首页

ACS Nano:普鲁士蓝纳米酶用于多波长生物成像引导的光热疗法治疗肿瘤和消炎

Natt
2021-03-13

开发合适的光热剂以满足复杂的临床需求是对肿瘤进行光热治疗的一个迫切挑战。于此,武汉大学张先正等人通过一步还原法开发了具有可调光谱吸收、光热转化效率高和抗氧化催化活性良好的掺杂铂的普鲁士蓝(PtPB)纳米酶。

 

图片

示意图


本文要点:

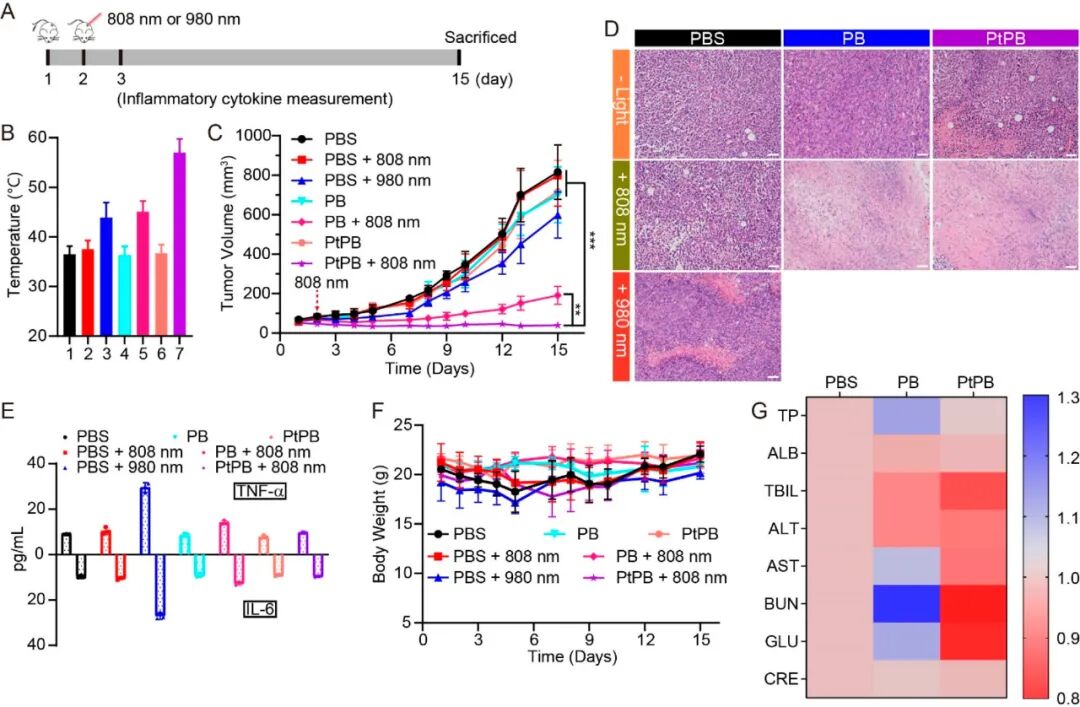
1通过控制掺杂比例,PtPB纳米酶表现出可调的局部表面等离子体共振(LSPR)频率,并显着提高了光热转换效率,可调的LSPR和增强的光热特性确保了PtPB纳米酶具有在大波长范围内进行PTT和PA / IR成像的能力。与PB纳米立方体相比,PtPB的光热转化效率从32.5%提高到58.2%。

 图片

体外表征


2实验性带隙和密度泛函理论计算进一步表明,自由载流子浓度的降低和电子跃迁的电路路径的增加与可调谐LSPR频率共同提高了PtPB的光热转换效率。得益于抗氧化催化活性,PtPB可以同时缓解因高热引起的炎症。此外,静脉注射后,PtPB纳米酶表现出良好的生物安全性。该发现为设计安全有效的光热剂以治疗复杂的肿瘤疾病提供了范例。

 

图片

抗肿瘤试验


参考文献:

Zi-HaoLi, et al., Platinum-Doped Prussian Blue Nanozymes for MultiwavelengthBioimaging Guided Photothermal Therapy of Tumor and Anti-Inflammation. ACS Nano2021.

https://doi.org/10.1021/acsnano.0c10388