11篇Science子刊同期上线,生物(纳米)材料用于治疗肿瘤和再生 | 俞书宏、罗忠、陈晓、毛峥伟、周以侹等人最新研究成果
小奇
2020-05-06
在上一期Science 期刊中(VOL 6, ISSUE 18),奇物论编辑部收集了生物(纳米)材料用于治疗肿瘤疾病和促进组织再生等相关的报道。
1. 俞书宏/罗忠Science Advances:仿生纳米药物诱导肿瘤细胞靶向铁死亡(来源:纳米人)
铁死亡(Ferroptosis)是一种与传统细胞凋亡(Apoptosis)、细胞坏死(Necrosis)及其他已知细胞死亡信号通路明显不同的细胞死亡信号通路。最近的研究表明,铁死亡在肿瘤的发生和发展进程中扮演着重要作用,有望发展成为一种新的癌症治疗策略。然而,如何针对肿瘤细胞实施特异性靶向铁死亡诱导仍然是一项需迫切解决的关键科学难题。
最近,中国科学技术大学俞书宏院士团队和重庆大学罗忠教授课题组发现原位矿化组装的碳酸钙基Fe2+-阿霉素复合配合物可协同诱导肿瘤细胞铁死亡和凋亡的现象。
俞书宏院士团队基于在钙基仿生生物材料的多年研究积累(Science 2016, 354, 107-110;Angew. Chem.Int. Ed. 2015, 54, 919;Small 2010, 6, 2436;Adv. Mater. 2005, 17, 1461等前期工作)与重庆大学罗忠教授紧密合作,构筑出生物可降解的肿瘤微环境响应性生物靶向含铁碳酸钙药物组装体,发现其能协同诱导肿瘤细胞铁死亡和化学凋亡(图1所示),展现出良好的临床应用前景。


Chen-Cheng Xue, et al. Tumor microenvironment-activatable Fe-doxorubicin preloaded amorphous CaCO3 nanoformulation triggers ferroptosis in target tumor cells. Science Advances. 2020.
DOI: 10.1126/sciadv.aax1346
https://advances.sciencemag.org/content/6/18/eaax1346/tab-article-info
2. Mitragotri院士等Science Advances:用于巨噬细胞免疫治疗的细胞背包(点击深度解读)
美国哈佛大学教授、美国工程院、医学院双院院士Samir Mitragotri等人创造了一种新型解决方案:为巨噬细胞背着一个可以分泌细胞因子的“背包”颗粒,使得巨噬细胞在到达肿瘤部位后,可以保持杀死肿瘤的状态长达5天,并已经发现在具有侵袭性乳腺癌的小鼠中可以减缓肿瘤生长和减少转移,

Shields C W, et al. Cellular backpacks for macrophage immunotherapy. Science Advances.2020;6(18):eaaz6579.
DOI:10.1126/sciadv.aaz6579
https://advances.sciencemag.org/content/6/18/eaaz6579
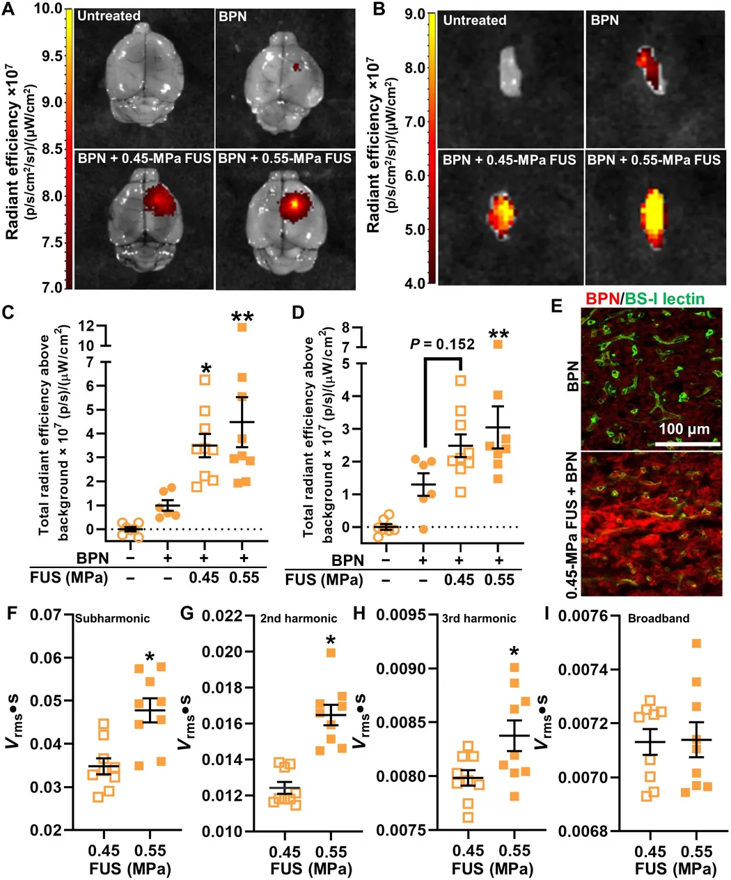
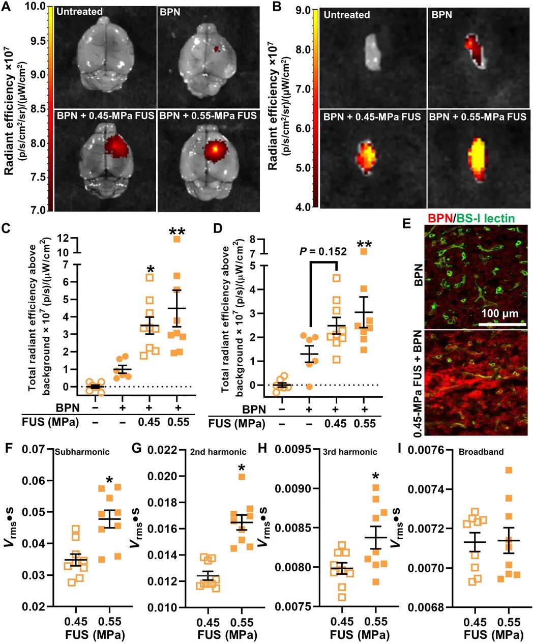
3. Science Advances:通过聚焦超声增强脑肿瘤间质流促进脑穿透纳米颗粒的分散和转染
由于血脑屏障(BBB)和血液肿瘤屏障(BTB),将全身施用的基因疗法递送至脑肿瘤是特别困难的。另外,粘性的和纳米孔的肿瘤细胞外基质阻碍治疗分散。美国弗吉尼亚大学Richard J. Price和约翰霍布金斯大学Justin Hanes、Jung Soo Suk等人
本文要点:
1)首先通过递送靶向全身施用的“脑穿透”纳米颗粒(BPN)基因载体跨过BTB/BBB,开发了使用磁共振图像(MRI)引导的聚焦超声(FUS)和微泡作为转染脑肿瘤的平台方法。
2)接下来,使用基于MRI的传输分析,确定在FUS介导的BTB/BBB打开后,平均间隙流速幅度增加了一倍,“每体素”流动方向平均变化了约70°至80°。
3)最后,观察到FUS介导的BTB/BBB开放使直接注射的BPN通过肿瘤组织的分散增加>100%。
由此可知,FUS介导的BTB/BBB开放性明显增加了间质性肿瘤流量,其反过来在增强通过肿瘤组织的BPN转运中起关键作用。


Curley CT, et al. Augmentation of brain tumor interstitial flow via focused ultrasound promotes brain-penetrating nanoparticle dispersion and transfection. Science Advances. 2020;6(18):eaay1344.
DOI: 10.1126/sciadv.aay1344
https://advances.sciencemag.org/content/6/18/eaay1344
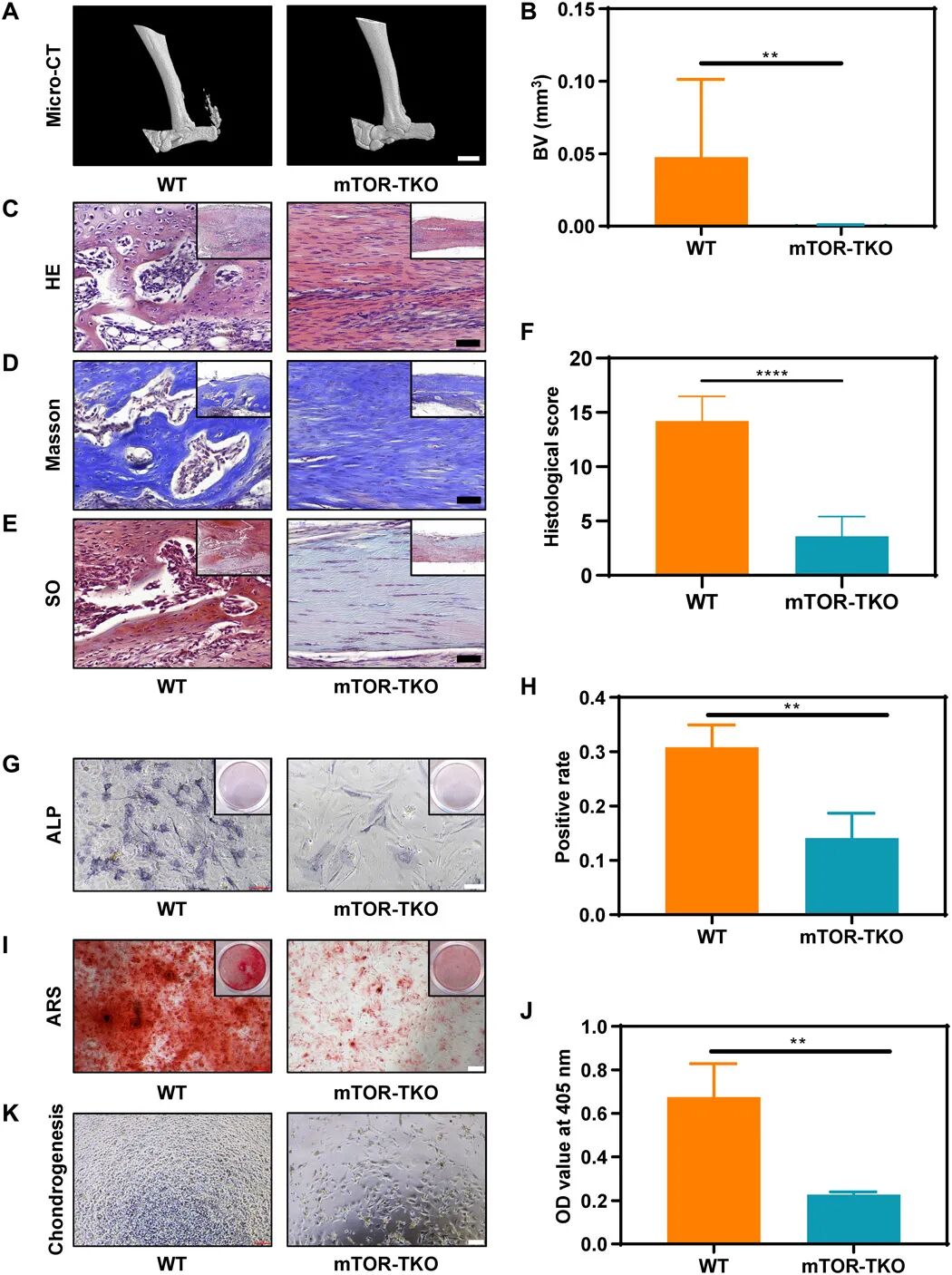
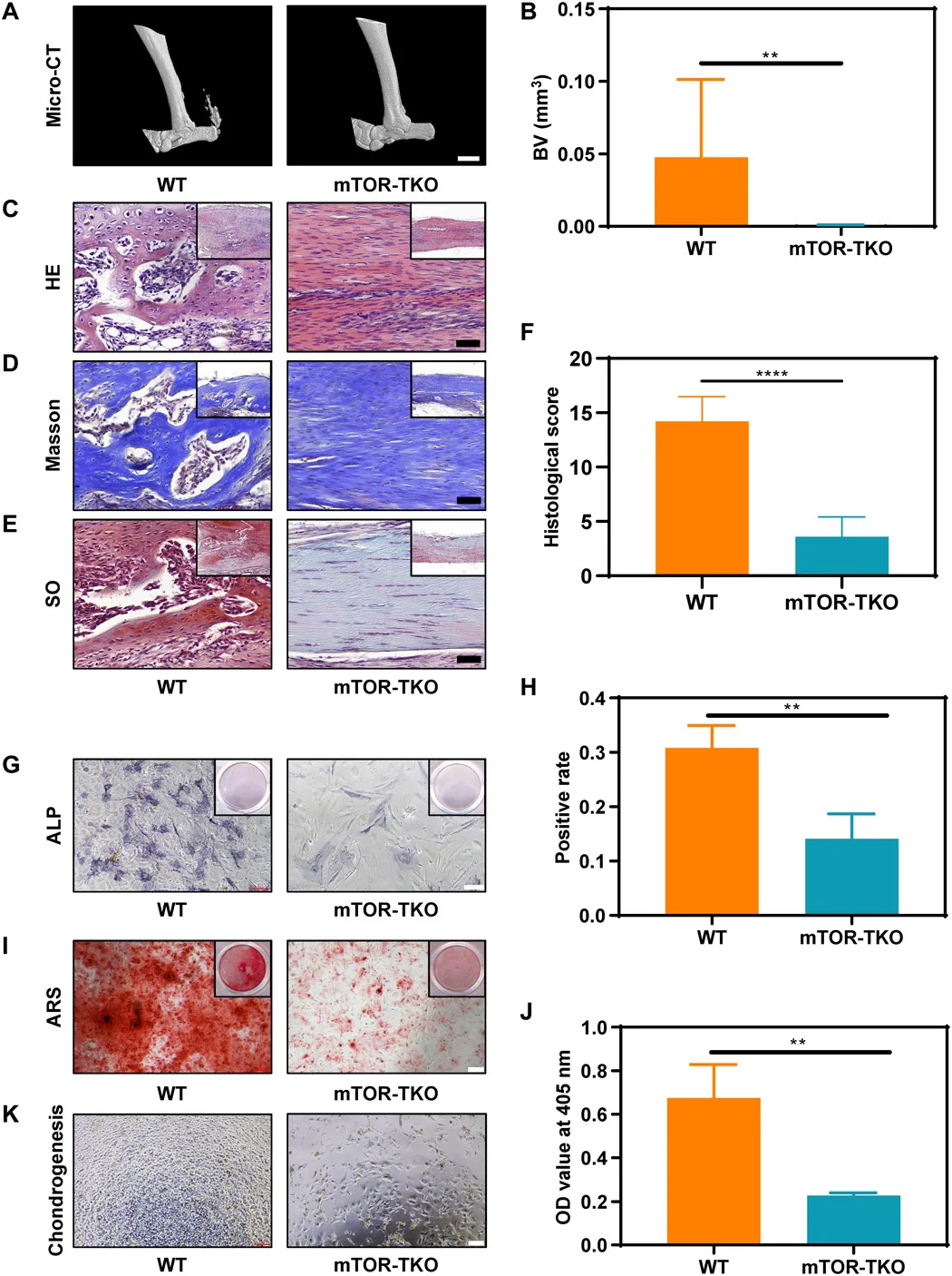
4. Science Advances:靶向病理性胶原缓释雷帕霉素预防异位骨化
肌腱和韧带等结缔组织中的异位骨化(HO)严重破坏了组织结构。HO的发病机制仍不清楚,但可能涉及mTOR(mammalian target of rapamycin,哺乳动物雷帕霉素靶蛋白,一种细胞生长和增殖的重要调节因子)。浙江大学陈晓、毛峥伟和周以侹等人开发了一种RAPA递送系统靶向病理胶原蛋白,释放缓释雷帕霉素来防止异位骨化。
本文要点:
1)此处显示的结果表明,当用基因敲除或用雷帕霉素(RAPA)处理使mTOR信号失活时,肌腱干/祖细胞不发生骨软骨分化。同时,有必要将RAPA输送到受伤部位,并避免干扰正常的肌腱。
2)通过使用胶原蛋白杂合肽(CHP)修饰聚乳酸-乙醇酸(PLGA)纳米颗粒的表面,开发了一种RAPA递送系统,特异性靶向于病理性肌腱胶原。CHP-PLGA-RAPA纳米颗粒表现出优异的病理胶原亲和力,持续释放能力和生物活性。
3)在肌腱HO的小鼠模型中,CHP-PLGA-RAPA纳米粒子与病理性肌腱特异性结合,并强烈抑制HO的进展。mTOR信号通路似乎是肌腱HO的可行治疗靶标,而CHP-PLGA纳米粒子可能对于治疗与肌腱相关的疾病很有价值。


Chen Y, et al. Targeted pathological collagen delivery of sustained-release rapamycin to prevent heterotopic ossification. Science Advances. 2020;6(18):eaay9526.
DOI: 10.1126/sciadv.aay9526
https://advances.sciencemag.org/content/6/18/eaay9526
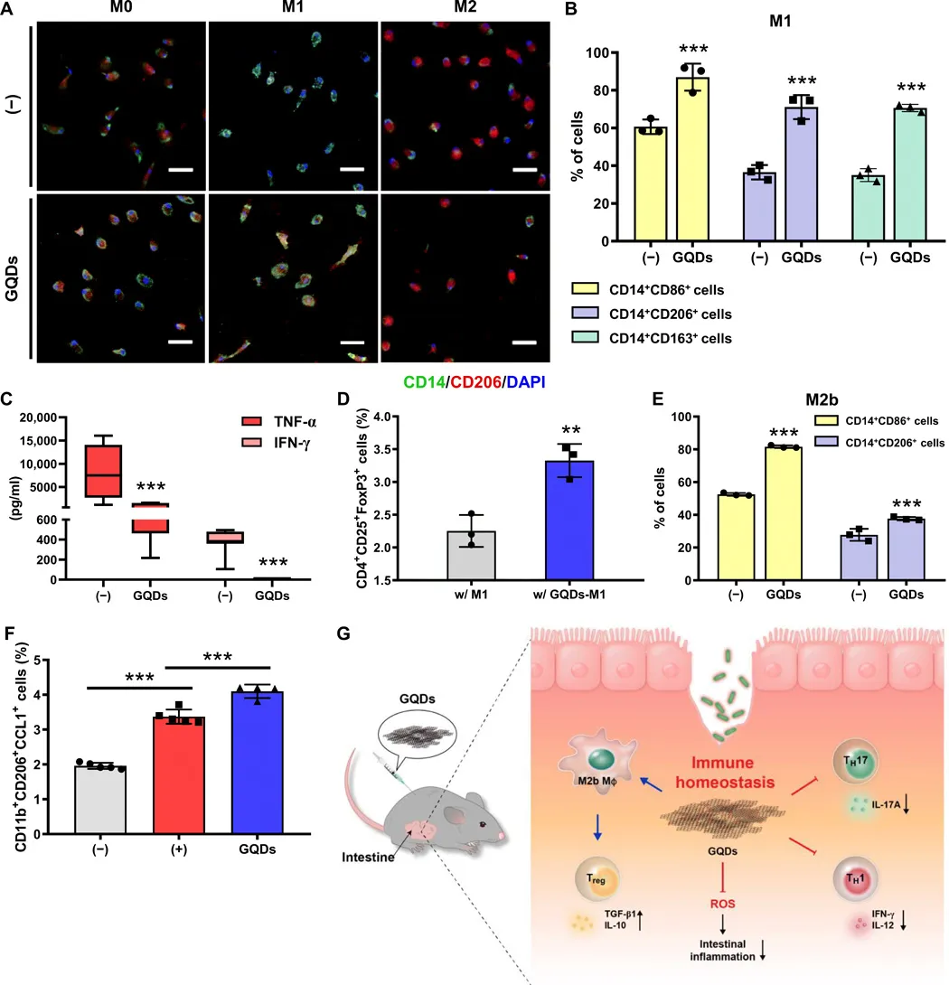
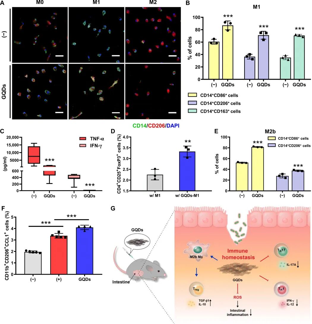
5. Science Advances:石墨烯量子点作为结肠炎的抗炎治疗
尽管石墨烯及其衍生物在一些仿生模型中被认为是一种潜在的纳米药物,但它们在免疫紊乱中的具体作用仍然很难确定。石墨烯量子点(GQDs)具有体内毒性低、易清除等优点,可用于治疗肠道疾病(IBDs)。于此,韩国首尔大学Kyung-Sun Kang和Byung Hee Hong等人采用右旋糖酐硫酸钠(DSS)诱导的慢性和急性结肠炎模型,探索GQDs能否用于治疗肠道疾病。
本文要点:
1)研究人员通过腹腔注射GQDs,证实了其有效性。特别是,GQDs通过抑制TH1/TH17极化,有效地预防组织变性,改善肠道炎症。
2)此外,GQDs将巨噬细胞的极化从经典激活的M1转变为M2,增强了调节性T细胞(Tregs)的肠道浸润。因此,GQDs通过调节免疫细胞有效地减轻过度炎症,表明它们可以作为治疗自身免疫性疾病(包括IBDs)的有前景的替代治疗药物。


Lee B-C, et al. Graphene quantum dots as anti-inflammatory therapy for colitis. Science Advances. 2020;6(18):eaaz2630.
DOI: 10.1126/sciadv.aaz2630
https://advances.sciencemag.org/content/6/18/eaaz2630
6. Science Advances:通过增加对多药耐药细菌的安全性和活性来增强抗菌肽的治疗指数
抗生素耐药性的上升表明了对新型抗菌剂的迫切需求。抗菌肽(Antimicrobial peptides,AMPs)是破坏细菌膜的潜在有效疗法,无论这细菌对传统抗生素的耐药性如何。美国匹兹堡大学Yuan-Pu(Peter) Di等人已经开发了工程化的阳离子AMP(eCAP),对多种药物耐药(MDR)细菌具有广泛的活性,但是稳定性仍然是一个重要的问题。因此,该课题组寻求增强eCAP WLBU2在与呼吸道感染相关的生物基质中的临床应用。
本文要点:
1)研究人员用D-Val设计取代L-Val导致对蛋白酶酶促降解的抗性增强。且观察到多种功能,例如:在生物膜生长模式下对细菌具有更高的活性,与WLBU2相比,对红细胞和白细胞的毒性显着降低,并在小鼠中提高了安全性。
2)直接气道递送显示所选对映异构体的治疗指数>140,而WLBU2小于35。这些数据值得通过雾化输送进行临床探索,以减轻MDR相关的呼吸道感染。


Di YP, et al. Enhanced therapeutic index of an antimicrobial peptide in mice by increasing safety and activity against multidrug-resistant bacteria. Science Advances. 2020;6(18):eaay6817.
DOI: 10.1126/sciadv.aay6817
https://advances.sciencemag.org/content/6/18/eaay6817
7. Science Advances:首次利用减毒白喉毒素介导siRNA递送
毒素通过与细胞表面配体结合,启动内吞作用并将内溶酶体途径逃逸到细胞质中,从而有效地将货物运送至细胞。加拿大多伦多大学Molly S. Shoichet等人利用这种传递途径,将减毒白喉毒素与siRNA结合,从而在患者来源的胶质母细胞瘤细胞中实现基因下调。
本文要点:
1)研究人员递送了针对整合素β1(ITGB1)(一种促进侵袭和转移的基因)的siRNA,以及针对真核翻译起始因子3亚基b(eIF-3b)(一种存活基因)的siRNA。
2)证明了这两个基因的mRNA下调和相应的功能结果:用创新的3D水凝胶模型显示ITGB1的敲低导致对侵袭的显著抑制;eIF-3b的敲低导致明显的细胞死亡。这是首例利用白喉毒素来递送siRNA,并且首次显示了基于毒素的siRNA递送策略在癌细胞中诱导相关的基因型和表型效应。

Arnold AE, Smith LJ, Beilhartz G, Bahlmann LC, Jameson E, Melnyk R, et al. Attenuated diphtheria toxin mediates siRNA delivery. Science Advances. 2020;6(18):eaaz4848.
DOI: 10.1126/sciadv.aaz4848
https://advances.sciencemag.org/content/6/18/eaaz4848
8. Science Advances:氧化铁纳米颗粒结合的间充质干细胞来源的纳米囊泡用于心脏修复
由于间充质干细胞(MSC)治疗的植入性差和安全性问题,MSC来源的外泌体已成为心肌梗死(MI)的一种替代性无细胞治疗方法。然而,注射后外泌体从梗死心脏扩散出去和低生产力限制了其临床应用的潜力。在此,韩国首尔国立大学Byung-Soo Kim、韩国加图立大学Hun-Jun Park等人开发了由氧化铁纳米颗粒(IONPs) 结合的MSCs (IONP-MSCs) 衍生的模拟外泌体细胞外纳米囊泡(NVs)。
本文要点:
1)注射的IONP-MSC来源的NVs(IONP-NVs)在梗死心脏内的滞留在磁引导下明显增加。
2)此外,IONPs显著增加了IONP-MSCs和IONP-NVs的治疗分子水平,从而减轻了人们对外泌体生产力低下的担忧。
3)在梗死心脏内注射IONP-NVs和磁引导可使心肌早期从炎症期向修复期转变,减少细胞凋亡和纤维化,促进血管生成和心功能恢复。这种方法可以提高MSC来源的NV治疗的疗效。

Ju-Ro Lee, et al. Nanovesicles derived from iron oxide nanoparticles–incorporated mesenchymal stem cells for cardiac repair, Science Advances, 2020.
DOI: 10.1126/sciadv.aaz0952
https://advances.sciencemag.org/content/6/18/eaaz0952
9. Science Advances:超分子前药水凝剂可作为免疫增强剂
免疫检查点阻断剂(ICB)在利用免疫系统对抗癌症方面显示出巨大的潜力。然而,只有一小部分患者可以直接从抗程序性细胞死亡蛋白1(aPD1)治疗中获益,并且这种治疗常常导致与免疫相关的不良反应。在这种情况下,美国约翰霍普金斯大学Honggang Cui和Fengyi Wan等人开发了一种用于局部递送ICBs的前药水凝胶剂,以增强宿主的抗肿瘤免疫系统。
本文要点:
1)研究人员发现这种无载体的治疗系统可以作为一个储库,用于延长喜树碱和aPD1抗体的肿瘤释放,从而形成一个促进PD-1阻断免疫应答的免疫刺激肿瘤微环境。
2)体内实验结果表明,这种联合化疗免疫疗法能诱导机体产生强大而持久的抗肿瘤免疫,诱导肿瘤消退,抑制肿瘤复发和转移。这项工作为使用小分子前药作为化疗药和载体唤醒和增强抗肿瘤免疫系统提供了重要的启示,从而改善了ICBs疗法。


Wang F, et al. Supramolecular prodrug hydrogelator as an immune booster for checkpoint blocker–based immunotherapy. Science Advances. 2020;6(18):eaaz8985.
DOI: 10.1126/sciadv.aaz8985
https://advances.sciencemag.org/content/6/18/eaaz8985
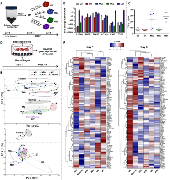
10. Science Advances:不同表型的巨噬细胞驱动工程组织的血管化
巨噬细胞是血管形成的关键因素,但其作用机制尚不清楚。于此,美国德雷塞尔大学K. L. Spiller和以色列理工学院S. Levenberg等人发现不同的巨噬细胞表型对内皮细胞行为有不同的影响,从而对工程组织的血管化产生影响。
本文要点:
1)在Transwell共培养中,促炎M1巨噬细胞导致内皮细胞上调与发芽血管生成相关的基因,而促愈合(M2a)、促重塑(M2c)和抗炎(M2f)巨噬细胞则促进与周细胞分化相关的基因的上调。
2)在体外三维组织工程人血管网络中,短时间(1天)暴露于M1巨噬细胞可增加血管形成,而长时间(3天)暴露可导致血管消退。
3)当将人体组织工程血管网络植入无胸腺小鼠中时,表达M1和M2表型标记的巨噬细胞包裹并桥接相邻血管,并自身形成血管样结构。最后,宿主巨噬细胞的耗竭抑制了工程血管的重塑,宿主血管的浸润以及宿主血管的吻合。


Graney PL, et al. Macrophages of diverse phenotypes drive vascularization of engineered tissues. Science Advances. 2020;6(18):eaay6391.
DOI: 10.1126/sciadv.aay6391
https://advances.sciencemag.org/content/6/18/eaay6391
11. Science Advances:检查点抑制剂免疫治疗晚期癌症患者临床预后的数学预测
美国休斯敦卫理公会研究所Vittorio Cristini和德州大学安德森癌症中心Eugene J. Koay等人提出了一个免疫检查点抑制剂治疗的机械数学模型,以满足肿瘤患者对免疫治疗反应早期、广泛适用的读出(生物标记物)的需求。
本文要点:
1)该模型建立在免疫系统和癌症之间复杂的生物和物理相互作用的基础上,并且仅使用照护标准CT即可获知。研究人员回顾性地将该模型应用于245例接受抗CTLA-4或抗PD-1/PD-L1抗体治疗的患者。发现,模型参数清楚地识别了那些从这些单一疗法中受益和未受益的常见(n=18)和罕见(n=10)恶性肿瘤类型的患者,在首次再分期(中位数53天)的准确率高达88%。
2)此外,这些参数成功地将假进展与真进展区分开来,为假进展的独特生物物理学特征提供了先前未被确认的见解。该数学模型为个体化肿瘤学和工程免疫治疗方案提供了一个临床相关的工具。


Butner JD, et al. Mathematical prediction of clinical outcomes in advanced cancer patients treated with checkpoint inhibitor immunotherapy. Science Advances. 2020;6(18):eaay6298.
DOI: 10.1126/sciadv.aay6298
https://advances.sciencemag.org/content/6/18/eaay6298