纳米人

ACS Nano:ROS响应性纳米平台用于AIE成像和炎症治疗

Natt
2020-05-14


炎症是对刺激性创伤的一种保护性反应,也可导致严重的组织损伤。现有的抗炎药,如皮质类固醇、糖皮质激素等,一般都有副作用,并且在炎性组织中的蓄积不佳。因此,四川大学王云兵教授、李高参等人构建了一个具有连续活性氧(ROS)反应性和双光子AIE生物成像的纳米平台,用于炎症的空间诊断和精确治疗。

 

示意图


物化表征

泼尼松龙(Prednisolone, Pred)通过ROS敏感键连接到开发的双光子荧光团(TP),形成诊断治疗化合物TPP,然后由两亲性聚合物PMPC-PMEMA(PMM)自组装成核壳结构胶束(TPP@PMM)。TPP@PMM的粒径为57.5 nm,可以通过水肿组织实现炎症部位的蓄积,并通过对局部过表达的ROS的系列反应来准确释放抗炎药物Pred。


整体过程

胶束结构首先被ROS引发的PMEMA疏水-亲水转化所打断,从而使TPP得以释放。随后,TPP中的ROS响应性键断裂,从而导致Pred的准确递送和炎症治疗。此外,由于AIE活性荧光团TP,TPP @ PMM可以通过独特的双光子成像进行体内追踪。


合成过程


物化表征


3由于双光子荧光团和一系列的ROS响应性,诊疗性的TPP@PMM显示出高分辨率的炎症诊断和有效的抗炎活性,并已被证明可有效治疗急性肺损伤,关节炎和动脉粥样硬化。因此,TPP@PMM作为治疗急性和慢性炎症诊疗剂的潜在策略,具有可观的前景。

 

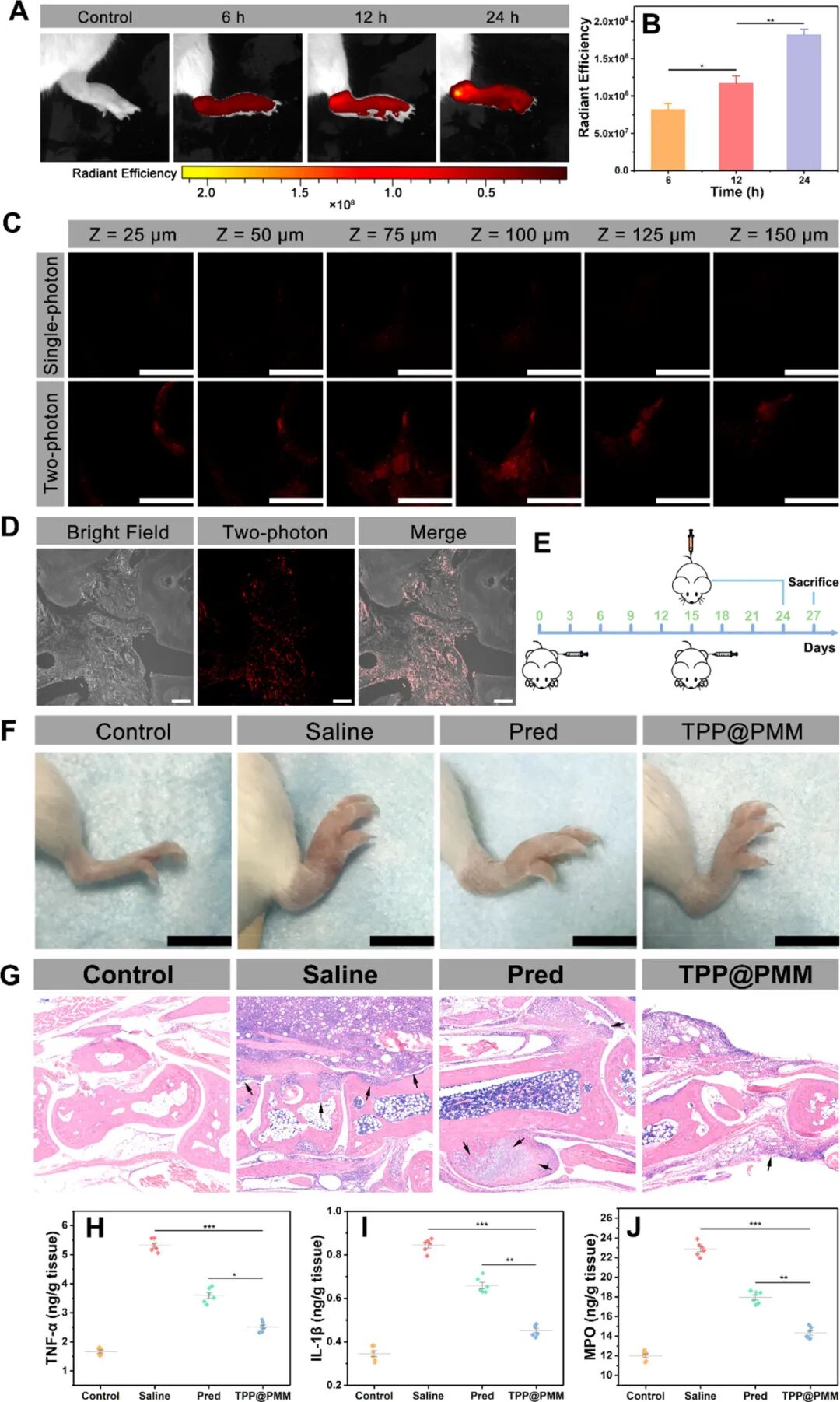
动物实验


参考文献:

BoxuanMa, et al. Reactive Oxygen Species Responsive Theranostic Nanoplatform forTwo-Photon Aggregation-Induced Emission Imaging and Therapy of Acute andChronic Inflammation. ACS Nano 2020.

DOI:10.1021/acsnano.0c01012

https://pubs.acs.org/doi/abs/10.1021/acsnano.0c01012



版权声明:

本平台根据相关科技期刊文献、教材以及网站编译整理的内容,仅用于对相关科学作品的介绍、评论以及课堂教学或科学研究,不得作为商业用途。

万言堂

纳米人 见微知著