6篇Science子刊齐上线 | 张先正、王铁、何前军、孙敏捷、吴锦慧等最新纳米生物材料研究成果
NanoLabs
2020-05-19
在Science Advances最新一期(VOL 6, ISSUE 20)上,奇物论编辑部选取了6篇与生物(纳米)材料相关的论文进行介绍,具体如下:

封面
1. Science Advances: 生物无机杂合噬菌体可调节肠道菌群以重塑抗结直肠癌的肿瘤免疫微环境
越来越多的证据表明,肠道菌群有助于结直肠癌(CRC)的肿瘤发生,其中共生核酸核梭菌(Fn)选择性地增加了免疫抑制的髓样来源的抑制细胞(MDSC),以阻碍宿主的抗癌免疫反应。于此,武汉大学张先正教授等人通过噬菌体展示技术筛选了一株特异性Fn结合的M13噬菌体。然后,将银纳米颗粒(AgNP)静电组装在其表面衣壳蛋白(M13@Ag)上,以实现Fn的特异性清除并重塑免疫肿瘤的微环境。
本文要点:
1)体外和体内研究均显示,M13@Ag治疗可清除肠道Fn,并导致肿瘤部位MDSC扩增减少。
2)此外,抗原呈递细胞(APC)被M13噬菌体激活,以进一步唤醒宿主免疫系统以抑制CRC。M13@Ag与免疫检查点抑制剂(α-PD1)或化学治疗剂(FOLFIRI)的结合可显着延长原位CRC模型小鼠的总体存活时间。


Dong X, et al. Bioinorganic hybrid bacteriophage for modulation of intestinal microbiota to remodel tumor-immune microenvironment against colorectal cancer. Science Advances. 2020;6(20):eaba1590.
https://advances.sciencemag.org/content/6/20/eaba1590
2. Science Advances:多级组装/拆卸策略用于肿瘤靶向CO递送
CO气体分子不仅可以选择性地杀死癌细胞,而且由于缺乏活性肿瘤靶向积累能力而表现出有限的抗癌功效。在这项工作中,深圳大学何前军等人开发了一种多级组装/拆卸策略,通过将线粒体靶向和线粒体内微环境响应前药(FeCO-TPP)封装在介孔二氧化硅纳米粒子中来构建新型智能纳米药物,该纳米粒子通过逐步静电进一步涂有透明质酸组装,以逐步拆卸的方式实现肿瘤组织-细胞-线粒体靶向的多级递送和CO的控制释放。
本文要点:
1)多级靶向递送和CO的控制释放涉及(i)被动肿瘤组织靶向纳米药物递送,(ii)主动肿瘤细胞靶向纳米药物递送,(iii)酸响应性前药释放,(i v)线粒体靶向前药递送,和(v)ROS响应性CO释放。
2)开发的纳米医学有效地增强了体外和体内癌症联合治疗的有效性和安全性。所提出的多级组装/拆卸策略为靶向联合治疗开辟了一个新窗口。


Meng J, et al. A multistage assembly/disassembly strategy for tumor-targeted CO delivery. Science Advances. 2020;6(20):eaba1362.
DOI: 10.1126/sciadv.aba1362
https://advances.sciencemag.org/content/6/20/eaba1362
3. Science Advances: 结构效应:从无生命到有生命纳米颗粒组装的新视角
纳米粒子(NP)组装是纳米科学和纳米技术最重要的成就之一,因为它们的粒子间相互作用克服了单个NP所表现出的弱点。然而,以往的研究都认为NP组装体是无生命的,这使得NP组装体的动力学特性被忽略。有生命的特性,即那些模仿生物学特性的特性,赋予NP集成独特的和意想不到的功能,以供实际应用。中科院化学所王铁研究员等人综述了纳米粒子的结构效应,提供了纳米颗粒组装从无生命到有生命的新视角。
本文要点:
1)重点介绍了他们在理解NP组装特性,特别是其生命特性方面的最新进展。
2)关键示例用于说明关键概念,并且特别着重于生命属性相关应用。最后,讨论了该领域进一步发展的障碍。


Huang C, et al. Effect of structure: A new insight into nanoparticle assemblies from inanimate to animate. Science Advances. 2020;6(20):eaba1321.
DOI: 10.1126/sciadv.aba1321
https://advances.sciencemag.org/content/6/20/eaba1321
4. Science Advances:CXCR4抑制纳米复合物靶向肺肿瘤微环境增强抗PD-L1免疫治疗
抗程序性细胞死亡1配体1(PD-L1)治疗在选定的癌症患者中非常有效。然而,淋巴细胞浸润不足,弱T细胞诱导的炎症,以及肿瘤微环境(TME)中免疫抑制细胞的聚集可能会大大降低疗效。有鉴于此,中国药科大学的孙敏捷、美国内布拉斯加大学医学中心的David Oupicky等研究人员,报道了由氟化聚合的CXCR4拮抗剂(FX)和载紫杉醇的人血清白蛋白(HP)组成的FX@HP纳米复合物的研制,用于肺递送抗PD-L1小干扰RNA(siPD-L1)治疗原位肺肿瘤。
本文要点
1)FX@HP可诱导T细胞浸润,增加肿瘤细胞上钙网蛋白的表达,减少TME中髓系来源的抑制性/调节性T细胞,从而与siPD-L1协同作用进行有效的免疫治疗。
2)研究表明,CXCR4抑制纳米复合物可以减少肿瘤纤维化,促进T细胞浸润,减轻免疫抑制,从而调节免疫过程,提高抗PD-L1免疫治疗的客观应答率。 

Zhaoting Li, et al. Targeting pulmonary tumor microenvironment with CXCR4-inhibiting nanocomplex to enhance anti–PD-L1 immunotherapy. Science Advances, 2020.
DOI:10.1126/sciadv.aaz9240
https://advances.sciencemag.org/content/6/20/eaaz9240
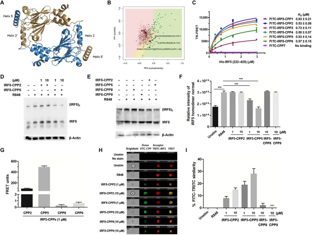
5. Science Advances:靶向同源二聚的细胞穿透肽对IRF5细胞活性的抑制作用
转录因子干扰素调节因子5(IRF5)是一种自身免疫易感基因,在Toll-、核苷酸结合寡聚结构域和维甲酸诱导基因I样受体下游的病原体诱导免疫中起重要作用。正常情况下,IRF5在细胞质中不活跃,在受到刺激后,IRF5会经历翻译后修饰、同源二聚化和核转位,其中二聚体介导促炎基因的转录。有鉴于此,范因斯坦医学研究院的Betsy J. Barnes、美国罗氏公司的Gang Chen等研究人员,报告了破坏IRF5同源二聚化的细胞穿透肽(CPPs)的合理设计。
本文要点
1)生化和图像分析表明,IRF5-CPPs具有细胞通透性,无细胞毒性,可直接与内源性IRF5结合。
2)IRF5-CPPs是选择性的,具有细胞类型和物种特异性的抑制作用。在浆细胞样树突状细胞中,抑制IRF5介导的干扰素-α的产生与核磷酸化的IRF5[p(Ser462IRF5]]呈剂量依赖性降低,而对pIRF5水平无影响。这些数据支持IRF5-CPPs在磷酸化下游的功能。
总之,数据支持IRF5-CPPs可以作为新的工具用于探测IRF5在疾病中的激活和功能。


Jaspreet Banga, et al. Inhibition of IRF5 cellular activity with cell-penetrating peptides that target homodimerization. Science Advances, 2020.
DOI:10.1126/sciadv.aay1057
https://advances.sciencemag.org/content/6/20/eaay1057
糖尿病中的慢性伤口终生会发展为糖尿病足溃疡。氧气通过调节细胞增殖,迁移和新血管形成对伤口愈合至关重要。但是,当前的氧气疗法,包括高压氧(HBO)和局部气态氧(TGO),主要采用气态氧输送,在穿透皮肤方面效果不佳。于此,南京大学吴锦慧和胡一桥等人介绍了一种由活性微藻水凝胶制成的产氧贴片,它可以产生溶解的氧气。
设计思路
设计了称为藻胶贴片(AGP)的贴片,可以简单地覆盖伤口并将溶解的氧气输送到伤口床中。在贴片中填充了直径为1毫米的含有活微藻的水凝胶珠,可以吸收预先添加的碳酸盐(CO2-3和HCO-3),以通过呼吸和光合作用产生O2和CO2。孔径为0.22 μm的亲水性聚四氟乙烯(PTFE)膜用作AGP的衬里,以允许清洁气体和水双向渗透并具有细菌过滤性能。当贴在伤口上时,由于不可渗透的聚氨酯薄膜被用作AGP的背衬,在敷料和伤口之间形成了一个密封系统。假设伤口的二氧化碳,氧气和湿气可以通过AGP充分升高和调节,以全时,有氧和湿法修复组织。
改善慢性伤口愈合
由溶解氧输送的贴片的优越性能是TGO渗透皮肤效率的100倍以上。进一步的实验表明,该贴剂可以促进体外细胞增殖,迁移和管形成,并改善糖尿病小鼠的慢性伤口愈合和皮肤移植物的存活。相信微藻胶贴片可以提供持续的溶解氧,以改善慢性伤口的愈合。


参考文献
Chen H, et al. Dissolved oxygen from microalgae-gel patch promotes chronic wound healing in diabetes. Science Advances. 2020;6(20):eaba4311.
https://advances.sciencemag.org/content/6/20/eaba4311