纳米人

Science Advances:基于化学发光共振能量转移的纳米粒子,用于量子产率增强的癌症光热学

Natt
2020-05-22


化学发光(CL)在CL共振能量转移(CRET)介导的肿瘤光动力治疗中得到了广泛的关注。然而,由于CL信号持续时间短,光敏剂的量子产率低,限制了它的应用。于此,韩国成均馆大学Jae Hyung Park等人通过重新解释CRET的隐藏性质,报道了基于CRET的纳米颗粒(CRET NPs)来实现量子产率增强的癌症光疗。

 


本文要点:

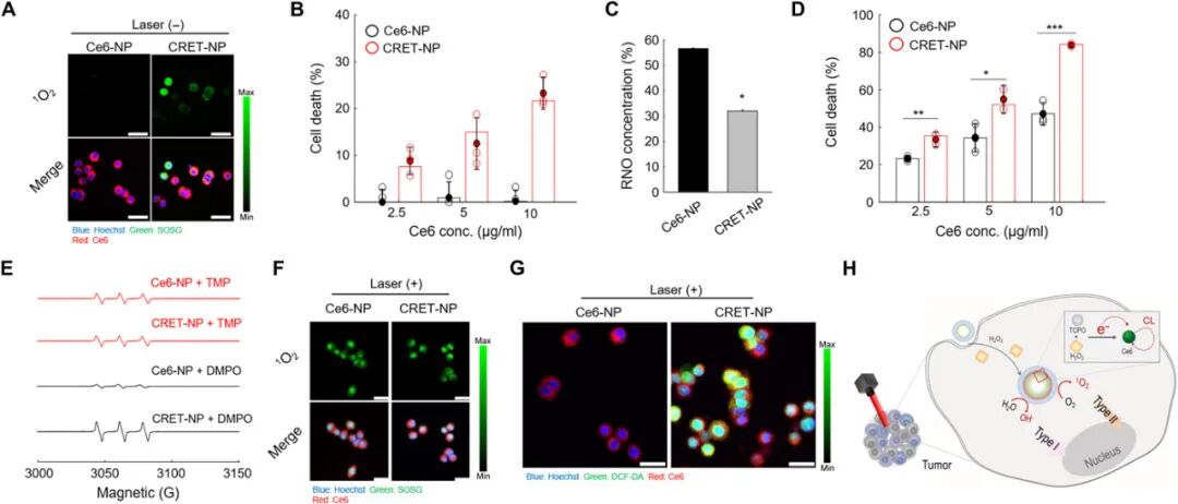
1由于活性氧(ROS)响应性CO2的产生,CRET-NPs能够通过热膨胀诱导的汽化在肿瘤组织中产生强烈而持久的光声信号。

2此外,NPs的CRET现象通过电子转移和自发光两种途径提高了光敏剂的ROS量子产率。因此,由于其高活性氧量子产率,即使采用单一治疗,也能在60%的情况下完全抑制肿瘤生长,从而有效抑制肿瘤的生长。


参考文献:

Jeon J, et al. Chemiluminescence resonance energytransfer–based nanoparticles for quantum yield–enhanced cancerphototheranostics. Science Advances. 2020;6(21):eaaz8400.

DOI: 10.1126/sciadv.aaz8400

https://advances.sciencemag.org/content/6/21/eaaz8400




版权声明:

本平台根据相关科技期刊文献、教材以及网站编译整理的内容,仅用于对相关科学作品的介绍、评论以及课堂教学或科学研究,不得作为商业用途。

万言堂

纳米人 见微知著