5篇Science/Nature子刊,上海硅酸盐所纳米生物医学成果集锦!
NanoLabs
2020-09-21
中国科学院上海硅酸盐研究所(简称上海硅酸盐所)渊源于1928年成立的国立中央研究院工程研究所,上海硅酸盐所现已成为集材料前沿探索、高技术创新、应用发展研究为一体的无机非金属材料科研机构,形成了“基础研究—应用研究—工程化、产业化研究”有机结合的较为完备的科研体系。
学科方向是先进无机材料科学与工程,主要研究领域覆盖了高性能结构陶瓷、功能陶瓷、透明陶瓷、陶瓷基复合材料、人工晶体、无机涂层、能源材料、生物材料、古陶瓷以及先进无机材料性能检测与表征等,是国内该领域科学研究单位中门类最为齐全的研究所。
紧密围绕中科院“率先行动”计划、上海科创中心建设,围绕先进制造、能源、信息、环境与健康、国防工业等重点应用领域,聚焦“三重大产出”,在基础与前瞻性研究、高技术研究、产业化关键技术与成果转化等方面取得了一系列具有重要影响力的研究成果,为国家安全、国民经济建设以及社会进步作出了重要贡献
于此,奇物论编辑部整理了近年上海硅酸盐所在Nature、Science系列发表的论文,供大家学习和交流。
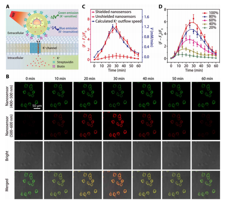
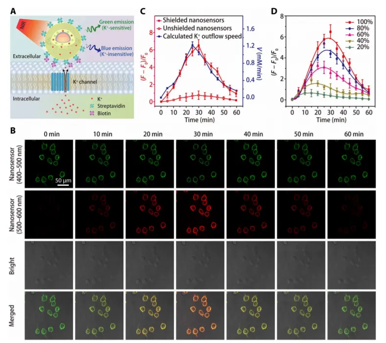
1. Science Advances:一种高灵敏度、高选择性的近红外钾离子成像纳米传感器
K+浓度是多种生物体过程中的重要指标,目前成功开发了多种光学K+离子探针用于监测生物体中的K+变化,但是目前的K+离子探针具有一定缺陷,比如灵敏度较低,难以对生物体中的信号变化清楚的表征。此外,对生物体中的深部组织的探测无法实现,这是因为目前大多数的K+探针使用波长较低的光激发。
于此,中科院硅酸盐研究所施剑林、步文博,中国科学院脑科学与智能技术卓越中心杜久林、熊志奇等报道了红外K+离子纳米探针实现了对生物组织和活体动物深层结构的高选择性高响应度的成像监测。这种纳米探针通过上转换材料进行测试(在多孔SiO2纳米粒子中装载上转换纳米材料和K+指示剂)并在SiO2上包覆K+离子过滤膜,通过离子过滤膜对K+的选择性过滤,上转换纳米粒子通过吸收红外光并转变为紫外光,激发K+指示剂,因此能够对环境中的K+浓度变化进行表征。


文章要点:
要点1:材料合成
YCl3,YbCl3,TmCl3溶解于油酸和1-十八碳烯混合溶液中,Ar气氛中加热到156 ℃保持1 h,降低到室温后加入NH4F和NaOH的甲醇溶液,随后加热到290 ℃保持1.5 h,得到NaYF4:Yb纳米粒子。随后在NaYF4:Yb界面上包覆一层NaYF4:Yb/Nd。通过将合成的NaYF4:Yb/Nd/NaYF4:Yb分散到Igepal CO-520环己烷溶液中,加入NH3水,缓慢加入TEOS原硅酸四乙酯,得到包裹有SiO2的材料。随后再负载一层介孔SiO2膜,通过加入CTAC十六烷基三甲基氯化铵、TEA三乙醇胺,在80 ℃中加入TEOS,得到包覆介孔SiO2层的材料。在材料表面负载保护层:保护膜前驱液配制,将N-苄基水杨酰胺、K2CO3溶解于DMF中,加热到90 ℃,随后加入1,1,1-三(对甲苯磺酰氧基甲基)乙烷、2-氨基对苯二甲酸搅拌24 h。通过柱层析方法(石油醚/乙酸乙酯:2:1)得到白色固体保护膜原料。在乙腈溶液中将保护膜负载到上转换复合纳米材料表面。
要点2:水溶液中的K+离子监测性能测试
对150 mM K+, 150 mM Na+, 2 mM Ca2+, 2 mM Mg2+, 50 μM Fe2+, 2 mM Zn2+, 50 μM Mn2+, 50 μM Cu2+监测性能显示,K+离子指示剂对K+的选择性较高。并且结果显示界面上~2 nm厚度的过滤膜改善了监测性能。


要点3:细胞中微量K+测试
在纳米颗粒界面上负载一层PEG膜结构防止对蛋白质的无选择吸附、并改善探针的稳定性,结果显示这种探针具有监测生物体中的K+变化能力。对鼠大脑和斑马鱼大脑中的K+和Ca2+监测。


Jianan Liu, et al. A highly sensitive and selective nanosensor for near-infrared potassium imaging,Science Advance 2020, 6, 16, eaax9757
DOI: 10.1126/sciadv.aax9757
https://advances.sciencemag.org/content/6/16/eaax9757.full
常江Science子刊:边烧边修复,生物活性玻璃测出最佳肿瘤治疗温度!(深度解读)
中科院上海硅酸盐研究所常江研究员等人设计了一种具有光热性能、荧光温度监测性能和组织修复活性的Nd-Ca-Si生物玻璃系统和可注射的玻璃/藻酸盐复合水凝胶,并在肿瘤部位进行了注射并达到了最佳效果。光热性能可实现最佳的肿瘤治疗,并具有生物活性,可在PTT期间修复受热损伤最小的组织。
通过水凝胶的温度测量功能,确定了小鼠模型的最佳PTT温度在53°C,在该温度下,肿瘤被完全消除,而周围的正常组织仅受到了最小程度的烧伤。此外,由于复合水凝胶的再生生物活性,在PTT期间诱导了轻微受损组织的再生。研究结果表明,这种多功能生物材料不仅可以作为具有温度监测和组织修复功能的植入式医疗器械在PTT肿瘤治疗中具有潜在的应用价值,而且可以作为温度监测材料用于其他类型的热疗法的原位温度测量。


Lingling Ma, et al.,Multifunctionalbioactive Nd-Ca-Si glasses for fluorescence thermometry, photothermal therapy,and burn tissue repair. Science Advances 2020.
DOI: 10.1126/sciadv.abb1311
https://advances.sciencemag.org/content/6/32/eabb1311
3. Science Advances:3D打印仿骨支架用于骨骼再生中的多细胞递送
组织工程支架的结构与功能的整合对于模拟天然骨组织具有重要意义。然而,层次结构的复杂性、对力学性能的要求以及骨常驻细胞的多样性是构建仿生骨组织工程支架的主要挑战。于此,中国科学院上海硅酸盐研究所吴成铁等人利用基于数字激光处理(DLP)的3D打印技术,成功制备了一种具有完整层次哈弗氏骨结构的哈弗氏仿骨支架。
本文要点:
1) 通过改变模拟哈弗骨骼结构的参数,可以很好地控制支架的抗压强度和孔隙率。
2) 通过体外诱导成骨、血管生成和神经源性分化,模拟哈弗氏骨的支架显示出巨大的多细胞传递潜力,并在体内加速血管的生长和新骨的形成。这项工作通过模拟天然复合骨组织进行组织再生,为设计结构化和功能化的生物材料提供了一种新的策略。


Zhang M, et al. 3D printing of Haversian bone–mimicking scaffolds for multicellular delivery in bone regeneration. Science Advances. 2020;6(12):eaaz6725.
https://doi.org/10.1126/sciadv.aaz6725
4. Nature. Commun:血管外凝胶收缩引起的内应力用于增强对肿瘤的饥饿治疗
尽管目前的饥饿疗法有效,但它们往往伴随着一些固有的缺点,如持续性差、易发生肿瘤转移和复发。在此,同济大学徐辉雄、张坤等联合中科院上海硅酸盐研究所陈雨等建立了血管外凝胶收缩引起内应力策略,用于挤压和收缩血管,阻断血液和营养供应,降低血管密度,诱导缺氧和凋亡,最终实现恶性肿瘤的饥饿治疗。
他们设计了一种由金纳米棒(GNRs)和热敏性水凝胶混合物组成的生物相容性复合水凝胶,其中GNRs可以增强水凝胶混合物的结构性能,并使凝胶收缩引起的内应力具有鲁棒性。系统实验表明,这种饥饿疗法可以抑制PANC-1胰腺癌和4T1乳腺癌的生长。更重要的是,这种饥饿策略可以通过降低血管密度和血供,阻断肿瘤的迁移通道,从而抑制肿瘤的转移和复发,为肿瘤的综合治疗提供了一条颇具前景的途径。

Kun Zhang, et al. Extravascular gelation shrinkage-derived internal stress enables tumor starvation therapy with suppressed metastasis and recurrence, Nat. Commun., 2019.
https://www.nature.com/articles/s41467-019-13115-3
5. Nature Commun:检查点阻断和纳米增敏剂用于增强声动力治疗并降低肿瘤转移
将检查点阻断(如PD1/PD-L1)与传统临床治疗相结合往往产生副作用和较低的肿瘤治疗效果。同济大学张坤、徐辉雄和中国科学院上海硅酸盐研究所陈雨团队合作报告了一种利用纳米增敏剂去增强声动力治疗(SDT)并将其和检查点阻断免疫治疗相结合的肿瘤治疗模式。
实验使用的纳米增敏剂(HMME/R837@lip)的所有成分均已获得临床批准。其中,作为载体的脂质体将声敏剂(血卟啉单甲醚(HMME))和免疫佐剂(亚米喹莫特(R837))进行共同包裹。实验利用多个肿瘤模型证明了这种增强的SDT与抗PD-L1结合后可以诱导抗肿瘤反应,不仅可以阻止原发性肿瘤的生长,还可以防止其向肺部转移。该联合治疗策略还可提供长期的免疫记忆功能,以防止肿瘤的复发。


Wenwen Yue, Kun Zhang, Huixiong Xu, Yu Chen. et al. Checkpoint blockade and nanosonosensitizeraugmented noninvasive sonodynamic therapy combination reduces tumour growth and metastases in mice. Nature Communications. 2019
https://doi.org/10.1038/s41467-019-09760-3