纳米人

Science Advances:解密生物材料周围的微环境!

Natt
2021-05-29


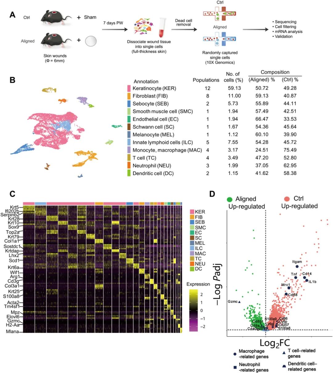
生物材料的结构特性在指导细胞行为和影响对材料的免疫反应方面起着至关重要的作用。于此,四川大学华西口腔医院满毅等人制备了具有三种表面形貌(随机、排列和格子状)的电纺膜,将其引入小鼠和大鼠背部皮肤切除伤口,并评估其对伤口愈合和免疫调节特性的影响。

 


本文要点:

1通过单细胞RNA测序对微环境中的不同免疫细胞进行概述,揭示了体内不同的细胞异质性。

 


2免疫应答的时间过程由排列的支架向适应性免疫-显性阶段推进。在没有成熟T淋巴细胞的小鼠中,缺乏伤口诱导的毛发新生表明T细胞对毛囊再生具有调节作用。支架周围的微环境涉及免疫细胞和皮肤细胞的复杂相互作用。

 

参考文献:

ChenHu, et al., Dissecting the microenvironment around biosynthetic scaffolds inmurine skin wound healing. Science Advances 2021.

DOI:10.1126/sciadv.abf0787

https://advances.sciencemag.org/content/7/22/eabf0787




版权声明:

本平台根据相关科技期刊文献、教材以及网站编译整理的内容,仅用于对相关科学作品的介绍、评论以及课堂教学或科学研究,不得作为商业用途。

万言堂

纳米人 见微知著