纳米人

调控纳米形状,即可靶向癌细胞?

Natt
2021-06-04


巨胞饮作用是癌细胞致癌改变的结果,而大多数健康细胞是非巨胞饮。目前尚不清楚是否可以通过调整纳米颗粒的形状和大小来靶向巨胞饮癌细胞而不是健康细胞。鉴于此,新南威尔士大学John Justin Gooding等人比较了两种不同形状的纳米颗粒的内吞作用;即对纳米棒和纳米球在癌症和健康细胞中进行了比较。


图片



本文要点:

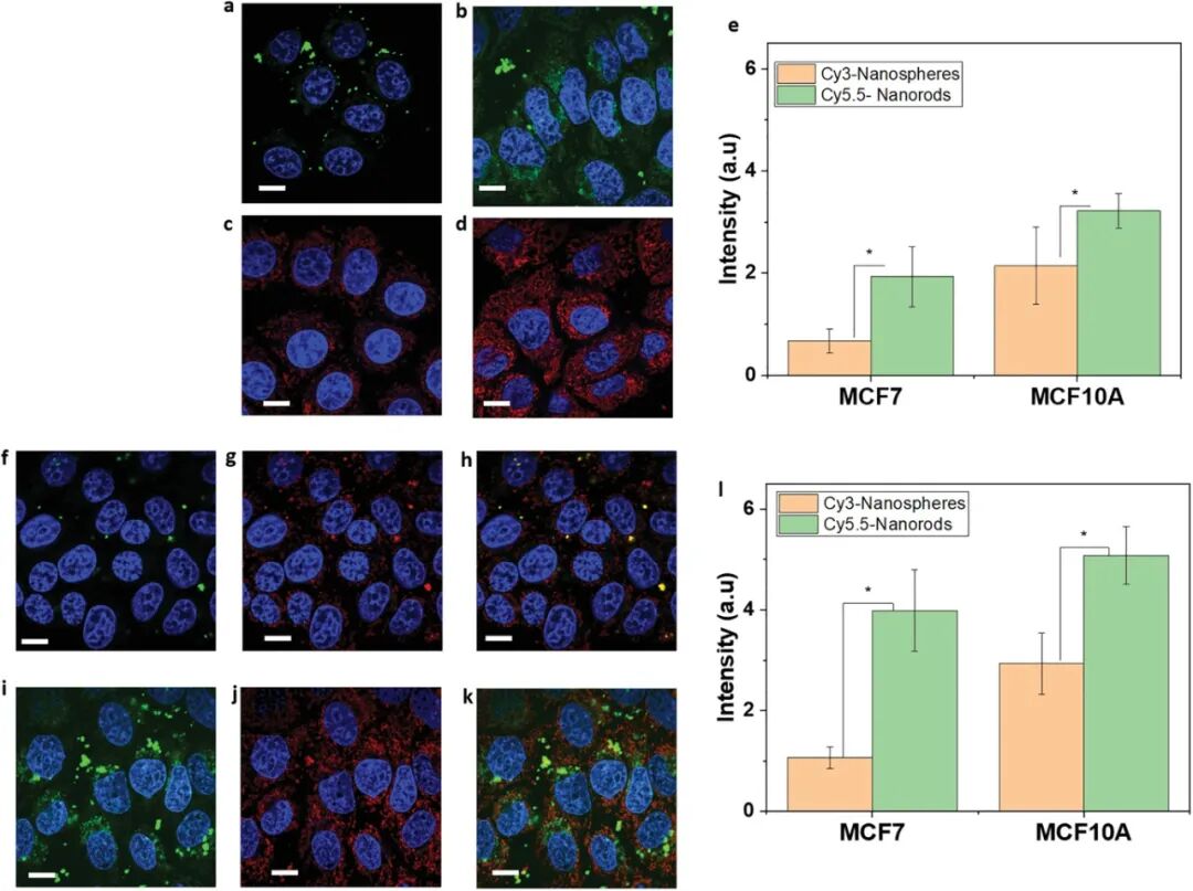
1)研究人员使用的细胞包括乳腺上皮癌细胞 (MCF7) 和乳腺上皮健康细胞 (MCF10A) 和胰腺癌细胞 (PANC-1 细胞) 以及非致瘤性患者来源的癌症相关成纤维细胞 (CAF)。内吞途径通过配对相关显微镜和内吞抑制剂的组合进行量化。MCF7 细胞使用网格蛋白介导的内吞作用和巨胞饮作用来吸收纳米棒,而 MCF10A 细胞主要使用网格蛋白介导的内吞作用。

 

图片


2)通过比较癌细胞和健康细胞的内吞行为,可以诱导MCF7细胞摄取更多的纳米棒,抑制MCF10A细胞中纳米棒的代谢和内吞作用。纳米棒允许在健康细胞上靶向乳腺癌 MCF7 细胞和胰腺癌细胞。通过调整纳米颗粒的形状,这项研究为形状靶向癌细胞而不是健康细胞开辟了令人兴奋的可能性。

 图片

参考文献:

Cong, V. T., et al., Can the Shape ofNanoparticles Enable the Targeting to Cancer Cells over Healthy Cells?. Adv.Funct. Mater. 2021, 2007880.

https://doi.org/10.1002/adfm.202007880





版权声明:

本平台根据相关科技期刊文献、教材以及网站编译整理的内容,仅用于对相关科学作品的介绍、评论以及课堂教学或科学研究,不得作为商业用途。

万言堂

纳米人 见微知著