纳米人

Biomaterials:艾塞那肽-Zn2+复合物用于口服治疗糖尿病

Natt
2021-06-08


便捷的给药途径在2型糖尿病患者中很受欢迎,因为他们需要终生服药。目前市场上没有口服艾塞那肽,口服给药的研究很有价值。于此,中国医学科学院药物研究所黄伟、高钟镐等人以脱氧胆酸低分子量鱼精蛋白和甘胆酸聚(乙二醇)-b-聚唾液酸为原料,开发了一种新型双胆酸功能化纳米颗粒,用于有效口服艾塞那肽。

 

图片


本文要点:

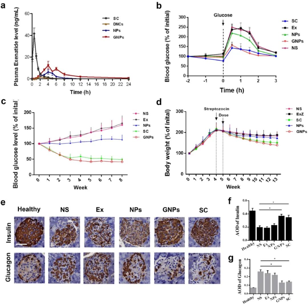
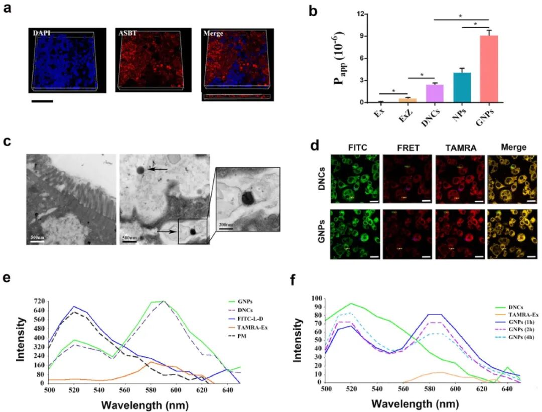
1疏水性脱氧胆酸增强了纳米颗粒,而亲水性乙醇酸则靶向特定转运蛋白。研究人员首先将艾塞那肽-Zn2+ 复合物与脱氧胆酸-低分子量鱼精蛋白缩合,以制备 ζ 电位为 +8 mV 和尺寸为 95nm 的纳米复合物。然后,研究人员使用甘胆酸-聚(乙二醇)-b-聚唾液酸共聚物覆盖了纳米复合物的正电荷,以制备具有 -22 mV 负电荷和 140 nm 均匀尺寸的纳米颗粒。因此,这种双胆酸功能化纳米颗粒表现出增强的艾塞那肽的吸收和转运,以及在体外对顶端钠依赖性胆汁酸转运蛋白的特殊靶向。

 

图片


2此外,体内研究表明,这种双胆酸功能化纳米颗粒有效积聚在回肠远端,提高了艾塞那肽的血浆浓度,有效延长了降糖作用,降低了血脂水平,减轻了器官病变。

 

图片


参考文献:

EffectiveOral Delivery of Exenatide-Zn2+ complex through Distal Ileum-Targeted DoubleLayers Nanocarriers Modified with Deoxycholic Acid and Glycocholic Acid inDiabetes Therapy. Biomaterials 2021.

https://doi.org/10.1016/j.biomaterials.2021.120944




版权声明:

本平台根据相关科技期刊文献、教材以及网站编译整理的内容,仅用于对相关科学作品的介绍、评论以及课堂教学或科学研究,不得作为商业用途。

万言堂

纳米人 见微知著