纳米人

Nature BME: 小鼠成纤维细胞直接重编程形成的心血管组织对梗死小鼠心脏的再生

Natt
2021-08-26


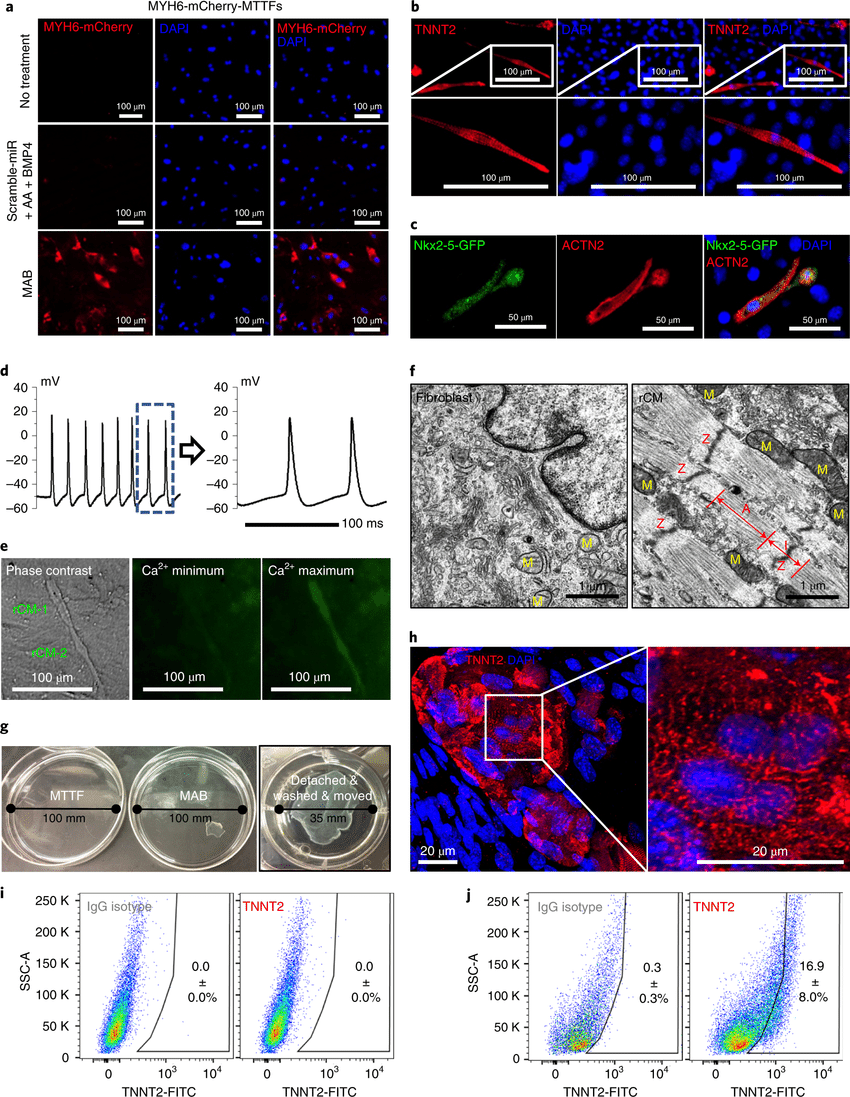
心脏病是全世界死亡的主要原因。受伤后,心脏无法正常恢复,因为心肌细胞 (CM) 的增殖能力有限。成纤维细胞可以直接被重编程为心肌细胞、内皮细胞或平滑肌细胞。鉴于此,埃默里大学医学院Young-sup Yoon等人报告了使用 microRNA 模拟物 miR-208b-3p、抗坏血酸和骨形态发生蛋白 4将小鼠尾端成纤维细胞同时重编程为类似这三种细胞类型的细胞,以及由直接重编程细胞形成的组织样结构的形成。

 

图片


本文要点:

1将形成的心血管组织植入小鼠的梗死心脏,可导致重编程细胞迁移到受损组织,减少局部心脏应变,并改善心脏功能。

 

2迁移的内皮细胞和平滑肌细胞有助于血管形成,迁移的心肌细胞最初表现出不成熟的特征,随着时间的推移变得成熟并与宿主心肌细胞形成间隙连接。直接重编程体细胞以制造心脏组织可能有助于开发细胞治疗、疾病建模和心血管疾病药物开发中的应用。

 

图片

参考文献:

Cho,J., Kim, S., Lee, H. et al. Regeneration of infarcted mouse hearts bycardiovascular tissue formed via the direct reprogramming of mouse fibroblasts.Nat Biomed Eng 5, 880–896 (2021).

https://doi.org/10.1038/s41551-021-00783-0




版权声明:

本平台根据相关科技期刊文献、教材以及网站编译整理的内容,仅用于对相关科学作品的介绍、评论以及课堂教学或科学研究,不得作为商业用途。

万言堂

纳米人 见微知著