纳米人

浙江大学,Nature Nanotechnology!

小奇
2024-03-27


图片


90%以上的癌症死亡是由于肿瘤细胞恶性增殖导致器官功能障碍而导致的。然而,与通常通过局部手术或放射疗法治疗的原发肿瘤不同,肿瘤转移是一种全身性疾病。由于肿瘤细胞在长期早期处于潜伏的非增殖状态,并通过肿瘤微环境的形成逃避免疫监视,基于单分子或信号通路的治疗由于同种蛋白、信号传导的存在,容易产生耐药性。旁路和肿瘤异质性,导致药理学和生化耐药性,并降低化疗、靶向治疗和免疫治疗等当前治疗方法的有效性。然而,随着早期肿瘤微环境形成行为的持续进行,随着我们更深入地研究肿瘤细胞和肿瘤基质细胞之间的时空耦合模式,诱导肿瘤基质细胞本身的基本行为可能是一个未被注意到的新目标。


在肿瘤转移的众多器官中,骨是许多恶性肿瘤最常见的优先转移部位,尤其是乳腺癌和前列腺癌。最近的研究报道,骨微环境中肿瘤细胞的重编程促进了肺、肝和脑等其他器官的继发性转移。因此,预防关键骨转移是预防全身肿瘤转移的重要环节。由于骨基质特殊的硬基界面,软化骨基质是初始转移的先决条件。因此,唯一具有分泌酸和溶骨功能的细胞——破骨细胞被认为是肿瘤骨转移初始微环境的关键。尽管过去的研究已经从外泌体或细胞因子的角度讨论了肿瘤诱导破骨细胞形成的过程,但确切的过程和时空特征仍然没有定论。


成果简介

鉴于此,浙江大学林贤丰、范顺武等研究人员发现肿瘤-破骨细胞时空耦合通过迁移体介导的细胞质转移从肿瘤细胞到核因子κ-β配体(RANKL)激活的破骨细胞前体(RA-OCP)的受体激活剂。研究人员将这种肿瘤相关破骨细胞命名为“tumasteoclast”(TAOC),并根据其诱导模式(需要接触)、诱导介质(迁移体)和转录模式(替代转录因子途径)对其进行了定义。


基于肿瘤初始转移时TAOC耦合的时空特征,研究人员进一步构建了包裹碳酸氢钠和磷酸氢钠的骨靶向四环素修饰纳米脂质体(HC&HP@TNL。在转移初期,当肿瘤-TAOC偶联形成时,HC&HP@TNL将被TAOCs触发释放高浓度的磷酸氢钠。磷酸氢盐与微环境中的钙离子结合,原位形成钙磷(CaP)晶体,降低钙浓度以抑制迁移体形成并破坏细胞膜完整性以诱导免疫原性细胞死亡(ICD)。总之,基于肿瘤-TAOC耦合行为的时空特征,研究人员提出了一种初始转移的行为靶向策略(避免药理耐药性),通过由TAOC触发的原位解偶联杀伤脂质体系统诱导CaP晶体物理杀伤(避免生化耐药性),以准确地从源头预防肿瘤转移。


图片

示意图


肿瘤-TAOC耦合的时空条件

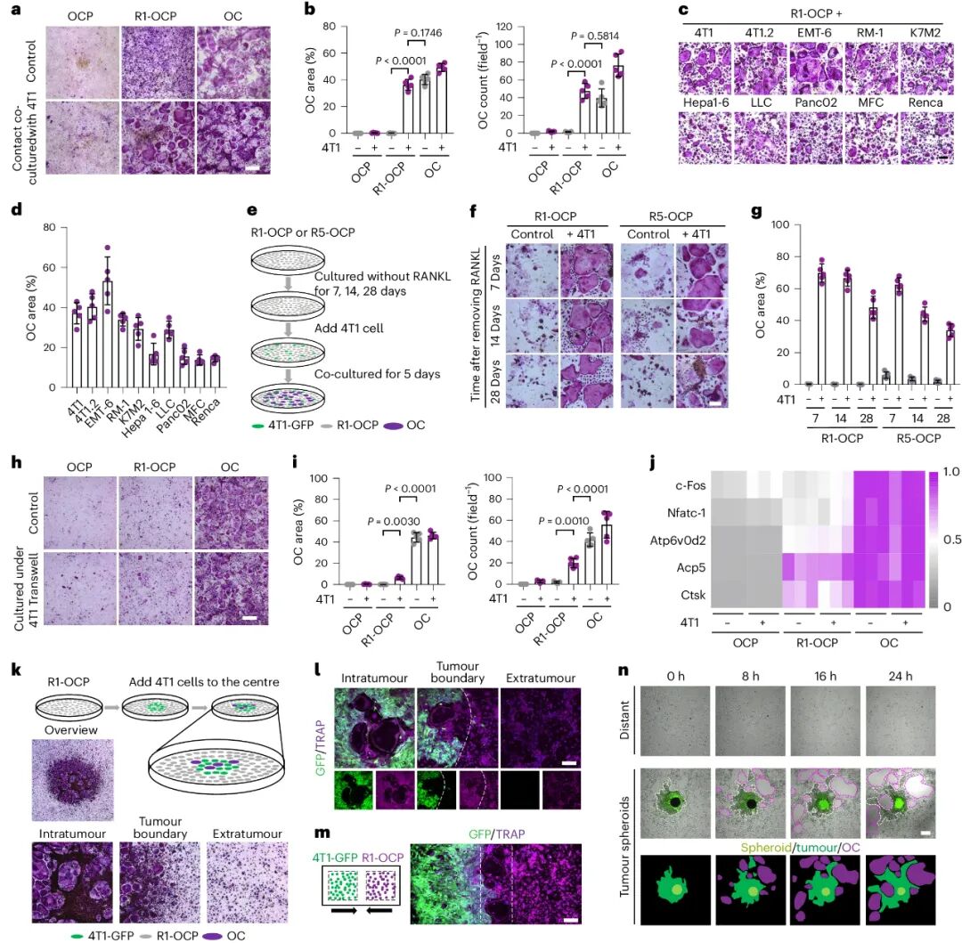
由于经典的破骨细胞发育涉及巨噬细胞集落刺激因子(M-CSF)和RANKL的顺序刺激,因此研究人员将破骨细胞的生长阶段分为三个关键时期,以探讨肿瘤诱导破骨细胞形成的关键时期:1)破骨细胞前体(OCP), 2)RANKL 一天刺激破骨细胞前体 (R1-OCP) 和 RANKL 五天刺激破骨细胞前体 (R5-OCP,也称为 OC)。


肿瘤细胞通过 RANKL 预激活诱导破骨细胞形成,这在多种肿瘤类型中都很明显。诱导的破骨细胞在形态和功能上类似于 RANKL 刺激的破骨细胞。值得注意的是,即使在 RANKL 撤离后,R1-OCP 仍保留破骨细胞潜力,类似于骨形态。肿瘤吸引骨细胞主要通过与肿瘤细胞的直接接触形成,这一发现突显了一种与传统概念不同的肿瘤诱导成骨吸收细胞的形成机制,称为“tumasteoclasts”,其依赖于空间相互作用而非可扩散因子。


图片

图|肿瘤-TAOC耦合的时空条件


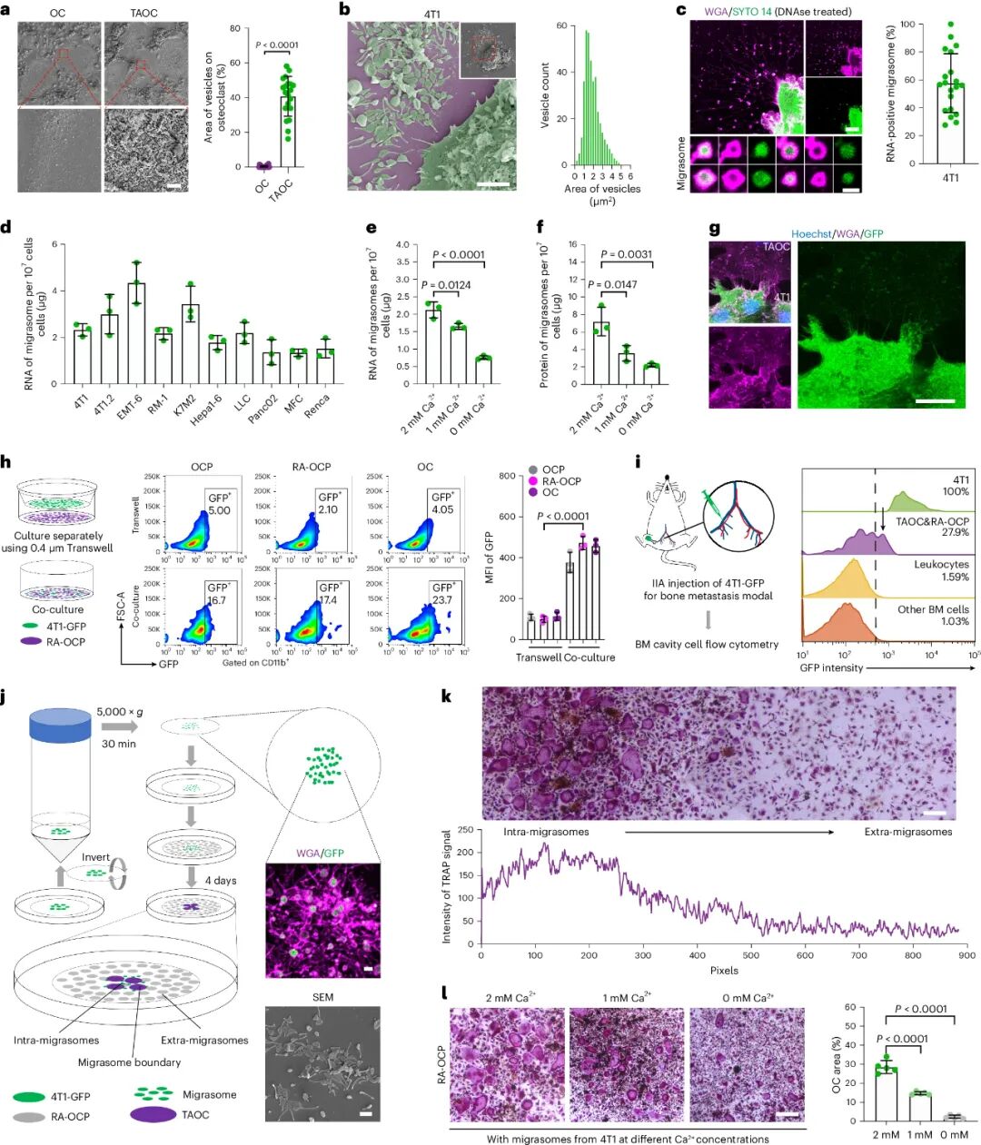
迁移体介导肿瘤-TAOC 偶联

该研究揭示了肿瘤相关破骨细胞样细胞(TAOC)和破骨细胞(OC)在纳米尺度上的结构差异,TAOC 的表面有许多微米级的囊泡,而 OC 的表面更光滑。这些囊泡类似于迁移体,由 4T1 细胞大量产生并含有 RNA。细胞外钙水平低会阻碍迁移体的形成。共培养实验证明细胞质从4T1细胞转移到 TAOC,并用 GFP标记的 4T1 骨转移细胞在体内证实。使用迁移体富集区域和抑制实验的进一步研究支持这样的结论:迁移体促进肿瘤细胞质转移至 TAOC,从而介导肿瘤-TAOC 时空耦合。

图片

图|迁移体介导肿瘤-TAOC 偶联


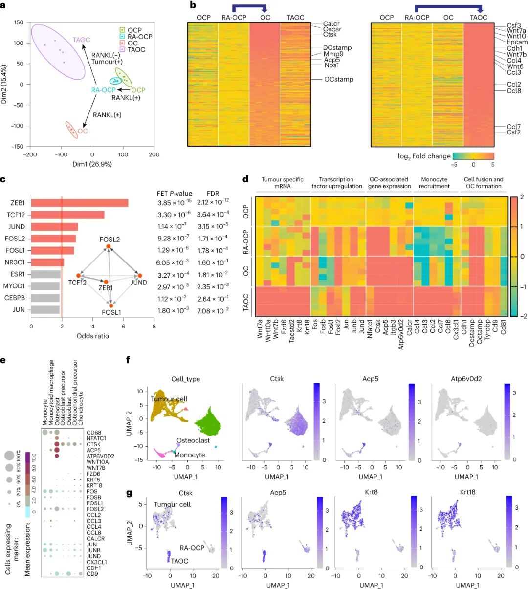
TAOC是骨转移中破骨细胞的一种特殊亚型

该研究将肿瘤相关破骨细胞(TAOC)确定为一种独特的破骨细胞亚型,其转录特征类似于破骨细胞和肿瘤细胞。RNA-seq分析揭示了与破骨细胞分化相关的基因、肿瘤特异性 mRNA 和转录因子的上调,促进了 TAOC 中的破骨细胞分化和肿瘤细胞特异性。TAOC 表现出独特的转录因子途径,涉及非经典 AP-1 复杂模式,可能受到肿瘤细胞通过迁移体转移 mRNA 的影响。对人类骨转移数据的分析证实了 TAOC 的存在,验证了它们在骨转移中作为破骨细胞的特殊亚型的存在,这得到了 TAOC中肿瘤特异性 mRNA 表达的支持。

图片

图|TAOC是骨转移中破骨细胞的一种特殊亚型


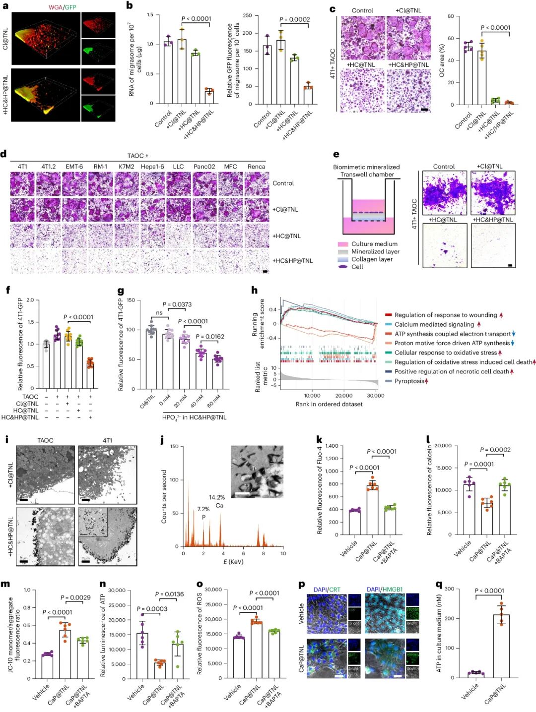
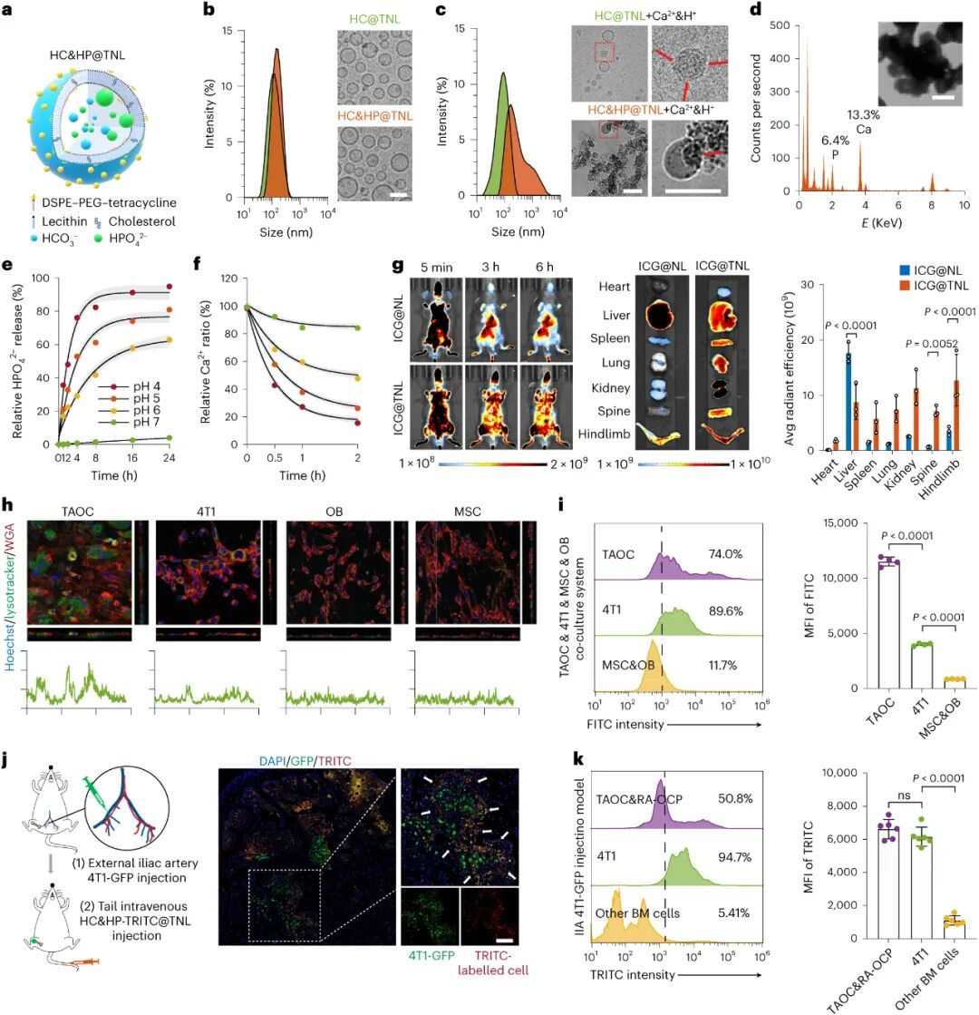
HC&HP@TNL 的设计和表征

随后,研究人员介绍了一种TAOCs的触发式纳米脂质体系统HC&HP@TNL,可诱导钙磷酸盐(CaP)晶体的形成。HC&HP@TNL能有效地靶向骨微环境,在Ca2+和H+环境中释放其内容物,导致CaP晶体的产生。体外实验显示HC&HP@TNL对TAOCs具有特异性,导致增强的杀伤效应。生物矿化实验表明HC&HP@TNL更易被TAOCs和肿瘤细胞吸收,而不易被间充质干细胞和成骨细胞吸收。在骨转移模型中,HC&HP@TNL能准确标记转移区域的细胞,证实其受TAOCs触发的特异性释放。流式细胞术进一步验证了HC&HP@TNL更易被骨髓腔内TAOCs和肿瘤细胞吸收。总体而言,HC&HP@TNL能精准地靶向肿瘤与TAOCs的耦合,促进钙离子耗竭和CaP晶体形成,为骨转移的潜在治疗策略提供了可能。

图片

图|HC&HP@TNL 的设计和表征


HC&HP@TNL的解耦杀伤作用

HC&HP@TNL对 migrasomes 和 TAOCs 有显著抑制作用,并在多种肿瘤细胞系中得到验证。它通过生物矿化的胶原层模拟骨表面侵袭,并有效抑制肿瘤侵袭。HC&HP@TNL抑制肿瘤细胞的存活和增殖,且其杀伤效应随着磷酸氢盐浓度的增加而增强。基因集富集分析揭示了肿瘤细胞中钙超载和氧化应激诱导的细胞死亡途径。透射电子显微镜确认了 HC&HP@TNL 释放后的 CaP 晶体形成,并引发溶酶体破裂和钙离子内流。CaP@TNL 诱导细胞内钙离子增加、线粒体功能障碍、ATP减少和 ROS 积累,促使肿瘤细胞死亡,并诱导免疫原性细胞死亡。HC&HP@TNL通过 CaP 晶体引发钙超载和氧化应激,诱导肿瘤细胞死亡及免疫原性细胞死亡。

图片

图|HC&HP@TNL的解耦杀伤作用


HC&HP@TNL 抑制骨转移并改善预后

本研究利用 BICA 模型评估 HC&HP@TNL 对骨转移的效果,结果显示其比传统的化疗药物多柔比星具有更明确的肿瘤抑制作用且副作用较少。HC&HP@TNL 在模拟早期骨转移的 II 型骨内动脉注射模型中显著抑制骨转移,并减轻了骨骼损伤和骨质丢失。HC&HP@TNL 预防使用可抑制肿瘤- TAOC 耦合,降低钙超载和氧化应激。在乳腺肿瘤转移模型中,HC&HP@TNL 显著减少了肿瘤复发和转移事件,并改善了小鼠的生存率和生存时间。HC&HP@TNL 对骨组织中的肿瘤细胞几乎消除,减少了骨转移的骨溶解。HC&HP@TNL在 IVIS 可检测之前抑制了早期转移,可能是改善预后的关键因素。


HC&HP@TNL 激活抗肿瘤免疫反应

研究表明,CaP处理的4T1细胞在肿瘤疫苗模型中显著抑制了远处肿瘤生长,抗PD-1抗体可进一步增强抑制效果。通过尾静脉给予HC&HP@TNL对骨转移的治疗具有类似的效果。HC&HP@TNL能够增加淋巴结中成熟树突状细胞的CD80+CD86+比例以及远处乳腺肿瘤中CD4+T或CD8+ T细胞的比例,抗PD-1抗体可以进一步增强该效果。在免疫缺陷的 BALB/c-nu/nu 小鼠中,对远处肿瘤的抑制效果几乎消失。HC&HP@TNL与抗PD-1联合治疗骨转移时,CaP杀伤效果、免疫细胞死亡反应效果和免疫检查点抑制剂的免疫增强效果之比例分别为44.4%、35.5%和20.1%。最后,HC&HP@TNL的体内生物安全性也得到验证。

图片

图|HC&HP@TNL 抑制骨转移并改善预后


小结

综上所述,研究人员详细探讨了肿瘤细胞与TAOC之间通过迁移体介导的肿瘤细胞质转移的时空耦合,并将TAOC定义为破骨细胞的关键亚型,其在诱导模式(需要接触)、诱导介质(迁移体)和 转录模式(替代转录因子途径)。然后,研究人员根据肿瘤的时空特征设计了一种针对肿瘤-TAOC耦合的原位解偶联杀伤疗法。该策略在确定必要的TAOC诱导行为和通过晶体形成的无药物物理杀伤的基础上避免了药理和生化耐药性,并通过使用临床批准的成分来确保生物安全。由于肿瘤微环境诱导行为在肿瘤转移中(特别是在单核细胞/巨噬细胞谱系,包括破骨细胞中)是保守且常见的,因此该策略可应用于多种器官转移的治疗。随着肿瘤行为研究范围的扩大,将会发现更多的行为靶点。这项研究为详细探索肿瘤细胞行为提供了一个研究模型,并为行为靶向策略提供了概念验证,这对早期预防转移具有广泛的影响。


参考文献:

Gu, C., Chen, P., Tian, H. et al. Targeting initial tumour–osteoclast spatiotemporal interaction to prevent bone metastasis. Nat. Nanotechnol. (2024).

https://doi.org/10.1038/s41565-024-01613-5



版权声明:

本平台根据相关科技期刊文献、教材以及网站编译整理的内容,仅用于对相关科学作品的介绍、评论以及课堂教学或科学研究,不得作为商业用途。

万言堂

纳米人 见微知著