纳米人

麻省理工王潇,Nature Biotechnology!

小奇
2024-04-01


图片

mRNA疗法因其程序化、可扩展性以及设计和合成的便捷性而备受关注。尽管mRNA疫苗在短期内产生了大量的抗原表达,但其在体内长期生产治疗性蛋白质方面的表现受限。传统的mRNA药物由于RNA的不稳定性及低表达效率,需要高剂量给药,可能导致细胞毒性。因此,提高mRNA载体的翻译持续时间和整体蛋白质产量成为研究的重点。


鉴于此,麻省理工学院王潇等研究人员设计并合成了具有多个合成poly(A)尾的拓扑和化学修饰mRNA。通过优化的多尾mRNA,研究人员在体外实验中观察到比对照mRNA高出4.7至19.5倍的发光信号,体内实验中观察到的信号持续时间也从对照组的小于7天延长至14天。此外,研究还实现了在小鼠肝脏中对临床相关基因Pcsk9和Angptl3的高效多重基因组编辑,且使用的mRNA剂量最小。


图片

图|带有多个poly(A)尾部的嵌mRNA的概念化


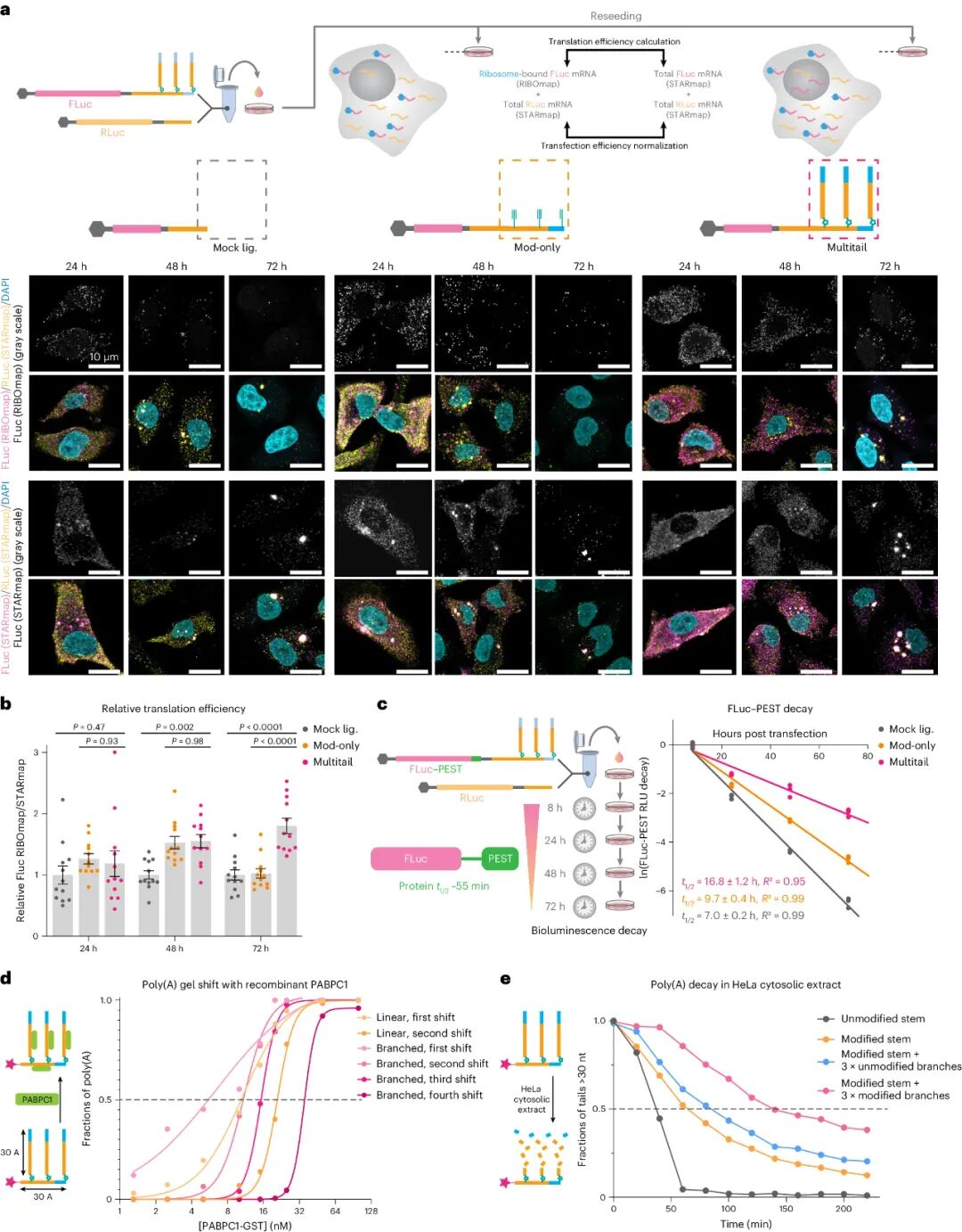
多尾mRNA的设计、合成与筛选

为了合成多尾mRNA,研究者采用了一种结合化学合成和酶促连接的方法。首先,通过固相合成技术制备了含有特定化学修饰的单链poly(A)尾,这些修饰包括磷硫酰化和2'-O-甲氧基乙基(2MOE)等,旨在提高mRNA的稳定性。然后,通过点击化学反应(CuAAC)将这些单链poly(A)尾连接到一个含有5'-磷酸基团的“茎”寡核苷酸上,形成多尾结构。这一过程需要精确控制化学反应条件,以确保高效且特异性的连接。


通过电泳迁移率变化实验,研究人员证实了多尾结构的poly(A)尾能够有效地与PABPC1结合,这有助于保护mRNA免受降解,并维持其翻译能力。此外,研究中使用的磷硫酰化和2MOE修饰被证明能够有效抵抗核酸酶的降解,从而增强mRNA的稳定性。还有,这些化学修饰并未影响mRNA与PABPC1的正常结合,保证了mRNA的正常翻译。


多尾mRNA的翻译效率提升

研究中,通过在HeLa细胞中转染优化的多尾mRNA,研究人员观察到与对照组相比,多尾mRNA在24至72小时后的发光信号显著增强,提升了4.7至19.5倍。这一结果表明,多尾mRNA在提高翻译效率方面具有显著优势。


mRNA稳定性的增强

通过使用STARmap和RIBOmap技术,研究人员能够在单细胞水平上对mRNA的稳定性和翻译效率进行定量分析。结果显示,与未修饰的mRNA相比,多尾mRNA在细胞内的半衰期显著延长,表明其稳定性得到了增强。此外,研究还证实多尾mRNA依赖于传统的eIF4E-eIF4G翻译启动机制,表明其在翻译过程中保持了mRNA的正常功能。


图片

图|支链聚(A)尾稳定mRNA的机制表征


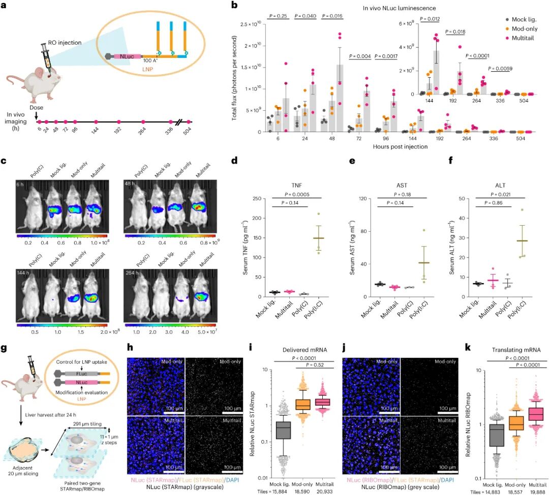
实现长期蛋白表达

在小鼠模型中,通过尾静脉注射封装有多尾mRNA的脂质纳米颗粒(LNPs),研究人员发现多尾mRNA在体内的发光信号持续时间显著延长,可达14天,而对照组的信号在7天后便难以检测。


图片

图|多尾mRNA在体内表现出延长的蛋白质表达


提升基因编辑效率

研究还探索了多尾mRNA在基因编辑方面的应用。通过共注射针对Pcsk9和Angptl3基因的单导向RNA(sgRNAs)和多尾Cas9 mRNA,研究人员在小鼠肝脏中实现了高效的基因编辑。编辑效率通过下一代测序(NGS)进行量化,结果显示多尾mRNA组的编辑效率显著高于对照组。


此外,通过检测小鼠血清中的肿瘤坏死因子(TNF)水平以及肝功能指标(AST和ALT),研究人员评估了多尾mRNA的安全性。结果显示,多尾mRNA处理组的小鼠与对照组相比,这些生物标志物的水平没有显著差异,表明多尾mRNA在体内具有良好的安全性和耐受性。


图片

图|使用稳定的Cas9 mRNA进行体内多重基因组编辑


小结

这项研究通过创新的mRNA设计,显著提高了mRNA的翻译效率和稳定性,为mRNA疗法的发展开辟了新的道路。通过这种方法,未来的治疗性蛋白质可以在体内更有效地生产,从而为治疗各种疾病提供了新的策略。此外,这种方法的成功应用也为基因编辑技术提供了新的工具,有望在精准医疗领域发挥重要作用。随着研究的深入,我们期待看到更多基于这一技术的创新应用,为患者带来更有效的治疗方案。


参考文献:

Chen, H., Liu, D., Guo, J. et al. Branched chemically modified poly(A) tails enhance the translation capacity of mRNA. Nat Biotechnol (2024).

https://doi.org/10.1038/s41587-024-02174-7


图片

图片

王潇, 省理工大学化学系助理教授。她于2019年建立了自己的实验室,致力于开发和应用新的化学、生物物理和基因组工具,以更好地了解分子水平上的组织功能和功能障碍。2010年本科毕业于北京大学,2015年士毕业于芝加哥大学



版权声明:

本平台根据相关科技期刊文献、教材以及网站编译整理的内容,仅用于对相关科学作品的介绍、评论以及课堂教学或科学研究,不得作为商业用途。

万言堂

纳米人 见微知著