纳米人

自组装,Nature Nanotechnology!

小奇
2024-04-11


图片

在自然界中,生物进化孕育了精密且动态的纳米结构,它们能够根据pH值和其他环境条件进行重构。这些结构在生物体中扮演着至关重要的角色,如蜘蛛丝蛋白的pH敏感开关控制其固态丝的生成,CTP合成酶丝状体在低pH下聚合以帮助酵母在饥饿期间维持内稳态,以及R体通过局部构象变化响应pH变化产生力。


这些材料激发了生物工程师尝试设计依赖于pH的蛋白材料。尽管已有研究通过模仿丝蛋白结构域和引入组氨酸残基来生产pH响应性纳米材料,但从头设计具有精确定义结构和可调pH转变点的pH响应性纤维仍是一个未解决的挑战。


鉴于此,华盛顿大学David Baker、Hao Shen等研究人员描述了一种全新的pH响应性蛋白纤维的设计。这些纤维由含有六个或九个埋藏组氨酸残基的亚基组成,在中性pH下组装成微米尺度的有序纤维。通过冷冻电子显微镜(cryo-EM)确定了优化设计的结构,其与计算设计模型几乎一致,无论是亚基内部几何形状还是亚基在纤维中的堆积方式。


设计pH响应纤维

研究人员通过计算设计方法成功创造了能够在特定pH变化下自组装和解组装的蛋白纤维。他们设计了含有多个埋藏组氨酸残基的亚基,这些残基在pH变化时改变其质子化状态,从而触发纤维的组装和解组装。通过筛选和表达18个不同的设计,研究人员发现DpHF7和DpHF18能够在降低pH值时解组装,并在pH值回升时重新组装,展示了对pH变化的敏感和可调节的响应性


图片

图|产生pH依赖性蛋白质纤维的设计策略


结构分析

研究使用了cryo-EM技术来确定DpHF7和DpHF18的高分辨率结构。DpHF18亚基结构和纤维中最大的亚基界面在cryo-EM结构和计算模型中非常相似。然而,第二个小的异质界面偏离了设计模型,导致了除了主界面生成的螺旋对称性外,还出现了反平行二面角对称性(D1)。通过第二轮序列设计,明确倾向于设计的纤维堆积排列,并确定了对第二个界面带电残基的五个替换。这些重新设计,称为DpHF19,容易形成纤维,cryo-EM结构显示其结构非常接近设计模型。


图片

图|设计纤维的冷冻电镜结构表征


pH响应特性

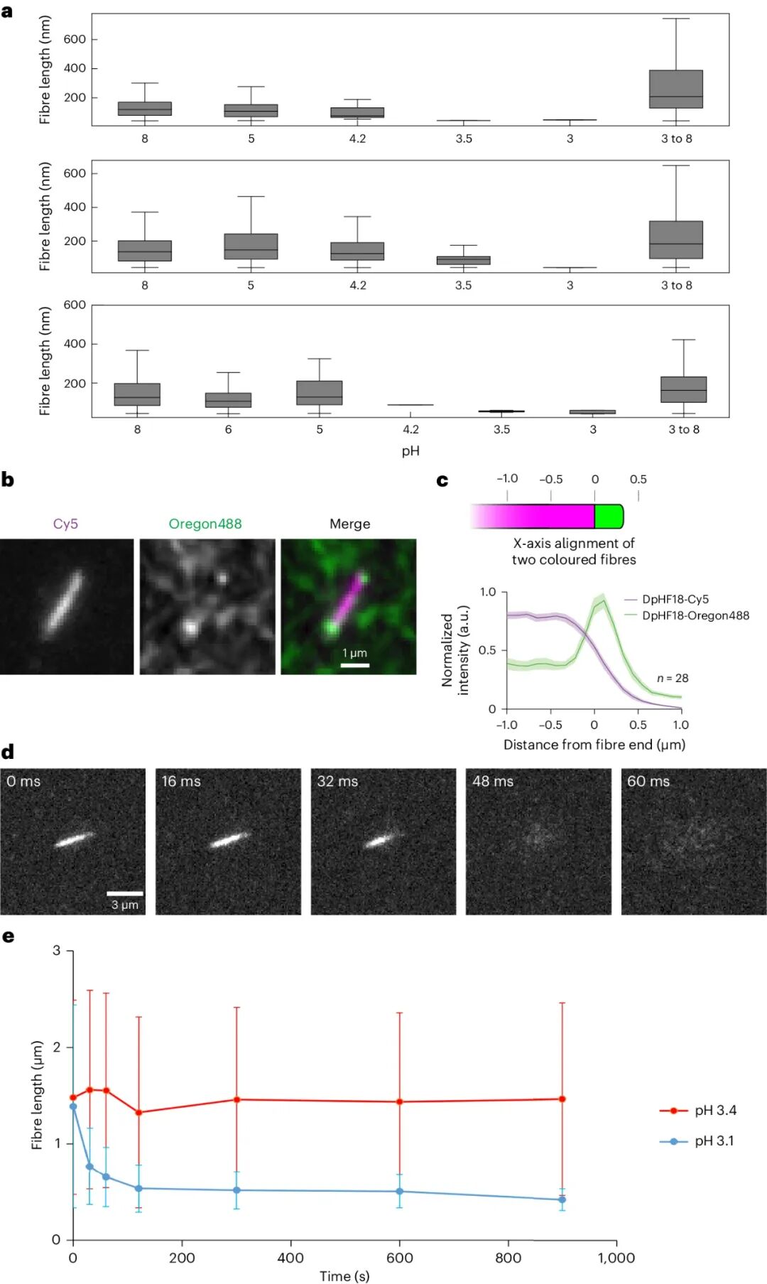
为了确定pH转变中点是否可以通过设计进行调节,研究人员制作了一个版本,增加了三个额外的埋藏组氨酸残基(总共九个),称为DpHF19_9his。通过使用负染色EM对设计的纤维进行pH响应性表征,DpHF18、DpHF19和DpHF19_9his在pH 8下组装成纤维,然后通过添加柠檬酸将pH降低到6、5、4.2、3.5或3,然后通过添加1M Tris-HCl在pH 8下重新升高。通过cryoSPARC软件的纤维追踪方法量化纤维长度,结果显示DpHF18、DpHF19和DpHF19_9his在pH 3.5、3和4.2分别解组装,并在pH从3重新升高到8时重新组装。这表明pH转变是可逆的,并且可以通过增加埋藏组氨酸的数量来增加pH转变中点。


图片

图|通过电镜和荧光显微镜表征纤维组装和拆卸


动态研究

为了实时表征pH诱导的构象变化,研究人员通过半胱氨酸与磺酸-Cy5 maleimide或Oregon488染料的结合对DpHF18进行了标记。使用全内反射荧光显微镜(TIRFM)监测纤维组装,观察到在pH 8下,预组装的DpHF18–Cy5纤维与新解组装的DpHF18–Oregon488单体混合时,Oregon488标记的纤维在Cy5标记的种子纤维的两端生长。通过在流动池中用TIRFM成像,研究了DpHF18纤维解组装的动态,观察到在pH从8降至3的过程中,纤维在不到1秒的时间内解组装。


图片

图|通过液相AFM监测纤维分解的动力学


小结

本研究展示了通过计算设计方法创造微米尺度pH响应性纤维的能力,这在环境响应性蛋白纳米材料的设计中是一个进步。所描述的两种纤维系统表现出显著且可调的pH依赖性解组装特性:DpHF18–Cy5在pH 3.4时保持组装,但在pH 3.1时解组装;而DpHF19_9his在pH 4.5时组装,在pH 4.4时解组装。这种pH依赖性的锐度可能源于大量的可质子化基团:每个亚基包含六个(DpHF18和DpHF19)或九个(DpHF19_9his)埋藏组氨酸,纤维包含数百个亚基。亚基的紧密堆积显著降低了纤维解组装的pH值,使得解组装具有高度的协同性。将设计的纤维纳入水凝胶或其他高阶材料中,可能会继承其pH依赖性,为药物递送和其他应用中环境触发的嵌入组分释放提供新的途径。更一般地说,精确设计具有原子尺度分辨率的可重构无界蛋白系统的能力,为创造复杂的环境敏感纳米材料开辟了新的机会。


尽管这项研究取得了显著的成果,但仍有改进的空间。例如,通过深度学习方法提高界面设计的准确性,以及开发新一代的石墨烯基液态电池和高灵敏度直接电子探测器,可能有助于未来通过液态相透射电子显微镜成像纤维组装和解组装的早期中间体。


这些进步将进一步推动环境响应性蛋白纳米材料的设计和应用,为生物医学和材料科学领域带来新的突破。


参考文献:

Shen, H., Lynch, E.M., Akkineni, S. et al. De novo design of pH-responsive self-assembling helical protein filaments. Nat. Nanotechnol. (2024).

https://doi.org/10.1038/s41565-024-01641-1



版权声明:

本平台根据相关科技期刊文献、教材以及网站编译整理的内容,仅用于对相关科学作品的介绍、评论以及课堂教学或科学研究,不得作为商业用途。

万言堂

纳米人 见微知著