北京大学,Nature Chemistry!
小奇
2024-04-19

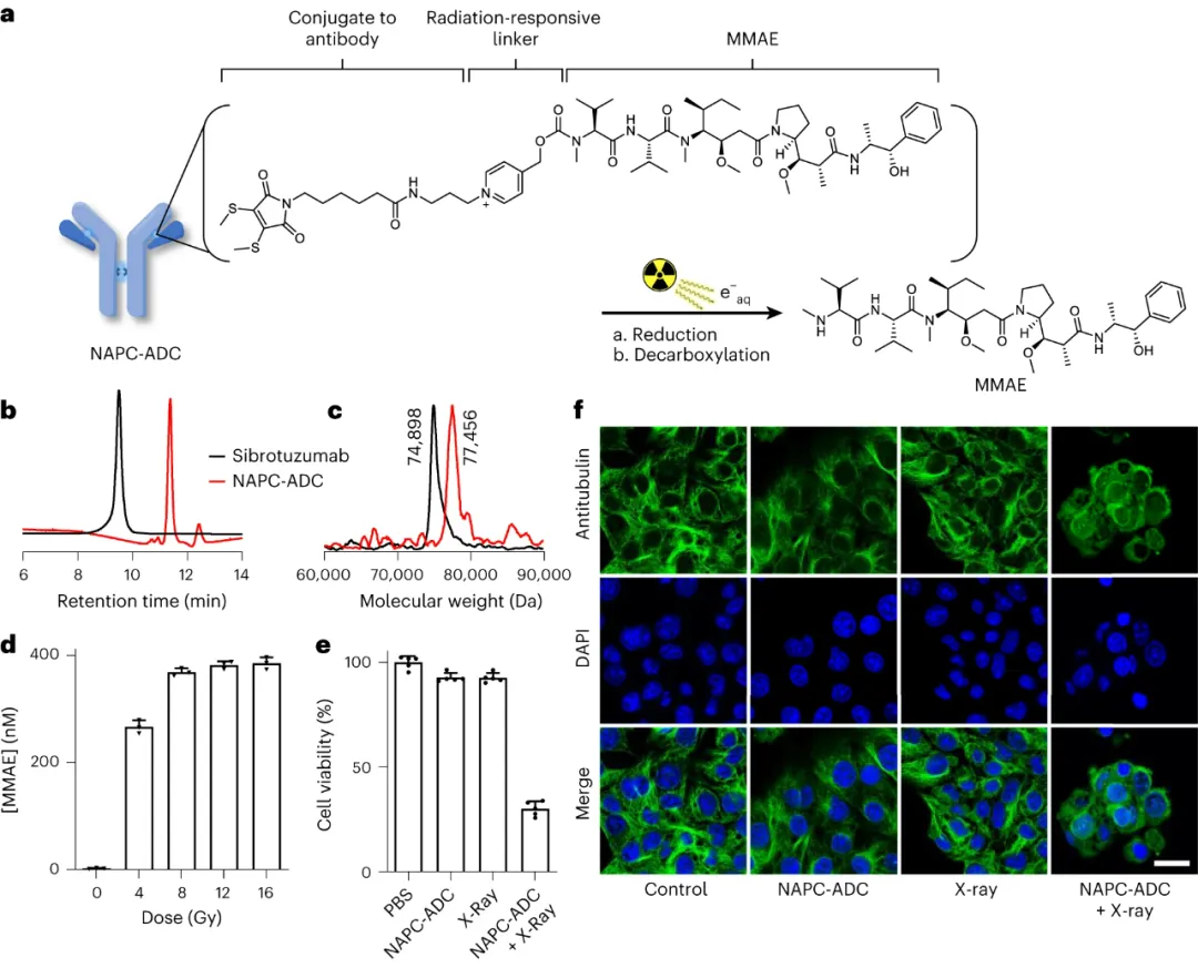
放射治疗诱导前药活化为降低癌症治疗的化疗过程出现的全身毒性提供一种非常理想的解决方案,但是通常放射活化能够保护的范围很有限。
有鉴于此,北京大学刘志博等发现通过光诱导电子转移化学能够用于开发可辐射去除的多功能保护基团。

作者使用基因分析的功能报告,发现N-烷基-4-吡啶(NAP)是一种能够释放通讯分子从而表现对辐射有非常好响应能力的笼官能团。将NAP与其他光辐照脱除的保护基团相比,NAP比迄今为止发现的其他可去除辐射的保护基团更有效。

通过NAP的优异性质,作者开发了一种NAP衍生的萘基甲酸酯(carbamate)官能团,通过设计让官能团受到辐照作用下能够释放荧光团和毒素,作者将这种萘基甲酸酯官能团引入到抗体-药物偶联物(ADC,Antibody-drug conjugate)。设计的这些ADC在活体细胞和荷瘤小鼠中表现活性,说明使用这种辐射可去除的保护基为发展具有稳定性和更好治疗效果的下一代ADC的潜力。

参考文献
Fu, Q., Gu, Z., Shen, S. et al. Radiotherapy activates picolinium prodrugs in tumours. Nat. Chem. (2024)
DOI: 10.1038/s41557-024-01501-4
https://www.nature.com/articles/s41557-024-01501-4