同济大学,Nature Catalysis!
纳米人
2024-04-19

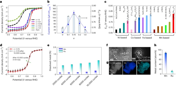
设计氧气还原为OH-的电催化剂是发展电化学器件的一项关键技术。有鉴于此,同济大学马吉伟教授、德国柏林工业大学Peter Strasser教授、马克思·普朗克固体化学物理学研究所Zhiwei Hu教授等报道调节Li2Mn1−xRuxO3催化剂的轨道杂化(3d和4d/5d轨道杂化),实现调控中间体的吸附强度、改善催化活性位点的稳定性。表征结果发现改变4d/5d金属的M-O共价性有助于稳定分布在O 2p轨道的空穴,提高材料的结构稳定性。通过现场XAS表征发现Mn和Ru原子是ORR催化活性位点,这种催化剂表现非常高的ORR催化活性,而且稳定性达到Pt/C的水平。而且,催化剂的OER性能比NiFe-LDH和RuO2更好。Li2Mn0.85Ru0.15O3在阴离子交换膜燃料电池和电解水器件作为电催化剂,分别实现了1.2 W cm-2的功率密度和1.2 A cm-2电流密度(1.9 V)。通过化学计量比的LiOH、MnCO3、RuO2混合并且进行高能量球磨处理,随后在450 ℃煅烧40 h,制备得到 Li2Mn1−xRuxO3(其中x = 0, 0.1, 0.15, 0.2)。XRD分析Li2Mn1−xRuxO3晶体结构为单斜C2/m结构,并且O3堆叠顺序(ABC)。随后通过XAS表征Mn、Ru元素的电子结构和价态,根据谱图的数据拟合,Li2Mn1−xRuxO3 (x = 0.1, 0.15, 0.2)的Mn价态分别为Mn3.98+, Mn3.95+, Mn3.91+, Ru元素的平均价态从+4.1(x=0.1)提高至+4.38(x=0.2)。进一步根据Mn 3s谱图,发现当x=0提高至x=0.2,Mn的价态从Mn4+变为Mn3+;根据Ru 3d谱图,发现x=0.1提高至x=0.2,Ru的价态由Ru4+提高至Ru5+。由于中间体的吸附能能够直接影响ORR催化活性,因此作者通过DFT理论计算分析Li2Mn1−xRuxO3的吸附能-催化活性关系图。作者使用*OH吸附能作为指示反应进行程度的指数,随后在过电势和EOH能量之间建立ORR活性的火山图。结果显示x=0.15时ORR中间体吸附能最合适,通过亲氧性适中或较强的催化剂表面有助于中间体的吸附和脱附。在0.1 M KOH溶液体系中测试Li2Mn1−xRuxO3的ORR催化活性,发现组成的变化导致极化曲线产生明显的变化。 Li2MnO3 (x = 0)和Li2RuO3 (x = 1)的ORR活性非常低。ORR催化活性与Ru的浓度密切相关,催化活性呈现火山型变化规律,Li2Mn0.85Ru0.15O3具有最高的ORR催化活性,半波电位达到0.83 V,这个数值与Pt/C接近,性能比其他类似催化剂更高。通过对表面积进行归一化,发现Li2Mn0.85Ru0.15O3具有最高的电流密度。此外,作者将这个催化剂与以往报道进行对比,同样发现本文报道的催化剂位于催化活性最好的范围之中。通过催化现场XANES表征技术,对Mn K线和Ru K线进行表征,研究真实的催化活性位点,追踪ORR电催化反应过程的元素价态变化。发现当电压提高至0.4 V,Mn K线向低能量移动,说明Mn的价态降低,因此Mn离子是催化剂的真实活性位点。进一步通过EXAFS谱表征Mn和Ru物种的结构变化,结果显示ORR催化反应(0.4 V)时Mn-O第一配位球的强度明显降低,说明Mn氧化态降低导致配位数降低;在0.4 V的Ru K吸收位置向低能量区域移动,说明Ru的氧化态降低。此外,通过DFT计算方法研究轨道杂化如何影响ORR催化活性,研究Ru掺杂如何能够影响催化剂的电子结构。阴离子交换膜燃料电池(AEMFC)性能。将Li2Mn1−xRuxO3作为ORR电催化剂,PtRu/C作为阳极电催化剂,研究AEMFC性能。当使用H2/O2作为反应气体,Li2Mn0.85Ru0.15O3具有最好的AEMFC性能,启动电压为0.95 V,在3 A cm-2的峰值功率密度达到1.2 W cm-2,这个结果比类似条件的价格便宜催化剂更好。阴离子交换膜电解水(AEMWE)性能。将Li2Mn1−xRuxO3作为OER电催化剂,并研究电催化活性,测试发现Li2Mn0.85Ru0.15O3具有最好的催化活性,启动电压为1.41 V,达到10 mA cm-2电流密度的过电势为260 mV。不同Ru掺杂的性能变化规律为Li2Mn0.9Ru0.1O3<Li2Mn0.8Ru0.2O3<Li2Mn0.85Ru0.15O3,Li2MnO3和Li2RuO3 基本上没有OER催化活性。
参考文献及原文链接
Zhong, X., Sui, L., Yang, M.et al. Stabilization of layered lithium-rich manganese oxide for anion exchange membrane fuel cells and water electrolysers. Nat Catal (2024).
DOI: 10.1038/s41929-024-01136-1
https://www.nature.com/articles/s41929-024-01136-1