纳米人

多孔碳,Science!

米测MeLab
2024-04-24


图片
特别说明:本文由米测技术中心原创撰写,旨在分享相关科研知识。因学识有限,难免有所疏漏和错误,请读者批判性阅读,也恳请大方之家批评指正。
原创丨追光者(米测 技术中心)
编辑丨风云

研究背景

电化学双层电容器(EDLCs)因其高功率性能和长循环寿命而引起了广泛关注。EDLCs,特别是那些利用活性碳作为电极材料的,因其制备成本低廉而在商业应用中占据优势。然而,尽管这些设备具有显著的性能优势,它们的能量密度相较于现代电池系统仍有限制,这限制了其在高能量需求场合的应用。

超级电容器的关键性能指标之一是其电极材料的电容性能,而这主要受到电极孔结构的影响。长期以来,科学界普遍认为缩小碳材料的孔径可以有效增加电解质离子的吸附,从而提高电容。早期研究主要集中在如何通过改变活性碳的孔径来达到这一目的,而相关的研究成果也初步表明,更小的孔径有助于提升电容器的性能。特别是在使用脱溶剂化电解质离子时,较小的孔径被认为可以更有效地提高电容。

然而,近年来的研究开始出现了不一致的结果,许多研究报告表明孔径与电容之间并没有明显的直接相关性。这些矛盾的结果暗示,除了孔径以外,可能还有其他未知的结构参数影响着电容性能。为了探索这一假设,科学家们开始采用更为精细的物理化学分析方法来研究电极材料的结构特征。

针对这一挑战,英国剑桥大学化学系Alexander C. Forse教授及其研究团队对此问题进行了深入研究。他们使用核磁共振(NMR)光谱技术来探测活性碳电极的结构无序度和电荷存储机制。NMR光谱可以区分位于碳孔内和孔外的离子,并通过测定化学位移差(Δδ值)来评估碳材料的局部结构无序度。福尔斯教授的团队发现,相较于孔径,电极的结构无序度与电容性能之间存在更强的相关性。他们的研究显示,更无序的碳结构,尤其是那些具有较小石墨烯类域的碳材料,展现出更高的电容。以上研究在“Science”期刊上发表了题为“Structural disorder determines capacitance in nanoporous carbons”的论文。  
 

图文解读   

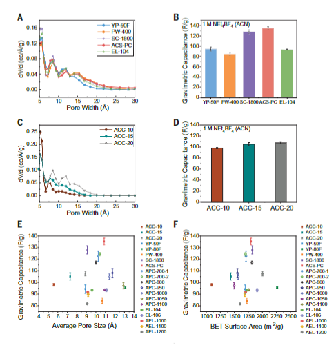
图1展示了不同碳材料的孔径分布、比表面积以及电容值之间的关系。图1A展示了五种商业纳米多孔碳材料的孔径分布,结果显示这些材料具有相似的孔径分布。在图1B中,测量了这五种碳材料在NEt4BF4/乙腈电解质中的电容值,结果显示尽管孔径分布相似,但电容值却存在显著差异。图1C展示了三种商业活性碳布材料的孔径分布,而图1D展示了这些材料的电容值,结果表明尽管孔径分布不同,但电容值相似。进一步地,图1E和图1F展示了电容与平均孔径以及比表面积之间的关系。综合这些结果,研究者得出结论认为,尽管孔径大小和比表面积是影响电容的重要因素,但还存在其他结构特征影响电容。通过这些实验结果,我们可以更好地理解纳米多孔碳材料的结构与性能之间的关系,为设计和优化超级电容器提供了重要参考。    
图片
图1、研究中的碳材料孔隙率与电容的关系。

图2展示了利用核磁共振(NMR)光谱分析碳材料的局部结构无序性与电容之间的关系。通过MAS NMR测量,研究者发现了碳材料中“外孔”和“内孔”区域的离子吸附情况。图2A显示了19F MAS NMR光谱的示例,表明了不同碳材料中的离子吸附情况。研究者发现了碳材料的局部结构无序性与电容之间的相关性,具有较小局部结构无序性的碳材料显示出更高的电容(图2B)。此外,研究者还对热退火处理后的碳材料进行了实验,结果表明,增加结构有序性导致电容的降低,进一步证实了局部结构无序性对电容的影响(图2C)。通过NMR模拟方法,研究者还预测了碳材料中有序芳香族碳域大小与电容之间的关系,结果表明,具有较小有序域的碳材料通常具有较高的电容(图2E)。此外,X射线配对分布函数(PDF)的分析结果也支持了NMR光谱的发现,进一步验证了局部结构无序性与电容之间的相关性(图2F)。因此图2表明,具有较小局部结构无序性的碳材料通常具有更高的电容。                                   
图片
图2. 局部结构无序性的表征及其与电容的相关性。

接着,在图3中,研究者进一步探究了碳材料的局部结构无序性对电荷存储机制的影响。通过实验测量不同无序程度的碳材料在不同电压下的离子吸附情况,研究者发现,具有较小无序程度的碳材料在给定电压下能够更有效地存储离子,从而具有更高的电容(图3B)。这些发现提示,碳材料的局部结构无序性影响了电荷存储机制,进而影响了电容性能。因此,图3则揭示了这种无序性如何影响了碳材料的电荷存储机制。这些发现有助于更深入地理解碳材料的结构-性能关系,为设计和优化高性能超级电容器提供了重要参考。    
图片
图3. 两种具有不同局部结构无序性的碳材的电荷补偿机制。

科学启迪

本文揭示了纳米多孔碳电极的电容储能与结构无序性之间的重要关联。通过对商业活性炭和经热退火处理的材料进行的一系列实验和建模,作者发现了一个之前被忽视的因素——碳材料的局部结构无序性对电容性能的决定性影响。传统上,人们认为电容与碳材料的孔径大小和比表面积有关,然而本研究发现,这些因素并不能很好地解释电容的变化。相反,作者的研究表明,具有较小有序域的碳材料具有更高的电容,因为它们能够更有效地储存离子。这一发现为超级电容器的设计和优化提供了新的视角和指导方向。

因此,作者不应仅仅局限于传统的结构参数来理解材料的性能,而应更加关注材料内部微观结构的影响。局部结构无序性作为一个重要的结构特征,对碳材料的电容性能具有重要影响,这一点之前并未得到足够的重视。因此,未来的研究应该更加注重材料的微观结构,特别是在设计高性能超级电容器电极材料时。通过更深入地理解结构与性能之间的关系,作者可以更有效地设计出满足不同应用需求的电化学储能材料,推动超级电容器技术的发展。   
 
原文详情:
Xinyu Liu et al. ,Structural disorder determines capacitance in nanoporous carbons.Science384,321-325(2024).DOI:10.1126/science.adn6242    



版权声明:

本平台根据相关科技期刊文献、教材以及网站编译整理的内容,仅用于对相关科学作品的介绍、评论以及课堂教学或科学研究,不得作为商业用途。

万言堂

纳米人 见微知著