纳米人

北京大学/华南理工大学,Nature Reviews Physics!

米测MeLab
2024-04-24


图片

究背景

在过去的几十年里,有机光伏(OPV)作为一种新兴的光伏技术,因其灵活性、成本效益和环境友好性而备受研究者们的关注。在传统的有机光伏器件中,富勒烯受体一直是主流材料,因其在电子转移和传输方面的良好性能而备受青睐。然而,富勒烯受体也存在着一些固有的缺点,如弱的可见光和近红外吸收能力以及大的激子结合能,这些因素限制了其在光电转换效率上的提升。


为了克服这些限制,科学家们开始寻找新的受体材料,特别是非富勒烯受体。非富勒烯受体具有更强的可见光和近红外吸收能力,以及更小的激子结合能,这些特性使其成为提高光伏效率的有潜力的候选材料。然而,非富勒烯受体的引入也带来了新的挑战,如激子的生成、传输和分离等物理过程的复杂性。为了深入理解非富勒烯受体在有机光伏中的作用机制,一些科学家们开始对其进行深入的研究。他们着重比较了富勒烯和非富勒烯受体之间的物理过程对器件性能的影响,并探讨了激子生成、扩散、传输、分离以及电荷复合等关键过程。这些研究为克服富勒烯受体的限制,提高OPV效率提供了新的思路和方法。


有鉴于此,北京大学占肖卫教授,华南理工大学材料科学与工程学院吴宏滨教授以及新西兰MacDiarmid先进材料与纳米技术研究所Justin M. Hodgkiss教授团队携手致力于深入解析非富勒烯受体在有机光伏中的物理机制,并提出了解决方案以最大程度地提高光伏性能。通过对激子的生成、传输、分离和电荷复合等关键过程的细致研究,本研究旨在揭示非富勒烯受体的优势和挑战,并提出最新的物理解释和策略,以实现OPV技术的进一步发展和提升。以上研究在Nature Reviews Physics上发题为“Physical insights into non-fullerene organic photovoltaics”的最新文章。


科学贡献

为了更好地理解非富勒烯有机光伏(OPV)的物理机制以及非富勒烯受体与富勒烯受体在器件性能上的差异,研究者们通过以下图表展示了关于非富勒烯受体的激子产生、扩散、分离以及电荷复合等方面的重要结果,有助于我们更深入地理解非富勒烯受体在OPV中的作用。


具体来说,首先,图1展示了给体和受体的分子结构。通过这些结构,研究者们可以深入了解在OPV中使用的光活性材料的特征和属性。接下来,图2显示了非富勒烯受体的激子产生和扩散性质。研究表明,非富勒烯受体具有更高的激子扩散系数,这意味着它们可以更有效地传输激子,从而提高了光电流的产生率。图3展示了基于非富勒烯受体器件中的激子分离过程。通过分析,研究者们发现,非富勒烯受体中的激子分离主要通过空穴转移途径进行,而这个过程通常比基于富勒烯的器件慢,这主要是由器件形态因素导致的。图4描述了三态电子振动模型、非辐射电压损失和受体的光致发光量子产额。研究者们观察到,非富勒烯受体具有较低的能级混乱和较低的次能带态,这有助于减少陷阱辅助复合和电压损失。最后,图5展示了非富勒烯受体的特征。研究者们发现,当能量偏移较小时,非富勒烯受体的弱发光电荷转移态可以与高发射的局部激基态杂化,从而提高了辐射效率,减少了非辐射电压损失。这些图表提供了关于非富勒烯受体在OPV中作用的重要信息。它们帮助我们理解了非富勒烯受体相对于富勒烯受体的优势,并为进一步优化OPV器件性能提供了重要的指导。


图片

1. 给体和受体的分子结构。


图片

图2. 非富勒烯受体的激子产生和扩散性质。


图片

3. 基于非富勒烯受体器件中的激子分离。


图片

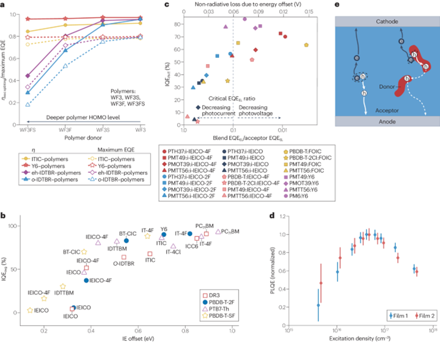
4. 三态电子振动模型,非辐射电压损失和受体的光致发光量子产额。


图片

5: 非富勒烯受体的特征。


科学启迪

非富勒烯受体的光物理和器件物理揭示了有机光伏(OPV)中新的工作机制和潜在优势。其强烈的可见光和近红外吸收特性,以及高光致发光量子产率,为高效的光吸收、长程能量转移和减少非辐射电压损失提供了基础。与富勒烯受体相比,非富勒烯受体具有更高的激子扩散系数、更慢的激子分离速率以及更低的电荷复合速率,这些特性有助于减少电压损失并提高功率转换效率。


此外,非富勒烯受体还为新型 OPV 设备架构提供了可能性,例如厚活性层、伪双层或双层器件,以及新的光电子工作模式,如双层或同质结器件。这些发现不仅推动了 OPV 技术的进步,也为未来设计更高效、更稳定的有机光伏器件提供了重要的指导和启示。


文献详情:

Wang, J., Xie, Y., Chen, K. et al. Physical insights into non-fullerene organic photovoltaics. Nat Rev Phys (2024). https://doi.org/10.1038/s42254-024-00719-y,https://www.nature.com/articles/s42254-024-00719-y



版权声明:

本平台根据相关科技期刊文献、教材以及网站编译整理的内容,仅用于对相关科学作品的介绍、评论以及课堂教学或科学研究,不得作为商业用途。

万言堂

纳米人 见微知著