纳米人

自组装,Nature Nanotechnology!

栗子
2024-05-08


图片

在自然进化过程中,生物体通过利用简单的原材料和优化其功能特性,制定了复杂的策略来适应恶劣的环境。其中一种策略是在生物材料的组装中加入功能梯度,这涉及到局部化学成分、建筑单元的排列和材料内的分布的变化。这些梯度可以在生物材料的不同长度尺度上观察到。然而,在人工自组装系统中,实现对梯度的精确控制仍然是一项艰巨的任务。


这种生物材料的人工制造通常需要梯度界面的工程,这可能是一项具有挑战性的工作。特别是,溶剂在许多自组装系统中产生这种梯度方面起着关键作用。通过调节溶剂和组件部件之间的相互作用,可以形成一系列纳米尺寸的结构,如颗粒、纤维、薄膜或囊泡。这些组装过程通常表现出动态和非平衡特性。尽管它们很重要,但这些组装过程背后的机制往往没有得到很好的理解。纳米沉淀是一种常见的溶剂介导的组装技术,它利用混合溶剂来引导基于沉淀的自组装,从而产生聚合物纳米颗粒。该技术包括向聚合物溶液中添加过量的不良溶剂,通过沉淀触发固体聚合物纳米颗粒的形成。


鉴于此,新加坡南洋理工大学俞璟、高华健院士、中国农业科学院杨青、大连理工大学刘田等人描述了一种在仿生功能自组装肽的设计中利用浓度梯度介导的自组装的创新策略。仿生肽可以在不需要任何外部模板的情况下形成中空纳米胶囊结构,并将基于肽的纳米胶囊设计成一种多功能的递送平台,在各种生物医学领域具有潜在的应用,如药物递送、免疫疗法和基因治疗。


昆虫表皮肽的筛选

本研究首先对Ostrinia furnacalis昆虫的头部表皮进行了蛋白质组学分析,通过这种无标记定量的方法,我们鉴定了233种硬壳蛋白。这些蛋白质在昆虫的不同生长阶段表达显著变化,表明它们在昆虫表皮的形成中扮演着关键角色。进一步的分析中,我们专注于那些具有三个或以上重复单元的肽序列,这些序列至少包含五个氨基酸残基。通过这一筛选标准,我们从昆虫表皮蛋白中鉴定出九种具有重复序列的肽,它们因其保守的氨基酸组成和特定的序列重复模式,被认为具有形成纳米结构的潜力。


图片

图|纳米胶囊形成肽的从头测序和筛选


溶剂诱导昆虫表皮肽的自组装

在探索这些昆虫表皮肽的自组装行为时,研究人员采用了溶剂诱导的纳米沉淀技术。实验中,观察到五种肽(GL33, SF32, AP36, GH42, 和 YK34)由于在水和丙酮中的溶解性问题,未能形成稳定的组装结构。而另外四种肽(WA30, NS36, VV30, 和 QH33)则成功形成了纳米结构,特别是WA30和NS36,它们能够形成中空的纳米胶囊结构。这些结果表明,昆虫表皮肽的自组装能力高度依赖于它们的氨基酸序列和溶剂条件,其中水和丙酮的混合溶剂在形成浓度梯度中起到了关键作用。


图片

图|ICPs在水-丙酮混合溶剂中的组装


ICP胶囊的组装由微滴介导

自组装过程涉及两个不同的时间尺度:首先是形成肽丰富的微滴,随后是微滴向更固态结构的转变。通过光学和荧光显微镜成像,研究者观察到微滴尺寸在数百秒内不断增加,这是由于微滴的合并。此外,通过荧光恢复后光漂白(FRAP)实验,研究者发现微滴表现出流体状态,而成熟的纳米胶囊则显示出凝胶状态,这表明在自组装过程中,肽从液态向凝胶态转变。


图片

图|自组装过程中ICP二级结构的转变


β-折叠的形成促进了ICPs的组装

通过圆二色谱(CD)和衰减全反射傅里叶变换红外光谱(ATR-FTIR)分析,研究者发现形成纳米胶囊的肽在溶液中显示出α-螺旋和β-转角结构,而在形成胶囊时则转变为β-折叠结构。这一转变是通过硫黄素T(ThT)染色的荧光强度增加来监测的,ThT染色的增强荧光表明胶囊壁中存在交叉β-折叠结构。


揭示ICP自组装的驱动力

分子动力学模拟和自由能扰动模拟揭示了肽与溶剂之间的相互作用以及在梯度界面上的能效。模拟结果表明,随着丙酮浓度的增加,肽与溶剂之间的氢键减少,这可能导致肽向水浓度更高的区域迁移,从而促进纳米胶囊的形成。此外,计算得到的转移自由能(TFE)显示,纳米胶囊形成肽在水和丙酮之间的浓度存在能量最小值,这为肽在梯度界面的定位提供了驱动力。


图片

图|通过MD模拟探索ICP自组装的驱动力


基于ICP纳米胶囊的药物胞浆递送

研究者测试了纳米胶囊装载和释放不同类型药物的能力。实验结果表明,纳米胶囊对亲水性大分子药物如蛋白质和核酸具有高装载效率,而对疏水性小分子药物的装载效率则取决于肽序列。此外纳米胶囊在模拟体内环境中能够快速释放药物,这表明它们可能适用于靶向治疗和药物递送。


图片

图|通过ICP胶囊封装蛋白质和药物


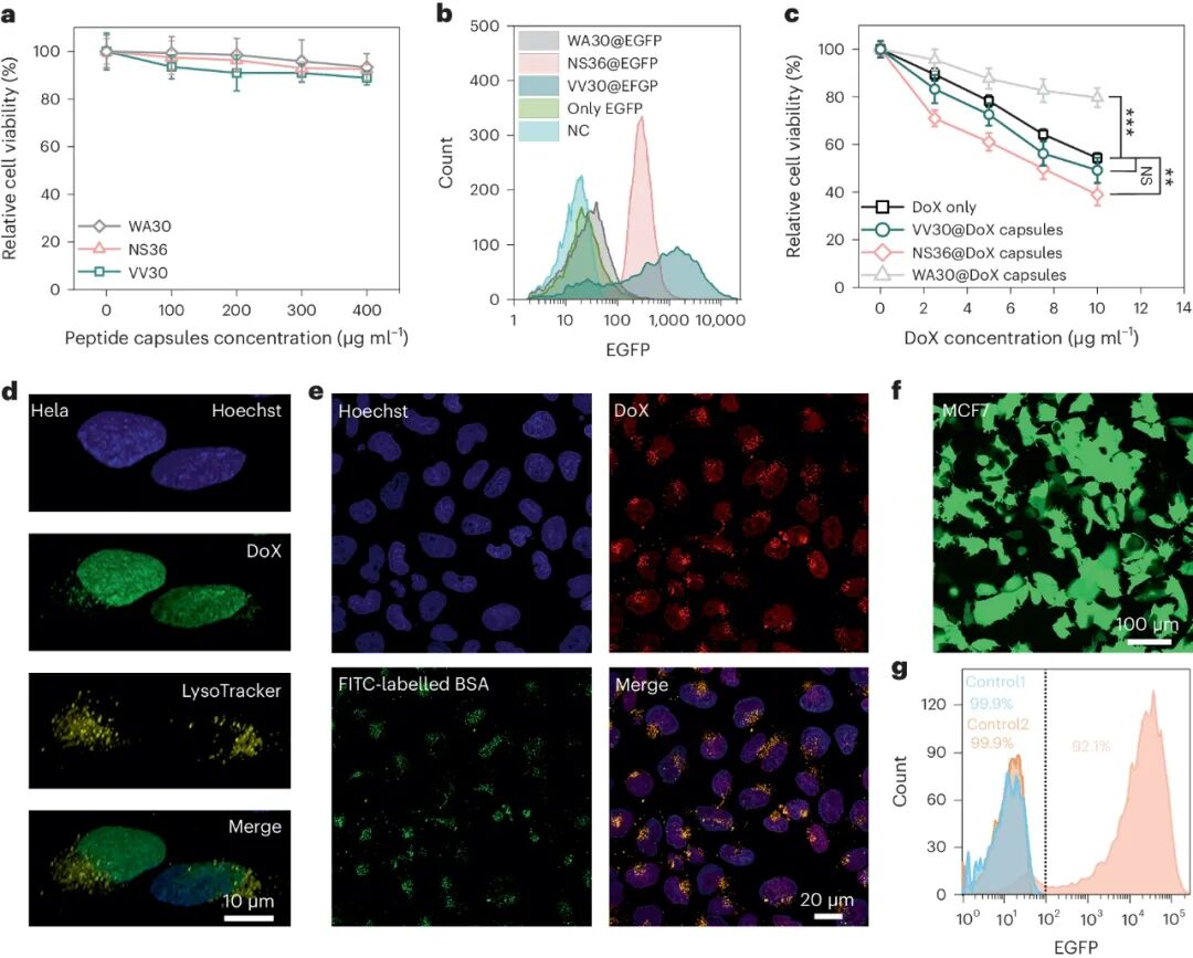
细胞实验结果进一步证实了纳米胶囊在药物递送中的潜力。通过共聚焦显微镜技术,研究者观察到纳米胶囊能够成功进入HeLa细胞,并且具有较低的细胞毒性。此外,纳米胶囊能够有效地释放装载的亲水性药物如多柔比星(doxorubicin, DoX),并在细胞内共定位荧光标记的蛋白质,这表明纳米胶囊能够用于共递送不同类型的药物。


图片

图|使用ICPs纳米胶囊将细胞内药物、蛋白质和信使核糖核酸递送到细胞中


小结

本研究通过深入探索昆虫表皮肽的自组装行为,揭示了溶剂浓度梯度在纳米胶囊形成中的关键作用。研究者不仅观察到了自组装过程,还通过计算模拟深入理解了这一过程的分子机制。此外,纳米胶囊在药物装载和细胞实验中展现出的特性,表明了其在药物递送系统中的巨大潜力。这项研究不仅为生物材料的自组装提供了新的见解,也为设计新型药物递送系统提供了有价值的策略。


参考文献:

Li, H., Qian, X., Mohanram, H. et al. Self-assembly of peptide nanocapsules by a solvent concentration gradient. Nat. Nanotechnol. (2024).

https://doi.org/10.1038/s41565-024-01654-w



版权声明:

本平台根据相关科技期刊文献、教材以及网站编译整理的内容,仅用于对相关科学作品的介绍、评论以及课堂教学或科学研究,不得作为商业用途。

万言堂

纳米人 见微知著