Nature Materials:自缠绕的神经接口,无需使用手术缝合线或胶水!

周围神经接口越来越多地用于生物电子医学干预,以针对慢性神经性疼痛、运动障碍、代谢疾病和假肢闭环控制。与非侵入性策略相比,植入式神经接口可直接进入靶神经纤维,从而可以精确和选择性地调节和记录神经活动。环形缠绕的神经袖带与穿透电极相比,神经损伤的风险较低,但现有装置的植入需要复杂的外科手术,以确保神经周围的正确附着。此外,现有的管状植入物缺乏对不同直径神经的适应性,并且通常很短(长度为几毫米),沿神经长度的接口有限。一旦锚定,它们就无法重新定位以探索最佳电接触点或解决慢性界面中逐渐减弱的信号。此外,临床上的神经手术需要更好的术中神经监测电极,在整个手术过程中提供连续的神经生理记录,以保护神经的结构和功能。
George Malliaras 现任剑桥大学生物电子学菲利普亲王讲席教授(Prince Philip Professor,剑桥大学级别最高的教授席位之一),美国材料学会和皇家化学学会会士。团队主要研究基于电活性组织交互的植入式和可穿戴设备的开发和转化。
近日,英国剑桥大学电气工程系的George Malliaras教授率领其团队报道了一种柔性电子神经袖带。这种袖带可以低至几百毫伏的电压驱动,主动缠绕脆弱的神经。作者团队在大鼠模型中验证了这项技术,表明袖带在不使用手术缝合线或胶水的情况下形成并保持与大鼠坐骨神经的自闭和可靠的生物电子界面。软电化学致动器与神经技术的无缝集成为神经活动的微创术中监测和高质量的生物电子接口提供了一条途径。
设计与制造:
选择掺杂十二烷基苯磺酸盐(PPy(DBS))的聚吡咯作为致动材料,因为它在电化学刺激下具有显著的体积变化。当施加轻微的负电压时,聚合物会经历体积膨胀。相反,正电压会诱导阳离子排出回电解质,从而导致聚合物收缩。通过利用这种可逆的电化学过程,由PPy(DBS)涂层金(Au)形成的双层构型表现出可控的弯曲行为。通过在 10 mV/s 下进行循环伏安法 (CV) 扫描来预处理完全激活PPy(DBS)。预处理最终导致完全卷曲状态,即使在没有任何施加电压的情况下也是如此。与预处理前的清洁表面形成鲜明对比的是,处理后不平整基材存在纳米颗粒。能量色散X射线光谱表明预处理前不存在钠,而处理后观察到明显的钠峰,其强度等于硫的三分之一。推断溢出纳米颗粒对应于聚合物中捕获的钠。进行电化学阻抗分析,预处理后向材料的电荷转移增加。PPy(DBS)/Au可以从薄膜带卷曲成螺旋状,突出了其显著体积变化和整个配置的低刚度所带来的大应变。
图 电化学致动器的工作原理、制造和表征
性能验证:
接下来,研究具有简单矩形形状的PPy(DBS)/Au/PaC的致动性能。使用运动学模型在恒定曲率近似的基础上评估弯曲运动。具体而言,利用带材的两端以及中间的一个随机点来拟合弯曲,生成包括弯曲角度(α)、弯曲半径(R)和曲率(κ)在内的评估参数。−1.1和0.6 V 之间交替电压施加,使用相机记录设备的运动并通过计算机视觉进行分析。装置表现出对刺激的即时反应,动作表现出极好的可逆性和可重复性。
在PBS中揭示它们在生理相关环境中的性能,该装置表现出显著的弯曲性能,甚至能够在两种解决方案中卷曲成螺旋状。在施加正电压时,薄膜迅速转变为螺旋。它们的平均曲率为1.6 mm−1,NaDBS和PBS中的平均弯曲角分别高达682°和597°。较高的频率涉及较少的阳离子参与反应,因此导致弯曲幅度的逐渐减小,这种现象归因于阳离子穿过聚合物基体所需的时间。通常,弯曲幅度随着转移电荷量的增加而增加,并且高度依赖于PPy(DBS)的厚度。由于PPy(DBS)层与衬底相比相对较薄,弯曲幅度随着PPy(DBS)厚度的增加而增加,这种趋势归因于较厚的膜在电荷诱导的溶胀方面的更高效率。随着厚度的不断增加,双层的刚度显著增加,导致弯曲运动受到限制。增强的弯曲力和增加刚度之间的相互作用揭示 6.7 µm 为最佳厚度。
图 电化学评估
神经袖带电极的设计:
柔性电子周围神经袖带由微图案驱动元件组成,用于按需变形,周围环绕着分布式电生理电极。作者展示了两个插图:一个描绘了神经的轻柔握住,而另一个则展示了围绕神经的螺旋缠绕。后一种方法可以适应不同直径的神经,避免传统袖带中经常因电极-神经束排列不良而出现的通信问题。致动器本质上是电子元件,与微电极阵列具有相同的光刻制造工艺,这种无缝集可以满足定制的形状变化需求。通过设计致动器元件的不对称分布实现了螺旋缠绕的神经袖带,倾斜的 Au/PPy(DBS) 单元集成实现了从原始形状到螺旋结构的快速转换。
使用这种不对称结构构建了螺旋可操作的神经袖带。所有功能元件共享一组柔性电触点和连接线,无需传统执行机构中常见的额外复杂和刚性控制组件。这种简化降低了机械不匹配的风险,并促进了小型化过程。在静态拉伸试验中,薄层结构表现出1.24 GPa的模量,与PaC(1.13 GPa)的模量非常一致,表明薄金属层的改变最小。尽管基于 PaC 的设备比神经组织更硬,但其超薄外形赋予了非凡的灵活性。使用源自 Föppl-von Kármán 板理论的模型估计弯曲刚度为 21 Pa mm3。这种低刚度有效地解决了种植体-组织机械不匹配的问题,促进了更亲密和稳定的界面,并大大减少了由组织损伤引起的异物反应。
图 软致动器集成神经袖带电极
神经袖带的体内验证:
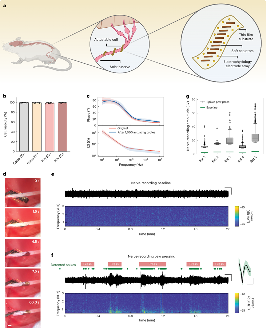
选择 2 μm 厚的 PaC 和 4 μm 厚的 PPy(DBS) 的组合作为以下大鼠坐骨神经体内验证的最终设计,其中集成了 28 个微电极用于神经活动记录。应用300次重复循环的±0.5 V刺激来研究电化学驱动的影响,并在72 h后评估细胞活力。所有PPy(DBS)组都表现出与对照组相似的细胞活力。在完成配置设计和表征后,将袖带电极放置在麻醉大鼠的坐骨神经上进行体内验证。使用PEDOT:PSS涂层的不锈钢丝作为参比电极,并在该电极和致动器之间施加电压以启动形状转换。这些设备在植入前表现出默认的卷曲形状。该设备最初是通过施加 −0.5 V 电压以呈现展开状态,这使可手动将其放置在神经附近。随后,在移除施加的电压后,该装置逐渐以螺旋方式自缠绕在神经上。然后通过记录按压爪子引起的神经活动,评估了在没有任何固定胶或缝合设备的情况下实现的界面质量。由于外科医生的轻微移动爪子,在按压爪子之前观察到轻微的尖峰。
监测结束后向执行器施加−0.5 V电压,以轻轻松开接口并取出设备。试图在不松动的情况下直接移除这个封闭结构首先需要施加更大的力来克服设备和神经之间的摩擦力和毛细血管力。反过来,这种力可以显着压缩组织,导致神经损伤,而施加轻微的负电压来松动结构代表了一种消除此类损伤的生物相容性技术。这些结果突出了软致动器集成神经袖带在促进更灵活和精确的植入以及实现与脆弱神经的适形界面方面的潜力。
图 软致动器辅助周围神经袖带用于微创手术的植入和体内验证
小结
将软电化学致动器集成到薄膜生物电子学中,作者团队制备了一种新型柔性且低压驱动的神经袖,用于微创神经监测。利用传统的微纳加工技术,将精确图案化的致动器元件和微电极阵列整合到一个结构中。这种柔性电子电极消除了对额外的笨重和刚性执行器以及伴随的复杂控制系统的需求。形状转变是通过溶剂化阳离子响应施加电压的可逆传输来实现的。为了确保它们在生物医学情况下的安全使用,已将驱动所需的电压大幅降低到非常低的值。虽然这可能会导致较低的致动力,但微米厚的薄膜结构允许理想的大致动应变。通过设计驱动元件的分布来演示不同的形状转换模式。沿长度具有对齐执行器的设备可以很容易地弯曲成螺旋状,而不会产生来自垂直方向的额外应变。此外,可以通过打破结构对称性来实现复杂的螺旋形状。
动物试验表明,致动器可以促进设备在神经周围的自我缠绕,为可靠的信号记录建立亲密的接口。这种方法消除了传统神经袖带中常用的额外固定操作。与其他报道的依靠一次性变形机制的智能神经袖带不同,该设备可以承受数百次在身体环境中反复折叠和展开的循环。这种弹性使外科医生能够微调接口以获得最佳信号质量或定位特定的尖峰单元。保持神经袖带的最小夹紧力对于避免对脆弱的神经造成伤害至关重要。通过精确的工程设计,袖带电极以适当的半径弯曲在有效记录的亲密接触和防止神经压迫之间取得平衡。在袖带放置过程中,可以通过逐渐增加施加的电压来慢慢减小弯曲半径。此外,可以灵活地在任何时候暂停螺旋,以调整神经袖带并观察界面。此外,它可以轻松提取设备而不会对神经造成损害。
参考文献:
Chaoqun Dong, Alejandro Carnicer-Lombarte, Filippo Bonafè, et al. Electrochemically actuated microelectrodes for minimally invasive peripheral nerve interfaces. Nat Mater. 2024 Apr 26.
https://www.nature.com/articles/s41563-024-01886-0
版权声明:
本平台根据相关科技期刊文献、教材以及网站编译整理的内容,仅用于对相关科学作品的介绍、评论以及课堂教学或科学研究,不得作为商业用途。