纳米人

她,继Science之后,时隔3年半,一作兼通讯再发Nature!

米测MeLab
2024-05-22


图片

特别说明:本文由米测技术中心原创撰写,旨在分享相关科研知识。因学识有限,难免有所疏漏和错误,请读者批判性阅读,也恳请大方之家批评指正。

原创丨彤心未泯(米测 技术中心)

编辑丨风云


研究背景

含锂 (Li) 的过渡金属氧化物 (LixTMO2) 因其不同的成分和结构而引起了广泛的关注,可作为锂离子电池中的电极提供可调的电化学性能。有序层状结构是Li离子正极的重要组成部分。


关键问题

然而,氧化锂正极的应用仍存在以下问题:

1、氧化锂正极充电时的相变会严重缩短电池寿命

氧化锂在充电时,脆弱的缺锂框架变得容易受到晶格应变及结构/化学机械退化的影响,导致容量快速恶化,从而缩短电池寿命。

2、探索在纳米尺度上调控氧化物正极中局部原子排列手段极具意义

化学短程原子排列代表了相对于长程平均晶体结构的局部结构异质性,形成特定的原子间环境,提供了在原子水平上调控晶体结构并控制材料构效关系的机会,探索在纳米尺度上改变氧化物阴极中局部原子排列的潜力的新领域正在兴起。


新思路

有鉴于此,代尔夫特理工大学赵成龙、Marnix Wagemaker、王启迪,上海交通大学姚振鹏,中科院物理所李泓、清华大学深圳国际研究生院李宝华等人报告了一种通过将化学短程无序(CSRD)集成到氧化物阴极中来克服锂晶格破坏的问题,该方法涉及晶格中元素在空间维度上的局部分布,跨越几个最近邻间距。为了证明其可行性,作者展示了 CSRD 的引入如何显着影响层状锂钴氧化物阴极的晶体结构,体现在过渡金属环境及其与氧的相互作用中,有效防止了除锂过程中晶体的结构恶化。同时,该方法提高电子电导率,可显着提高循环寿命和倍率能力。此外,作者发现CSRD可以通过改进的化学共掺杂引入到额外的层状氧化物材料中,进一步说明了其增强结构和电化学稳定性的潜力。这些发现为氧化物阴极的设计开辟了新的途径,为了解 CSRD对先进功能材料的晶体和电子结构的影响提供了见解。


技术方案:

1、在数据库中筛选了用于CSRD的含锂LiMeO2

作者在无机晶体数据库中探索了氧化物阴极中的CSRD,表明通过改变化学成分或合成条件可以在材料中引入CSRD结构。    

2、表征了CSRD−LiCoO2的晶体结构

作者通过对不同参数进行研究,实现了在层状LiCoO2中引入CSRD排列,并通过XRD、STEM-HAADF、FIB-STEM、EELS等多种表征了其晶体结构。

3、探究了CSRD−LiCoO2正极的电化学性能

通过将常规 CSRD-LiCoO2 正极与金属Li负极配对来检查电化学性能,证明了CSRD−LiCoO2正极优异的容量和长期循环稳定性。

4、通过原位XRD和DFT计算分析了结构演变

作者通过原位XRD和DFT计算表明CSRD的引入可以抑制LiCoO2的相变,并改变正极电子结构,增强电子导电率。

技术优势:

1、提出了化学短程无序(CSRD)的特定原子排列

作者展示了如何引入化学短程无序(CSRD)的特定原子排列,为调整锂离子层状电极的结构特性提供了机会,从而改善其功能特性。

2、通过概念验证证实了CSRD改善电极性能的可行性

作者通过概念验证研究表明,与传统正极相比,合理设计的 LiCoO2正极显示出更高的循环寿命和倍率性能。


技术细节

筛选用于CSRD的含锂LiMeO2

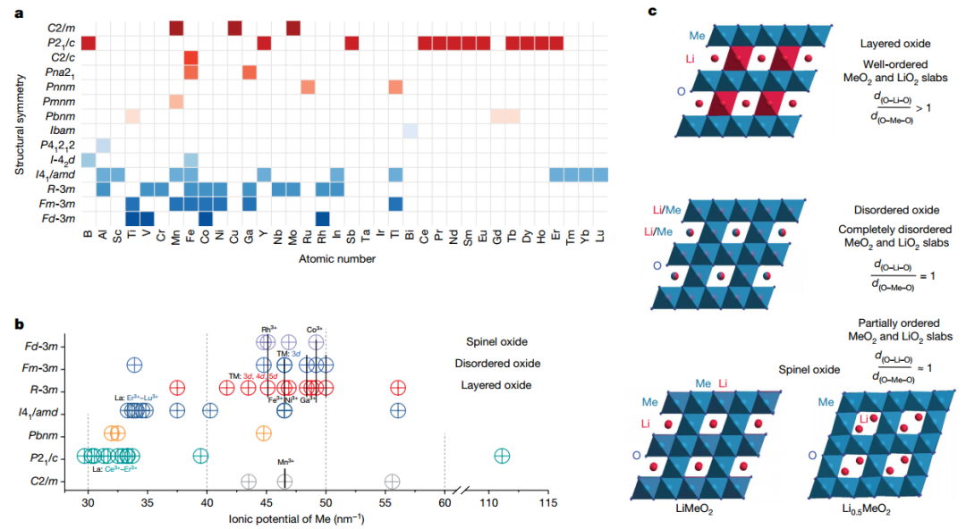
为了探索氧化物阴极中的CSRD,作者利用含锂氧化物的结构化学,对各种成分及其在不同结构中的潜在物种进行了全面检查。在无机晶体结构数据库中筛选具有通式LiMeO2的成分后,鉴定出36种不同的Me3+离子,可以在约14个空间群内参与形成LiMeO2氧化物。通过离子势定量参数来表示化学成分与相应晶体结构之间的关系,在45-50 nm-1的离子势范围内确定了适合阴极的Me3+离子,表明通过改变化学成分或合成条件可以在材料中引入CSRD结构,通过优化合成条件,可以在层状LiCoO2中制备中间相作为CSRD结构。    

图片

图  筛选LiMeO2组合物的晶体结构


CSRD−LiCoO2的晶体结构

为了在层状LiCoO2中引入CSRD排列,对不同参数进行了研究,包括退火温度、时间、气体环境、各种前驱体及其比例。最终材料由摩尔比为1.03:1的LiOH·H2O和Co(OH)2通过首先在空气中700℃下加热,然后在O2气氛中在1,000℃下煅烧而获得。XRD对应于 O3 型结构,STEM-HAADF也表明所制备的LiCoO2材料为层状结构。HAADF图像的放大体积和边缘中表明存在 Co 离子,FIB-STEM、EELS进一步支持了Li层中Co离子的存在,现有的CSRD结构不会影响Co的价态。    

图片

图  LiCoO2的CSRD构型


CSRD−LiCoO2正极的电化学性能

通过将常规 CSRD-LiCoO2 正极与金属 Li负极配对来检查电化学性能。当以1.0C和5.0C的较高速率循环时,CSRD−LiCoO2正极表现出更高的容量保持率,与普通LiCoO2的容量分别为159mAhg1和10mAhg1。在 0.5C倍率下研究了CSRD−LiCoO2 正极的长期循环稳定性,500 次循环后容量保持率约为 97%,库仑效率约为 99.9%,远高于常规正极。CSRD−LiCoO2正极的更高倍率性能在高达12.0 C下得到进一步评估,显示容量约为131mAhg1;倍率循环后,在0.5C时可恢复约174mAhg−1的可逆容量。CSRD−LiCoO2正极的可逆容量约为195mAhg−1,略大于常规正极,且在200次循环后,CSRD−LiCoO2的容量保持率为88%,比普通LiCoO­2更大。    

图片

图  电化学性能


结构演变

为了深入了解这种短程原子排列对阴极的结构演变和具体影响,作者进行了原位XRD测试。结果表明,与常规LiCoO2相比,CSRD−LiCoO2在相共存区域表现出更平滑的结构演化。然后使用DFT计算研究短程原子排列的基本影响,通过引入局部无序,结构变化在CSRD−LiCoO2中得到一定程度的释放,其中较弱的Li−O相互作用减少了几个相邻配位层中的局部应变。同时,锂离子层中Co的存在可以增加与相邻氧的相互作用,使层更难以滑动,从而抑制有序LiCoO2中发生的相变。此外,短程原子无序的引入可以改变阴极的电子结构,有效地闭合带隙,从而增强电子电导率。进一步地,作者证实了CSRD方法在其他氧化物材料中的普适性,CSRD结构的引入可以有效提高高Ni层状正极的循环稳定性。    

图片

图  CSRD−LiCoO2阴极的晶体和电子结构信息


展望

总之,本工作证明了通过化学短程原子排列的集成,锂离子氧化物阴极的电化学性能得到了显着改善。概念验证研究表明,与传统正极相比,合理设计的 LiCoO2正极显示出更高的循环寿命和倍率性能。这种改进归因于与局部原子排列相关的优化晶体和电子结构特征。这些晶体学特征可以扩展到更多系统,包括高能量密度富镍阴极,这表明其具有更广泛的适用性。


参考文献:

Wang, Q., Yao, Z., Wang, J. et al. Chemical short-range disorder in lithium oxide cathodes. Nature 629, 341–347 (2024). 

https://doi.org/10.1038/s41586-024-07362-8

                    

图片

2020年11月6日,中科院物理研究所胡勇胜研究员,陆雅翔副研究员,荷兰代尔夫特理工大学Marnix Wagemaker,法国波尔多大学ClaudeDelmas,美国哈佛大学Alán Aspuru-Guzik合作在Science期刊发表题为“Rational design of layered oxide materials for sodium-ion batteries”的研究论文。报道了引入“阳离子势”用于捕捉层状材料的关键相互作用,并使预测堆积结构成为可能。赵成龙博士、王启迪博士、姚振鹏博士为论文共同第一作者。

推荐阅读:

十年冷板凳!左手产业化,右手Science,他说:成与不成,这辈子只干这一件事!



版权声明:

本平台根据相关科技期刊文献、教材以及网站编译整理的内容,仅用于对相关科学作品的介绍、评论以及课堂教学或科学研究,不得作为商业用途。

万言堂

纳米人 见微知著