纳米人

Nature:保护好T细胞,抗肿瘤更持久!

小奇
2024-05-23


髓样细胞是肿瘤微环境 (TME) 中最丰富的免疫细胞,人们对治疗靶向它们的抗肿瘤作用非常感兴趣。TAM密度的增加与某些癌症临床结果的改善相关,通过阻断 CD47-SIRPα 轴增强 TAM 吞噬活性介导几种临床前模型中的抗肿瘤作用。CD47-SIRPα轴阻断剂的临床试验表明,当与其他药物联合使用时,在某些液体肿瘤中具有抗肿瘤活性,但缺乏单药活性或在实体癌中的临床证据。因此,尽管付出了广泛的努力,但缺乏针对 TAM 以获得临床益处的治疗方法。过继转移的T细胞和旨在阻断CD47-SIRPα轴的药物是有前途的癌症疗法,可以激活免疫系统的不同分支。但抗CD47 抗体与过继转移的 T 细胞联合使用,由于巨噬细胞介导的了 CAR-T 细胞的快速清除,并未观察到明显的治疗益处。


图片
(Crystal L Mackall 医学博士是斯坦福癌细胞治疗中心的创始主任、斯坦福癌症研究所副所长和癌症免疫治疗项目负责人。2022年被评为美国癌症研究协会院士与美国国家医学院院士。她的工作主要才基础免疫学出发,主要关注儿童癌症。她领导了许多首次人体和儿童临床试验,涵盖树突状细胞疫苗、细胞因子以及使用 NK 细胞和转基因 T 细胞的过继免疫疗法。)

近日,美国斯坦福大学斯坦福癌症研究所癌细胞治疗中心的Crystal L Mackall院士团队报道了一种工程化CD47表达CAR-T细胞疗法。这种 CD47 变体 CD47(Q31P)(47E)与 SIRPα 结合并提供“不要吃我”信号,该信号不会被抗 CD47 抗体阻断。表达 47E 的 TCR 或 CAR T 细胞在用抗CD47 抗体治疗后对巨噬细胞清除具有抵抗力,并介导大量、持续的巨噬细胞募集到肿瘤微环境。尽管许多募集的巨噬细胞表现出 M2 样特征,但联合治疗协同仍增强了抗肿瘤疗效。巨噬细胞被确定为 T 细胞持续性的主要调节因子,并指明将 T 细胞定向疗法与巨噬细胞激活疗法相结合的根本挑战。工程化 CD47 提供了一种能够同时利用 T 细胞和巨噬细胞的抗肿瘤作用的治疗方法,增强了对实体瘤的杀伤效力。

图片

抗 CD47 消除 CAR T 和 TCR T 细胞疗效:
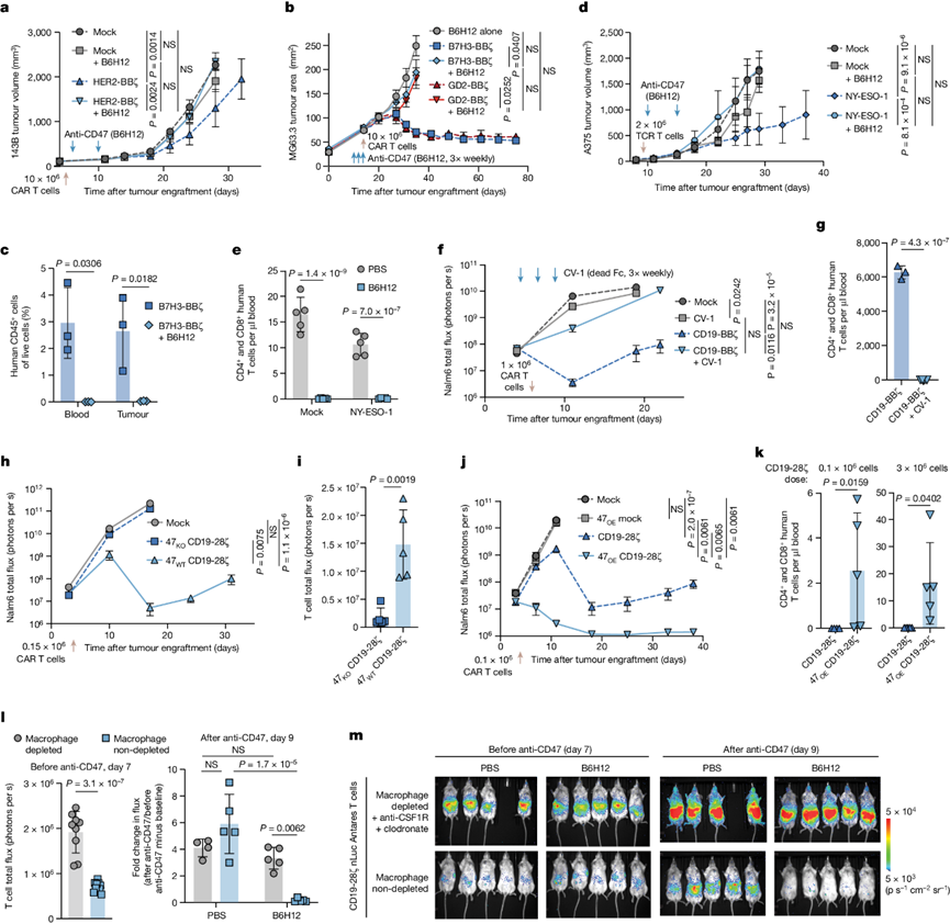
为了验证通过 CD47 阻断增强巨噬细胞吞噬作用可以提高 CAR T 细胞疗法疗效的假设,将 HER2-BBζ CAR T 细胞和/或抗 CD47 单克隆抗体 B6H12对 143B 骨肉瘤荷瘤小鼠进行治疗。单独使用CAR T细胞诱导抗肿瘤作用,但添加抗CD47抗体消除CAR T细胞功效。为了研究双重治疗治疗失败的原因,定量B7H3-BBζ CAR T 细胞 ± B6H12 治疗后荷瘤小鼠的人 T 细胞。B7H3-BBζ CAR T细胞加B6H12治疗小鼠的肿瘤和血液中完全不存在人T细胞,但仅用CAR T细胞治疗的小鼠中存在。抗CD47抗体可诱导过继转移的T细胞快速耗竭,包括那些被设计为表达转基因TCR或具有不同靶向和共刺激结构域的CAR细胞。

图片
图1 抗CD47抗体通过巨噬细胞介导的T细胞耗竭消除过继转移的T细胞功效

CD47 对 CAR T 细胞的存续至关重要:
确定 T 细胞消融是否通过 FcR 介导的抗体依赖性吞噬作用发生,使用CV-1,一种与 CD47 结合但不与FcR 结合的融合蛋白。与 B6H12 的结果类似,CV-1 消除了 CD19 CAR T 细胞对Nalm6-fLuc小鼠的抗肿瘤功效,并诱导接近完全 T 细胞耗竭。使用 CRISPR-Cas9 敲除 CD47 来测试过继转移 T 细胞的存活是否需要 CD47 表达。47WT型CAR T 细胞在 Nalm6-fLuc 小鼠中扩增并介导了强大的肿瘤控制并显着延长了生存期,而47KO CAR T细胞耗尽,没有抗肿瘤活性。(CD47 的过表达)47OE 与体内对照组相比,CD19-28ζ CAR T 细胞介导的长期抗肿瘤疗效明显更好,T 细胞存续更好。总而言之,过继转移 T 细胞的存活需要 CD47 表达和SIRPα 参与,并且 CD47 过表达增强了 CAR T 细胞的持久性和疗效,即使在没有 CD47 阻断剂和没有免疫排斥的情况下也是如此。

验证巨噬细胞在介导抗CD47诱导的T细胞耗竭中的作用。在 B6H12 给药之前,进行巨噬细胞耗尽,发现巨噬细胞耗竭小鼠的 CAR T 细胞数量显着升高,即使在没有 CD47 阻断的情况下也是如此。巨噬细胞确定为过继转移的 T 细胞植入和抗肿瘤功效的障碍。进一步解释了将抗CD47与过继性T细胞疗法相结合是徒劳的,并暗示巨噬细胞介导的吞噬作用是T细胞在体内存续的重要调节因子。

人巨噬细胞吞噬细胞T细胞:
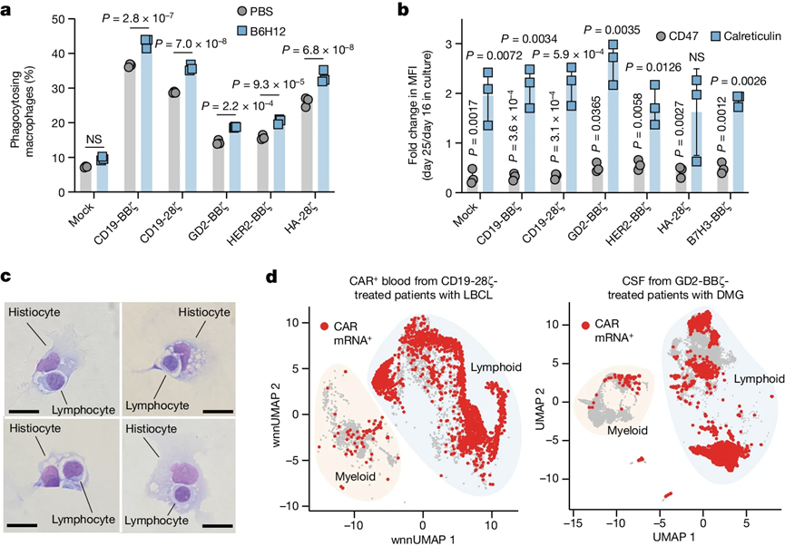
研究原代人巨噬细胞在体外吞噬原代人T细胞的潜力。转导表达CAR的T细胞被吞噬水平明显高于正常T细胞,且B6H12给药进一步增加吞噬水平。巨噬细胞吞噬作用受“吃我”信号的平衡调节,例如钙网蛋白7,以及“不要吃我”信号,例如 CD47。CD47在CD4和CD8 T细胞之间以及T细胞分化状态间的表达相对均匀,但CD47在培养物中的表达随时间推移而降低,而钙网蛋白表达在同一时期增加。这解释了老化的CAR T细胞更容易受到吞噬作用。

从接受商业 CD19-28ζ CAR T 细胞治疗的患者身上收集的脑脊液 (CSF) 的常规细胞学分析显示,组织细胞吞噬淋巴细胞,与巨噬细胞介导的吞噬作用一致。为了更系统地解决这种可能性,分析了从最近两项 axi-cel 临床研究中收集的单细胞 RNA 测序 (scRNA-seq) 数据。两个数据集都证明了骨髓细胞中存在CAR mRNA,与巨噬细胞介导的人类CAR T细胞吞噬作用一致。这些数据提供了进一步的证据来支持骨髓细胞吞噬CAR T细胞,因此可能限制过继转移细胞的持久植入或活化T细胞在临床环境中的存活。

图片
图2 巨噬细胞吞噬CAR T细胞在体外和患者体内

抗CD47可以起到安全开关的作用:
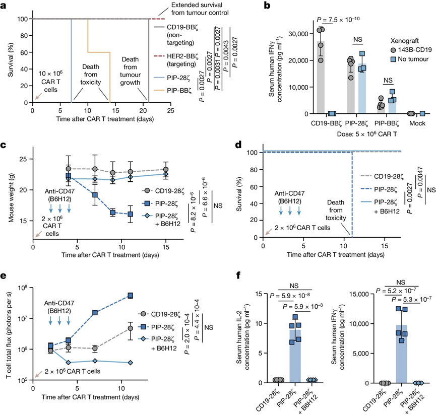
基于上述研究,抗CD47介导的T细胞耗竭可以作为一种现成的安全开关来减轻CAR T细胞的毒性。为了测试这一点,使用一种多特异性整合素结合肽(PIP)CAR,靶向在多种恶性肿瘤中表达的整合素16。PIP CAR T细胞在体外介导了有效的活性,但用PIP CAR T细胞治疗的载骨肉瘤小鼠表现出急性毒性。即使在非荷瘤小鼠中,用PIP-28ζ CAR T细胞治疗也很快导致毒性。相比之下,联合B6H12 的 PIP-28ζ CAR T 细胞治疗没有表现出任何明显的毒性或体重减轻,包括血液中没有检测到的人类细胞因子。

在异种移植模型中,CAR T 细胞存续延长可导致移植物抗宿主病 (GvHD)。为了确定抗 CD47 治疗是否可以持续预防 GvHD,监测用 CD19-BBζ CAR T 细胞治疗的 Nalm6 小鼠。48 天后,观察到用CD19-BBζ CAR T 细胞治疗的小鼠出现 GvHD,表现为脱发和体重减轻,而用 CAR T 细胞联合 B6H12 治疗的小鼠没有发生 GvHD。这些数据表明,CD47阻断有望作为消除CAR-T细胞相关毒性的现成安全开关,严格的急性毒性模型和慢性CAR T细胞毒性模型的挽救证明了这一点。

图片
图3 抗CD47疗法可用作安全开关

工程 CD47 不与抗 CD47 结合:
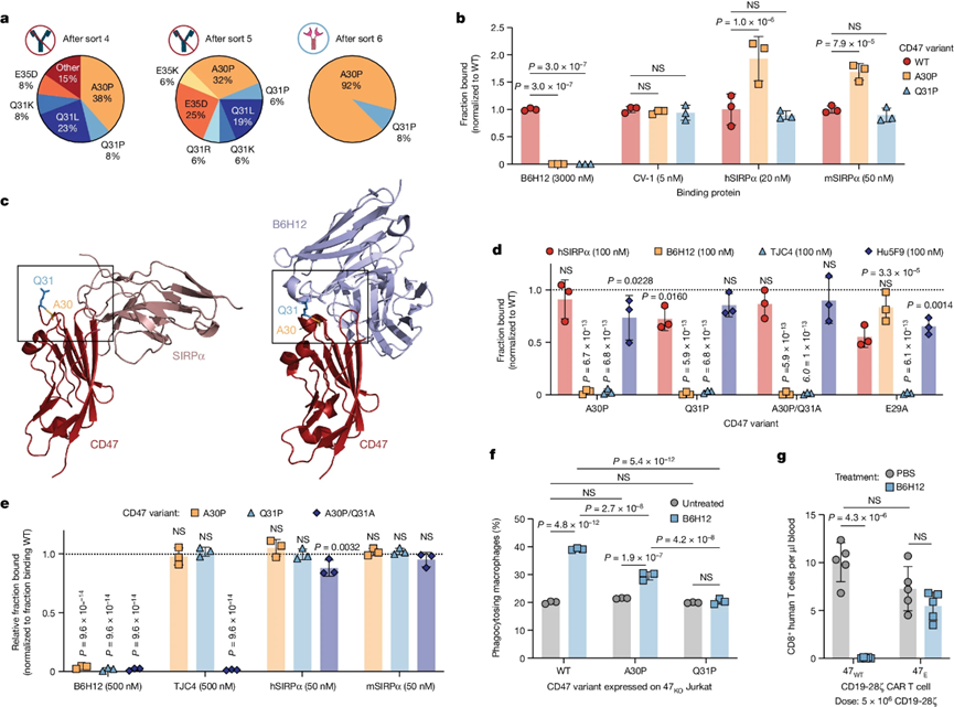
为了通过 CD47 阻断诱导选择性肿瘤吞噬作用,同时保护 T 细胞免受吞噬作用,作者团队试图设计一种 CD47 变体,该变体可拒绝抗 CD47 结合但保留 SIRPα 相互作用。使用FACS对酵母显示的 CD47 突变变体库进行六次连续分选,在针对 B6H12 的阴性分选和针对 CV-1 的阳性。最终分类中的所有变体都包含单个A30P(CD47(A30P))或Q31P(CD47(Q31P))点突变。当在酵母上显示为具有游离CD47 N末端的单个CD47变体时,表现出不与 B6H12 的结合,但保留了与 CV-1 和 SIRPα 正常或增强的结合。CD47的BC环突变,特别是Ala30和Gln31,产生的蛋白质保留SIRPα结合,但免于与多种抗CD47单克隆抗体结合,为设计“不要吃我”信号CD47变体的能力提供了概念证明。这些变体不会被抗CD47单克隆抗体阻断, 这将驱动肿瘤特异性吞噬作用,同时保留 TME 中的 T 细胞。

接下来,测量人类供体巨噬细胞对47KO Jurkat细胞的吞噬作用,这些细胞被改造为表达CD47WT、CD47(A30P)或CD47(Q31P)。在多个供体中,在B6H12与任一变体孵育后,巨噬细胞介导的吞噬作用显著降低,但与CD47(Q31P)相比,CD47(A30P)提供的保护较少,CD47(Q31P)完全阻止了B6H12孵育后的额外吞噬作用。基于这一结论,继续研究CD47(Q31P)即47E(工程化CD47)。

图片
图4 CD47 的工程变体保留与 SIRPα 的结合,但不再与抗 CD47 抗体结合

CAR T细胞将巨噬细胞募集到肿瘤中:
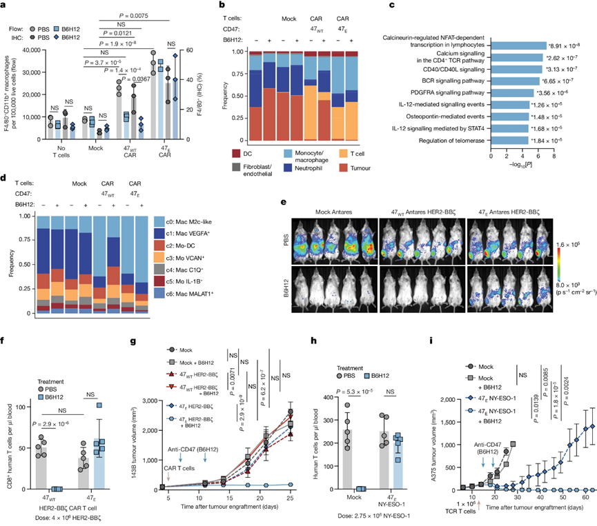
将CFSE 标记的 HER2-BBζ CAR T 细胞被瘤内注射到原位肿瘤中,肿瘤样本显示巨噬细胞浸润明显,而B6H12治疗后CAR T细胞减少和CFSE巨噬细胞增加的趋势。接下来用47WT或47HER2-BBζCAR T细胞处理143B荷瘤小鼠,B6H12不影响47E-CAR T细胞受体中的TME巨噬细胞水平,但显著降低了47WT-CAR T中的巨噬细胞水平。通过scRNA-seq分析证实,CAR T细胞和巨噬细胞肿瘤浸润高度相关,这与CAR T淋巴细胞将巨噬细胞募集到肿瘤中的模型一致,并且巨噬细胞的募集取决于CAR T在肿瘤中的存续。

47WT和47CAR T细胞scRNA-seq图谱显示T细胞表达显著表达TNF、IFNG、CCL3、CCL4、CCL5、CSF1和CSF2,它们共同吸引和激活单核细胞和巨噬细胞,并与T细胞介导的巨噬细胞募集到肿瘤中有关。在接受或不接受B6H12治疗的情况下,47E CAR T细胞治疗的基因表达基本上没有变化。而与接受47WT CAR T与B6H12联合治疗相比,接受47E CART与B6H12联合治疗TME中的T细胞显示出595个差异表达基因(DEG),包括增加的促炎基因集,如IL-12、CD40/CD40L和NF-κB信号传导。这些数据为47E-CAR T细胞TME内的髓细胞和T细胞之间的实质性串扰提供了证据。

接下来评估47WT或47E T细胞加抗CD47治疗在多种肿瘤模型中的抗肿瘤作用。在143B中,CAR T细胞和抗CD47疗法作为单一疗法的效果最小。用B6H12处理后,47WT CAR T细胞完全耗尽,而47E CAR T淋巴细胞持续数周。只有B6H12加47E-CART细胞诱导肿瘤生长的显著延迟和总生存率的提高。在转移性神经母细胞瘤中,将B6H12与47WT和47E B7H3-BBζCAR T细胞配对,并观察到47E CAR T淋巴细胞加B6H12增强了持久性和提高了抗肿瘤疗效。在患有Nalm6-fLuc白血病的小鼠中,47E与47WT CD19-28ζCART细胞加B6H12增强了抗肿瘤功效。这些数据表明,CD47阻断与表达47E的治疗性T细胞配对可保护T细胞免受巨噬细胞介导的吞噬作用,并导致巨噬细胞在TME内大量持续流入,这与T细胞-巨噬细胞的串扰有关。其结果是在实体、液体和转移性肿瘤中具有强大的抗肿瘤协同作用。

图片
图5 47ET 细胞疗法加抗 CD47 治疗通过招募不同的巨噬细胞群来增强抗肿瘤功效

小结
先前的研究报告称,CD47是防止免疫排斥所必需的。CD47 过表达与 MHC 敲除相结合使CAR T 细胞对抗同种异体免疫排斥反应。但是作者团队研究结果表明,即使在没有免疫排斥反应的情况下,CD47也是过继转移T细胞存活所必需的,CD47过表达可提高CAR T细胞的存续和疗效。NSG小鼠中的抗CD47处理诱导巨噬细胞介导的过继转移T细胞的快速和完全耗竭。其反应足够快速和有效,足以在致命的CAR T细胞毒性模型中介导完全保护,这可能具有立竿见影实现临床受益。这些结果与数据一致,表明CD47敲除CAR T细胞在异种移植模型中被迅速清除,以及观察到 Cd47 和 Sirpa 敲除小鼠的总淋巴细胞和抗原特异性淋巴细胞减少、感染易感性增加和自身免疫易感性降低。

尽管CD47阻断大大增强了T细胞耗竭,但即使在没有CD47-SIRPα阻断的情况下,巨噬细胞吞噬作用也限制了过继转移的T细胞的持久性。临床scRNA-seq数据也发现了髓系细胞内的CAR mRNA。总之,这些发现与巨噬细胞吞噬作用在调节T细胞稳态中起重要作用的模型一致。在长时间培养后,T细胞上“吃我”信号的表达增加,CD47的表达减少,提出了CD47-SIRPα轴可能类似地调节衰老T细胞清除率的前景。未来的研究需要更好地定义T细胞活化和分化、促吞噬和抗吞噬受体的表达以及吞噬作用敏感性之间的关系。

作者团队观察到CAR T细胞诱导巨噬细胞快速涌入肿瘤,巨噬细胞的持续募集取决于CAR T细胞的存续。结果,47ECAR T细胞受体在TME中表现出髓样细胞和T细胞之间的广泛串扰,包括T细胞中IL-12、CD40L和NF-κB信号传导的诱导。因此,47E保护 T 细胞免受 CD47 介导的吞噬作用,同时增强肿瘤吞噬作用、抗原呈递和诱导促炎性 TME。需要更多的研究来测试 47E在完全免疫功能正常的系统中,以了解对其他免疫细胞类型的影响,包括内源性 T 细胞和自然杀伤细胞。虽然 B6H12 是一种研究级抗体,但本研究中产生的 CD47 变体也对抗了与临床级抗体 TJC4(lemzoparlimab)的结合,这将预测 47E可以将过继疗法与临床级抗 CD47 抗体配对。

参考文献:
Sean A Yamada-Hunter, Johanna Theruvath, Brianna J McIntosh, et al. Engineered CD47 protects T cells for enhanced antitumour immunity. Nature. 2024 May 15.
https://www.nature.com/articles/s41586-024-07443-8



版权声明:

本平台根据相关科技期刊文献、教材以及网站编译整理的内容,仅用于对相关科学作品的介绍、评论以及课堂教学或科学研究,不得作为商业用途。

万言堂

纳米人 见微知著