纳米人

Nature Biomedical Engineering:双特异性T细胞结合物

Natt
2024-05-31


图片


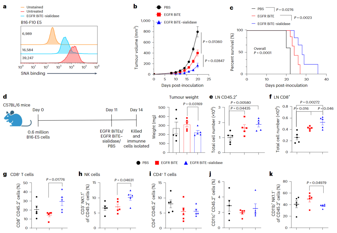
双特异性T细胞结合物(BiTE)通过与特定细胞表面肿瘤抗原和T细胞受体结合,将肿瘤细胞和细胞毒性T细胞结合在一起,并已在临床上成功治疗B细胞恶性肿瘤。


鉴于此,斯克利普斯研究所Peng Wu等研究人员发现BiTE-唾液酸酶融合蛋白通过靶向去唾液酸化作用(即去除聚糖上的末端唾液酸残基)增强了实体瘤对BiTE介导的肿瘤细胞在BiTE诱导的T细胞-肿瘤细胞界面的细胞溶解的易感性。


图片



在白血病、黑色素瘤和癌症的异种移植物和同基因小鼠模型中,与亲代BiTE分子相比,在靶抗原存在的情况下,通过BiTE-唾液酸酶融合蛋白的靶向去分析增强了免疫突触的形成、T细胞活化和T细胞介导的肿瘤-细胞溶解。肿瘤细胞的靶向去唾液酸化可以增强依赖于T细胞受体的治疗的效力。


图片


参考文献:

Yang, Z., Hou, Y., Grande, G. et al. Targeted desialylation and cytolysis of tumour cells by fusing a sialidase to a bispecific T-cell engager. Nat. Biomed. Eng (2024).

https://doi.org/10.1038/s41551-024-01202-w




版权声明:

本平台根据相关科技期刊文献、教材以及网站编译整理的内容,仅用于对相关科学作品的介绍、评论以及课堂教学或科学研究,不得作为商业用途。

万言堂

纳米人 见微知著