纳米人

中国生物科技公司,Nature Nanotechnology!

小奇
2024-06-06


图片

自2019年底由SARS-CoV-2感染引起的2019年全球冠状病毒病(新冠肺炎)大流行开始以来,各种针对该疾病的疫苗已经研发并上市。然而,这些疫苗的应用并没有完全限制大流行的传播,流行病学调查中发现的抗体水平显示,持续时间有限,对病毒变种的效力较低。这些发现表明,SARS-CoV-2与宿主免疫系统之间的相互作用在很大程度上是未知的,需要开发新的疫苗。幸运的是,基于脂质纳米递送系统的成功开发,mRNA疫苗的突破提供了新的技术可能性。脂质纳米颗粒(LNP)通过人工脂质膜和细胞质膜的融合将编码抗原的mRNA递送到细胞中,导致病毒刺突蛋白(S蛋白)抗原在细胞中的有效表达,并诱导随后的S抗原呈递,以通过树突状细胞(DC)和巨噬细胞激活先天/适应性免疫。


根据病毒免疫学研究,在宿主免疫应答的抗原信号刺激的第一个事件中,在细胞中病毒复制期间产生的结构和或非结构抗原可以被先天免疫系统的细胞模式识别受体识别。这意味着mRNA具有通过这种自然免疫途径引发免疫反应的优势;其策略在某种程度上类似于膜性病毒SARS-CoV-2的感染机制,尽管活病毒通常利用病毒膜中的S蛋白与细胞膜中的ACE2受体特异性结合,进行病毒基因组内化。因此,当包裹mRNA分子的脂质递送颗粒表面负载S蛋白时,这些脂质颗粒可能具有能够通过受体靶向细胞的病毒样结构(VLS)。特别是,发现SARS-CoV-2的S蛋白与在DC和巨噬细胞表面表达的ACE2或DC-SIGN受体相互作用。这些发现导致了一个合理的推论,即如果能够构建所提出的VLS系统,它不仅会与肌肉细胞或注射局部组织的上皮细胞相互作用,还会与携带ACE2受体或DC-SIGN的先天免疫细胞(例如DC和巨噬细胞)相互作用。此前,有报道称,一种可吸入纳米疫苗具有模仿病毒遗传物质的仿生冠状病毒结构,由脂质体包裹,脂质体表面负载S蛋白的受体结合域(RBD)作为“刺突”,以模拟病毒结构,这表明VLS的可能性。


成果简介

鉴于此,威瑞生物科技(昆明)有限责任公司李琦涵马开利研究人员设计一种VLS颗粒来包裹mRNA分子和负载蛋白质,并研究其免疫特性,特别是其通过表面S1蛋白特异性结合DC和巨噬细胞上的DC-SIGN在小鼠模型中引发免疫反应的能力。所获得的数据表明,与常规mRNA疫苗相比,这种通过VLS结构将mRNA特异性递送到DC中的策略非常重要。


图片

图|VLSs疫苗与宿主免疫系统相互作用并引发小鼠免疫反应的推测机制


VLSs的表征

研究人员设计了一种新型脂质纳米颗粒(LNP)载体,用于同时携带mRNA和蛋白质,以开发针对SARS-CoV-2 XBB.1变异株的疫苗。LNP由两种阳离子脂质、一种中心磷脂和一种聚乙二醇(PEG)分子组成,通过微流控技术制备,具有典型的mRNA疫苗特征。实验结果表明,LNP能够剂量依赖性地将mRNA递送到细胞中,并表达出S1重组蛋白。通过电子显微镜观察,发现S1蛋白的装载过程不可逆,形成的病毒样结构(VLS)表面有凸起,与单独的LNP-mRNA不同。加入特异性S抗体后,VLS通过抗体桥接聚集。免疫沉淀分析显示,沉淀的VLS包含mRNA分子和S1蛋白。这些数据支持VLS颗粒在设计模型中的使用。


图片

图|VLSs和LNPs的表征


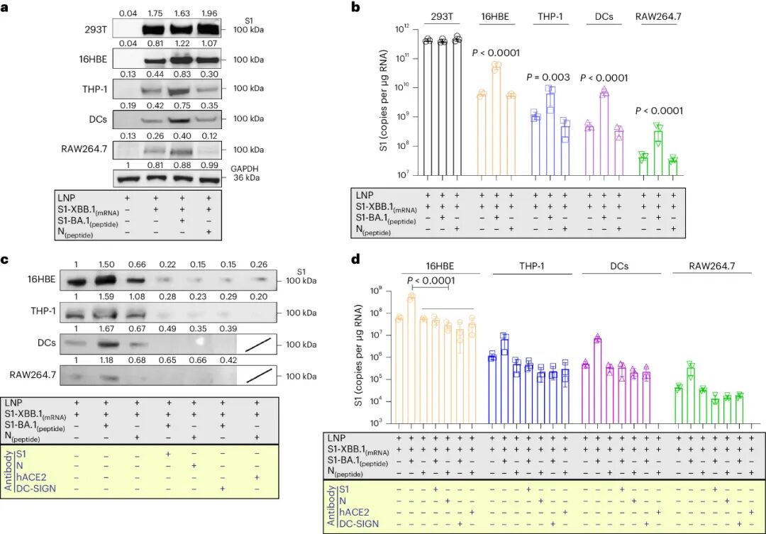
VLSs 促进细胞转染并靶向 ACE2/DC-SIGN 分子

研究人员比较了mRNA疫苗的LNPs与VLSs在mRNA递送能力上的差异,发现VLSs在表面装载蛋白后能提高mRNA的递送效率。VLSs通过S1蛋白与细胞表面的ACE2或DC-SIGN分子结合,可能实现对表达这两种受体的局部组织细胞的靶向。实验结果显示,VLSs不仅能有效转染293细胞,还能在16HBE和THP-1细胞中增强mRNA表达,并通过特异性抗体的加入恢复表达。这些增强的表达可能源于S1蛋白与ACE2或DC-SIGN的相互作用。此外,特异性抗DC-SIGN抗体的处理干扰了VLSs mRNA在THP-1细胞中的表达,表明VLSs通过S1与ACE2和DC-SIGN受体的相互作用,将mRNA递送至人巨噬细胞。在小鼠DCs和RAW264.7巨噬细胞中也观察到类似的结果,表明VLSs与ACE2或DC-SIGN受体的相互作用可能参与了先天免疫的激活。这些发现为开发新型mRNA疫苗提供了重要信息。


图片

图|VLSs通过S1蛋白靶向ACE2/DC-SIGN分子,增强细胞转染以实现mRNA递送


用 VLSs 免疫小鼠引发了免疫信号传导的差异

本研究探讨了VLSs(病毒样结构)在细胞中引起的免疫激活反应,与mRNA疫苗的LNPs(脂质纳米颗粒)相比,VLSs通过S1蛋白与受体结合,可能降低其活性。实验结果显示,在16HBE细胞中,VLSs处理后某些与天然/适应性免疫激活有关的分子表达量增加;在THP-1细胞中,免疫调节因子表达增加,而炎症介质如肿瘤坏死因子(TNF)表达减少。在小鼠DCs的JAWSII株中,包括TNF和GATA-3在内的分子表达量减少,而干扰素(IFN)表达量增加。在RAW264.7小鼠巨噬细胞中,免疫调节因子和炎症因子的转录谱呈现温和且平衡的上调。有趣的是,上皮细胞中IFN的上调表达与DCs和巨噬细胞中相似。这些结果表明,VLSs在天然免疫中可能具有与mRNA/LNPs不同的免疫激活作用,并支持我们的假设:S1蛋白在VLS表面的效应不仅促进mRNA的递送,还可能激活DCs中的DC-SIGN信号通路。


图片

图|用LNPs和VLSs转染的细胞中免疫学基因的转录


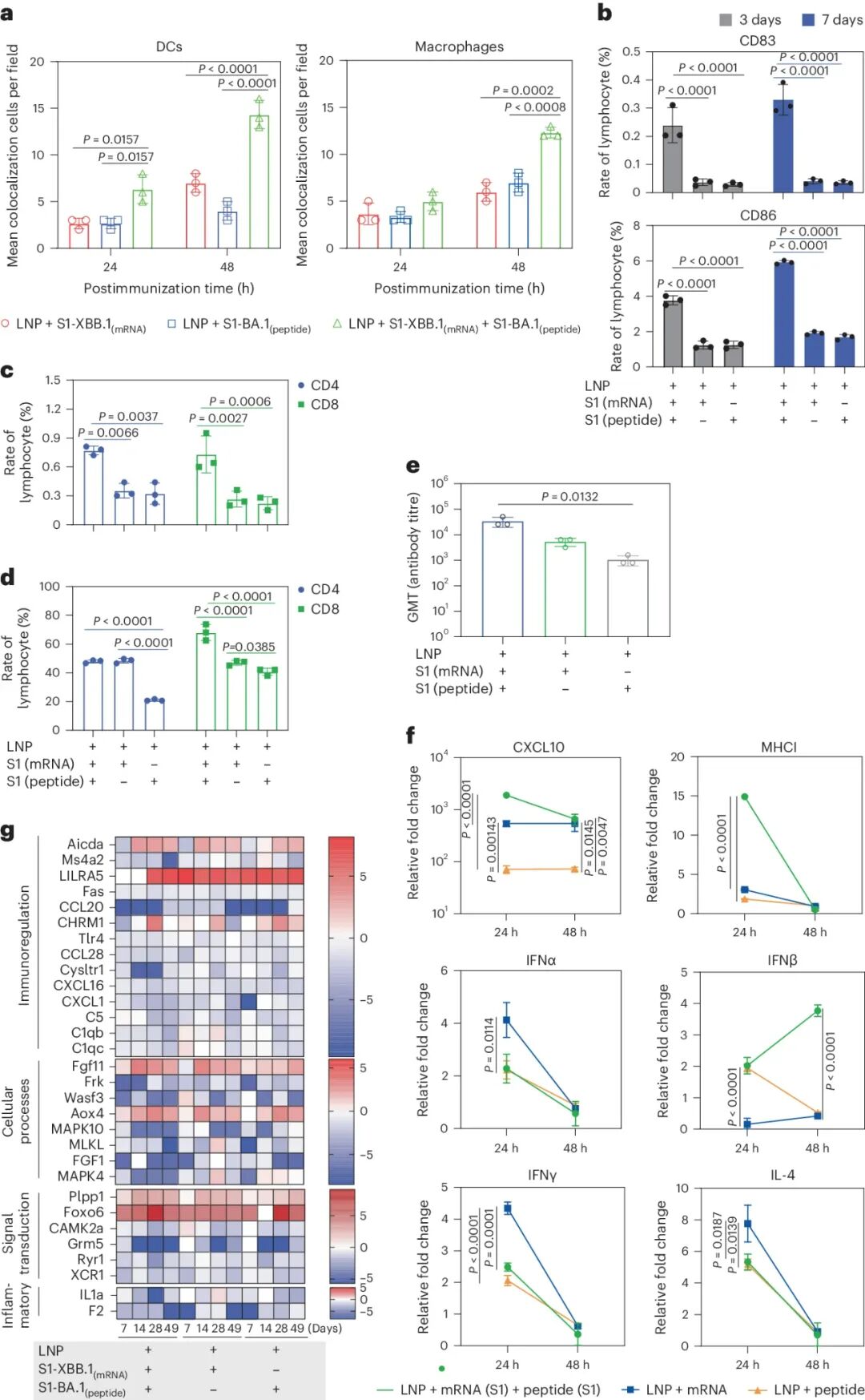
VLSs 在小鼠中引发了更强烈的免疫反应

研究人员调查了VLSs与免疫系统的相互作用。研究发现,VLSs携带的mRNA在小鼠局部组织中表达,类似于mRNA疫苗。VLSs组小鼠的S1抗原与DCs或巨噬细胞的共定位率高于单独mRNA或蛋白组。VLSs组小鼠脾脏中成熟DCs的比例和特异性记忆T细胞的比例也更高,表明VLSs通过S1蛋白与DC-SIGN受体结合,增强了DCs的激活效率和T细胞的激活。此外,VLS预处理的DCs在注射后21天的抗体滴度也更高。免疫后24-48小时,VLS疫苗注射的小鼠局部组织中与DCs和巨噬细胞激活相关的分子表达增加。免疫后不同时间点收集的淋巴细胞转录组分析显示,VLS组与mRNA和蛋白组相比具有不同的免疫反应特征。这些结果表明,VLSs可能通过特定的受体结合和mRNA表达,激活免疫系统,与mRNA或蛋白疫苗相比,具有不同的免疫激活机制。


图片

图|VLSs在小鼠中诱导的先天免疫反应


图片

图|VLSs在小鼠中诱导的适应性免疫反应


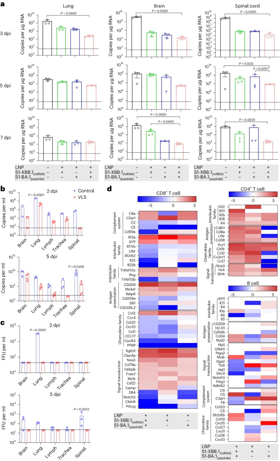
在用 VLSs 免疫的 ACE+/+ 小鼠中激发了有效的免疫保护

研究人员还比较了VLS疫苗与现有mRNA疫苗的免疫效果。结果表明,VLS疫苗在小鼠中诱发了更强的免疫反应,对Omicron株S抗原的抗体水平远高于单独mRNA或蛋白疫苗,且维持超过八个月。VLS疫苗还能诱导对其他变异株的免疫反应,并产生高水平的中和抗体。此外,VLS疫苗免疫后小鼠的IgA分泌水平增加,活化B细胞比例更高,T细胞反应也更强。血清细胞因子分析显示,VLS疫苗组的细胞因子水平低于mRNA或蛋白疫苗组。这些结果表明,VLS疫苗通过激活先天免疫,可能诱发与现有mRNA或蛋白疫苗不同的免疫反应。


图片

图|VLSs对C57-hACE+/+小鼠中Omicron BA.5和XBB.1株挑战的效果


小结

在COVID-19大流行期间,mRNA疫苗技术推动了疫苗研究的新发展。本研究基于此技术,开发了一种新型的VLS疫苗,通过结合mRNA和蛋白,利用特定的脂质系统进行包裹。VLS疫苗表面携带的S1蛋白能够与细胞表面的ACE2/DC-SIGN受体结合,促进mRNA的有效递送和抗原表达。与现有mRNA疫苗相比,VLS疫苗在小鼠中诱发了更强的免疫反应,包括更高的抗体水平、更强的T细胞反应以及特异性IgA的分泌。此外,VLS疫苗还能诱导更有效的保护性免疫,对抗不同变异株。这些结果表明,VLS疫苗可能通过激活先天免疫和促进抗原呈递,诱发更全面的免疫反应。尽管VLS疫苗显示出良好的应用前景,但其与细胞相互作用的具体机制和免疫过程仍需进一步研究。


参考文献:

Zhang, J., Li, Y., Zeng, F. et al. Virus-like structures for combination antigen protein mRNA vaccination. Nat. Nanotechnol. (2024).

https://doi.org/10.1038/s41565-024-01679-1



版权声明:

本平台根据相关科技期刊文献、教材以及网站编译整理的内容,仅用于对相关科学作品的介绍、评论以及课堂教学或科学研究,不得作为商业用途。

万言堂

纳米人 见微知著