纳米人

时隔1年,清华大学这个课题组再发Science!

米测 MeLab
2024-06-27


图片


推荐阅读:清华大学Science:仿生设计,未来可期!


编辑总结

默克尔细胞和鲁菲尼终末分别位于人体皮肤的表皮底部和真皮内,能够感知外力和皮肤的拉伸。刘等人设计、制造并使用人工智能引导的信号处理技术,开发出一种模仿人体机械感知的电子皮肤。这种电子皮肤通过压力和应变传感器的三维配置及异质封装策略,实现了对正常或剪切力及引发应变的区分。作者展示了这种电子皮肤的应用,例如通过触觉敏感检测物体模量的变化来测量水果、蛋糕和面包等食品的新鲜程度。—Marc S. Lavine

研究背景

随着现代科技的发展,仿生电子皮肤因其在机器人、假肢和智能触觉系统等领域的广泛应用前景,引起了科学家的广泛关注。电子皮肤是一种能够模仿人类皮肤感知能力的智能材料系统,能够感知外部环境的机械刺激,并将这些刺激转化为电信号,从而实现对环境的探测和交互。尽管已经有许多电子皮肤的研究和开发,但要实现与人类皮肤相当的感知能力,尤其是对不同力(如正常力和剪切力)和应变的分离感知,仍然是一个巨大的挑战。

人类皮肤的机械感知能力主要源自皮肤中机械感受器的传导,这些感受器将外力转化为电信号,传导至中枢神经系统。默克尔细胞和鲁菲尼终末是两种关键的机械感受器,分别位于表皮底部和真皮内。默克尔细胞对皮肤表面施加的力高度敏感,因为它们与真皮中的胶原纤维网络相连,距离皮肤表面非常近;鲁菲尼终末则分布在更深层次,对皮肤的拉伸和剪切力更敏感。模仿这些感受器的三维空间分布,可以显著提升电子皮肤对外力和应变的分离感知能力。然而,实现这种复杂的三维电子设备,并精确控制其传感组件的三维分布,是当前研究中的一个难题。    

为了攻克这一难题,清华大学张一慧教授课题组设计并制造了一种三维结构的仿生电子皮肤(3DAE-Skin)。这种电子皮肤采用多层结构,其力和应变感应组件按照类似于人体皮肤中默克尔细胞和鲁菲尼终末的三维布局排列。研究团队利用微制造技术,形成了由层压力和应变感应阵列组成的多层电子设备,通过精确控制的机械组装,转化为仿生三维配置。此外,研究团队还采用了异质封装策略,确保力和应变感应组件周围的软材料具有与皮肤中机械感受器相似的机械性能。相关成果在“Science”期刊上发表了题为“Acceleration of radiative recombination for efficient perovskite LEDs”的最新论文。

实验和理论研究表明,3DAE-Skin在分离感知正常力、剪切力和应变方面表现出色。研究团队开发的基于3DAE-Skin的触觉系统,结合数据采集电路和深度学习辅助信号处理模块,能够通过简单的触摸同时测量物体的弹性模量和局部主曲率成分。这一系统的实际应用展示包括对不同形状和新鲜度的水果、面包和蛋糕进行快速模量测量。    

研究内容

图1中通过生物启发设计,3DAE-Skin被构建为三层结构,类似于人体皮肤的“表皮”、“真皮”和“皮下组织”。该电子皮肤的感知组件和相关电路主要嵌入在“真皮”层中,并通过数据采集和深度学习辅助信号处理模块进行信号的收集和处理,类似于中枢神经系统的功能。在图1B和C中,展示了3DAE-Skin的几何布局和其代表性功能单元。通过微制造技术,制备出具有多层结构的电子设备,其中包括力和应变感应组件,以及多层聚酰亚胺(PI)层。采用转移印刷和机械引导装配技术,将这些二维电子设备转化为期望的三维结构,使其能够与弹性基板兼容。通过引入异质封装策略,利用毛细作用力填充内部区域,并在真皮层的其他区域填充相对软的材料,使3DAE-Skin具有类似皮肤的机械性能。图1D到H提供了制造的3DAE-Skin的光学图像,展示了其功能单元、力/应变传感器和垂直互连接入孔的放大视图。通过封装,使得3DAE-Skin具有良好的柔软性和可伸缩性,能够与假体手指端相容地集成。因此,通过这些设计和制造步骤,成功开发了具有仿生结构和功能的3DAE-Skin,为人工智能和机器人技术的发展提供了重要的技术基础。    
图片
图1:3D电子皮肤 的仿生设计和制造。

为了实现电子皮肤对正常和剪切力的解耦感知,并能有效地感知应变,研究人员设计了3DAE-Skin,并进行了相关实验以验证其性能。图2A展示了功能单元在正常/剪切力和双轴拉伸作用下的加载情况。通过静态平衡分析,可以明确地将力组分与八个传感器的相对电阻变化联系起来。优化了传感器的位置和材料,确保了力传感器的高灵敏度和大线性范围。图2B和C展示了3DAE-Skin在压力加载、快速卸载和循环加载/卸载过程中的稳定且可靠的性能。在剪切力加载方面,图2D和E证明了3DAE-Skin对不同方向和大小的剪切力能够准确感知,并提供了一种解耦的方法。图2F展示了在单轴拉伸下3DAE-Skin的应变传感性能,证明其可靠性和稳定性。图2G和H展示了在压力和拉伸作用下3DAE-Skin中诱导的最大主应变的分布情况,说明了其解耦感知的机制。实验结果进一步验证了3DAE-Skin能够准确感知不同类型的机械加载,并为开发更先进的电子皮肤技术提供了重要参考。    
图片
  图2. 3D电子皮肤的解耦传感机制和性能。

为了实现正常/剪切力和应变的时空映射,研究人员将3DAE-Skin与数据采集电路和信号处理模块集成成触觉系统。数据采集电路能够单独寻址每个压阻传感器,实现无交叉干扰的信号采集。信号处理模块根据240个传感器的相对电阻变化量,实现对正常/剪切力和应变的时空分布可视化,并通过深度学习神经网络模型进行量化解析。图3展示了3DAE-Skin在触摸三个3D打印凸起结构时的实验结果。图中D展示了中心区域9个单元的压力和剪切力分量的时间历史记录,以及相邻12个单元的应变响应;E至G展示了三个典型时刻的正常/剪切力和应变的时空分布情况。结果表明,3DAE-Skin能够准确感知和记录外部力的变化,为仿生智能皮肤和机器人技术的发展提供了重要基础。    

此外,3DAE-Skin触觉系统还实现了超分辨率感知,通过DNN模型建立了正常力位置和大小与压阻传感器相对电阻变化之间的映射关系。实验结果显示,在加载位置预测中,使用DNN模型的预测精度明显提高,根均方误差大幅降低。这种超分辨率感知为3DAE-Skin在解耦正常力、剪切力和应变的感知方面提供了重要支持,相较于其他电子皮肤,其性能和能力得到了显著提升。    
图片
                图3. 使用基于 3D电子皮肤 的触觉系统绘制力和应变的时空图。

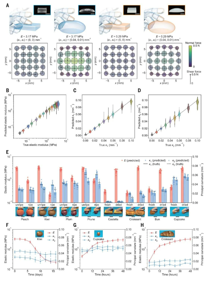
为了实现对物体的弹性模量和主曲率分量的定量测量,作者开发了一种基于3DAE-Skin的触觉系统(见图4)。该系统通过结合数据采集电路和信号处理模块,能够对240个压阻传感器的相对电阻变化进行个体化处理,从而实现对正常/剪切力和应变的时空分布的可视化。作者还开发了一个深度学习神经网络(DNN)模型,将弹性模量和主曲率分量与压阻传感器的相对电阻变化相关联,从而能够在不知道物体形状的情况下来预测物体的弹性模量。  
 
实验结果表明,在测试范围内,系统能够对不同形状的物体的弹性模量进行合理准确的预测。此外,通过触摸水果和面包等不同材质的食物,该系统还能够快速测量食物的成熟度或新鲜度。这一技术为仿生手的应用提供了潜在的解决方案,同时也为食品品质检测提供了新的途径。    
图片
图4:弹性模量和主曲率分量的同步定量测量。

总结展望

本文展示了基于生物启发的设计理念和先进的微加工技术相结合的成果。通过模仿人类皮肤的结构和感知机制,研究人员成功地开发出了一种新型的多功能电子皮肤——3DAE-Skin。这种电子皮肤具有高度仿生性,能够实现对正/剪力和拉伸应变的解耦感知,同时具备与人类皮肤相当的空间分辨率和准确度。此外,3DAE-Skin还能够通过简单的触摸实现对物体模量和曲率的定量测量,为实时感知物体特性提供了新的途径。这项研究不仅推动了电子皮肤技术的发展,还为智能假肢、人机交互系统以及自动检测设备等领域的应用提供了新的可能性。通过将生物学与工程学相结合,本研究展示了生物启发设计在解决现实世界问题中的巨大潜力,为未来的仿生电子系统和智能装置的发展提供了宝贵的科学价值。
   
原文详情:
Zhi Liu et al. ,A three-dimensionally architected electronic skin mimicking human mechanosensation.Science384,987-994(2024).
DOI:10.1126/science.adk5556    



版权声明:

本平台根据相关科技期刊文献、教材以及网站编译整理的内容,仅用于对相关科学作品的介绍、评论以及课堂教学或科学研究,不得作为商业用途。

万言堂

纳米人 见微知著