纳米人

Nature Nanotechnology:纳米马达,口服!

小奇
2024-06-27


图片

缺血性心脏病 (IHD) 是全球第一大死亡原因。该病的特征是心肌细胞线粒体功能障碍,从而导致能量代谢紊乱。目前,慢性 IHD(包括无症状性心肌缺血等轻度疾病)的治疗选择包括长期口服药物(例如 β 受体阻滞剂 (BB))。急性 IHD(例如心肌梗死)的推荐治疗通常是手术(例如再灌注),但这可能会导致额外的损伤(例如缺血再灌注损伤 (IRI)),因此许多此类患者在手术后仍需要长期甚至终生服药。不幸的是,这些临床治疗都无法恢复心脏的正常能量供应并阻止其持续恶化,而只能缓解恶化。线粒体移植被认为是治疗缺血性心脏病的一种更有效的方法,因为移植的线粒体有望与心肌细胞中受损的线粒体融合,提供完整的呼吸链蛋白和关键的DNA序列,从而阻止心脏恶化。然而,将线粒体移植到心脏的研究仍处于早期阶段。自2009年首次报道线粒体移植技术治疗兔缺血性心脏以来,仅进行了约11项动物研究和2项临床研究,其中大部分依赖于开胸手术(例如心肌内注射)或介入手术(例如冠状动脉内注射)。移植方法的高侵入性以及在病理环境中维持供体线粒体活性的难度是限制该技术发展的关键因素。因此,开发一种微创方式移植高活性线粒体是一个重要但极具挑战性的目标。


鉴于缺血性心脏病患者长期、频繁的用药需求,微创静脉给药和非侵入性口服给药被认为是首选的治疗方法。在两种给药途径达到相似治疗效果的情况下,口服给药被认为是更优的。


成果简介

近日,南京师范大学万密密、毛春和南京鼓楼医院周敏等人开发了一种通过口服途径移植线粒体的非侵入性方法。


首先,制备了纳米马达化线粒体(NM/Mito),使其释放一氧化氮(NO)并表现出趋化性到表达高水平诱导型一氧化氮合酶(iNOS)和活性氧(ROS)的心脏损伤部位。随后,研究人员将心肌细胞膜(CM)片段不对称地添加到NM/Mito表面以生成CM/NM/Mito,然后将其装入pH响应的肠溶胶囊中以生成CM/NM/Mito@Cap(主体货物模块,CM/NM/Mito;尾部动力模块,碳酸氢钠和柠檬酸)用于口服给药。CM/NM/Mito@Cap被设计成在胃酸存在下也能保持完整,并溶解在肠道中。胶囊动力模块中碳酸氢钠和柠檬酸的快速反应旨在产生大量的二氧化碳,为突破肠道黏液屏障提供额外动力。CM成分可以促进肠上皮细胞快速内吞线粒体,随后外排到血液中。随后,进入血液循环的CM/NM/Mito在NM成分的趋化作用下运送到心脏受损部位,并在那里被牢固地滞留在受损的心肌细胞中。肠上皮细胞对CM/NM/Mito的选择性外排和受损心肌细胞对CM/NM/Mito的高滞留是这一过程两个至关重要但又高度复杂的方面。同时,CM/NM/Mito在趋化过程中会消耗ROS并生成NO,调节疾病微环境,从而促进移植的线粒体充分发挥重建能量代谢的功能。


CM/NM/Mito的生物学和趋化特性

人类脐带间充质干细胞 (huMSCs) 被用于分离线粒体,并成功提取和表征了线粒体。研究人员合成了 L-精氨酸衍生物甲基丙烯酸酯 (M-Arg) 和 ROS 响应性二硒化物交联剂来修饰线粒体,从而产生 NM/Mito。然后使用 CM 进一步修饰 NM/Mito,创建 CM/NM/Mito,它保留了线粒体功能并获得了 ROS 消耗和 NO 生成能力,这对受损的心肌细胞特别有益。


氧化应激以高 ROS 和 iNOS 水平为特征,是缺血性心脏病 (IHD) 的一个关键特征。CM/NM/Mito被发现能够主动感知这些高水平并趋化地向它们移动,如 Y 通道设备和 Ψ 型微流控芯片所示。这种趋化行为对于靶向 IHD 病变部位至关重要,表明 CM/NM/Mito 在 IHD 治疗应用中具有潜力。


图片

图|CM/NM/Mito的示意图和表征以及口服给药系统CM/NM/Mito@Cap的工作流程


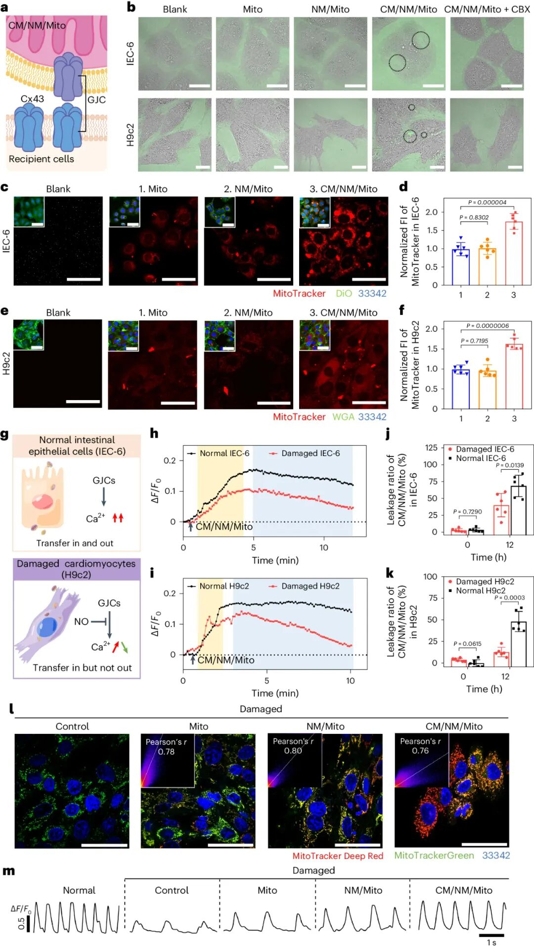
CM/NM/Mito的细胞摄取和选择性胞吐作用

利用人脐带间充质干细胞成功制备了CM/NM/Mito复合体,该复合体通过Cx43介导的间隙连接通道(GJCs)促进了与正常肠上皮细胞和受损心肌细胞的粘附和摄取。正常肠上皮细胞高效摄取CM/NM/Mito后,Ca2+水平显著增加,触发线粒体外泌;而受损心肌细胞摄取后,由于iNOS和ROS水平升高,CM/NM/Mito释放NO,降低Ca2+水平,抑制外泌。CM/NM/Mito能够调节细胞Ca2+水平,促进肠上皮细胞的快速外泌和受损心肌细胞的有效保留。此外,CM/NM/Mito与心肌细胞线粒体共定位,融合并促进能量代谢功能恢复,恢复受损心肌细胞的ATP供应和Ca2+瞬变,显示出治疗受损心肌细胞的潜力。


图片

图|CM/NM/Mito的细胞摄取、选择性胞吐和治疗效果


CM/NM/Mito跨越生理障碍的能力

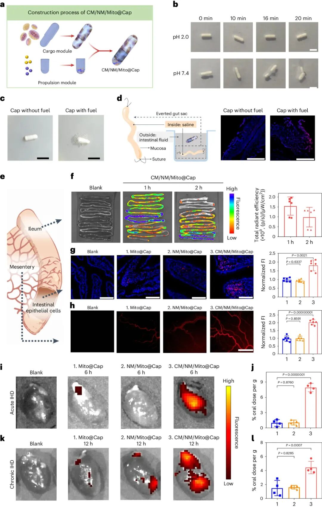
研究人员开发了一种肠溶胶囊封装的CM/NM/Mito@Cap,以保护其在口服过程中不受胃酸破坏,并在肠道中释放。胶囊在模拟胃酸环境和肠道中均表现出保护效果,并能在翻转肠囊模型和跨细胞屏障模型中促进CM/NM/Mito穿过黏液屏障进入黏膜组织。


体外实验和药代动力学分析证实,CM/NM/Mito@Cap中的CM/NM/Mito能被肠上皮细胞吸收,并在肠系膜微血管中检测到其荧光,表明其可进入血流。在急性和慢性缺血性心脏病模型中,口服CM/NM/Mito@Cap的大鼠心脏受损区域荧光随时间增加,心脏组织中的CM/NM/Mito含量显著高于其他对照组。口服CM/NM/Mito的心脏传递效率可达静脉注射的35.5%,而无趋化能力的CM/Mito心脏传递效率仅为1.7%。此外,CM/NM/Mito在肝脏和肾脏中也有检测到,但在心脏组织中主要集中于受损心肌区域,并能被受损心肌细胞有效保留。


图片

图|CM/NM/Mito跨越多种生理屏障并靶向缺血性心脏的特征


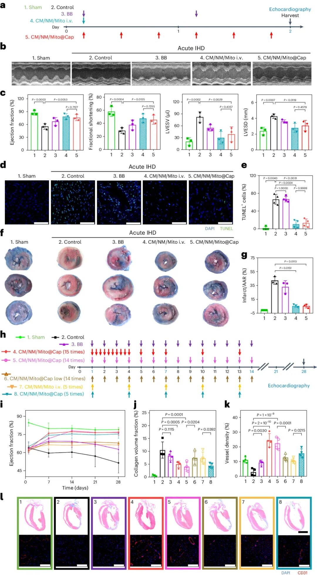
体内治疗效果和多组学分析

在体内实验中,CM/NM/Mito展现出良好的短期生物相容性。通过比较静脉注射和口服CM/NM/Mito@Cap对急性IHD大鼠的治疗效果,发现虽然静脉注射能迅速提供心脏保护,但适当增加口服剂量和频率也能实现相似的疗效。在慢性IHD模型中,口服CM/NM/Mito@Cap能显著改善心脏功能,降低心脏纤维化,提高血管密度,且治疗效果与静脉注射相当。此外,CM/NM/Mito心内注射在恢复线粒体功能方面优于未修饰的线粒体。这些结果表明,口服CM/NM/Mito@Cap为慢性IHD提供了一种方便、非侵入性、长期有效的心脏保护策略,且具有良好的长期生物相容性。


图片

图|CM/NM/Mito@Cap对IHD的体内治疗效果


研究人员通过转录组测序分析了CM/NM/Mito@Cap治疗对急性IHD大鼠心脏组织的影响。结果显示,治疗与血管生成关键基因的上调和中性粒细胞趋化相关基因的下调有关,表明可能减少心脏炎症。KEGG通路分析显示,治疗组心脏肌肉收缩等有益通路上调。非靶向代谢组分析揭示CM/NM/Mito@Cap治疗改善了细胞脂质、能量和葡萄糖代谢,促进了细胞代谢功能的恢复。透射电子显微镜(TEM)分析显示,治疗减少了心肌细胞中线粒体的肿胀、破裂和嵴丢失。这些结果表明CM/NM/Mito@Cap治疗对急性IHD具有潜在的治疗作用。


图片

图|CM/NM/Mito@Cap对急性IHD影响的心脏多组学分析


研究人员对慢性IHD大鼠模型心脏组织进行了转录组测序,发现CM/NM/Mito治疗能显著上调与线粒体结构和功能、三羧酸循环及心肌收缩相关的基因。同时,治疗降低了与缺氧反应、伤口愈合和细胞外基质相关的基因表达。KEGG分析显示,口服CM/NM/Mito@Cap能激活心肌收缩和细胞代谢相关通路,并增强心肌细胞的肾上腺素信号。qRT-PCR验证了多组学分析结果。综上,CM/NM/Mito@Cap口服治疗通过重建心脏能量代谢和减轻心肌纤维化,在转录水平对慢性IHD发挥疗效。


图片

图|CM/NM/Mito@Cap对慢性IHD影响的心脏转录组学分析


小结:

研究人员合成了纳米马达化线粒体,并验证了它们在通过口服给药介导线粒体移植治疗缺血性心脏病中的实用性。纳米马达的改造不仅有效地维持了输送过程中线粒体的活性,而且还使它们能够通过趋化作用导航到受损的心脏组织,使其达到高水平的iNOS/ROS表达。特别是,纳米马达化线粒体迅速穿过肠道屏障,并通过调节不同状态下的细胞内Ca2+水平被受损的心肌细胞有效保留。包装在肠溶胶囊中并口服的纳米马达化线粒体的心脏靶向效率可以从1%(未改造的线粒体)提高到7.9%(每克心脏组织的口服剂量百分比)。口服纳米马达化线粒体不仅显著恢复了缺血性心脏病大鼠模型的心脏功能,而且在停药后2周内心脏功能仍维持在这个水平。此外,转录组学和代谢组学分析表明,口服CM/NM/Mito@Cap 可完全恢复急性和慢性 IHD 模型中的心肌细胞线粒体功能,改善整体细胞脂质、葡萄糖和能量代谢,并显著增强心肌细胞的收缩能力。这种非侵入性线粒体移植策略对于阻止而非简单地延缓需要长期服药的慢性 IHD 患者的病情恶化具有重要意义。


参考文献:

Wu, Z., Chen, L., Guo, W. et al. Oral mitochondrial transplantation using nanomotors to treat ischaemic heart disease. Nat. Nanotechnol. (2024).

https://doi.org/10.1038/s41565-024-01681-7



版权声明:

本平台根据相关科技期刊文献、教材以及网站编译整理的内容,仅用于对相关科学作品的介绍、评论以及课堂教学或科学研究,不得作为商业用途。

万言堂

纳米人 见微知著