纳米人

逆向思维!纳米递送营养,Nature Nanotechnology!

小奇
2024-06-28


图片

众所周知,肿瘤细胞表现出与健康细胞截然不同的代谢表型,以满足不受控制的细胞增殖的要求。虽然一些代谢途径,包括糖酵解、磷酸戊糖途径和脂肪酸合成,被过度激活,但一些途径,如三羧酸循环,被抑制到目前为止,大多数癌症代谢疗法都专注于抑制过度活化的代谢途径。例如,抗糖酵解药物山莨菪碱和紫草素已在临床上用于治疗各种癌症,抑制过度活跃的雌激素合成途径的芳香化酶抑制剂对癌症患者具有治疗作用。


肿瘤中大多数被抑制的代谢途径是细胞类型特异性的,它们的特殊功能可能对肿瘤增殖没有必要。例如,与正常肝细胞相比,癌症中的糖异生减少或缺失,与黑素细胞相比,黑素瘤中的黑素生成显著下调。此外,已经报道了细胞类型特异性代谢和细胞增殖途径之间的拮抗作用。例如,据报道,在癌症中促进糖异生可减少转化为新细胞生长的生物合成前体的葡萄糖量,而在癌症中增加柠檬酸盐的产生和分泌可抑制柠檬酸盐氧化产生ATP的过程,从而影响癌症前列腺的生长。


为了激活信号通路,常见的方法是筛选关键酶的激活剂,这通常耗时且昂贵,并且酶激活剂的生物利用度通常较低。除此之外,据报道,氨基酸和脂肪酸等特定营养素可作为特定代谢途径的激活剂。营养素是安全和容易获得的,但癌症细胞靶向效率低和游离营养素摄入不足是任何实际应用的限制因素。


成果简介:

基于逆向思维,同济大学/复旦大学步文博、悉尼科技大学金大勇、复旦大学附属华山医院吴金峰等人提出了一种基于营养的代谢再激活策略来治疗肿瘤。


这一策略需要两个步骤,选择特定肿瘤的抑制代谢,然后使用纳米技术将营养物质封装到生物相容性胶束中,以达到高递送效率。该研究专门针对皮肤黑色素瘤(SKCM)的治疗。首先,在SKCM原发性肿瘤和转移患者中,使用癌症基因组图谱(TCGA)基因特征的单样本基因集富集分析(ssGSEA),研究人员发现转移性SKCM中基因特征“KEGG MELANOGENESIS”显著下调,与高核心组相比,ssGSEA评分低的SKCM患者与较差的5年生存结果相关。这些结果表明,黑色素生成代谢在晚期SKCM中受到抑制


然后,研究人员使用基于Tyr的可降解纳米胶束(MTyr–OANPs)补充L-酪氨酸(Tyr),以恢复黑色素生成,用于黑色素瘤治疗,并发现细胞内从MTyr-OANPs释放的大量Tyr可以重新激活黑色素合成。在黑色素生成激活过程中,黑色素中间体引起的糖酵解减少会阻碍细胞周期。此外,在内源性产生的黑色素具有优异的光热转换性能的基础上,将光热疗法(PTT)应用于这些MTyr–OANP处理的细胞进行一次–两次冲击处理。


图片

图|基于营养的黑色素瘤代谢重激活策略


MTyr–OA纳米胶束增强酪氨酸补充

MTyr4–OA分子通过MTyr4与油胺的酰胺化反应合成,形成具有亲水性甘露糖(M)、短肽Tyr4和疏水性油胺(OA)的两亲性纳米胶束MTyr–OANPs。MTyr–OANPs具有约60 nm的尺寸、优异的分散性和狭窄的粒径分布,具有+40.39 mV的高zeta电位,有助于细胞高效吸收。MTyr–OANPs能在肽酶共处理下释放L-酪氨酸单体,显示出在生理环境中的潜在应用由于其两亲性和正电荷特性,MTyr–OANPs能在2小时内被细胞内吞并持续12小时。与同等浓度的游离L-酪氨酸相比,MTyr–OANPs培养的细胞显示出更多的细胞内L-酪氨酸。MTyr–OANPs在体外对正常细胞具有很好的生物相容性,即使在高达1.0 mg/ml的浓度下,对小鼠的健康或体重也无负面影响,剂量为100 mg/kg。


图片

图|MTyr–OANPs的稳定性、生物相容性和递送效率


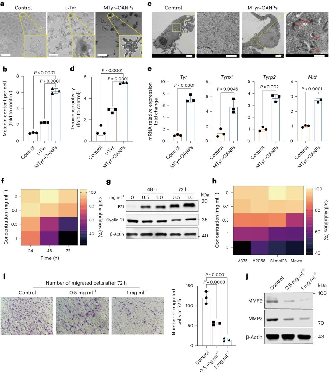
MTyr–OANPs促进黑色素生成并阻止细胞周期

MTyr–OANPs通过增加酪氨酸酶活性和促进黑素体合成,显著激活了黑色素生成,并抑制了B16F10细胞的生长和细胞周期的G2/M期,同时在多种人类黑色素瘤细胞中也观察到生长抑制和黑素生成增加。此外,MTyr–OANPs通过降低基质金属蛋白酶2和9的表达,抑制了黑色素瘤细胞的迁移,表明持续的L-酪氨酸刺激诱导的黑色素合成可能不会像紫外线辐射等其他促进黑色素生成的刺激一样触发转移。


图片

图|MTyr–OANPs促进黑色素生成和抑制黑色素瘤细胞生长及迁移的效率的定量分析


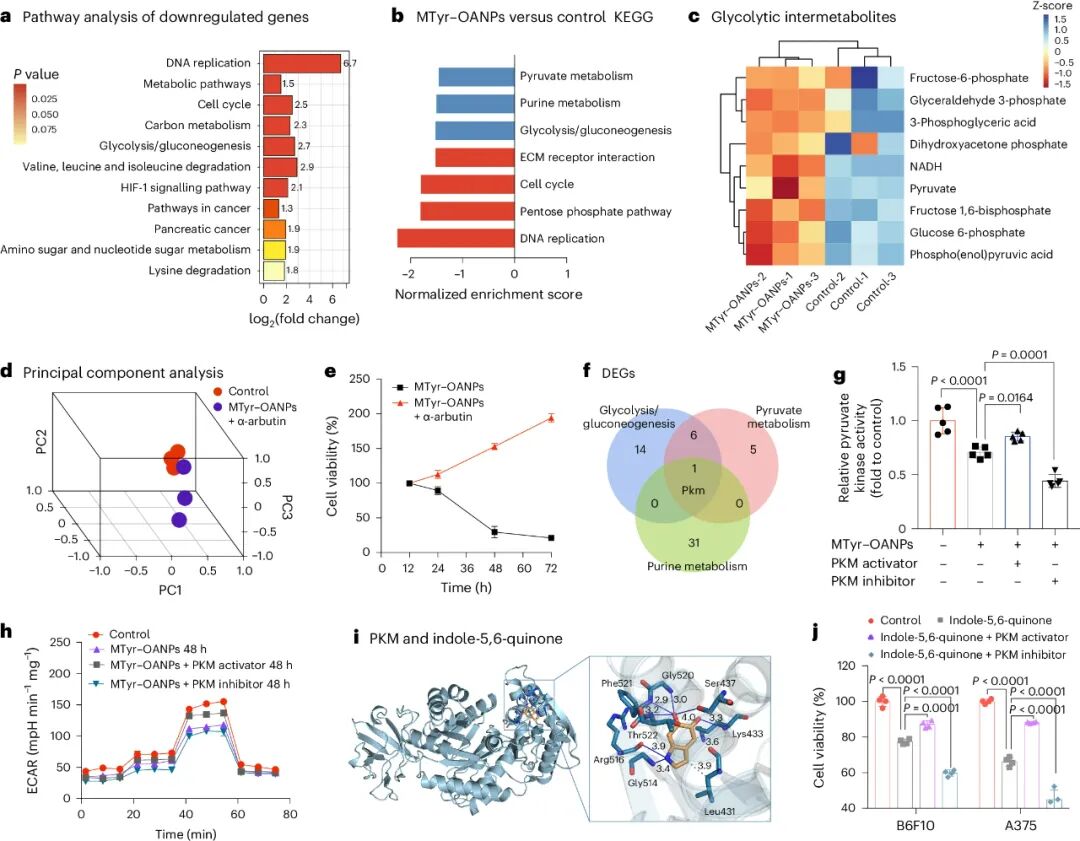
黑色素生成过程中的中间体抑制糖酵解

通过RNA测序和差异表达基因分析,研究人员发现MTyr–OANPs处理的细胞中,与细胞增殖和代谢途径显著下调有关。特别是,MTyr–OANPs通过抑制糖酵解过程中的关键限速酶丙酮酸激酶(PKM)的活性,减少了肿瘤细胞的能量供应,从而抑制了B16F10细胞的增殖。此外,黑色素生成过程中的中间产物,如吲哚-5,6-醌,与PKM有特异性结合,进一步抑制了糖酵解,导致细胞死亡。这些结果揭示了MTyr–OANPs激活黑色素生成对肿瘤细胞代谢特别是糖酵解的显著影响,为肿瘤治疗提供了新的视角。


图片

图|MTyr–OANP诱导的酪氨酸酶激活和糖酵解抑制 


MTyr–OANPs对荷黑色素瘤小鼠的抗肿瘤作用

MTyr–OANPs在体内抗肿瘤活性的评估显示,通过125I标记的MTyr–OANPs在小鼠体内的代谢行为和分布,观察到其在肝脏中的高浓度聚集和通过膀胱的排泄。MTyr–OANPs通过静脉注射后在肿瘤部位积累,与没有甘露糖基团的Tyr–OANPs相比,显示出更高的肿瘤积累率。在确定的剂量下,MTyr–OANPs显著抑制了黑色素瘤小鼠的肿瘤生长并提高了存活率,免疫组化结果显示Ki67表达降低,酪氨酸酶活性和总黑色素含量增加。此外,肿瘤组织切片的Fontana-Masson染色显示黑色素增加,与糖酵解相关的基因表达降低,表明MTyr–OANPs在体内抑制了葡萄糖代谢。


图片

图|MTyr–OANPs在荷黑色素瘤小鼠体内的抗肿瘤活性


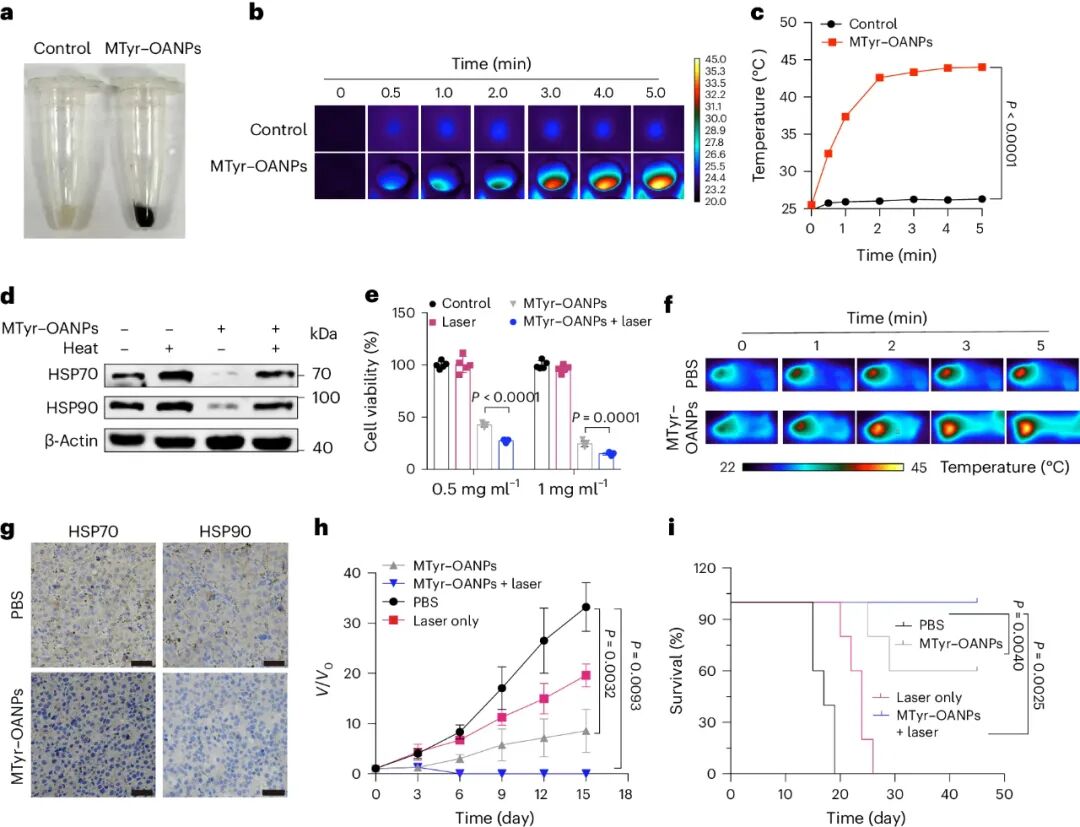
MTyr–OANP诱导的表型变化用于PTT

MTyr–OANPs处理的B16F10细胞因含有高浓度的黑色素,对近红外(NIR)激光非常敏感,实现了有效的光热治疗(PTT)。实验结果显示,MTyr–OANPs处理的细胞在808 nm激光照射下,温度迅速升至44°C,而未处理的细胞温度仅上升约1.5°C。此外,MTyr–OANPs处理的细胞在热休克蛋白HSP70和HSP90的表达上显著降低,表明这些细胞对热应激更加敏感。在小鼠模型中,MTyr–OANPs和激光联合治疗显著抑制了肿瘤生长,并且在49天的观察期内未观察到肿瘤复发。组织学分析显示,联合治疗组的肿瘤组织中坏死和凋亡细胞数量最多。通过调整激光功率密度,验证了光热效应本身在增加黑色素产生后对抑制黑色素瘤生长的贡献,单独的光热效应抑制了约55.2%的肿瘤生长。这些发现表明,MTyr–OANPs通过增强PTT效果,为黑色素瘤治疗提供了一种新策略。


图片

图|色素化细胞表型增强了对808 nm激光辐照的细胞死亡反应


小结:

该研究展示了一种基于营养的代谢重激活策略,通过MTyr–OANPs补充L-酪氨酸激活黑色素瘤细胞中的黑色素生成途径,同时增加的黑色素生成中间产物抑制糖酵解,减缓肿瘤生长。这一策略不仅适用于不同类型的黑色素瘤,还可能扩展至其他肿瘤类型。此外,营养素的补充可以提高肿瘤治疗的靶向效率,并通过级联疗法增强治疗效果。该发现为肿瘤治疗提供了新的视角,即通过重激活而非抑制代谢途径来对抗肿瘤生长,这可能激发在代谢紊乱相关疾病治疗中的广泛应用。


参考文献:

Chen, Y., Wang, C., Wu, Y. et al. Nutrient-delivery and metabolism reactivation therapy for melanoma. Nat. Nanotechnol. (2024).

https://doi.org/10.1038/s41565-024-01690-6



版权声明:

本平台根据相关科技期刊文献、教材以及网站编译整理的内容,仅用于对相关科学作品的介绍、评论以及课堂教学或科学研究,不得作为商业用途。

万言堂

纳米人 见微知著