纳米人

强强联合Nature Nanotechnology:黑磷纳米片!

纳米人
2024-07-11


图片

研究背景

随着动脉粥样硬化研究的深入,慢性未解决的炎症引起了广泛关注。动脉粥样硬化是一种以动脉斑块逐渐沉积为特征的疾病,最终可能导致动脉血栓事件。慢性炎症和过量的活性氧(ROS)在这一过程中起到了关键作用。动脉粥样硬化中的慢性炎症和ROS的过量产生不仅加剧了氧化应激,还导致细胞凋亡和炎症反应的激活,从而推动疾病的进展。

在动脉粥样硬化的治疗中,抗炎策略已经显示出巨大的潜力。比如,Canakinumab抗炎血栓结果研究(CANTOS)对大约10,000名心肌梗死后患者进行的临床试验表明,使用Canakinumab(一种能够中和促炎性IL-1β细胞因子的单克隆抗体)可以显著减少心血管事件的发生。然而,这种治疗方法也伴随着增加致命感染风险的问题。另一项心血管炎症减少试验(CIRT)则显示,系统性低剂量甲氨蝶呤治疗未能减少促炎细胞因子的表达或心血管事件的发生。这些结果表明,将治疗药物有效地递送到动脉壁的病变区域可能会大大提高治疗效果并最小化不良反应。

鉴于上述问题的存在,为了提升动脉粥样硬化的治疗效果,迫切需要开发能够同时解决炎症和清除ROS的双重功能的治疗方法。此外,这些治疗方法还应具备高效的病变部位积累能力、生物相容性和低毒性。其中,二维黑磷纳米片(BPNSs)因其独特的物理化学特性和优异的生物相容性,在纳米医学领域引起了广泛关注。研究表明,BPNSs能够有效清除过量的ROS,并已在改善急性肾损伤方面显示出潜力。

为了应对动脉粥样硬化治疗中的挑战,哈佛医学院Wei Chen, 陶伟教授联合四川大学华西医院Xiangrong Song携手在“Nature Nanotechnology”期刊上发表了题为“Resolvin D1 delivery to lesional macrophages using antioxidative black phosphorus nanosheets for atherosclerosis treatment”的最新论文。本研究开发了具有靶向肽修饰的黑磷纳米片(BPNSs@PEG-S2P/R)作为纳米治疗剂。这种纳米治疗剂结合了二维聚乙二醇化黑磷纳米片(BPNSs@PEG)、S2P靶向肽和解决炎症及抗氧化的药物Resolvin D1(RvD1)。研究表明,BPNSs@PEG-S2P/R不仅能够有效积聚在动脉粥样硬化斑块的病灶巨噬细胞中,还能够以ROS响应释放的方式递送RvD1,从而显著减少斑块面积并提高斑块稳定性。

此外,BPNSs本身不仅作为载体递送RvD1,还通过其优越的ROS清除能力和卓越的抗炎效果,直接作为治疗剂发挥作用。利用靶向肽修饰和促炎性信号响应的药物递送纳米平台,本研究展示了一种创新的“纳米药物递送药物”方法,有效地解决了以往纳米治疗剂在疾病部位低积累、复杂合成路线和潜在毒性等问题。该策略不仅有效地改善了动脉粥样硬化斑块中的氧化应激,还展示了治疗动脉粥样硬化及其他炎症性疾病的巨大潜力。

科学亮点

(1)本研究首次开发了针对动脉粥样硬化的靶向肽修饰纳米治疗剂(BPNSs@PEG-S2P/R),集成了二维聚乙二醇化黑磷纳米片(BPNSs@PEG)、S2P靶向肽和解炎抗氧化药物RvD1。我们展示了这种纳米治疗剂能够在动脉粥样硬化斑块的病灶巨噬细胞中有效积聚,并通过ROS响应释放方式递送RvD1,从而提高治疗效果。

(2)通过实验验证,作者观察到以下几点结果:

  • BPNSs@PEG-S2P/R能够显著清除病灶巨噬细胞中的ROS,同时抑制炎症反应,表现出优越的抗炎效能;
  • 在小鼠模型中,BPNSs@PEG-S2P/R显著减少了动脉粥样硬化斑块的面积,并提高了斑块的稳定性;
  • BPNSs@PEG-S2P/R不仅仅作为RvD1的载体,还因其卓越的ROS清除能力和抗炎效果而成为独立的治疗剂;
  • 通过单细胞水平的分析,发现BPNSs@PEG-S2P/R能够调节病灶巨噬细胞的基因表达和信号通路,促进炎症和氧化应激向退行性表型的转变。


图文解读

图片
图1:BPNSs@PEG-S2P/R的合成策略和抗动脉粥样硬化机制示意图。

图片
图2:BPNSs@PEG-S2P/R的表征及RvD1负载和释放研究。

图片
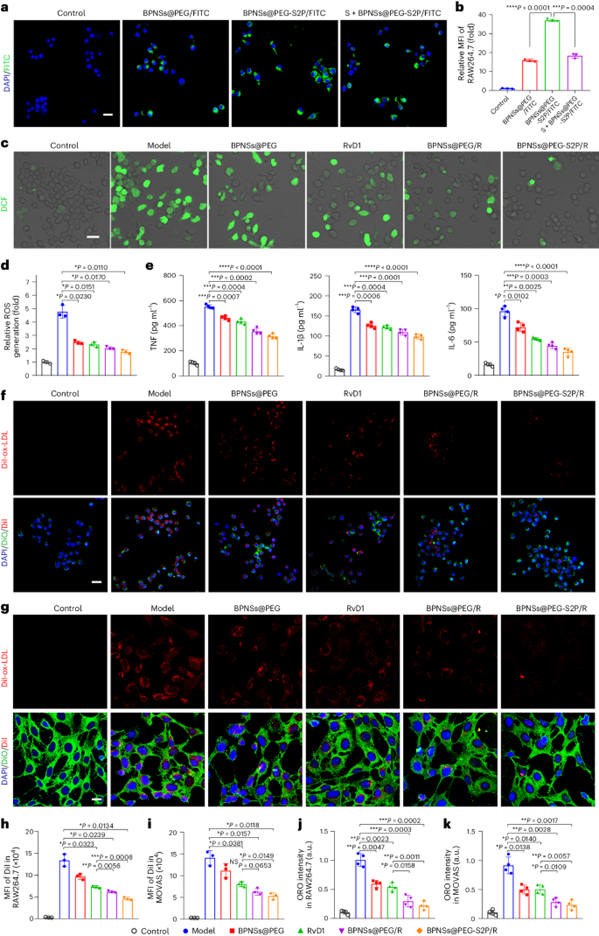
图3:BPNSs@PEG-S2P/R处理后细胞摄取、ROS清除能力、抗炎效果、氧化低密度脂蛋白摄取和泡沫细胞形成的体外分析。

图片
图4:BPNSs@PEG-S2P/R的药代动力学和生物分布。

图片
图5:通过量化病变面积和评估斑块稳定性特征,评估BPNSs@PEG-S2P/R在小鼠中的抗动脉粥样硬化效果。

图片
图6:单细胞转录组学揭示了BPNSs@PEG-S2P/R治疗调控主动脉病灶巨噬细胞的基因和关键分子通路。

科学启迪

以上文章揭示了针对动脉粥样硬化的创新治疗策略,其科学在于整合了抗炎和抗氧化的双重治疗机制。通过利用二维黑磷纳米片(BPNSs)作为载体,成功实现了靶向肽修饰的纳米治疗剂(BPNSs@PEG-S2P/R)的设计与开发,该纳米治疗剂不仅能有效积聚在动脉粥样硬化斑块中的病灶巨噬细胞内,还能同时清除ROS和解决炎症。特别是通过创新的“纳米药物递送药物”策略,成功将解决炎症的药物RvD1准确递送至斑块内的巨噬细胞,显著增强了治疗效果。这一研究不仅展示了BPNSs在生物医学中的潜力和优越性,还揭示了其在治疗动脉粥样硬化及其他炎症性疾病中的广阔应用前景此外,单细胞水平的转录组学分析深入探索了BPNSs@PEG-S2P/R治疗的分子机制,为未来开发定制化治疗策略提供了理论基础。总体而言,本研究为纳米技术在治疗复杂疾病中的应用开辟了新的途径,强调了综合利用纳米材料的多功能性和精准递送能力对提高治疗效果的重要性,为未来定制化医疗的发展奠定了坚实基础。

原文详情:
He, Z., Chen, W., Hu, K. et al. Resolvin D1 delivery to lesional macrophages using antioxidative black phosphorus nanosheets for atherosclerosis treatment. Nat. Nanotechnol. (2024). https://doi.org/10.1038/s41565-024-01687-1



版权声明:

本平台根据相关科技期刊文献、教材以及网站编译整理的内容,仅用于对相关科学作品的介绍、评论以及课堂教学或科学研究,不得作为商业用途。

万言堂

纳米人 见微知著