纳米人

南大缪峰-梁世军/南理工程斌合作,最新Nature Nanotechnology!

纳米人
2024-07-17


图片

德国科学家克劳斯·冯·克利钦于1980年发现量子霍尔效应,并在1985年被授予诺贝尔物理学奖。量子霍尔效应的发现成为凝聚态物理学发展史上的一个重要里程碑。作为第一个发现的拓扑量子物态,量子霍尔效应与随后发现的量子反常霍尔效应、量子自旋霍尔效应、陈绝缘态等,都具有拓扑保护的边界态传输特性,电荷传输在外界扰动下不会被散射。这使得拓扑边界态有望成为全新的信息载体,取代传统的电荷自由度,实现具有噪声免疫特性的低功耗量子电子器件。因此,探索如何利用具有拓扑保护边界态的量子材料构筑低功耗量子电子器件,已成为凝聚态物理与信息技术交叉研究领域内一个广泛关注的议题。


近日,南京大学物理学院/类脑智能科技研究中心梁世军副教授、缪峰教授联合南京理工大学程斌教授,通过构筑双侧对齐的魔角双层石墨烯器件,观测到电子型铁电性与陈绝缘体的共存,提出并验证了噪声免疫的类脑计算方案。通过精准控制栅压脉冲的幅值,研究团队不仅能够在不同陈绝缘态之间进行选择性非易失切换,而且在同一个器件中实现了1280个准连续的铁电态。进一步,研究团队利用陈绝缘态的量子化电导作为权重,首次展示了铁电陈绝缘体器件在具有噪声免疫特性的卷积神经网络中的应用潜力。该工作为发展基于拓扑边界态的新型低功耗电子器件提供了可行的技术路线,相关研究成果以“Selective and quasi-continuous switching of ferroelectric Chern insulator devices for neuromorphic computing(面向神经形态计算的铁电陈绝缘体器件及其选择性和准连续开关)”为题于2024年7月4日在线发表在国际著名期刊Nature Nanotechnology(《自然·纳米技术》)上(https://www.nature.com/articles/s41565-024-01698-y)。    


在这项工作中,研究团队首先制备了与双侧六方氮化硼(h-BN)均对齐的魔角双层石墨烯(doubly aligned magic-angle twisted bilayer graphene, DA-MATBG)器件,并观察到强关联电子平带和电子型铁电性的共存。通过采用“切割-堆垛(cut-and-stack)”方法,研究团队不仅实现了双层石墨烯层间夹角(1.1°)的精准控制,而且使转角石墨烯同时与上下两层h-BN介电层的晶向对齐(图1a)。通过构筑如图1a示的器件构型,研究团队可以利用石墨底栅和顶栅独立调控样品的载流子浓度和电位移场。随后,研究团队研究了器件在不同栅压下的输运行为(图1b)。在顶栅电压VTG调控下,纵向电阻Rxx表现出平带标志性的关联电子态。不同于顶栅电压的调控作用,Rxx随着底栅电压VBG的变化表现出明显的回滞现象(图1c),这表明了铁电性的出现。研究团队发现在栅压扫描范围ΔVBGVBGmax– VBGmin超过一定阈值后,剩余极化强度2pr会随ΔVBG线性增加(图1d),这种连续可调特性不同于传统离子位移型铁电材料体系的性质。 


图片

图1:DA-MATBG器件的电学表征。(a) 双栅DA-MATBG器件的结构示意图。1.1°转角双层石墨烯的晶向与两侧相邻的h-BN晶体的晶向对齐。顶栅电压VTG和底栅电压VBG分别施加在顶部和底部的石墨栅极上。(b) 通过四探针法测量纵向电阻RxxVTG的变化关系,可以观察到对应于电中性点(charge neutrality point, CNP)、能带绝缘体(band insulators, BI)和关联态(correlated states, CS)的特征,在图中分别用淡黄色、灰色和淡紫色背景来标识。(c)RxxVBG的变化关系表现出明显的铁电回滞现象。红色和蓝色实线分别表示VBG前向和反向变化的结果。(d) 剩余极化强度2prVBG扫描范围ΔVBG = VBGmax– VBGmin的依赖关系,这里VBGmaxVBGmin分别表示VBG的最大值和最小值。    

          

然后,研究团队对器件施加了水平磁场B,研究了磁场对铁电行为的调控作用。实验发现,当B = 12 T时,Rxx在双栅扫描下所呈现的铁电回滞曲线与零磁场时具有显著的差异(图2a, b):2prB的变化呈现出线性依赖关系(图2c);而在改变B的方向时,2pr展现出强烈的各向异性特征(图2d)。进一步,根据图2c中的直线斜率,研究团队计算了相应的磁电耦合系数图片发现DA-MATBG的磁电耦合系数约为量子电导的3倍,这比常规多铁体系中的磁电耦合系数高出两个数量级左右。在DA-MATBG中观测到的巨大的正交磁电耦合效应(即磁化方向与铁电极化方向垂直),蕴含全新的磁电耦合机制,未来需要投入更多的研究努力来对其内在机制实现深入理解。

图片

图2:面内磁电耦合效应。(a) 零磁场下的反常铁电回滞曲线。这里底栅电压VBG沿着相反方向变化时RxxforRxxback不重合,使得ΔRxx = Rxxfor– Rxxback具有正负交错的环形轨迹。(b) 水平磁场B = 12 T下的反常铁电回滞曲线。(a)和(b)中三个明显的电阻极大值对应于电中性点和能带绝缘态。(c)提取的剩余极化2pr在改变水平磁场B大小时呈现出线性变化特征。(d) 剩余极化2pr在改变水平磁场B方向时展现出强烈的各向异性特征。    

          

接下来,研究团队研究了DA-MATBG器件在垂直磁场下的电学输运行为。如图3a, b所示,在面外磁场B作用下,器件呈现出若干具有Rxx极小值和量子化横向电导(图片为整数)的能级,表明器件中出现了陈绝缘态,同时也证实了DA-MATBG器件中铁电态与陈绝缘态的共存。在实验中,研究团队共观测到四个不同的铁电陈绝缘态,分别标记为(Cs) = (4, 0), (3, 1), (2, 2)和(1, 3),这里ns是归一化的载流子密度。通过施加幅值可调的栅压VBG双脉冲(包括正脉冲和负脉冲),研究团队实现了对这些铁电陈绝缘态的非易失开关。如图3c和3f所示,首先,研究团队施加了幅值为10.4 V的正脉冲对器件的铁电极化态进行了重置;其次,通过精准控制负脉冲的幅值,研究团队能够实现目标陈绝缘态的访问。为了确定最终的陈绝缘态,研究团队在VBG脉冲作用前后,对Rxy-1VTG的变化进行了测量。例如,在施加如图3c所示的电脉冲后,VTG-Rxy-1曲线发生了明显的偏移,表明在撤去栅极电压后,C = 4的陈绝缘态被非易失地切换到C = 2的陈绝缘态(图3d)。对应的铁电陈绝缘态非易失开关的动态示意过程展示在图3e中:在VBG脉冲作用过程中,器件状态在ν-VBG相平面上历经了一个开放轨迹,使得在脉冲前后,器件具有不同的载流子密度。栅压脉冲对铁电陈绝缘态的非易失开关过程具有可逆性。如图3f-h所示,团队通过改变负脉冲幅值,实现了从C = 2到C = 3的陈绝缘态的非易失性切换。陈绝缘体的非易失切换不止局限在这些态中,进一步通过准确控制脉冲的幅值,研究团队展示了任意陈绝缘态能级之间的选择性非易失铁电开关。    


图片

图3:铁电陈绝缘体态和选择性开关。(a, b) RxxRxy-1的垂直磁场BVTG依赖关系,黄色虚线示意了出现陈绝缘态的区域,并标注了陈绝缘态对应的陈数和填充数(Cs)。(c) 实现选择性开关的VBG脉冲波形。(d)VBG脉冲作用之前(实线)和之后(虚线)Rxy-1VTG的依赖关系,测量时保持VBG = 0。箭头示意了VTG = 0对应的量子平台的变化,表示从C = 4到C = 2陈绝缘态的非易失切换。(e)在VBG脉冲作用时归一化载流子浓度ν = n/ns的变化,箭头表示随着时间变化的方向。(f-h) 与(c-e)类似,利用一组不同幅值的VBG脉冲实现了从C = 2到C = 3陈绝缘态的非易失切换。(i) 在不同陈绝缘态之间实现可选择的非易失切换,上半部分展示了使用的脉冲序列,其中将正脉冲的幅值保持为10.4 V来重置铁电极化,而通过精准调控负脉冲的幅值来选择目标陈绝缘态;下半部分展示了Rxy-1随着脉冲调控的变化。    

          

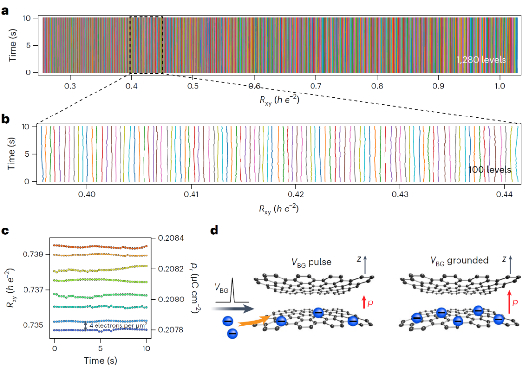
随后,研究团队在DA-MATBG器件中实现了准连续铁电态的开关功能。如图4a所示,通过施加幅值精细控制的短时VBG脉冲,研究团队获得了1280个霍尔铁电态。这些态的霍尔电阻分布于h/4e2h/e2之间,对应于从C = 4到C = 1量子化电阻平台区间。图4b展示了其中100个电阻间隔相同的电阻态分布的放大。这些准连续电阻态之间平均的电阻间隔约为0.0005 h/e2,对应于大约10-5 μC/cm2的剩余极化强度变化量(见图4c),这比传统铁电材料存储器中的铁电极化变化量(~10-2 μC/cm2)小三个数量级。DA-MATBG器件如此优异的性质来源于其独特的准连续铁电开关机制。如图4d所示,在施加栅压脉冲时,注入的层极化电子增大了体系的电极化强度;而在撤掉栅极电压并接地后,增强的自发电极化能够保留这部分层极化电子。同时,电子密度的变化改变了费米面以下贝利曲率的积分,从而改变了器件的霍尔电导。由于在栅压脉冲作用下注入电子的数量可以准连续的变化,使得准连续铁电极化态的出现成为可能。上述铁电陈绝缘体器件的电子层极化特性与拓扑物性耦合,为开发基于电子拓扑物性的类脑计算方案奠定了基础。

图片

图4:准连续铁电开关。(a) 1280个不同铁电状态,每个铁电状态都可以由霍尔电阻Rxy互相区分,铁电状态的开关是由幅值精细控制的VBG脉冲实现的。(b) 放大展示了(a)中100个准连续铁电态,其霍尔电阻不重叠且几乎是均匀分布的。(c) 展示了一组准连续铁电态的霍尔电导Rxy和对应的剩余极化强度pr,其中最小的pr间隔接近每平方微米4个电子。(d) 通过VBG脉冲实现准连续铁电开关的机制示意图。VBG脉冲向MATBG注入底层极化的电子,同时改变了系统的电极化强度p,这使得在VBG脉冲结束并接地后,层极化电子能够非易失地保留在石墨烯中。    

          

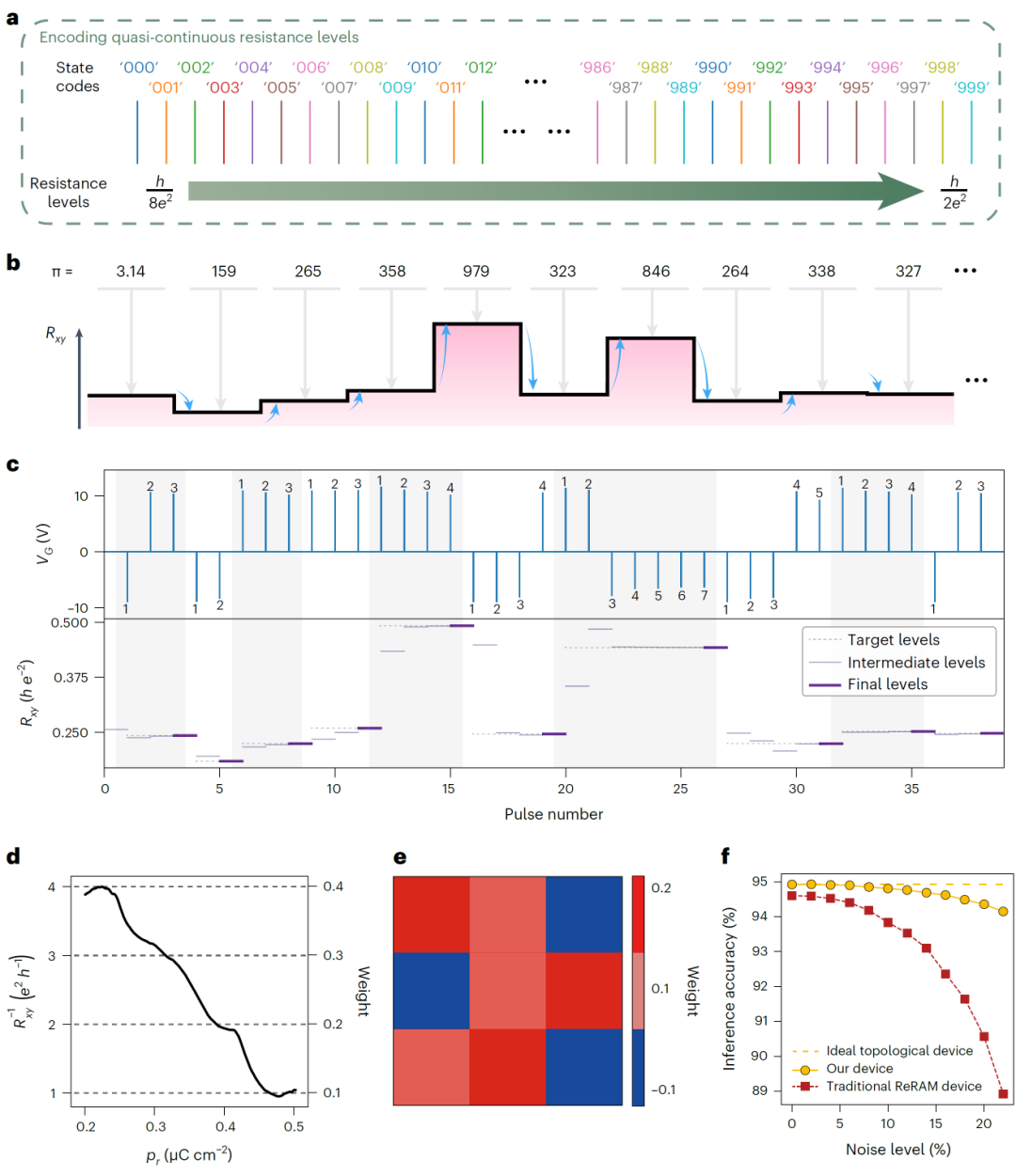
最后,通过利用铁电陈绝缘体的拓扑边界态作为信息载体,研究团队提出了噪声免疫的类脑计算方案。研究团队首先展示了铁电陈绝缘体器件可重复、确定性地访问任意准连续电阻态的能力。为演示该功能,研究团队使用从‘000’到‘999’的三位数对1000个不同的铁电态进行编号(图5a),并使用十进制π的每三位数字组成一个三位数。接着将得到的十个三位数作为编号来选取目标铁电态,最终展示了目标铁电态的任意访问(图5b-c)。进一步,研究团队采用标准的量化感知(quantization-aware)训练方法成功训练了一个卷积神经网络(convolutional neural network, CNN)。利用CNN的识别率,对比了噪声对ReRAM器件和铁电陈绝缘体器件的影响,其中铁电陈绝缘体器件中不同陈数的陈绝缘态用来表示CNN的权值(图5d-e)。研究结果表明,相比于传统的ReRAM器件,基于铁电陈绝缘体器件的CNN具有对噪声免疫的特性(图5f),这表明拓扑保护的量子边界态在类脑计算中具有巨大应用潜力。    

图片

图5:准连续铁电态的选择性开关与噪声免疫神经形态计算方案。(a) 准连续铁电态的编码方式示意图。利用‘000’到‘999’的三位数来编码1000个等间距的准连续铁电态。(b) 随机选取准连续铁电态的方法示意图。取十进制π的每三位数字来确定一个随机选取的铁电状态,器件将在这些随机分布的铁电态之间进行切换。作为概念性展示,这里只展示了前10个铁电态。(c) 选择性开关的实验结果。上半部分表示施加的VBG脉冲幅值,灰色和白色背景区分了不同的目标铁电态,每个脉冲上标注了达到同一个目标铁电态施加的脉冲序号。下半部分展示了测量的霍尔电阻Rxy,这里虚线表示目标霍尔电阻值,淡紫色和紫色实线表示实验测得的Rxy,紫色表示测量的Rxy与目标电阻值的差距小于允许误差4.6 Ω。(d) 霍尔电导Rxy-1作为剩余极化强度pr的函数。Rxy-1被用作CNN中的权重,如右侧坐标轴所示。(e) 训练完成后CNN的其中一个卷积核。由于使用了量化感知训练方法,训练后所有权重取值都是量子化的,对应于铁电陈绝缘体器件的拓扑边界态。(f) 训练完成的CNN的测试正确率,黄色圆点和红色方形分别代表我们的器件与传统ReRAM器件。黄色虚线表示基于理想拓扑边界态器件的CNN推理准确率是完全噪声免疫的。    

          

南京大学物理学院博士生陈墨雨、谢永勤为该工作的共同第一作者。南京大学物理学院梁世军副教授和缪峰教授、南京理工大学物理学院程斌教授为该工作的共同通讯作者。该工作的理论部分得到华中科技大学吴梦昊教授、上海科技大学贺文宇教授的支撑,以及上海科技大学刘健鹏教授的帮助。该工作得到科技部重点研发计划项目、国家优秀青年科学基金项目、国家自然科学基金重点/面上/青年项目、中国科学院战略重点研究项目、江苏省前沿引领技术基础研究重大项目、江苏省自然科学基金等项目的资助,以及固体微结构物理国家重点实验室、人工微结构科学与技术协同创新中心等支持。         

论文链接:https://www.nature.com/articles/s41565-024-01698-y    



版权声明:

本平台根据相关科技期刊文献、教材以及网站编译整理的内容,仅用于对相关科学作品的介绍、评论以及课堂教学或科学研究,不得作为商业用途。

万言堂

纳米人 见微知著