黄昱,再发Nature Catalysis !
纳米技术
2024-07-17

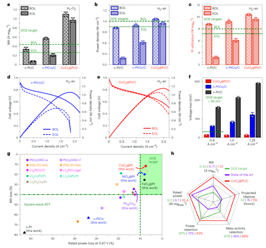
第一作者:Bosi Peng, Zeyan Liu通讯作者:黄昱教授、Alessandro Fortunelli通讯作者单位:加州大学洛杉矶分校、意大利国立研究委员会(CNR)Pt纳米催化剂对于质子交换膜燃料电池的ORR反应非常有利,但是通常在催化活性-持久性之间进行平衡。有鉴于此,加州大学洛杉矶分校黄昱教授、意大利国立研究委员会(CNR)Alessandro Fortunelli等报道设计了Pt纳米粒子组装在CoOx簇内的纳米催化剂CoOx@Pt,这种催化剂的设计利用了Pt/氧化物之间的强相互作用,从而保证其具有较好的结构稳定性和化学稳定性,同时不会影响催化活性。CoOx@Pt纳米粒子具有1.10 A mgPt-1的质量活性,在组装膜电解槽实现了1.04 W cm-2额定功率密度,Pt的利用率达到10.4 W mgPt-1。这种催化剂具有优异的耐久性,在0.8 A cm-2加速老化测试过程处理后,质量活性仍保留88.2 %,电压的损失量仅为13.3 mV,功率的损失仅为7.5 %。由于其具有的优异耐久性,CoOx@Pt催化剂的寿命达到15000 h,缓解了寿命造成的成本增加问题。通过Pt(acac)2和Co(acac)2在丙酮溶剂中混合,随后蒸发溶剂,在250 ℃的Ar气氛煅烧和酸洗,在180 ℃再次煅烧,得到CoOx@Pt/C催化剂。STEM和TEM表征结果显示CoOx@Pt/C产物的元素均匀分布,平均的尺寸为1.5±0.2 nm。XRD分析结果显示CoOx@Pt/C的晶体结构与Pt/C或PtCo/C催化剂类似,都是fcc结构。XRD样品具有显著的宽峰,信号拟合结果平均尺寸1.5 nm。ICP-AES表征Co:Pt的原子比例为4.7:95.3,EDS表征Co:Pt的原子比例为4.9:95.1,EELS谱表征说明Co分散均匀。在0.1 M HClO4溶液进行原位XAS表征,研究催化剂的原子结构和电子结构,Pt L3谱显示Pt主要为金属态,Pt-Pt化学键的键长为2.74 Å,这比Pt块体低1.4 %,说明样品的Pt具有压缩应力,有助于ORR催化反应。Co K谱表征结果说明样品内的Co为Co(II)氧化态。Co EXAFS表征结果显示Co-O峰对应的配位数目为6±1,而且不存在Co-Co相互作用或者Co-O-Co相互作用,这说明样品中的Co以分散的Co(II)O6簇形式存在。发现Co K谱的信号与电位有关,说明Co(II)O6团簇在纳米粒子内部,受到非常好的保护,不会与电解液产生相互作用。Pt的信号与Co不同,随着电位从0.90 V降低至0.54 V,Pt-O相互作用峰的强度降低,这与在这个电势区间内的氧物种从Pt表面脱附的现象相一致。在0.54 V,发现催化剂仍表现Pt-O相互作用,这是因为Pt与Co(II)O6之间的相互作用导致。通过STEM-EELS/EDS、XPS、原位XAS等表征技术,说明分散Co(II)O6簇被表面的Pt壳保护。将CoOx@Pt/C纳米催化剂组装为电化学活性面积5 cm2的燃料电池,并研究电催化性能。CoOx@Pt/C纳米催化剂的起始质量活性达到1.10 A mgPGM-1,这个性能比商业化的Pt/C(0.34 A mgPGM-1)或者PtCo/C(0.57 A mgPGM-1)更好,而且达到DOE的目标性能(0.44 A mgPGM-1)。通过方波模式加速老化测试,发现CoOx@Pt/C样品的寿命更好。加速老化测试后,CoOx@Pt/C的质量活性保留88.2 %,这个数值比Pt/C样品(22.5 %)或者PtCo/C样品(36.8 %)更好。而且加速老化测试与其他报道样品的结果相比具有明显优势。老化后CoOx@Pt/C的质量活性为0.97 A mgPGM-1,这比DOE目标(0.26 A mgPGM-1)高3.7倍,比PtCo/C高4.6倍(0.21 A mgPGM-1),比Pt/C高13.1倍(0.07 A mgPGM-1)。首先分析加速老化测试前后样品的纳米催化剂尺寸变化情况。商业化的Pt/C样品在老化测试前后的样品尺寸从3.5±0.8 nm增加至7.2±3.6 nm,PtCo/C样品在加速老化测试前后的尺寸表现类似变化情况,样品的尺寸从4.7±1.4 nm增加至8.1±3.5 nm。这种纳米粒子尺寸增加的现象是因为纳米粒子脱离、移动、团聚,以及氧化溶解、扩散、Ostwald熟化导致。相比而言,CoOx@Pt/C老化前后的粒子尺寸仅仅从1.5±0.2 nm变成2.5±1.2 nm。在80 ℃进行CO去膜实验表征测试,发现CoOx@Pt催化剂具有更高的ESCA电化学活性面积(35.9±0.9 m2 gPGM-1),比商业化Pt/C(8.9±1.8 m2 gPGM-1)或者PtCo/C样品(12.3±1.0 m2 gPGM-1)更好。CoOx@Pt/C样品的CoOx能够通过金属-氧化物相互作用增强表面Pt,显著降低Pt原子的氧化和溶解,延缓Ostwald熟化现象。CoOx团簇分散在Pt纳米粒子内能够产生较强的金属-氧化物相互作用,从而抵抗尺寸变化,并且实现了高活性和稳定的CoOx@Pt/C纳米催化剂。实验表征和模拟结果说明CoOx修饰Pt纳米粒子,能够产生更高的热力学稳定性,缓解催化剂的氧化溶解。CoOx@Pt/C纳米催化剂表现优异的燃料电池性能,当Pt担载量仅为0.1 mgPtcm-2,具有高达1.10 A mgPGM-1质量活性,非常高的功率(1.04 W cm-2)。通过方波老化测试30000圈后,质量活性仍保留88.2 %,功率仍保留92.5 %,这些性能指标都达到了目前的DOE目标。这种Pt纳米粒子内部含有CoOx的概念与传统氧化物载体修饰贵金属催化剂不同。这种催化剂设计通过金属-氧化物强相互作用,而且避免使用氧化物作为载体的缺陷(氧化物的溶解、导电性较低的问题)。这项研究解决了催化剂的成本和催化剂的寿命(燃料电池体系催化剂面临的两个主要困难),推动了燃料电池催化剂设计的发展,有助于加快PEMFC器件实现商业化。Peng, B., Liu, Z., Sementa, L.et al. Embedded oxide clusters stabilize sub-2 nm Pt nanoparticles for highly durable fuel cells. Nat Catal (2024).DOI: 10.1038/s41929-024-01180-xhttps://www.nature.com/articles/s41929-024-01180-x