纳米人

Nature Materials:口服水凝胶!

阿经
2024-07-22


图片


食物过敏已成为全球公众关注的主要问题,尤其是在工业化国家。意外接触过敏原会引发危及生命的低血容量性休克,长期以来,干预措施仅限于严格避免过敏原、紧急治疗和实验治疗。美国食品和药物管理局(FDA)最近批准了第一种口服免疫疗法(oral immunotherapy,OIT)药物Palforzia,它通过抑制病理性2型免疫反应来降低花生过敏反应的发生率和严重程度。然而,10-20%的患者因不良事件而停用Palforzia,其中胃肠道事件是最常见的原因。此外,由于给药间歇、OIT期间每日维持剂量不足或OIT停止仅2–24周,大多数患者无法出现长期持续无反应。

越来越多的证据支持肠道微生态失调、微生物代谢产物和食物过敏之间的联系。据报道,细菌疗法,包括粪便微生物群移植和益生菌,可以恢复健康的肠道微生物群并促进过敏原脱敏,微生物代谢产物被揭示为一个关键的联系。然而,安全性问题、对一组核心有利微生物物种缺乏共识以及植入率低在很大程度上限制了其临床应用。特别是,以前关于肠道微生物组如何促进过敏原脱敏的研究主要集中在分析粪便样本中的肠道共生菌和某些微生物代谢产物,包括短链脂肪酸和胆汁酸。尽管粪便采样是一种非侵入性且方便的方法,但由于胃肠道的区域差异,粪便样本是整个肠道微生物组的近似值。重要的是,抗原启动和对食物抗原的耐受始于小肠,新出现的证据表明,小肠的微生物群和代谢产物在食物过敏中发挥着至关重要的作用。然而,如何调节肠道微生物及其代谢产物,以对食物过敏进行治疗干预,目前尚不清楚。

将饮食抗原递送到小肠的抗原取样树突状细胞(DC)对肠道平衡和口服耐受至关重要。然而,小肠中的平均转运时间较短(小鼠和人类为60-70分钟),从而限制了OIT期间的抗原采样过程和耐受诱导。

之前,密歇根大学James J. Moon等人已经报道了一种口服益生元凝胶,它可以延长胃排空和胃肠道停留时间。

图片

鉴于此,该课题组研究人员又设计了一种基于菊粉凝胶的新型OIT平台,用于向肠道DC口服抗原和原位调节微生物组-代谢物-免疫轴。

研究人员证明,与食物过敏原配制的菊粉凝胶延长了菊粉和过敏原在肠道的滞留时间,并改善了小肠中致耐受DC对过敏原的吸收。在食物过敏小鼠模型中,基于菊粉凝胶的OIT抑制T辅助2(TH2)细胞亚群,诱导IFNγ+和IL-10+调节性T(Treg)细胞,并使小肠中失调的微生物群和代谢产物正常化。基于菊粉胶的OIT建立了免疫耐受性,对反复的食物过敏原挑战具有持久的疗效。由于菊粉是一种广泛食用的膳食纤维,被美国食品药品监督管理局普遍认为是安全的,该工作显示了基于菊粉凝胶的OIT的治疗和转化潜力。

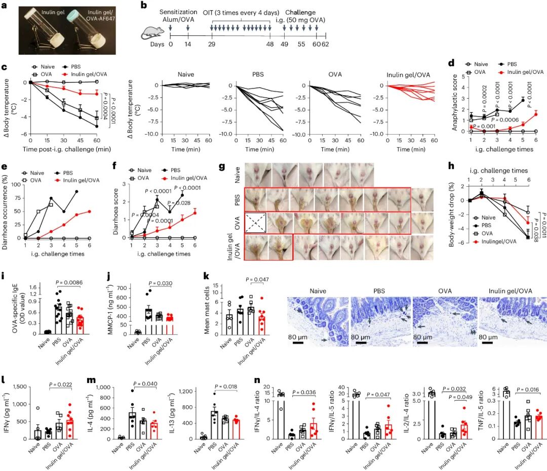
凝胶制剂保护小鼠免受过敏原挑战
通过简单的加热-冷却过程,研究人员成功制备了适合大规模生产和质量控制的菊粉凝胶/过敏原。在小鼠鸡蛋白卵白蛋白(OVA)诱导的过敏反应模型中,菊粉凝胶/OVA口服免疫疗法(OIT)显示出良好的安全性和有效性,没有体重变化、过敏反应或血液检查异常。经过反复的OVA挑战后,与对照组相比,菊粉凝胶/OVA组的小鼠表现出较少的休克反应、过敏反应、过敏性腹泻和体重下降。此外,菊粉凝胶/OVA组完全防止了死亡,而OVA和PBS组的死亡率分别为19%和31%。保护效果需要过敏原与菊粉凝胶结合,且菊粉的聚合度对疗效至关重要。聚合度更高的菊粉凝胶提供了更好的保护,并减少了肠道中的肥大细胞计数。治疗还降低了OVA特异性IgE和其他过敏反应标志物的水平,并将免疫反应从TH2型转变为TH1型,这可以减轻过敏反应。

图片
图|菊粉凝胶/卵清蛋白保护小鼠免受鸡蛋白的重复过敏原挑战 

工程菊粉凝胶对OIT的疗效至关重要
研究人员对比了菊粉凝胶/OVA与原生菊粉/OVA的免疫疗法效果。菊粉凝胶/OVA在反复过敏原挑战中提供了持续的保护,而原生菊粉/OVA的保护效果随时间减弱,导致小鼠出现严重休克和死亡。菊粉凝胶/OVA显著降低了血清中的过敏反应标志物。菊粉凝胶的物理强度和粘度增加,有助于在小肠中的滞留和保护。体内成像显示,菊粉凝胶/OVA在小肠特别是回肠中的滞留时间更长。菊粉凝胶/OVA还有助于恢复肠道屏障功能,减少FITC-地克司蓝的循环水平。此外,菊粉凝胶/OVA促进了树突状细胞对抗原的摄取,并招募了耐受性树突状细胞,这有助于口服耐受的诱导。

图片
图|菊粉凝胶延长过敏原在小肠内的滞留时间并增加其吸收 

小肠免疫调节细胞的诱导
菊粉凝胶/OVA口服免疫疗法通过单细胞RNA测序显示,能改善过敏小鼠的免疫微环境,增加Treg和TH17细胞,减少致病性细胞。流式细胞术分析证实了Treg和TH1细胞的增加,以及致病性TH2细胞的减少。体外实验显示,该疗法促进了Treg细胞的分化和增殖。抗CD25抗体的给药消除了疗法的保护效果,突出了Treg细胞的重要性。抗IFNγ和抗IL-10抗体在挑战阶段逆转了保护效果,表明这些细胞因子在免疫保护中的关键作用。总体而言,菊粉凝胶/OVA OIT通过调节免疫反应,促进了对过敏原的耐受性。

图片
图|菊粉凝胶/卵清蛋白在小肠中诱导免疫调节表型 

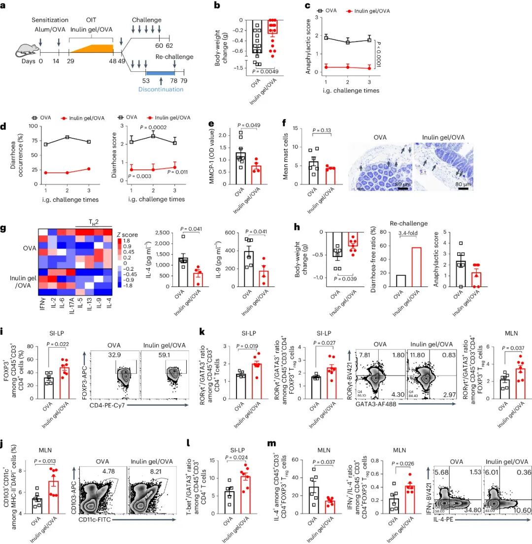
菊粉凝胶/OVA OIT建立长期保护
研究人员模拟了Palforzia的治疗方案,使用菊粉凝胶/OVA递增剂量治疗小鼠,结果发现菊粉凝胶/OVA能有效抑制过敏反应和腹泻,减少血清中的MMCP-1和空肠中的肥大细胞数量,降低TH2细胞因子IL-4和IL-9的分泌。在OIT停止后30天,菊粉凝胶/OVA治疗的小鼠在重新挑战OVA时表现出较好的保护效果,60%的小鼠没有腹泻。79天后,这些小鼠在小肠固有层和肠系膜淋巴结中维持了免疫耐受特征,包括增加的Treg细胞和树突状细胞频率,以及降低的IL-4+Treg细胞频率和改善的T细胞亚群比例。即使使用低剂量OVA进行OIT,菊粉凝胶/OVA也能在OIT停止13周后提供持续的保护效果,显示出其在诱导长期免疫耐受方面的潜力。

图片
图|菊粉凝胶/卵清蛋白建立持久的保护和持续的无反应性 

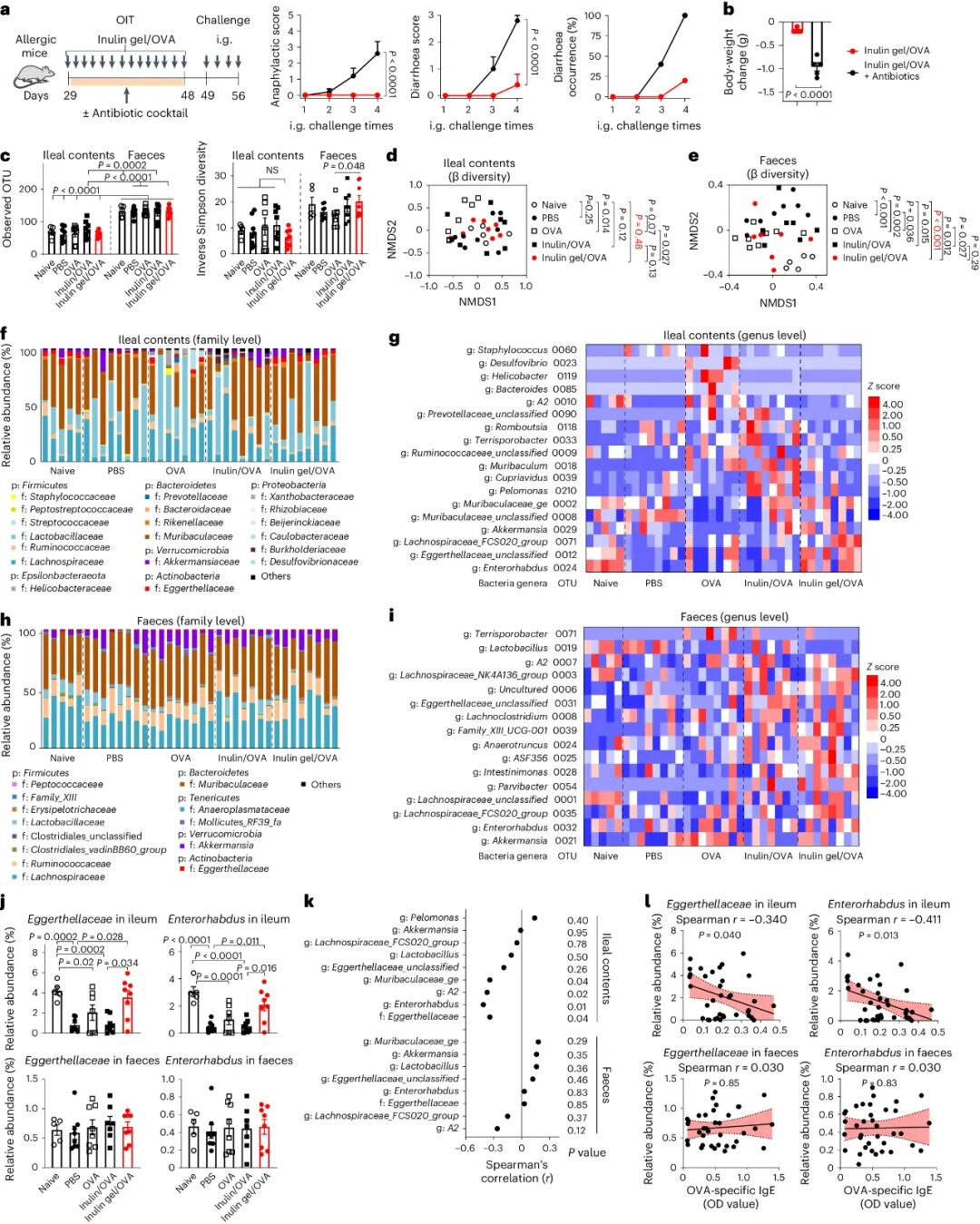
回肠失调微生物群的恢复
研究人员发现菊粉凝胶/OVA口服免疫疗法(OIT)的保护效果依赖于肠道菌群的调节。使用广谱抗生素处理小鼠后,菊粉凝胶/OVA OIT的保护效果被取消。小肠微生物群,尤其是回肠,对Treg细胞发展和口服耐受至关重要。通过16S rRNA基因测序,我们发现回肠内容物的微生物多样性低于粪便。菊粉凝胶/OVA OIT能将回肠微生物群恢复至未处理小鼠的正常状态,而OVA处理则导致显著差异。菊粉凝胶/OVA OIT还恢复了Eggerthellaceae科和Enterorhabdus属在回肠的相对丰度,这些与OVA特异性IgE水平呈负相关。此外,菊粉凝胶/OVA减少了与食物过敏相关的致病性Helicobacter、Staphylococcus和Pelomonas在回肠的定殖。这些结果表明,菊粉凝胶/OVA OIT通过调节回肠微生物群来实现食物过敏原的脱敏。

图片
图|菊粉凝胶/卵清蛋白在食物过敏中使失调的回肠微生物群正常化 

机器学习识别免疫调节鸟苷
通过非靶向代谢组学,研究人员发现菊粉凝胶/OVA口服免疫疗法(OIT)改变了回肠内容物的代谢物,尤其是增加了鸟苷的水平,而粪便中的代谢物变化不明显。这些代谢物变化与回肠微生物群的恢复有关,特别是Eggerthellaceae科和Enterorhabdus属的微生物。鸟苷在体外实验中增加了Treg和TH1细胞,可能有助于OIT的保护效果。机器学习分析显示,菊粉凝胶/OVA OIT通过调节回肠微生物群,促进了免疫调节反应,有助于食物过敏的脱敏。

在各种食物过敏模型中的功效和安全性
菊粉凝胶/过敏原OIT在多种食物过敏模型中有效,包括牛奶和花生过敏,能显著减少过敏反应和体温下降。即使在口服耐受受损的情况下,菊粉凝胶/花生提取物也能提供保护。此外,较短程的治疗方案同样有效。与高剂量菊粉饮食相比,该低剂量菊粉凝胶治疗在健康和过敏小鼠中均安全且耐受性良好,没有引起2型炎症的迹象。

图片
图|菊粉凝胶/过敏原OIT在不同食物过敏模型中的治疗效果

小结
总之,该研究开发了一种新的基于膳食纤维的凝胶平台,可以诱导产生耐受性的肠粘膜环境,并建立长期的食物过敏保护。该治疗策略基于过敏原和菊粉的简单口服制剂,美国食品药品监督管理局普遍认为这是安全的,从而有可能加快生产和转化的规模。此外,该工作揭示了OIT后胃肠道肠道微生物群和代谢产物的多样性,并为肠道稳态、免疫特征和食物过敏之间的相互作用提供了新的见解。由于失调的微生物组和代谢产物与各种自身免疫和过敏性疾病有关,该策略可能为微生物组调节治疗干预提供一条通用途径。

参考文献:
Han, K., Xie, F., Animasahun, O. et al. Inulin-gel-based oral immunotherapy remodels the small intestinal microbiome and suppresses food allergy. Nat. Mater. (2024).
https://doi.org/10.1038/s41563-024-01909-w



版权声明:

本平台根据相关科技期刊文献、教材以及网站编译整理的内容,仅用于对相关科学作品的介绍、评论以及课堂教学或科学研究,不得作为商业用途。

万言堂

纳米人 见微知著