CO2电还原,最新Nature Catalysis!
纳米技术
2024-07-26

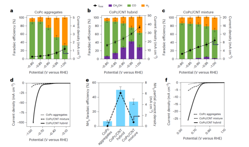
第一作者:Quansong Zhu, Conor L. Rooney, Hadar Shema, Christina Zeng通讯作者:王海梁、L. Robert Baker、Elad Gross、Julien A. Panetier通讯作者单位:耶鲁大学、俄亥俄州立大学、希伯来大学、纽约州立大学宾汉姆顿分校异质化结构电催化剂是具有前景的催化材料,这种异质结构电催化剂能够将废品分子转化为高附加值产品。但是,人们对于分子的分布情况对于催化反应过程的影响并不清楚。有鉴于此,耶鲁大学王海梁、俄亥俄州立大学L. Robert Baker、希伯来大学Elad Gross、纽约州立大学宾汉姆顿分校Julien A. Panetier等报道碳纳米管上分布酞菁钴的电催化剂通过提高分子催化剂与阳离子之间的相互作用,显著增强电催化还原CO2性能。在CNT上修饰CoPc分子,修饰的CoPc为分散态比聚集态的电催化还原CO2产物的甲醇选择性提高8倍,原位光谱表征结果说明选择性的区别是对应于两种不同的中间体。DFT理论计算发现Stern层内的CoPc分子与阳离子之间具有相互作用,导致选择性生成甲醇。在其他反应电催化反应中同样观测类似的选择性调节作用,说明分散形式的分子催化剂是重要的电催化剂设计方法。图1. CoPc分子的溶剂化环境决定CO2RR产物的选择性图2. CO2RR催化性质与CoPc分布情况的关系分别研究三个CoPc电催化剂:CoPc聚集体(将CoPc直接滴加到碳纸载体上)、CoPc/CNT复合物(将CoPc分子在CNT载体上分散)、CoPc/CNT混合物(通过水热反应制备CoPc和CNT混合物,其中CoPc分子为簇)。在制备的三个催化剂中,控制复合催化剂上的分子催化剂含量相同。作者认为CoPc/CNT复合物催化剂具有更好的分散性、可接触反应物的可能性更高、导电性更高等特点,因此CoPc/CNT复合物应该具有最高的活性。进一步发现,分子的分散性情况对产物选择性具有显著的影响,这是因为分子催化剂能够形成独特的中间体。在0.1 M KHCO3电解液进行电催化还原CO2RR,发现电催化活性与电势有关,而且三个催化剂材料之间的反应性存在显著的区别。CoPc/CNT混合物催化剂具有更高的电流密度,这是因为导电性CNT能够促进电子向CoPc团簇转移。此外,CoPc/CNT混合物能够生成少量MeOH(法拉第效率<5 %)。CoPc/CNT复合物催化剂表现独特的催化活性,尤其是在-0.80 V~-0.95 V区间内,CoPc/CNT复合物催化剂具有更高的MeOH选择性(法拉第效率达到42 %,部分电流密度达到12 mA cm-2)。CoPc/CNT复合物和CoPc/CNT混合物催化剂具有相同的组成(CoPc的含量为3 wt %),但是CoPc/CNT复合物生成MeOH的速率达到CoPc/CNT混合物的30倍。这个结果说明CoPc/CNT复合物活性位点附近的分子环境是影响电催化还原选择性从CO转变为MeOH的关键。通过低负载量的CoPc/CNT复合物催化剂进行控制实验,结果显示CoPc/CNT复合物催化剂同样具有更高的MeOH选择性,说明催化反应产物选择性不是因为电催化活性位点的数目决定的。基于催化反应性能的研究,制备了CoPc-NH2/CNT复合物催化剂,制成的催化剂在45 h内甲醇选择性未见衰减。作者通过详细的反应动力学、和频振动光谱(SFG)、DFT理论计算等方法说明CoPc-NH2/CNT复合物催化剂与CoPc/CNT的性质非常类似,都具有相似的分散性和反应机理,而且在原位表征过程中发现数小时催化反应过程中催化剂的结构没有变化。在其他电催化反应中(NO3RR、CO2RR、ORR),催化反应性能(法拉第效率和反应速率)具有类似的规律,CoPc/CNT复合物催化剂具有显著改善的催化活性。目前,CoPc/CNT复合物催化剂具有更好的催化活性的机理的原因仍没有定论。图3.阳离子效应AFM-IR表征CoPc的分散情况通过AFM-IR表征技术研究纳米尺度CoPc在CNT表面分布的情况,作者使用修饰氨基的CoPc催化剂(CoPc-NH2)进行AFM-IR测试,这是因为CoPc-NH2分子的N-H信号较强。催化反应性能测试结果显示CoPc-NH2和CoPc的催化活性非常类似,而且通过SFG表征、催化反应、吸附CO的峰位置说明氨基没有对反应机理产生影响。SEM、TEM表征结果发现CoPc/CNT混合物催化剂明显具有聚集的CoPc分子簇,CoPc/CNT复合物催化剂表面具有均匀分散的CoPc分子。CoPc-NH2/CNT复合物催化剂、CoPc-NH2/CNT混合物、CoPc-NH2分子聚集体在Au膜表面沉积,CoPc-NH2分子聚集体在Au膜表面累积的高度达到700 nm,这明显比其他其他两种催化剂的高度更高。CoPc-NH2/CNT复合物催化剂的高度处于5-15 nm,CoPc-NH2/CNT混合物催化剂的高度为7±3 nm。进一步表征催化剂的高度的各向异性,结果显示CoPc-NH2/CNT混合物沿着CNT方向的平均高度达到10±2 nm,尖端的平均高度为15±2 nm。在CoPc-NH2/CNT复合物催化剂的表征中未发现这种高度变化,说明混合物催化剂中的CoPc具有更高的聚集性。通过ATR红外对特定红外峰的红外分布情况进行表征,发现CoPc-NH2在复合物结构中的的分子分布比混合物更加均匀。结果显示,CoPc-NH2/CNT复合物催化剂在沿着CNT的方向具有连贯的红外分布。CoPc-NH2/CNT混合物催化剂表现与复合物不同的红外峰分布,物理混合的CoPc-NH2/CNT红外信号与复合物的情况不同,其中包括间断的岛状红外分布区域,而且大多数有CNT分布的区域基本上没有红外信号。CoPc-NH2/CNT复合物均匀分布区域发现存在非常薄的CoPc-NH2层(可能是单分子层)。但是,需要说明的是,CoPc-NH2分子除了形成均匀层状结构,同时存在聚集的分子簇。通过plasmon增强SFG振动光谱表征进一步研究CoPc/CNT复合物催化剂具有更好的MeOH选择性的机理,观测发现不同电势导致产生反应中间体成键方式的改变。通过Au或Ag载体的plasmonic信号增强效应,实现了担载量较低(3 wt. %)的CoPc/CNT催化剂表征。CoPc分子聚集催化剂的光谱表征发现生成CO的电势区间内具有非常强的~1920 cm-1峰,这个峰对应于CO吸附在Co位点的信号,通过13C同位素标记实验进一步发现明显的峰位置移动,因此这个峰对应于电催化反应原位生成的CO吸附在CoPc的Co原子。CoPc/CNT混合物催化剂具有类似信号,但是这个峰的强度明显更弱。但是,CoPc/CNT复合物催化剂具有独特的两组峰,在常见CO的1920 cm-1之外,在~2020 cm-1还有一个峰。~2020 cm-1是在过电势为-0.9 V出现,这个峰的出现与MeOH产率开始增加是一致的。另外对修饰NH2的Co-NH2分子催化剂进行这项测试,得到类似的结果。因此,作者提出CoPc/CNT复合物催化剂具有两种吸附CO中间体和两个催化活性位点。一个催化位点是对应于CoPc分子聚集体,这个催化活性位点能够生成CO,另外一个催化活性位点只有CoPc/CNT复合物催化剂中存在,对应于选择性生成MeOH。为了理解两种CO中间体之间的区别,研究两个CO中间体的斯塔克调谐(Stark tuning)。表征两种不同CO中间体频率随着电压变化的改变,对应于生成CO中间体时候斯塔克调谐率(Stark tuning rate)(60 cm-1V-1)较小,与生成MeOH有关的活性位点的Stark隧穿曲线达到230 cm-1V-1,这个数值达到生成常见CO中间体斯塔克调谐曲线的4倍。这种斯塔克调谐率显著提高的现象说明生成MeOH对应的CO中间体处于更强的电场环境,而且该位点的电场比其他CO中间体对于电势更加敏感。这可能是因为斯塔克调谐率更高意味着CO能够吸附在CoPc分子的电化学Stern层内,斯塔克调谐率更低表示CO吸附在CoPc分子聚集体上,吸附位点在Stern层外部,属于双电层的扩散区域。在扩散层内的电场强度比Stern层弱。通过AFM-IR光谱表征说明CoPc/CNT混合物催化剂中的CoPc聚集体的尺寸达到数个纳米甚至更大,这使得暴露的CoPc位点分布在Stern层外部。CoPc固体导电性非常差,因此CoPc聚集体以及CoPc/CNT混合物催化剂难以保证足够的表面电荷用于建立Stern层。CoPc分子需要分布在CNT产生的Stern层内,然而CoPc聚集体只能位于电化学双层结构的扩散层。
通过阳离子配位改善CO中间体的稳定性
作者研究与处于Stern层内部的CoPc催化剂上结合的CO中间体能够选择性生成MeOH的原因。作者提出两种CO中间体的振动频率区别对应于独特的溶剂化环境,其中扩散层内的CO能够通过与电解液之间的氢键相互作用导致峰位置移动,Stern层内的CO能够直接与阳离子配位,从而屏蔽氢键。通过DFT理论计算研究CoPc-CO的C-O化学键的拉伸振动模式,并且进一步研究不同水分子配位对CO分子伸缩振动的影响。通过SFG光谱表征和DFT理论计算结合,解释CoPc/CNT复合物催化剂、CoPc/CNT混合物的界面结构。CO中间体与部分去溶剂化的K+离子配位,能够屏蔽CO与H2O分子之间形成氢键,形成的这种非氢键结合CO分子具有更高的振动频率,更高的斯塔克位移。通过分子的溶剂化环境以及阳离子之间的相互作用,能够显著影响催化反应选择生成MeOH。此外,作者通过DFT理论计算研究了电解液的阳离子对CO2RR性能的影响。Zhu, Q., Rooney, C.L., Shema, H.et al. The solvation environment of molecularly dispersed cobalt phthalocyanine determines methanol selectivity during electrocatalytic CO2 reduction. Nat Catal (2024).DOI: 10.1038/s41929-024-01190-9https://www.nature.com/articles/s41929-024-01190-9