纳米人

另辟蹊径!Nature Nanotechnology:仿生纳米酶,治疗痛风!

小奇
2024-07-27


图片

风性关节炎 (GA) 是一种炎症性关节炎,其发病率具有区域性和种族相关性(~1% 至 >10%)。高尿酸血症 (HUA) 是诱发 GA 的主要元凶,会导致剧烈疼痛和并发症。尿酸酶 (URI) 和重组或聚乙二醇化URI可以降解尿酸,毒性明显低于一线化疗。然而,高免疫原性、有害的催化副产物、抗药抗体的出现和炎症免疫微环境 (IIMe) 会从根本上降低治疗效果。不幸的是,临床上使用的抗炎药物在长期使用和抗药抗体的作用下也会出现严重的副作用。从药物的角度来看,由于这些药物在炎症关节中积累较差,因此快速失活、脱靶分布和溶酶体降解限制了所有这些药物的功效。此外,尚未有用于 GA 治疗的纳米系统进入临床试验,可能是因为它们的疗效不令人满意、副作用很大并且没有靶向性。


成果简介

因此,重庆医科大学张景勍、四川大学张凌、重庆医科大学附属大学城医院谭群友等人试图合理设计一种能够重塑 IIMe、降低尿酸和刺激组织修复的智能靶向递送系统。首先,M2 巨噬细胞衍生的外泌体 ([E2]) 是有吸引力的涂层候选材料,因为它们强烈地将促炎性 M1 巨噬细胞重编程为抗炎性 M2 巨噬细胞。然而,[E2] 的生产产量和药物负载能力较低。因此,研究人员尝试将 M2 巨噬细胞膜 ([M2]) 与[E2] 融合以生成 [EM2],因为 [M2] 更容易大量生成,并且具有良好的炎症趋向性和温和的吸收炎症细胞因子的能力。铂纳米粒子也是有价值的材料,因为它们既表现出过氧化氢酶样和 URI 样活性,又具有光热和抗炎作用,因为光热疗法通过上调热休克蛋白和缓激肽受体,以及促进炎症细胞坏死或焦亡来缓解类风湿性关节炎或骨关节炎的疼痛。最后,白藜芦醇 (RES) 通过作用于多个靶点(包括 sirtuins 和炎症小体)表现出抗炎和免疫调节特性。因此,RES 可能与 URI 结合减弱抗药抗体,并协助 [EM2] 重塑 IIMe 并限制炎症。


鉴于此,研究人员开发了一种新的纳米酶(用透明质酸和聚多巴胺修饰的铂纳米粒子,PtHD),它具有更好的分散性、稳定性、光热、抗炎和免疫作用等。然后,研究人员制作了一个脂质体纳米反应器(D-N),它由一个水核和一个脂质壳组成,水核中包裹着水溶性、水分散性的URI-PtHD级联双酶,脂质壳中含有亲脂性RES。URI-PtHD不仅可以去除有害的尿酸和过氧化物酶,还可以改善缺氧的IIMe。最后,用[EM2](D-N[EM2])伪装D-N,通过免疫监视伪装、靶细胞结合和溶酶体逃逸将药物输送到炎症关节。D-N[EM2]几乎没有免疫原性。D-N[EM2]治疗具有适当的安全性,不仅可以有效消除尿酸和过氧化物酶,还可以重新编程细胞内和细胞外的IIMe,并通过使M1到M2巨噬细胞重新极化、调节细胞因子、消除活性氧(ROS)等重塑免疫屏障。

图片
图1 | 用于治疗痛风的纳米载体 

显然,该纳米系统中的几乎每个组件都发挥着不止一种作用,这种情况通常会导致组件相互补偿,从而形成一个紧凑且“经济高效”的系统。例如,PtHD 既提供光热转换能力,又提供催化活性。对于巨噬细胞调节,RES 使微噬细胞重新极化,而光热转换有助于清除未转化的促炎性巨噬细胞。凭借这种协同作用,这种混合外泌体隐形智能系统可刺激多模态酶热疗免疫疗法,实现安全有效的 GA 治疗。混合外泌体由来自相同亚型细胞的外泌体和膜组成,可用于生物医学应用,具有更好的转化潜力和良好的多功能性。

PtHD的形态及其酶和热效应
研究人员通过电子显微镜观察到铂基纳米粒子(PtHDs)是球形且表面粗糙,有助于增加催化面积。这些纳米粒子的尺寸约为100 nm,带有负电荷。通过高分辨率电子显微镜和X射线分析,确认了PtHDs的晶体结构和元素组成,包括铂、碳、氮和氧。这些纳米粒子在催化分解过氧化氢和氧化尿酸方面表现出显著活性,并在近红外光照射下产生有效的光热效应。

图片
图2 | PtHD的表征

物理化学、催化和热性能
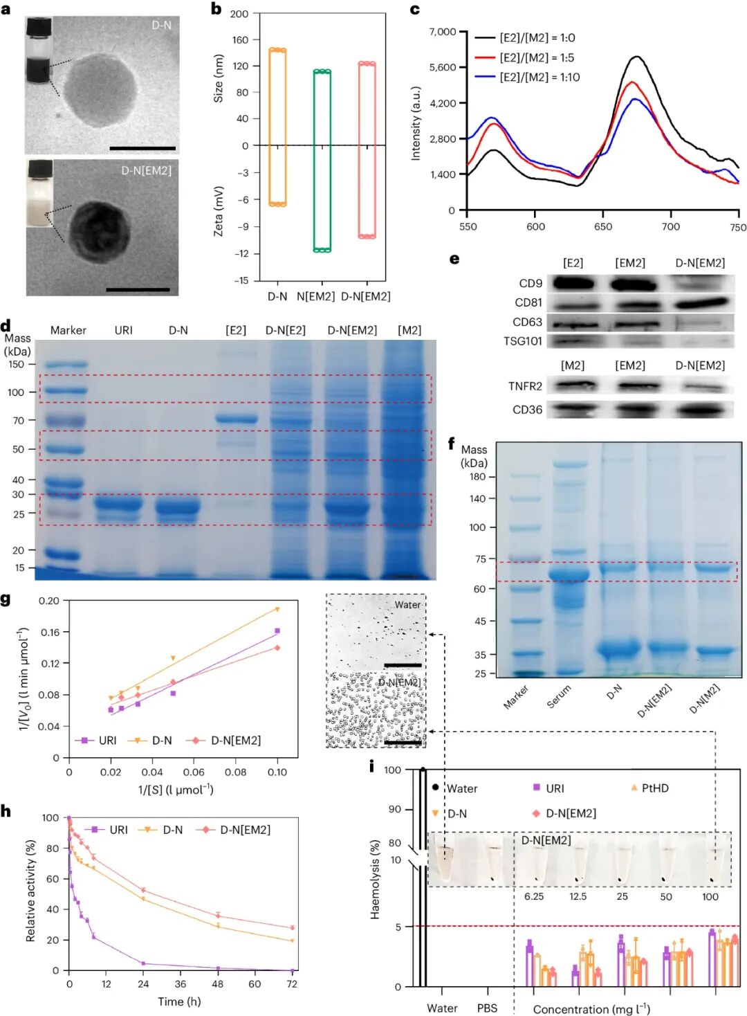
D-N[EM2]是一种新型纳米结构,由脂质核心和混合膜外壳组成,尺寸约为123 nm,带负电荷。这种结构通过能量转移实验显示出与其他分子的显著相互作用。它继承了两种前体分子的特征蛋白,并能够与白蛋白结合,但结合力较弱,这有助于其靶向能力。在催化性能方面,D-N[EM2]比传统尿酸酶(URI)更优越,具有更高的活性和稳定性,最适工作温度为37°C,pH值为9.0。它对尿酸的亲和力强,Km值小,表明其催化效率更高。D-N[EM2]在蛋白酶处理后活性保持良好,并且能够保护尿酸酶不被灭活。此外,D-N[EM2]对环境变化如温度和血浆的影响具有较高的抵抗力,储存和使用过程中活性更稳定。与PtHDs相比,D-N[EM2]还显示出更好的光热效应。

图片
图3 | D-N[EM2]的表征

溶血、细胞毒性以及过氧化氢和活性氧的消除
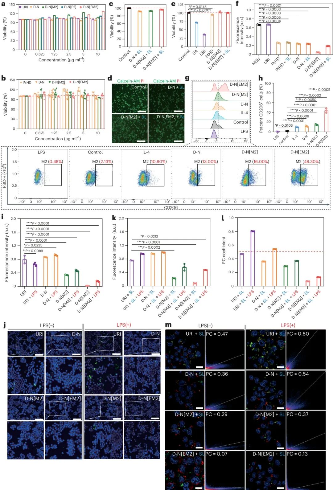
D-N[EM2]是一种新型纳米粒子,具有极低的溶血率和细胞毒性,适合注射。它能有效保护细胞免受过氧化氢的毒性影响,并能清除细胞内的活性氧。D-N[EM2]能显著促进巨噬细胞向抗炎M2表型的转变,具有优异的免疫逃逸能力。在炎症细胞中,D-N[EM2]的摄取率显著增加,有助于药物传递。它还能有效逃避溶酶体降解,维持生物活性,并通过多种机制实现内体逃逸。D-N[EM2]可能通过清除细胞内外的活性氧来抑制炎症反应。

图片
图4 | D-N[EM2]对RAW 264.7或HUVEC细胞的影响 

高效多模式酶热疗免疫疗法
在高尿酸血症(HUA)和痛风(GA)模型中,D-N[EM2]治疗显著降低了血清和关节腔中的尿酸水平。D-N[EM2]治疗的动物在4小时或6小时后血清尿酸水平最低。在单钠尿酸盐(MSU)诱导的炎症模型中,D-N[EM2]显著减轻了踝关节肿胀和炎症细胞浸润,改善了步态异常和疼痛行为。D-N[EM2]联合激光照射(SL或QL)显示出最佳的消肿效果,且不会对皮肤造成损伤。D-N[EM2]治疗显著恢复了关节组织的正常结构,降低了炎症因子IL-6、TNF-α和IL-1β的表达。

安全性提高,免疫原性降低
D-N[EM2]治疗还显著改善了肝脏和肾脏功能,修复了GA模型大鼠的肝损伤。与尿酸酶(URI)治疗相比,D-N[EM2]显著降低了免疫原性,减少了免疫球蛋白IgG和IgM的水平,使其接近正常水平。D-N[EM2]联合QL激光照射显示出最佳的治疗效果,可能归因于酶热疗法的协同作用。
图片
图5 | D-N[EM2]的药效学、药代动力学和安全性评估 

分子和蛋白质水平的治疗机制
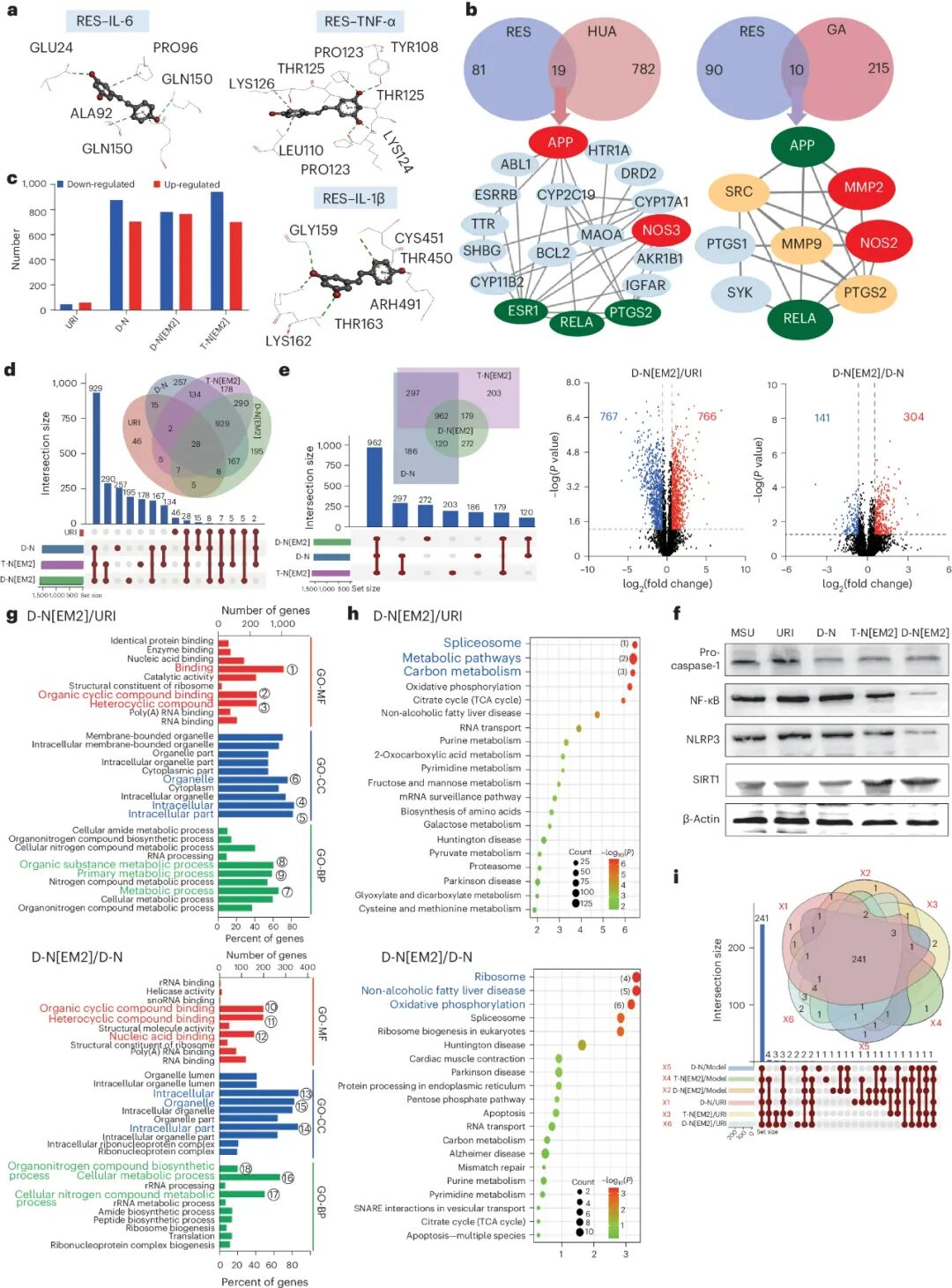
研究人员发现白藜芦醇(RES)能与多种炎症因子相互作用,可能通过改变这些因子发挥抗炎效果。通过分析不同疾病模型的基因,他们确定了一些关键基因,如MMP2和NOS2,这些基因与炎症和免疫反应密切相关。利用蛋白质组学技术,研究人员比较了不同治疗方法对异常表达蛋白质的影响。D-N[EM2]治疗显著改变了蛋白质表达,降低了促炎蛋白的表达,同时增加了有助于抗炎和改善关节功能的蛋白。进一步的分析显示,D-N[EM2]可能通过影响剪接体、代谢途径和氧化磷酸化等途径来治疗疾病。特别是,D-N[EM2]通过上调纤维连接蛋白来改善剪接体失调,降低促炎因子水平。此外,D-N[EM2]还可能通过修复核糖体损伤和增加M2型巨噬细胞来减少关节损伤。总之,D-N[EM2]通过多种机制发挥其治疗效果,包括调节炎症因子、修复DNA损伤和维持免疫系统稳定。

图片
图6 | D-N[EM2]在分子和蛋白水平上的治疗机制

结论
综上所述,该研究开发了一种新型智能纳米系统,用于GA的多模式治疗。该系统设计了一个混合膜涂层,结合了E2和M2的优点。E2能有效靶向促炎性巨噬细胞并诱导其重编程,而M2膜具有渗透性,能够吸收炎症细胞因子。通过将E2和M2融合,创建了混合膜[EM2],并与脂质体结合,形成最终的纳米载体。这种方法减少了外泌体的使用,降低了成本,同时提高了生物相容性和减少了免疫原性。

在临床实践中,联合用药是常见的有效治疗方式。D-N[EM2]将尿酸酶(URI)和白藜芦醇(RES)整合到单一靶向输送系统中,显示出比简单药物联合给药更优越的疗效。纳米载体不仅在炎症关节中积累,还能有效共封装亲水/疏水剂。D-N[EM2]通过减少活性氧(ROS)和免疫球蛋白水平,调节炎症相关细胞因子,重塑免疫M2巨噬细胞和IIMe,有效降低炎症水平。

此外,这种纳米平台还有潜力被适应于更广泛的治疗应用,提高治疗效果,减少临床环境中的免疫原性和抗药抗体的发生。预计类似的多模式靶向治疗可以使用其他类型的细胞衍生混合外泌体,同时携带多种药物,扩展到治疗各种炎症状况,如心肌炎和纤维化。总之,这种携带三种药物、靶向IIMe的仿生纳米载体,伪装有来自M2巨噬细胞的混合外泌体-细胞膜,为多模式GA治疗提供了一种高效且免疫原性低的策略,有潜力减轻临床转化挑战,并可适应于多种炎症性疾病的治疗。

参考文献:
Xu, J., Wu, M., Yang, J. et al. Multimodal smart systems reprogramme macrophages and remove urate to treat gouty arthritis. Nat. Nanotechnol. (2024).
https://doi.org/10.1038/s41565-024-01715-0



版权声明:

本平台根据相关科技期刊文献、教材以及网站编译整理的内容,仅用于对相关科学作品的介绍、评论以及课堂教学或科学研究,不得作为商业用途。

万言堂

纳米人 见微知著