纳米人

苏州大学汪超/刘庄Nature Nanotechnology:口服大蒜纳米颗粒,可以治疗癌症!

小奇
2024-07-30


图片

T细胞,包括αβT细胞和γδT细胞,在抗癌免疫中起着重要作用。αβT细胞是负责识别和应答外来抗原的最常见的T细胞类型。αβT细胞参与细胞介导的免疫,直接攻击癌细胞。同时,近年来对开发靶向γδT细胞的下一代癌症免疫疗法进行了持续的研究。γδT细胞是一种不太常见的T细胞类型,它们具有不同类型的T细胞受体(TCR),含有γ链和δ链。与αβT细胞不同,γδT细胞不依赖于抗原呈递细胞的抗原加工,也不受主要组织相容性复合体的限制,这表明它们可用于治疗各种主要组织相容度复合体I类缺陷肿瘤。此外,它们在激活时可以分泌丰富的细胞因子,从而增强对癌症细胞的整体细胞毒性。


最近,基于γδT细胞的免疫疗法已成为癌症治疗的一种方法。基于γδT细胞的免疫疗法的发展主要集中在过继细胞治疗策略上,这些策略涉及离体扩增和活化的γδT淋巴细胞,包括患者来源的天然γδT细胞核、嵌合抗原受体(CAR)γδT核细胞或γδTCR工程化的αβT细胞。这些策略已进入患者的临床试验。然而,需要多次输注来控制患者的肿瘤,但扩增γδT细胞以改善其增殖、分化和细胞毒性是昂贵、耗时的,需要高水平的技能。在人类中,γδT细胞仅占循环T细胞的一小部分,占血液中总T淋巴细胞的0.5%至5%。制备大量合适的天然/工程γδT细胞极具挑战性。因此,在体内直接激活和扩增内源性γδT细胞有可能克服上述局限性,提高基于γδT淋巴细胞的免疫疗法的临床疗效和安全性。


几个世纪以来,大蒜的健康益处得到了广泛认可。大蒜中含有的凝集素、低聚果糖和大蒜素等生物活性成分已被证明具有免疫调节作用。一项体内研究表明,在饮食中补充大蒜提取物可以提高γδT细胞的活性。然而,这种免疫刺激作用相当弱。


近日,苏州大学汪超、刘庄等人发现大蒜衍生的纳米颗粒(garlic-derived nanoparticles, GNPs)可以通过有效激活肠道干扰素-γ(IFNγ)产生的γδT细胞,增强实体瘤中癌症免疫检查点阻断治疗的疗效。与大蒜或大蒜素相比,口服GNPs更能激活肠道中的γδT细胞。抗肿瘤机制与γδT细胞和IFN-γ从肠道转移到肠外皮下肿瘤有关,这重塑了肿瘤免疫微环境。本研究通过在体内直接激活和扩增内源性γδT细胞,展示了一种基于γδT淋巴细胞的免疫治疗的替代方法。


GNP的制备与表征

通过差速离心的几个步骤获得GNP。随后,研究人员用电子显微镜进行了表征,显示出大约120 nm的均匀球形形态。蛋白质组分析显示了多种蛋白质的存在,其中大蒜特有的蛋白质占总蛋白质的26.5%。冷冻干燥保持了GNPs的大小、形态和蛋白质组成,表明了它们的长期稳定性。GNPs显示出与各种免疫细胞的生物相容性,没有细胞毒性效应。GNPs显著增加了CD3+ T细胞中γδ T细胞的频率,并伴随有激活表型,但对αβ T细胞没有影响。这种激活效应是大蒜特有的,因为来自其他植物的纳米颗粒没有显示出相同的效果。对γδ T细胞的激活效应部分是通过C型凝集素途径介导的,包括直接和通过细胞因子的间接激活。KEGG途径分析和对人类外周血单核细胞的实验证实,大蒜衍生的纳米颗粒(GNPs)可以通过类似的信号通路激活人类先天免疫细胞,特别是γδ T细胞。


图片

图|GNP的制备和表征


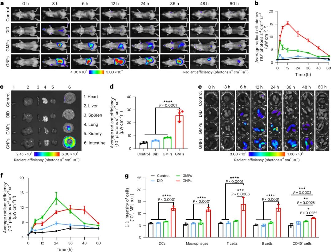
口服GNPs后的生物分布

为了进一步探究GNPs如何调节免疫细胞,以及它们是否比大蒜微粒(GMPs)在体内诱导免疫细胞激活的能力更强,研究人员对C57BL/6小鼠进行了口服DiD标记的GMPs或GNPs(剂量为50 mg/kg),并在不同时间点后检测了它们的生物分布。结果显示,GNPs在肠道的积累和滞留明显多于GMPs,表明GNPs与肠道细胞的结合能力更强。体外成像进一步证实,GNPs在肠道的信号强度是GMPs或游离染料的约2.5倍,而在其他主要组织中检测到的信号很少。粪便中残留信号的量进一步显示,与GNPs相比,GMPs更易被检测到,然后迅速在粪便中减少,表明GMPs从肠道释放得非常快,而GNPs在肠道中滞留的时间相对较长。


通过流式细胞仪分析评估了肠道中各种细胞(包括树突状细胞、巨噬细胞、T细胞、B细胞和非免疫细胞)对GNPs的分布。结果表明,与对照组相比,肠道免疫细胞能有效摄取GNPs。这些数据强烈支持这样一种观点:纳米级的大蒜衍生颗粒更容易与肠道免疫细胞结合,表明这些GNPs比GMPs在调节肠道免疫反应方面具有更大的潜力。


图片

图|口服后GNP的生物分布


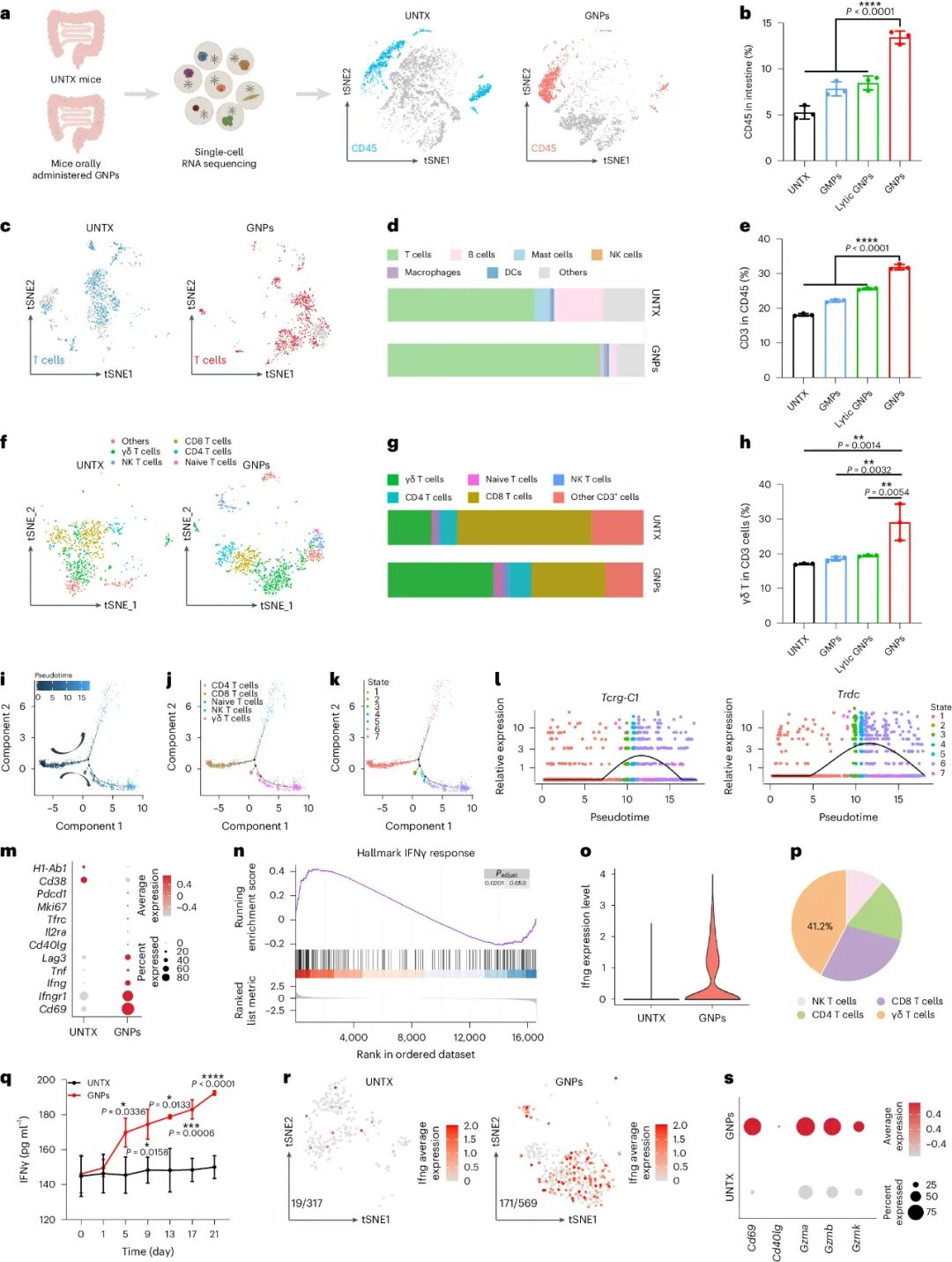
GNPs诱导肠道产生IFNγ的γδT细胞

研究人员给C57BL/6小鼠口服了GNPs、GMPs或裂解GNPs,并使用单细胞信使RNA测序分析了它们对肠道免疫微环境的影响。结果显示,GNPs处理的小鼠肠道中免疫细胞的比例增加,尤其是T细胞,而B细胞比例减少。γδ T细胞的数量和频率显著增加,而这种效应在GMPs或裂解GNPs处理的小鼠中未观察到。基因表达分析揭示了与T细胞激活和反应相关的基因在GNPs处理的小鼠中上调。γδ T细胞主要分化为产生IFNγ的细胞,且血液中IFNγ水平随着GNPs给药时间的增加而上升。这些发现表明GNPs能激活肠道中的多种免疫细胞,尤其是γδ T细胞,可能通过增强IFNγ的产生来调节免疫反应。


图片

图|GNPs诱导肠道产生IFNγ的γδT细胞


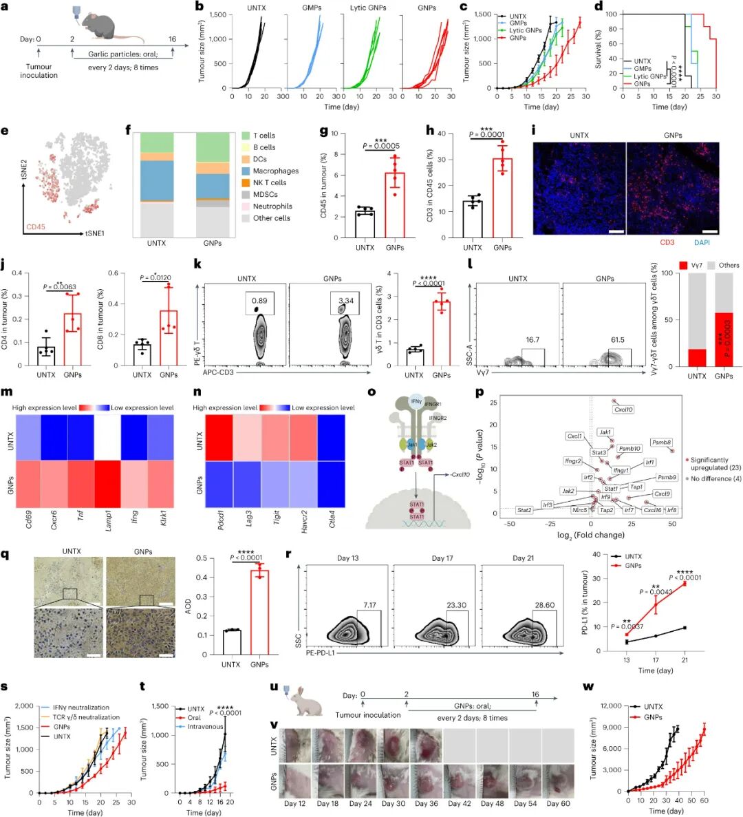
GNPs逆转了肠外肿瘤的免疫微环境

研究人员研究了口服GNPs对肠道γδ T细胞的影响及其对远端肿瘤的潜在抗肿瘤作用。在B16黑色素瘤小鼠模型中,GNPs显著抑制了肿瘤生长并延长了生存时间,而GMPs或裂解GNPs则没有这种效果。单细胞RNA测序和流式细胞仪分析显示,GNPs处理后肿瘤微环境中的CD45+和CD3+细胞,特别是γδ T细胞显著增加。肠道γδ T细胞通过CXCR3-CXCL10轴迁移到肿瘤,其中Vγ7 γδ T细胞占增加的大多数。肿瘤浸润T细胞表现出增强的效应功能和减少的耗竭表型。IFNγ信号通过JAK-STAT途径上调了肿瘤免疫细胞中的多种基因,但同时增加了肿瘤细胞的PD-L1表达。中和实验表明,肠道γδ T细胞和IFNγ对肿瘤免疫微环境的调节至关重要。GNPs口服给药在成本效益和安全性方面优于IFNγ注射。此外,GNPs对CT26、4T1小鼠肿瘤模型和新西兰兔肿瘤模型也有抗肿瘤效果,表明GNPs可能是一种广泛适用的抗癌免疫疗法。


图片

图|GNPs逆转了远处实体瘤的免疫微环境


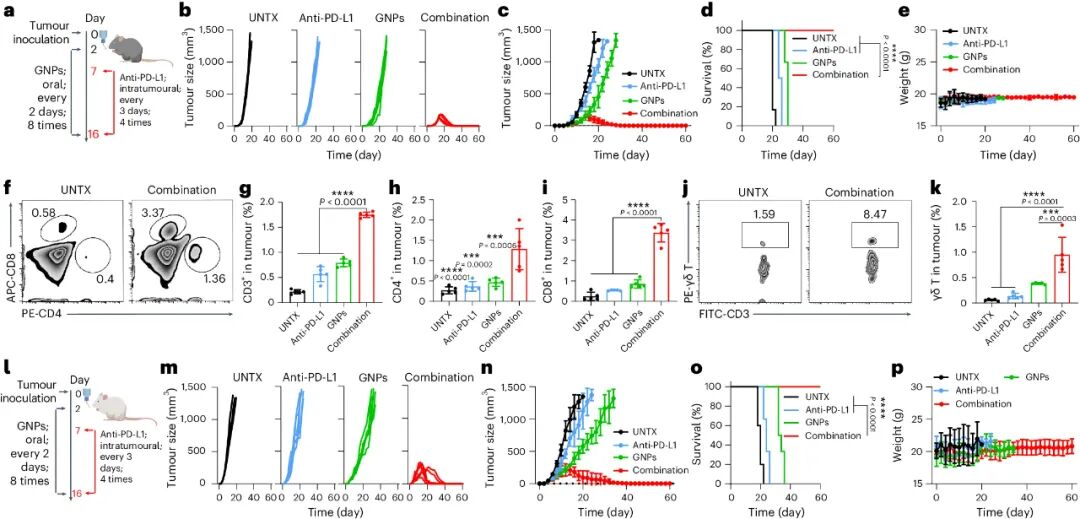
GNP提高癌症PD-L1阻断治疗效果

研究人员评估了免疫检查点抑制剂抗PD-L1与大蒜衍生纳米颗粒(GNPs)联合治疗小鼠皮下实体瘤的效果。虽然单独使用抗PD-L1疗法对肿瘤生长影响有限,但与GNPs联合使用时显著缩小了肿瘤并提高了小鼠的整体存活率,约80%的肿瘤得到了有效抑制,且未观察到明显的副作用。流式细胞仪分析显示,联合治疗后肿瘤组织样本中的T细胞比例有所改善。在CT26小鼠肿瘤模型中也观察到了类似的结果。这些发现表明,GNPs口服给药可能与抗PD-L1疗法协同作用,通过肠道产生的IFNγ的γδ T细胞介导抗肿瘤免疫。此外,与其他植物来源的纳米颗粒或单独的大蒜素相比,GNPs与抗PD-L1联合使用对皮下黑色素瘤的疗效更佳。研究人员还验证了GNPs与其他治疗方法联合使用对皮下肿瘤的抗癌效果。


图片

图|口服GNPs可提高癌症免疫检查点阻断治疗的疗效


小结

综上所述,该研究开发了一种通过口服大蒜衍生纳米颗粒(GNPs)激活内源性γδ T细胞的新型免疫疗法。这种方法显著促进了肠道内产生IFNγ的γδ T细胞的增殖和激活,并能迁移到远端肿瘤,重塑肿瘤免疫微环境,延缓肿瘤生长。GNPs的纳米尺寸和大蒜活性成分是其激活肠道免疫细胞的关键。研究人员还发现,CXCR3–CXCL10轴在γδ T细胞从肠道到肿瘤的迁移中起作用。此外,GNPs与抗PD-L1联合使用显著增强了对实体瘤的治疗效果。这些发现表明GNPs具有临床转化的潜力,为癌症免疫疗法提供了新策略。


参考文献:

Xu, J., Yu, Y., Zhang, Y. et al. Oral administration of garlic-derived nanoparticles improves cancer immunotherapy by inducing intestinal IFNγ-producing γδ T cells. Nat. Nanotechnol. (2024).

https://doi.org/10.1038/s41565-024-01722-1



版权声明:

本平台根据相关科技期刊文献、教材以及网站编译整理的内容,仅用于对相关科学作品的介绍、评论以及课堂教学或科学研究,不得作为商业用途。

万言堂

纳米人 见微知著