湖南大学何清/冯欣欣团队Sci. Adv.:塔笼(Pyrgos[n]cages)—抗击耐药细菌的新希望
纳米人
2024-08-05

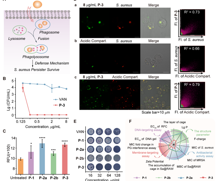
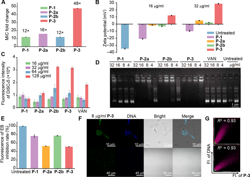
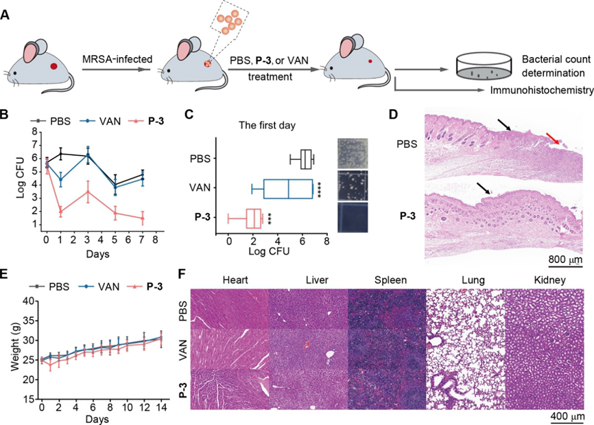
随着抗生素耐药性细菌的不断增多,全球健康面临前所未有的挑战。传统抗生素对抗耐药菌株的效力日益下降,预示着一场抗生素危机的来临。在此背景下,科研人员正加紧寻找新的抗菌方法,尤其是那些具有创新杀菌作用的独特分子骨架。抗菌肽作为天然膜靶向剂在抗菌领域中发挥着关键作用。然而,抗菌肽在动物体内的有效性常常受到高盐环境和蛋白酶的影响,这在很大程度上限制了它们的实际应用。因此,具有稳定体内抗菌效果的新型抗菌肽模拟物的开发迫在眉睫。近年来,超分子大环化合物(如葫芦脲、环糊精、杯芳烃和柱芳烃)因其简便的合成、独特的结构和功能化潜力,成为抗菌肽模拟物的常用分子骨架。这些大环化合物不仅能够通过共价或非共价相互作用进一步功能化,而且展现出了较低的细胞毒性和相对较高的抗菌活性。然而,大环化合物主要通过破坏细菌膜结构和功能来杀死细胞外细菌,且仅有极少体系能够有效对抗胞内细菌并阻止细菌耐药性的发展。因此,开发具有全新分子骨架的新型抗菌剂对抗击胞内细菌和耐药性细菌具有重要的意义。最近,湖南大学何清课题组和冯欣欣课题组报道了一类具有轴向层状带多正电荷的刚性新型分子骨架塔笼—(Pyrgos[n]cages),为抗击胞内细菌和耐药性细菌带来了新希望。论文详细报道了塔笼分子的命名、设计、合成及结构表征。由于具有很强的刚性及多达12个正电荷均匀分布在塔笼分子表面,这些塔笼分子不仅显示出很强的杀菌能力,还具有良好的生物相容性。它们一方面会破坏细菌膜电位,同时也能与DNA进行结合。更有意思的是,塔笼无论针对细胞外细菌(包括耐药菌),还是针对哺乳动物细胞和小鼠模型中的细胞内细菌都表现出很强的杀菌能力。这表明,作为一类新型笼状分子骨架,塔笼分子在抗菌特别是抗击耐药菌以及胞内菌领域具有潜在的应用前景,并为未来新型抗菌药物的开发提供了新的思路。该研究成果以“Pyrgos[n]cages: Redefining antibacterial strategy against drug resistance”为题发表在Science Advances(Sci. Adv. 2024, 10, eadp4872)上。湖南大学化学化工学院博士生张怡和硕士生罗苗苗为共同第一作者,湖南大学何清教授和冯欣欣教授为论文共同通讯作者。图1. 传统和新型塔笼抗菌剂的结构及其后者的杀菌机制在本项研究中,作者采用了苯环作为笼状结构的顶面和底面,利用咪唑盐作为连接臂,从1,3,5-三(溴甲基)苯出发,首先构筑单层咪唑分子笼(即塔[1]笼)。然后通过连续的光溴代反应和成笼反应,分别合成了双层对称和非对称的塔[2]笼P-2a和P-2b,以及具有三层结构的塔[3]笼P-3和具有四层结构的塔[4]笼P-4。通过晶体结构分析可知,塔笼分子具有下以结构特点:(1)密集、均匀分布的正电荷:塔[n]笼表面的3-12个正电荷几乎均匀分布在整个塔笼分子表面,为其与细菌膜及DNA的负电荷区域提供了有利相互作用。这种静电相互作用可能促进其穿透细菌膜,进而干扰细菌的代谢机制。(2)高度刚性结构:塔[n]笼的刚性框架不仅赋予了其卓越的物理稳定性,还可能在与细菌细胞的相互作用中发挥关键作用。(3)疏水性和亲水性的平衡:塔[n]笼具有合理的疏水域和亲水域,这种特性有助于其在水环境中稳定存在,同时能够有效地与细菌细胞膜相互作用,增强其抗菌效能。这些结构特点表明,塔[n]笼可能具有显著的抗菌活性。研究发现,除P-4受溶解度影响外,塔[n]笼对金黄色葡萄球菌、耐甲氧西林金黄色葡萄球菌和其它临床耐药金黄色葡萄球菌均表现出优异的抗菌效果。其中塔[3]笼P-3对临床多重耐药菌具有卓越的疗效,超过了大多数传统抗生素。溶血实验和哺乳动物细胞生长抑制实验表明塔[n]笼具有较低的真核细胞毒性。脂质干扰实验、zata电位和膜通透性测定等实验表明塔[n]笼与细菌细胞膜存在相互作用。DNA凝胶阻滞实验、荧光竞争实验表明塔[n]笼是有效的DNA结合剂,其中P-3与DNA靶向荧光染料的共定位系数达0.93。这表明,塔[n]笼的杀菌机制涉及细胞膜和DNA双重作用。在高抗菌活性和高抗耐药菌性的基础上,作者进一步探究了塔[n]笼的细胞内抗菌活性。高分辨共聚焦显微镜显示P-3能有效定位并杀死细胞内的金黄色葡萄球菌。基于P-3良好的生物相容性和抗菌性,作者进一步探究了P-3在生物体内与金黄色葡萄球菌的作用。高毒性MRSA感染的活体小鼠实验表明,在分别用万古霉素、P-3和PBS处理后,P-3组的伤口细菌浓度最小,生物毒性最低,证实塔[n]笼作为超分子抗菌剂具有优异的体内抗菌活性。图7. 塔[3]笼P-3在金黄色葡萄球菌皮肤感染模型中的体内抗菌活性总而言之,本研究报导多价阳离子共价有机笼—塔笼(Pyrgos[n]cage)的设计、合成与表征。由于塔[n]笼分子具有很强的刚性,同时表面具有均匀分布的正电荷,因此,这类塔笼对革兰氏阳性细菌具有很强的抗菌作用。体外实验结果表明,其对金黄色葡萄球菌具有高效杀菌能力,同时能保持哺乳动物细胞的完整性。体内实验进一步证实,塔笼P-3在小鼠模型中具有高效抑制胞内细菌的特性。这项研究不仅为超分子抗菌策略提供了新的分子骨架,而且为未来的抗菌研究提供了新思路。Pyrgos[n]cages: Redefining antibacterial strategy against drug resistance. Yi Zhang#, Miaomiao Luo#, Xiangling Shi, Aimin Li, Wei Zhou,Yuyao Yin, Hui Wang, Wing-Leung Wong, Xinxin Feng*, Qing He*. Sci. Adv. 10, eadp4872(2024). Doi: 10.1126/sciadv.adp4872.原文链接:https://www.science.org/doi/10.1126/sciadv.adp4872