纳米人

Science:33.7% 效率!

米测MeLab
2024-08-05


图片

特别说明:本文由米测技术中心原创撰写,旨在分享相关科研知识。因学识有限,难免有所疏漏和错误,请读者批判性阅读,也恳请大方之家批评指正。

原创丨米测MeLab

编辑丨风云


推荐阅读:Nature:32.5%效率!


研究背景

钙钛矿/硅串联太阳能电池的能量转换效率(PCE)的最新进展源于利用自组装单层、钙钛矿顶部电池界面的缺陷钝化和改进的器件光学来实现最小化空穴选择性接触处的电压损失。通过改善钙钛矿薄膜的本体特性,例如通过钝化点缺陷和热力学稳定所需晶相,可以进一步提高性能。


关键问题

然而,钙钛矿/硅串联太阳能电池的应用主要存在以下问题:

1、优先考虑稳定性对于降低钙钛矿/硅串联太阳能电池的成本至关重要

优先考虑稳定性而不是仅仅关注提高性能对于降低钙钛矿/硅串联太阳能电池的平准化电力成本至关重要。

2、减少钙钛矿电池中晶体缺陷和薄膜不均匀性十分紧迫

为了充分发挥单片钙钛矿/硅串联太阳能电池的潜力,必须尽量减少钙钛矿顶电池中的晶体缺陷和薄膜不均匀性,这凸显了开发全面的钝化策略以减轻体缺陷和界面缺陷的紧迫性。

                                   

新思路

有鉴于此,沙特阿卜杜拉国王科技大学Esma Ugur、Erkan Aydin、Stefaan De Wolf等人讨论了使用二氯化亚甲基铵作为钙钛矿前体溶液的添加剂,从而在薄膜结晶时将原位形成的四氢三嗪 (THTZ-H+) 掺入钙钛矿晶格中。THTZ-H+阳离子的环状性质使其能够通过与碘化物在多个方向上形成氢键与钙钛矿晶格的铅八面体发生强相互作用。这种结构提高了器件的功率转换效率 (PCE) 和 1.68 eV钙钛矿在85°C的1-sun照射下长时间光照和热暴露下的相稳定性。在钙钛矿光吸收器中加入THTZ-H+的单片钙钛矿/硅串联材料,在1平方厘米的设备面积内达到了独立认证的33.7% PCE


技术方案:

1、提出了串联装置的A-site工程并表征了薄膜结构

作者本研究通过引入高pKa值的THTZ-H+阳离子,增强钙钛矿晶格,实现高光电性能。

2、表征了薄膜的光电特性

作者将微量MDACl­掺杂到钙钛矿薄膜,保持带隙同时提升载流子寿命和扩散长度,优化旋涂工艺后,实现均匀PL发射和增强光电性能。    

3、证实了THTZ-H+掺杂提升钙钛矿/硅串联电池性能

通过THTZ-H+优化掺杂,钙钛矿/硅串联电池PCE提升至34.0%,1.04 cm²面积下33.7%效率获认证。

4、证实了THTZ-H+掺杂提升钙钛矿太阳能电池稳定性

THTZ-H+掺杂显著提升钙钛矿太阳能电池的热光稳定性,目标器件在严苛条件下保持高初始性能比例,展现长期使用寿命和改进潜力。


技术优势:

1、实现了THTZ-H+在钙钛矿晶格中的原位掺杂

作者通过在钙钛矿前体溶液中添加二氯化亚甲基铵,实现了在薄膜结晶过程中将四氢三嗪(THTZ-H+)阳离子原位掺杂入钙钛矿晶格,这种环状阳离子与碘化物形成氢键,增强了与铅八面体的相互作用。

2、显著提高了钙钛矿电池的稳定性和PCE

THTZ-H+的掺杂显著提升了1.68 eV钙钛矿在高温和光照条件下的相稳定性,同时在单片钙钛矿/硅串联材料中实现了高达33.7%的独立认证PCE。


技术细节

串联装置的A-site工程及薄膜特性

作者通过A位阳离子工程,引入了具有高酸解离常数(pKa)值的THTZ-H+阳离子,以增强钙钛矿晶格的结构完整性和光电特性。THTZ-H+的环状结构使其能够在多个方向上与碘化物形成氢键,提高混合卤化物钙钛矿的性能和稳定性。通过原位合成方法,利用氯化亚甲基二铵(MDACl2)在钙钛矿前体溶液中形成THTZ-H+,解决了高反应性THTZ-H+的合成和分离难题。1H NMR光谱证实了THTZ-H+在钙钛矿薄膜中的原位形成,为提高钙钛矿/硅串联太阳能电池的性能提供了新的策略。GIWAXS和THz光谱分析发现,THTZ-H+集成膜与对照膜具有相似微观结构,但展现出更强的A位阳离子与晶格相互作用。DFT计算和XPS分析确认了THTZ-H+的存在,且未检测到氯化物。THTZ-H+的加入导致Pb和I原子电子密度增加,功函数降低,增强了钙钛矿薄膜的光电性能。    

图片

图  将THTZ-H+阳离子加入1.68 eV钙钛矿吸收剂中


光电特性

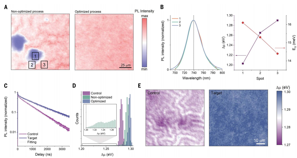
通过微量掺杂MDACl2至钙钛矿前体中,保持1.68 eV带隙同时优化薄膜光电特性。稳态PL和吸收系数光谱测量显示,THTZ-H+掺杂未引起带隙偏移。TRPL光谱揭示PL衰减时间延长,表明载流子寿命增加。通过THz和TRPL数据计算,载流子扩散长度从9.4 mm提升至12.3 mm。尽管初始PL强度提高,但薄膜表面出现不均匀PL发射,推测由MDACl2引起的加合物形成所致。通过调整旋涂工艺和反溶剂猝灭时间,实现了表面均匀的PL发射和QFLS分布,减少非辐射复合,提升光电性能。    

图片

图  工艺优化后钙钛矿薄膜的光电性能


太阳能电池性能

通过优化THTZ-H+掺杂工艺,显著提升了p-i-n钙钛矿/硅串联电池的性能。稳态和时间分辨PL光谱测量显示,THTZ-H+掺杂有效延长了载流子寿命并增加了扩散长度,而未改变带隙。通过调整旋涂工艺,实现了薄膜表面均匀的PL发射和准费米能级分裂(QFLS)分布,减少了非辐射复合。这些改进使得串联太阳能电池的PCE从32.8%提高到34.0%,且1.04 cm²有效面积下获得了33.7%的独立认证效率。进一步的电致发光和子电池性能模拟表明,通过降低接触电阻,有望实现超过35%的PCE,展示了该技术在高效太阳能电池领域的应用潜力。    

图片

图  钙钛矿/硅串联太阳能电池的结构与性能


稳定性分析

通过THTZ-H+掺杂显著提高了钙钛矿/硅串联太阳能电池的稳定性和效率。在25°C环境下,两种目标器件在1000小时内保持超过90%的初始性能,而目标器件则在1500小时后仍维持较长使用寿命。非封装目标器件在75°C和50%相对湿度下,300分钟内MPP跟踪后仍保持超过82%的初始性能。热稳定性测试显示,THTZ-H+掺杂薄膜在85°C下30分钟后保持初始PL强度和位置,而对照薄膜则显著降解。光稳定性测试中,THTZ-H+掺杂样品在高强度激光照射下表现出更好的抗卤化物偏析能力。在不同温度下的光热稳定性测试中,THTZ-H+掺杂薄膜展现出较低的能量偏移和较好的均匀性,尽管在>65°C的高温下仍有改进空间。    

图片

图  钙钛矿薄膜的稳定性


展望

总之,本研究表明环状THTZ-H+分子中三个–NH基团的均匀分布促进了与不同方向的碘和溴形成氢键,进一步有助于增强晶格稳定性并增加碘空位缺陷的形成能。然而,解决钙钛矿/硅串联太阳能电池的光热稳定性是一个多方面的挑战,需要解开包括界面、接触、电极和封装材料在内的各种复杂问题。


参考文献:

ESMA UGUR, et al. Enhanced cation interaction in perovskites for efficient tandem solar cells with silicon. Science, 2024, 385(6708): 533-538

DOI: 10.1126/science.adp1621

https://www.science.org/doi/10.1126/science.adp1621



版权声明:

本平台根据相关科技期刊文献、教材以及网站编译整理的内容,仅用于对相关科学作品的介绍、评论以及课堂教学或科学研究,不得作为商业用途。

万言堂

纳米人 见微知著