一张膜,登上Nature Chemical Engineering!
米测MeLab
2024-08-05

第一作者:Xiaosong Shi
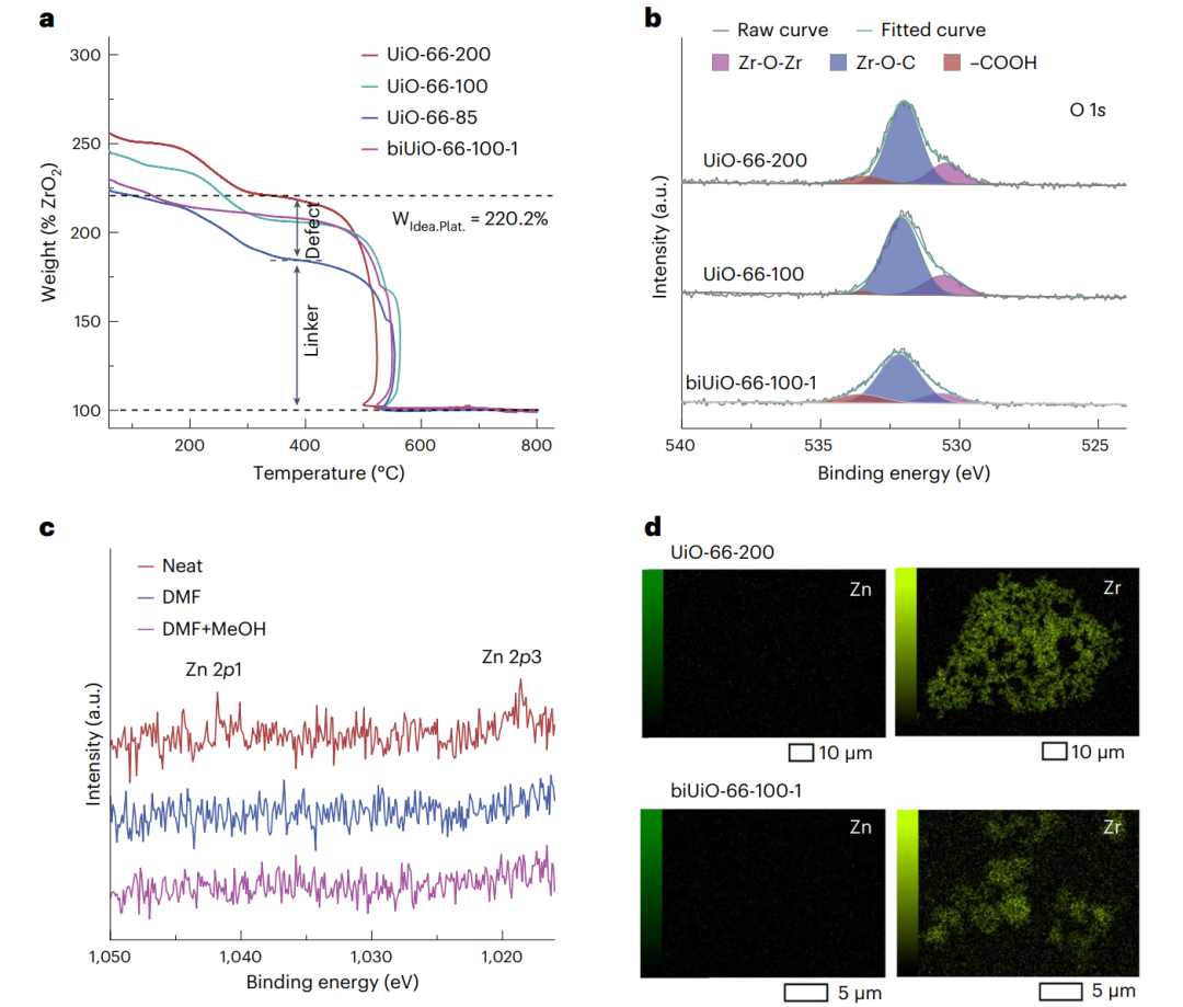
在液相中分离尺寸相似的分子是重要且具有非常大挑战性的课题,虽然人们发现开发的膜材料能够实现可持续且节能的分离材料,但是膜材料的选择性和持久性仍难以令人满意。 有鉴于此,新加坡国立大学赵丹教授等报道基于Zr基MOF(UiO-66)得到一种稳定且能够精确的进行分子筛分的膜材料,实现了持久的液相分离。作者发现通过双金属方法构成的UiO-66晶体得到周期性排列的簇缺陷,并且具有独特的reo拓扑结构。将reo-UiO-66晶化处理得到的多晶膜材料表现优异的性能和稳定性,工作时间长达1500 h。通过Ferry传输模型定量描述多晶膜材料排斥溶剂的作用。在多个分子筛分实验中验证了reo-UiO-66晶体膜能够对含有5个复杂混合物(分子量<350 g mol-1)进行准确的区分。此外,这种膜材料能够纯化价格昂贵的药物或者回收催化剂。这项工作有助于发展符合可持续发展的液相化学品分离的多晶膜技术。完整的UiO-66具有fcu结构,这种结构中,Zr6簇之间通过1,4-苯二羧酸相连,但是当簇位点形成规律缺陷结构,能够得到独特的reo拓扑结构。以往研究中生成缺陷的研究通常只能得到不规则分布的缺陷位点。作者通过使用双金属策略并且调节温度处理,合成了具有规则reo拓扑结构的UiO-66。发展的合成方法能够直接生成reo-UiO-66,无需酸洗后处理过程。在合成过程中使用Zn(NO3)2和ZrCl4两种金属盐生成biUiO-66-x-y,其中x和y分别表示合成温度以及Zn(NO3)2和ZrCl4的比例。研究合成产物的生成机理。通过XRD表征验证常见的UiO-66具有非常好的晶化,在7.4°具有非常强的衍射峰。但是,biUiO-66-100-1样品具有与UiO-66完全不同的两个衍射峰(峰位置在4.4°和6.1°)。作者发现合成的温度影响了reo结构的形成。比如在合成温度为85 ℃和100 ℃,能够生成reo结构的UiO-66,而且不会影响结晶度。使用Zn(NO3)2有助于促进形成reo结构,并且能够准确控制reo结构的缺陷。进一步的,作者发现不同金属作为合成原料影响拓扑结构的形成,结果显示柔性Lewis酸有助于形成reo拓扑结构,硬Lewis酸不利于形成reo拓扑结构。因此,根据Pearson强/弱酸碱理论,作者推测BDC和Zr之间具有弱相互作用,从而促进生成reo拓扑结构。在77 K温度进行N2吸附测试,研究UiO-66的孔结构。biUiO-66-100-1样品得到高达977.9 m2 g-1的BET表面积和0.55 cm3 g-1的孔体积。通过非局域密度泛函理论NLDFT进行研究,发现UiO-66-200样品具有两种孔结构,分别是UiO-66完整晶体的窗口孔和fcu空腔;UiO-66-100样品在1.2 nm分布狭窄的孔。而且,这个尺寸较大的孔在biUiO-66-100-1样品中变得非常明显。这个出现的大孔对应于形成的reo空腔结构,这与BET表面积增加和孔体积增加的现象相符。 通过溶剂热合成方法在活化的Al2O3载体上生长UiO-66膜。发现100 ℃生长能够得到晶化且含有reo结构的膜,但是100 ℃生长只能得到非选择性的缺陷位点,而且无法应用于分离过程。在200 ℃合成的样品具有高晶化度,生长较好,没有明显的晶界间隙。通过SEM表征说明UiO-66多晶能够在氧化铝载体上连续的生长,其厚度比较均匀(处于250-270 nm)。TEM表征说明形成较薄且连续的UiO-66膜,并且晶粒之间没有间隙。biUiO-66-200-0.4样品的PXRD表征结果显示在4-6°具有特征衍射峰,说明存在reo结构。将制备的薄膜放置在溶剂中3个月,考察合成的膜进行液相分离的性能。PXRD表征结果验证说明经过浸没处理的样品含有比较强的UiO-66的特征峰。这种膜在有机酸或有机碱溶剂中浸泡3天后仍保持很好的结晶度。作者进一步研究制备薄膜在流动溶剂中的稳定性,SEM和PXRD表征结果显示在流动溶剂中膜能够保持非常高的稳定性。 测试膜材料对甲醇透过和伊文思蓝(Evans blue)的截留性能,测试结果显示,没有缺陷的UiO-66的甲醇透过能力达到5634.91 m-2 h-1 bar-1,EB的截留达到~2.1 %,而且EB截留对于传质和分离性能基本上没有影响;biUiO-66-200-0的甲醇透过能力达到3.41 m-2 h-1 bar-1,EB截留高达99.0 %;biUiO-66-200-0.2的甲醇透过能力达到biUiO-66-200-0的两倍,而且EB截留达到99.2 %;当Zn/Zr的比例增至0.4,biUiO-66-200-0.4的甲醇透过能力达到11.21 m-2 h-1 bar-1,EB截留达到97.8 %。这种EB截留稍微降低能够有效的提高甲醇透过能力,这是通过在UiO-66中构筑簇缺陷实现的。Reo结构对应于~1.2 nm孔隙有助于溶剂透过,而且这个孔(2.71 nm×0.76 nm)仍有助于对EB分子进行截留。理论计算结果显示,reo拓扑结构比fcu结构的溶剂穿过速度高4.7倍,这与实验结果给出的3.3倍非常接近。 图5. biUiO-66-200-0.2膜回收药物或催化剂作者研究这种膜材料对于药物活性物质(APIs)的分离性能,说明其在药物工业领域的应用前景。通过实验结果可以发现制备的膜材料在APIs的分离中表现优异的性质。姜黄素(curcumin)、四环素(tetracycline)、利福平(rifampicin)、维生素B12、螺旋霉素(spiramycin)的截留分别达到99.3%、100%、99.9%、99.6%、94.2%。这个结果说明合成的膜材料对于药物工业能够作为节能的高性能分离技术。这种膜在催化剂的回收中同样表现应用前景,作者在分离Ru-BINAP催化剂的实验中,对Ru-BINAP的截留达到96 %,这个结果说明其在催化剂分离领域的应用前景。 作者研究了大面积膜组的实际应用前景。在商业氧化铝管载体上合成biUiO-66-200-0.2,并且设计了面积18.8 cm2的横流过滤模块,经济性角度来看,实验室制备管式膜的价格为~10851新元 m-2。测试结果显示甲醇的渗透性能达到4.61 m-2 h-1 bar-1,分析分离性能的结果显示对许多溶质具有比较好的截留能力,性能达到相关报道材料体系的性能。 研究对含有EB和MO两种分子的分离性能,结果显示对EB(伊文思蓝,Evans blue)和MO(甲基橙, methyl orange)具有优异的分离性能,而且在20天连续工作过程中,对EB和MO的截留能力未见降低。构筑了管式膜在长期过滤测试过程中保持较好的性能,而且不会发生污染。这个测试展示了管式膜器件模块在连续错流过滤中的应用,说明这种膜材料的应用前景。Shi, X., Li, H., Chen, T. et al. Selective liquid-phase molecular sieving via thin metal–organic framework membranes with topological defects. Nat Chem Eng 1, 483–493 (2024).DOI: 10.1038/s44286-024-00096-4https://www.nature.com/articles/s44286-024-00096-4