纳米人

DNA折纸,狂发Nature Nanotechnology!

小奇
2024-08-13


图片

推荐阅读

1. Nature Nanotechnology:DNA折纸,赋能人工纳米工厂!

2. 樊春海院士/裴昊Nature Chemistry:DNA折纸!

为了预防癌症和病毒感染,T 细胞受体 (TCR) 会主动扫描靶细胞表面,寻求识别由主要组织相容性复合体 (pMHC) 呈递的异常肽。值得注意的是,TCR 对抗原表现出极高的特异性和敏感性。单个细胞上约10万个正常 pMHC 中,即使有一两个异常pMHC分子也足以触发 T 细胞活化。导致如此强烈 T 细胞反应的分子机制仍未完全了解。然而,一种新兴假设表明,细胞-细胞连接动态环境中的TCR-pMHC键会受到机械力的作用,这些力会导致 TCR-pMHC 复合物发生构象变化,从而延长键寿命并暴露激酶对接位点,以促进 TCR 信号传导所必需的后续磷酸化级联。事实上,使用单分子力技术的研究表明,~10 pN 的力会触发钙通量,这是 T 细胞活化的标志。然而,这些力是从外部施加到 pMHC-TCR 键上的,因此,人们不禁要问,这些力的大小和持续时间是否代表了天然免疫连接。这凸显了开发工具来量化膜间连接处 TCR 机械转导的必要性。


分子张力传感器 (MTS) 之前已开发出来,用于检测传输到单个受体-配体键上的力。简而言之,弹性分子(DNA 发夹、肽或聚合物)用荧光共振能量转移 (FRET) 对进行修饰,并锚定在一个末端的表面,并在其另一端呈现配体以结合感兴趣的受体。传输到探针的细胞力使其延伸并分离 FRET 对,从而导致荧光增强。利用这种传感器,研究人员发现 TCR 向抗原传递 10-20pN的力,这些力有助于抗原识别、TCR 信号传导和细胞毒性脱粒。然而,在这些研究中,传感器被固定在硬玻璃载玻片上,限制了横向运动,这与细胞膜的情况不同。这种固定方式会抑制 TCR 聚集和集中,可能导致力的大小被高估。几项研究使用玻璃支撑的脂质双层 (SLB)来模拟质膜,并将 MTS 插入 SLB 上。然而,在 TCR 簇内,MTS 可能位于足够近的位置,以引起 FRET 对 (分子间 FRET) 之间的串扰。这会导致荧光发射受到抑制,从而影响测量,并可能解释先前各个研究小组报告的 TCR 力的大小之间的差异。此外,平面 SLB 缺乏可变形性并呈现扁平拓扑结构,从而导致平坦且连续的 T 细胞/SLB 接触区。相比之下,生理 T 细胞-靶细胞接触是高度动态的,以零星和弯曲的相互作用为特征,通常涉及微绒毛或侵入体状突起。此外,玻璃的刚度比质膜高 10倍,先前的研究表明,T 细胞机械转导受基质刚度的影响。


成果简介

鉴于此,埃默里大学Khalid Salaita等人开发了膜束缚 DNA 折纸张力传感器 (DNA origami tension sensors, DOTS) 来解决这些限制。


DNA 折纸由于其高度的可编程性和功能性,已成为制造用于空间图案化、传感和分子操控的纳米器件的一种通用方法,并为力传感器设计提供了强大的平台。具体来说,研究人员制作了矩形纳米片折纸,上面带有对 TCR 力有反应的 DNA 发夹。折纸的尺寸将相邻发夹之间的最小距离设置为 40nm,从而完全抑制了 FRET 对之间的串扰。使用比率荧光强度以及基于荧光寿命的成像,研究人员发现 TCR-抗原键在流体界面处受到超过 8pN 的力,这些力受多种因素调节,包括膜流动性、细胞骨架和蛋白质排斥力。为了最好地模拟抗原呈递细胞的几何形状并重建免疫突触的三维结构,研究人员将 DOTS 连接到 SLB 功能化微粒上,这样就可以使用流式细胞术以高通量方式测量悬浮状态下的 TCR 力,从而为基于机械的抗原筛选提供潜在工具。最后,研究人员将 DOTS 锚定到活 B 细胞膜上,从而创建了第一个可以量化真实免疫细胞-细胞连接处力的分子装置。


DOTS 的设计和表征

研究人员设计了一种尺寸为40 nm x 80 nm的单层DNA折纸纳米结构DOTS,通过92个单链DNA支架与p7560噬菌体DNA骨架杂交形成。DOTS整合了带有荧光团-猝灭剂对的DNA发夹序列,用于检测T细胞受体(TCR)力。通过凝胶电泳和原子力显微镜(AFM)确认了DOTS的完整性和结构。DOTS在不同孵育条件下表现出高稳定性,并可通过DNA-胆固醇相互作用锚定到支撑脂质双层(SLB)表面。在5nM浓度下,DOTS在SLB表面的密度达到214个分子/μm²,并表现出生理水平的侧向流动性,通过荧光恢复后光漂白(FRAP)测量得到扩散系数约为0.04 μm²s¹。与之前报道的超生理流动性的MTS不同,DOTS没有表现出异常的流动性。此外,DOTS由于尺寸较大,相邻折纸之间的最近距离超过40 nm,是Forster半径的六倍,有效消除了分子间的FRET效应。在10nM浓度下,SLB表面饱和且未观察到FRET信号,与在相似密度下观察到13.3% FRET指数的MTS形成对比。


图片

图1 | DOTS的表征


DOTS 检测液体膜间界面的 TCR 张力

作者研究了OT-1转基因小鼠的未激活CD8+ T细胞与pMHC负载的DOTS和ICAM-1涂层的SLB的相互作用。T细胞扩展时,大多数DOTS被排斥,少数与TCR结合并在细胞-SLB连接处聚集。ICAM-1与LFA-1结合,形成类似天然免疫突触的受体分布。DNA发夹替换DOTS后,排斥率降低,表明DOTS排斥可能与蛋白质和折纸的侧向拥挤有关。缺乏抗原的DOTS也被排斥,但不中心化。T细胞的微绒毛可能物理排斥DOTS,这一点通过TIRF显微镜成像得到证实。单分子成像显示,自由DOTS迅速从细胞粘附区移出,少数DOTS在细胞连接处与TCR结合并中心化,形成cSMAC。通过FLIM测量,研究人员发现在TCR簇中,Cy3B DOTS的荧光寿命没有变化,表明DOTS之间没有发生FRET,而MTS则表现出明显的FRET效应。


图片

图2 | T细胞与DOTS包被的流体SLB的动态相互作用


随后,研究人员利用DOTS通过监测其DNA发夹的机械展开来检测TCR力量。TCR力量通常不足以剪切DNA,但足以展开发夹。他们设计了不同GC含量的发夹,以检测不同力量。通过比率分析,量化了TCR-pMHC相互作用产生的张力信号。使用锁定链技术,研究人员能够在细胞-表面接触期间积累并锁定TCR-抗原张力。FLIM分析证实了机械展开的发夹在T细胞-SLB连接处的积累。通过调整发夹的GC含量,研究人员发现TCR-pMHC键经历的力量大多在11.7 pN到15.6 pN之间。研究人员还使用张力计链(TGT)来进一步验证这一点,发现12 pN TGT在免疫突触形成时的DOTS积累较弱,表明TCR力量足以破裂较弱的TGT。在非流体SLB上,研究人员观察到DOTS没有聚集或排斥,且添加锁定链后荧光增强,表明TCR在抗原固定时经历正常和侧向拉力。效应T细胞与未激活T细胞相比,虽然也能展开DOTS,但产生的张力信号较弱,这可能与效应T细胞的细胞骨架动力学和TCR耦合的差异有关。


图片

图3 | TCR向侧向流动的抗原传递机械力量


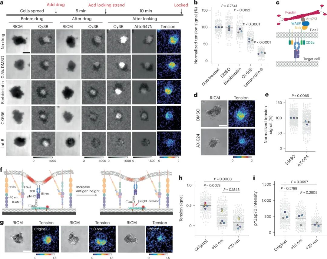
TCR 力量的来源

研究人员通过药物处理T细胞来研究细胞骨架在TCR力量产生中的作用。发现抑制肌球蛋白II ATPase的Blebbistatin未引起力量信号的显著变化,而针对肌动蛋白的药物CK666和Latrunculin-B显著降低了力量信号。CK666还抑制了TCR信号传导,表明肌动蛋白是TCR机械转导的主要途径。TCR激活前,TCR与肌动蛋白耦合较弱,研究人员探讨了初次抗原接触时力量的来源。通过调整抗原的高度,研究人员发现张力信号和TCR信号传导随抗原高度的增加而降低,这与TCR-pMHC复合物因尺寸不匹配而产生的膜弯曲和机械应变的预测一致,为TCR作为机械传感器提供了支持。


图片

图4 | F-肌动蛋白和膜弯曲对TCR力量生成的贡献


用于研究 TCR 力学的球形支撑脂质双层

研究人员开发了一种球形支撑脂质双层(SSLB)平台,用于在非平面结构上测量T细胞受体(TCR)的力量。通过在微粒上涂覆SLB并固定DOTS,研究人员观察到TCR与DOTS在结合处的相互作用和张力信号。利用流式细胞仪,研究人员能够高通量地分析TCR力量,区分单个T细胞、单个SSLB和它们之间的结合体。通过改变肽配体,研究人员展示了SSLB平台在抗原筛选中的潜力,证明了TCR-抗原张力信号对激动剂抗原具有高度特异性。


图片

图5 | 用于研究悬浮液中TCR力学的球形支撑脂质双层


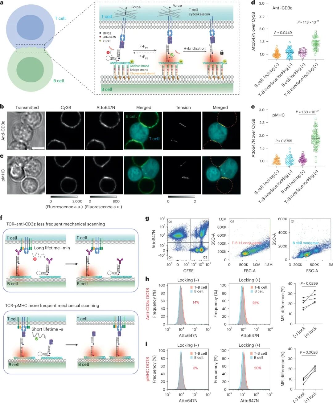
生理性 T 细胞–B 细胞连接处的 TCR 张力

研究人员将DNA折纸结构DOTS锚定在目标细胞膜上,以研究细胞间结合处的力量。通过改进锚定策略,研究人员克服了细胞膜拥挤的问题,并成功在多种细胞系上均匀锚定DOTS。在与T细胞的相互作用中,DOTS展示的抗CD3ε和pMHC抗原在结合处积累,并通过荧光比率变化反映了TCR的力量。未使用锁定链时,观察到微弱的荧光比率变化,而加入锁定链后,比率显著增加,表明TCR能传递超过8 pN的力量。


流式细胞仪分析进一步证实了在免疫细胞结合处存在显著的机械事件,这些事件的特征受TCR配体的亲和力调节。特别是,pMHC-DOTS在加入锁定链后显示出更大的荧光强度变化,与TCR-pMHC相互作用的特性一致。这些结果证明了DOTS作为一种工具,能够在接近生理条件下测量和分析细胞间力量传递的潜力。


图片

图6 | T细胞-B细胞界面上的TCR力量


小结

在这项研究中,研究人员展示了DOTS作为一种强大的工具,用于研究T细胞的机械转导。研究人员证实了T细胞能够在流体SLB上和原生细胞-细胞结合处传递力量给其抗原。与固定在玻璃滑片上的类似发夹传感器测量到的力量相比,流体结合处内部的力量更加短暂且频率更低。这一点通过需要使用锁定策略来量化TCR力量显而易见。这可能是因为TCR力量包括一个在侧向流体界面上高度衰减的侧向“剪切”向量,膜上抗原的较低密度,以及抗原“刚度”与T细胞牵引力之间众所周知的关系。


需要注意的是DOTS的局限性。首先,量化的张力信号代表了细胞机械事件的累积“历史”。在TCR-pMHC测量的背景下,这意味着张力信号取决于T细胞细胞骨架的机械活动、与TCR的结合以及TCR的拷贝数。张力信号还对DOTS在表面上的密度和张力报告荧光团的猝灭敏感。将DOTS系缚到活细胞上存在挑战,可能是因为细胞表面庞大的糖萼,需要使用调节抗原高度的长桥链,从而相应地改变张力信号。


鉴于DOTS提供了一种定量工具来询问原始免疫细胞,这种策略可能会发现多种其他应用

1)其中一种应用涉及表征面临特定抗原挑战的T细胞克隆的生物物理属性。DNA折纸的高度可编程性也使其能够通过简单的DNA杂交来纳入不同的配体,如PD-1、CD2、LFA-1和CTLA,以研究受体之间的机械通信。

2)DOTS还可以控制配体之间的距离,从而可能研究配体空间组织与T细胞机械激活之间的关系。

3)另一个潜在的应用是在单分子分析TCR-抗原机械动力学方面,这可能允许测量加载率和力量寿命。实现这一目标需要提高DOTS的信噪比,这可能需要额外的荧光报告器。


参考文献:

Hu, Y., Rogers, J., Duan, Y. et al. Quantifying T cell receptor mechanics at membrane junctions using DNA origami tension sensors. Nat. Nanotechnol. (2024).

https://doi.org/10.1038/s41565-024-01723-0



版权声明:

本平台根据相关科技期刊文献、教材以及网站编译整理的内容,仅用于对相关科学作品的介绍、评论以及课堂教学或科学研究,不得作为商业用途。

万言堂

纳米人 见微知著