这篇Nature Materials,审稿3年!
小奇
2024-08-13

在发展过程中,细胞持续地被协调和物质化,最终形成完全功能化的人体。由于其富含细胞的特性,天然组织可以被视为能够解释其环境的动态材料,作为指导性的生物工厂(例如,生物活性信号线索和细胞外基质(ECM)组分),以及识别传入的刺激并相应地调整其生物属性。尽管在模仿活性组织适应性的响应性材料方面取得了显著进展,但细胞传达的独特生命属性超出了当前合成和半合成生物材料的范畴。这种观点激发了对工程活性材料的追求,旨在最大化工程组织构造中类似生命属性的范围,以增强其生物模仿性和生物功能性。在这个新兴领域的最新努力中,已经产生了作为细胞胶的活性材料,或配备了按需生物矿化、可编程生物分子分泌能力和反馈响应模块。从这些基于原核生物的系统中汲取灵感,人们对于将哺乳动物细胞作为活性、自我支撑的构建块,以复制组织组成、高细胞密度、自主基质重塑和机械成熟等生物组织的动态特征(组织折叠和形态发生)的生物功能性构造,表现出极大的兴趣。然而,将人类细胞作为功能性材料用于制造宏观尺度的组织模拟材料仍然是一个未被充分探索的领域。传统的富含细胞的活性材料通常是球形微团和细胞片,它们提供有限的三维性,并且难以处理和加工成大规模构造。虽然已经使用三维生物打印或悬挂滴方法制造了更大的纤维状构造,但这些方法仍然需要适度的组装时间或依赖于包含多个步骤的技术组合来生产和收集活性材料,通常有几何限制。为了克服这一点,另一种选择是使用细胞表面工程工具(例如,基因工程、基于DNA的互连、脂质体融合和化学功能化)来推动和加速细胞-细胞组装。尽管最近的进展开始揭示它们在生成基于哺乳动物的活性材料方面的潜力,但大多数这些策略仍然限于微尺度聚集体,并且与细胞改造效率低、技术制造复杂性和生产成本高有关。鉴于此,葡萄牙阿威罗大学João F. Mano、Vítor M. Gaspar等人提出一种广泛可访问的代谢糖工程策略,使人类细胞能够作为活性交联剂和活性材料的基本构建块。利用内源性生物合成细胞机械,生物正交叠氮基团被有效地安装在细胞表面糖蛋白上,允许在没有催化剂的情况下进行应变促进的[3+2]叠氮-炔烃环加成(SPAAC)与环辛炔功能化生物材料的耦合。作为细胞锚定组分,天然存在于组织ECM中的糖胺聚糖透明质酸被功能化为带有悬挂二苯环辛炔(DBCO)基团。在这种策略下,宏观尺度和组织密集的活性材料—在这里称为Cellgels—完全通过叠氮细胞与界面糖胺聚糖衍生物的生物正交交联迅速组装而成。

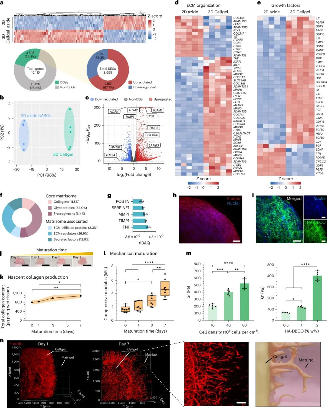
研究人员开发了一种名为Cellgels的新型活性材料,通过精确设计细胞表面,使用一种乙酰化的叠氮修饰的甘露糖胺衍生物(Ac4ManNAz)来功能化细胞表面的唾液酸残基,使它们作为交联剂。研究人员使用了人类脂肪组织的间充质基质细胞(hASCs),并证明了这种糖工程改造的细胞可以在标准培养条件下自主功能化。通过与透明质酸结合的二苯环辛炔(HA-DBCO)作为细胞锚定组分,实现了细胞间的交联,形成了具有凝聚力和连续结构的Cellgels。Cellgels可以自组装成各种几何形状,包括圆柱形、六边形和棱柱形,甚至可以制造空心管状构造。它们具有高细胞密度,类似于生物组织,并且可以在成熟过程中保持高细胞活性。这项技术还展示了其多功能性,能够从不同类型的人类细胞(包括血管、皮肤和胰腺癌细胞)组装Cellgels,证明了其在组织工程和生物材料领域的潜力。研究人员通过RNA测序分析了细胞表面引入叠氮基团后的基因表达变化,发现改造细胞与原生细胞相比有少量基因表达差异,主要关联细胞外基质和细胞间相互作用。3D结构Cellgels的基因表达与2D细胞有显著不同,特别是细胞外基质和细胞粘附相关基因表达上调。Cellgels能自主释放多种基质组分,包括胶原蛋白和糖蛋白,促进细胞外基质的组织和重塑。随时间推移,Cellgels中的细胞网络能自主重塑,从圆形变为长条形,形成密集连接的网络,与物理嵌入的水凝胶相比,细胞在Cellgels中能更有效地展开。Cellgels在成熟过程中通过细胞外基质积累实现自我增强,其压缩模量随时间显著增加,接近天然软组织的刚度。通过调整细胞密度和细胞锚定组分,可以调节Cellgels的初始刚度。此外,Cellgels展现出对微环境的响应能力,能够与模拟组织基质的Matrigel环境自发整合,显示出3D细胞迁移和组织整合能力。这些特性表明Cellgels是一种具有自我增强、组织整合潜力的活性材料。Cellgels在与模拟组织环境和生物惰性环境接触时表现出不同的生物学识别能力。它们能够识别并粘附于具有细胞粘附基团的GelMA水凝胶,但在缺乏细胞粘附基团的PEGDA水凝胶中则无法粘附,导致结构解体。Cellgels还能作为组织缺陷填充材料,成功与猪组织(皮肤、软骨和骨骼)的手术切口融合,无论缺陷的起源或几何复杂性如何。Cellgels对不同的软生物组织(皮肤、肝脏和心脏)表现出优异的粘附性能,粘附强度显著高于对照组。此外,Cellgels即使在垂直悬挂和水下机械搅拌的条件下也能保持稳定的粘附性,这种细胞驱动的生物特异性粘附与活性组织的粘附相似,不同于基于化学相互作用的传统非细胞粘合剂。Cellgels还展现出自我修复的能力,切割后的Cellgels能够在接触后自主融合成单一的结构,并在7天后形成能够承受机械应力的无缝结构。这种细胞驱动的自我修复能力在活性材料中尚未被充分探索,与常规水凝胶的自我修复不同,活性材料不仅能通过重新连接修复损伤,还能通过再生失去的质量来修复损伤,这更接近于天然组织的再生过程。图4 | Cellgel展示选择性粘附和生物自我修复特性Cellgels展示了与特定水凝胶结合的能力,能够组装成具有不同细胞或材料组成的多室结构。这些结构不仅设计多样,还能嵌入可灌注的水凝胶纤维,形成复杂的生物材料。Cellgels的自我融合特性允许它们在成熟期间或之后合并,形成多珠或多块的无缝结构。利用Cellgels的干细胞特性,可以在成熟过程中指导它们分化成不同类型的组织,如骨骼、脂肪和软骨。此外,Cellgels还能创建包含多种细胞类型的异质结构,模拟不同细胞间的相互作用,重现组织的多样性和空间组织。这种技术为构建具有复杂细胞相互作用的大型多细胞活性材料提供了新的可能性。在小鼠伤口修复实验中,Cellgels与传统的水凝胶对照组相比,显著加快了伤口闭合速度,并且在7天内实现了伤口的完全上皮化。Cellgels还促进了肉芽组织的形成和新生血管的生成,且未对疤痕形成产生负面影响。这些发现证实了Cellgels在促进伤口愈合和组织再生中的潜力。总的来说,所提出的方法使得组装具有类似组织密度、单元可编程性和模仿生命系统关键方面特征的人类活性材料成为可能。展望未来,预期最先进的遗传工程工具能够扩大Cellgels在单细胞水平上的单元可编程性,允许定制组织特异性活动或安装外来的生物功能性。在更高层面上,现有的大量水凝胶库可以与Cellgels接口,增加了另一层模块化,即集成具有定制生物材料组成、不同细胞内容和功能梯度机械环境的空间限制隔间。将富含细胞的构建物与不同类别的生物材料(即水凝胶、纤维和胶囊)无缝结合的协同作用,可能会产生具有独特属性的新型细胞主导材料,这些材料可能更适合于工程化活性组织类似物。在未来的研究中,这项技术可以进一步与新兴的预血管化技术相结合,以产生越来越大、生物功能性和复杂的异质活性材料。Lavrador, P., Moura, B.S., Almeida-Pinto, J. et al. Engineered nascent living human tissues with unit programmability. Nat. Mater. (2024).https://doi.org/10.1038/s41563-024-01958-1