厦门大学杰青团队,又发Science子刊!
米测MeLab
2024-10-10

研究背景
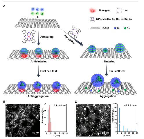
随着可再生能源的快速发展和全球对清洁能源的日益重视,燃料电池作为一种高效、环保的能源转换技术,逐渐成为研究热点。尤其是氢燃料电池,在电动汽车及移动设备等领域展现出巨大的应用潜力。然而,氢燃料电池的广泛应用面临着诸多挑战,其中催化剂的性能和稳定性问题尤为关键。传统的铂基催化剂因其优异的催化活性被广泛应用于氧还原反应(ORR),但其高成本和资源稀缺性严重制约了燃料电池的商业化进程。铂基催化剂的主要问题在于其在高温及酸性环境下容易发生失活和团聚,导致催化活性下降。因此,开发稳定且高效的铂基催化剂成为了科学家们的重要研究方向。在这一背景下,金属-氮-碳(M–N–C)载体逐渐引起了研究者的关注。M–N–C载体通过金属原子与氮原子及碳基底的配位作用,能够有效提升铂的电子结构,进而增强其催化性能。然而,现有的铂基IMCs(Intermetallic Compounds)在合成和应用中仍面临不均匀性和低稳定性的问题。为了解决上述问题,厦门大学黄小青教授、中国科学院苏州纳米研究所Yong Xu以及浙江大学曹亮课题组携手提出了一种新颖的“原子胶”策略,通过金属/氮双掺杂碳(M–N–C)载体合成铂基IMCs,以提高其稳定性和催化性能。通过调节M–N配位环境,优化了铂的电子状态,从而实现了对铂纳米颗粒的稳定控制。通过HAADF-STEM和XAS等先进表征手段,系统地分析了铂基IMCs的结构特征及其与载体的相互作用。这一研究不仅为铂基IMCs的制备提供了新的思路,还为提升其在ORR中的催化活性打下了基础。以上成果在“Science Advances”期刊上发表了题为“Atom-glue stabilized Pt-based intermetallic nanoparticles”的最新论文。
研究亮点
1. 实验首次提出“原子胶”概念,用于稳定基于铂的纳米颗粒(NPs)在金属/氮双掺杂碳载体(M–N–C)上,通过形成铂-金属-氮配位来实现超细铂基金属间化合物(IMCs)的稳定性。 2. 实验通过系统的表征手段(如XRD、HAADF-STEM和XAS),确认了铂基IMCs在M–N–C载体上的高度均匀性和超细尺寸(<2 nm),并揭示了铂-氮配位对催化性能的重要性。3. 研究结果显示,g-Zn–N–C/PtCo在氧还原反应(ORR)中表现出优异的催化活性,其质量活性(MA)为2.99A mgPt−1,显著高于商业Pt/C(0.27A mgPt−1)和N–C/PtCo(0.71A mgPt−1)。4. 实验中,g-Zn–N–C/PtCo经过10K电位循环后MA保持率为98.3%,在燃料电池阴极中经过90K电位循环后保持率为79.3%,表明其良好的稳定性和实用潜力。5. 通过理论计算,进一步证实了锌-氮位点引入的铂-锌-氮相互作用在提高ORR活性和稳定性方面的贡献,为铂基催化剂的实际应用提供了新的思路和理论依据。
图文解读
首先,采用高角度环形暗场扫描透射电子显微镜(HAADF-STEM)观察了铂基IMCs的微观形貌。HAADF-STEM图像显示,铂颗粒的尺寸小于2纳米,均匀分布在氮掺杂碳载体上,揭示了载体对铂的高效稳定作用,进一步证明了其作为催化剂的潜力。 XRD结果显示,经过600°C退火处理后,铂基IMCs呈现出明显的面心立方(fcc)相特征,未观察到游离铂的晶体相。这一现象表明,在M–N–C载体的支持下,铂基IMCs能够有效抑制聚集,保持其超细尺寸的稳定性。此外,XAS图谱揭示了铂-氮配位的增强以及铂-金属-氮之间的相互作用,这些微观机理为铂的催化活性提供了重要的电子结构背景。在此基础上,本文还利用旋转圆盘电极测试评估了g-Zn–N–C/PtCo催化剂在ORR中的性能。实验结果显示,g-Zn–N–C/PtCo催化剂的质量活性(MA)达到了2.99A mgPt−1,显著高于其他对照组,如N–C/PtCo(0.71A mgPt−1)和Pt/C(0.27A mgPt−1)。这一结果表明,所制备的铂基IMCs在提升催化性能方面具有显著优势。为了探讨其长期稳定性,本文还进行了电位循环测试。结果显示,经过10,000次电位循环后,g-Zn–N–C/PtCo的MA保持率高达98.3%,而在燃料电池阴极中集成后,经过90,000次电位循环,其MA保持率也达到了79.3%。这些测试结果进一步验证了铂基IMCs在实际应用中的优异稳定性和可靠性。图1. N–C/PtCo和g-Zn–N–C/PtCo的设计与表征示意图。图2. 经0.5M HNO3处理后的g-Zn–N–C/PtCo结构。图3. g-M–N–C/PtCo和g-Zn–N–C/PtxM的结构表征。 图5. g-Zn–N–C/PtCo和N–C/PtCo的原位电化学XRD和理论研究。
总结展望
在本研究中,作者提出了“原子胶”的概念,用于在高温下稳定基于铂的纳米颗粒(NPs)在金属/氮双掺杂碳载体(M–N–C)上。详细的表征表明,M–N–C使铂-金属-氮配位(M = Mn、Fe、Co、Ni、Cu和Zn)得以形成,从而稳定超细铂基金属间化合物(IMCs)。此外,这种原子胶可以稳定铂钴(PtCo)IMCs,铂的负载量高达62wt%,且可扩展至10克。为了证明稳定的铂基IMCs的潜在应用,最佳的g-Zn–N–C/PtCo(具有铂-锌-氮配位)在0.9V时对于氧还原反应(ORR)的质量活性(MA)为2.99A mgPt−1,远远超过了商业Pt/C(0.27A mgPt−1)和N–C/PtCo(0.71A mgPt−1)的表现。此外,g-Zn–N–C/PtCo在ORR中显示出优异的稳定性,经过10K电位循环后MA保持率为98.3%。当g-Zn–N–C/PtCo集成到燃料电池阴极时,经过90K电位循环后,MA保持率达到了79.3%。在230小时的测试中,在1.5A cm−2下未观察到明显的电压衰减,展示了在燃料电池中的良好潜力。理论计算表明,锌-氮位点引入的铂-锌-氮相互作用可以稳定铂钴IMCs并提高ORR活性。本研究提出了一种通用且稳健的策略,通过原子胶来稳定超细铂基纳米颗粒,这将大大促进它们在燃料电池中的实际应用。Zhongliang Huang et al. ,Atom-glue stabilized Pt-based intermetallic nanoparticles.Sci. Adv.10,eadq6727(2024).DOI:10.1126/sciadv.adq6727