港城大曾志远教授等Nature Communications:TMD 纳米片,实现超高效率铅去除!
纳米人
2024-10-14

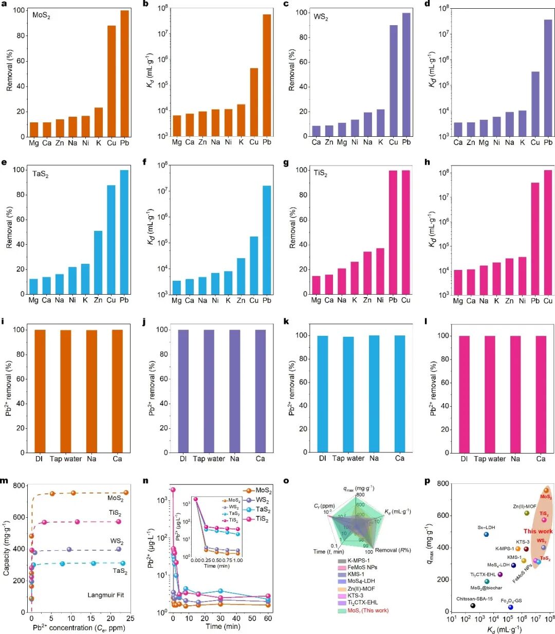
论文DOI:DOI : 10.1038/s41467-024-52078-y.二维(2D)材料作为吸附剂,在去除饮用水中的重金属离子(HMI)方面受到广泛关注,因其拥有大量吸附位点。然而,实验研究尚不足以充分发挥其吸附能力并阐明机制。本研究中,我们合成的金属1T/1T'相2D过渡金属二硫化物(TMD,包括MoS2、WS2、TaS2和TiS2)纳米片展现出卓越的铅离子(Pb2+)去除能力(高达758mg g−1),具有丰富活化的硫化学吸附位点。实验结果表明,Pb2+浓度可在0.5分钟内从2mg L−1降低至2μg L−1,符合世界卫生组织对饮用水的标准(Pb2+ < 10μg L−1)。通过原子级表征和密度泛函理论计算,发现Pb2+通过形成S-Pb键以单原子形式吸附在过渡金属原子顶端位置。此外,利用金属相MoS2纳米片制成的点式过滤器设备(POU),对1mg L−1的Pb2+浓度水展现出55L水/g吸附剂的处理能力,显著高于其他2D材料和商业活性炭。饮用水中的重金属离子(HMI)因其高毒性、快速迁移性和不可生物降解性,对人类健康构成严重威胁。铅离子(Pb2+)、镉离子(Cd2+)和汞离子(Hg2+)尤为关注,其有害影响已得到充分证实。虽然已有多种技术用于去除这些离子,如化学沉淀、溶剂萃取、离子交换和膜分离,但去除效率仍不足以满足世界卫生组织对Pb2+(10μg L−1)、Cd2+(3μg L−1)和Hg2+(6μg L−1)的严格标准。吸附被视为有效去除饮用水中HMI的策略,因其优异的吸附能力、显著选择性和操作简便。根据硬/软酸碱(HSAB)理论,路易斯软酸(Pb2+、Cd2+、Hg2+)倾向于与含有S、N或O的路易斯软碱基团结合。因此,理想的HMI吸附材料应具备丰富的路易斯软碱基团。多种材料,特别是二维(2D)材料,如六方氮化硼(h-BN)、氧化石墨烯(GO)、过渡金属碳化物/氮化物(MXenes)和过渡金属二硫化物(TMDs),已被开发用于HMI去除。TMDs因其层状结构和丰富的硫位点,成为去除HMI的有希望材料。目前研究主要集中在通过增加层间距或将MoS2剥离为单层纳米片来提高硫原子的利用率。同时,相调控至1T/1T'可增强HMI的吸附能力,展现出比2H相更高的Pb2+吸附能力和更快的动力学。此外,MoS2与水凝胶复合可改善在连续流动操作下的HMI处理。然而,关于吸附位点、Pb2+吸附的形貌及Pb-S键形成等机制仍未得到探索。(1)通过电化学锂离子插层剥离可以剥离得到产率高达90%的单层或者双层的TMDs纳米片,过程当中的相转变和电子转移激活暴露了S位点,增强了对Pb2+的吸附效果。(2)通过球差电镜和同福辐射以及理论计算证明了S-Pb 键的单原子吸附机制,以及Pb2+只吸附在过渡金属正上方的位点(Mo, W, Ta, Ti)。(3)将单层的MoS2纳米片制成层状膜作为POU过滤器展现出了优异的Pb2+废水处理能力和循环再生性能。 图1. 四种1T/1T'相2D过渡金属二硫化物(TMD,包括MoS2、WS2、TaS2和TiS2)纳米片对不同金属离子的去处效率。四种1T/1T'相2D TMD纳米片都表现出对初始浓度为 2mg∙L-1 的 Pb2+几乎 100% 的去除率(图 1a、c、e、g)。对 Cu2+的去除率也很高(87-90%),但对 K+、Ni2+、Na+、Zn2+、Ca2+ 和 Mg2+ 的去除率非常低(10-50%)。为了比较 TMD 纳米片的亲和力,计算了每种阳离子的分配系数 (Kd)(见图 1b、d、f、h)。MoS2、WS2、TaS2 和 TiS2 纳米片对 Pb2+ 的 Kd 值分别为 5.57 × 107、3.59 × 107、3.90 × 107 和 1.58 × 107 mL∙g-1,比其他金属阳离子(Cu2+、Zn2+、K+、Ni2+、Na+、Mg2+、Ca2+)高 2 到 4 个数量级,表明它们对 Pb2+ 具有优异的选择性/亲和力。这归因于剥离的 TMD 纳米片中大量的 S 位点(路易斯软碱基团),它们可以与路易斯软酸(Pb2+)提供强的软-软相互作用。此外,我们研究发现Na+, Ca2+和自来水中四种二维材料对Pb2+的去处效率几乎不受影响(见图1i-l)。吸附等温线发现MoS2, WS2, TaS2, TiS2对Pb2+的饱和吸附容量分别为758mg·g⁻¹, 401mg·g⁻¹, 311mg·g⁻¹, and 574mg·g⁻¹ (见图1m). 动力学吸附试验表明MoS2 和 WS2 分别在 0.5 和 0.75 分钟内将Pb2+浓度从 2mg∙L-1 降低至 2μg∙L-1。而 TaS2 和 TiS2 则在 4 分钟内将浓度降低至 3μg∙L-1 (见图1n). 通过对 MoS2 和文献中其他吸附剂在 Pb2+ 吸附性能(如饱和吸附容量 qmax、分配系数 Kd、去除效率 R、吸附时间 t 以及残余浓度 Cf)的综合比较,结果显示 MoS2 在几乎所有方面均优于其他吸附剂 (见图1o, p)。 图2.四种1T/1T'相2D TMDs吸附Pb2+的球差电镜表征图以及对应的原子吸附模型图。TMD-Pb 纳米片的高分辨率高角度环形暗场扫描透射电子显微镜 (HAADF-STEM) 图像显示了规则排列的亮点 (图 2 a、f、k、p),属于过渡金属原子(Mo, W, Ta, Ti)的周期性排列。显然,这些图像中还出现了一些更亮的点 (红色圆圈) (图 2 a、f、k、p),属于单个 Pb 原子,表明 Pb2+ 的吸附为单原子形式。这些单原子 Pb 恰好与 TMD 晶体中的过渡金属原子位点重叠 (图 2b、g、l、q),表明单原子 Pb 位于过渡金属原子的顶部位点上。HAADF-STEM信号强度分析显示,dPb-M=dM-M(d代表原子间距离,M代表过渡金属原子)(图2c,h,m,r),进一步表明Pb单原子精确重叠在过渡金属原子位点上。此外HAADF-STEM显示MoS2和WS2为1T′结构 (1D zigzag链,见图2a, f), TaS2和TiS2为1T结构 (见图2k, p)。理论上,由于 1T′-MoS2 或 WS2 固有的不对称结构,Pb2+ 在 1T′-MoS2 或 WS2 上的吸附提供了六种不同类型的吸附位点(见图 2d,i)。而 1T-TaS2 或 TiS2 表现出对称结构,导致可用于 Pb2+ 结合的可辨别吸附位点更加有限,只有三个(图 2n,s)。尽管如此,实验数据已最终确定,只有顶部金属(Mo/W/Ta/Ti)位点可作为 Pb2+ 结合的确认吸附位点(图 2e,j、o、t)。 图3. 四种1T/1T'相2D TMDs吸附Pb2+的结构表征。为了确定 MoS2、WS2、TaS2 和 TiS2 对 Pb2+ 的吸附是物理过程还是化学过程,我们进行了基于同步加速器的 X 射线吸收精细结构 (XAFS) 表征。TMD-Pb 样品的 Pb L3 边的归一化 X 射线吸收近边结构 (XANES) 光谱与 PbO 或 PbS 的光谱非常相似 (图 3a),表明 Pb的平均氧化态约为 2,Pb 原子的主要存在形式是单原子形式 (因为以 Pb 颗粒或簇形式存在的 Pb 物种的氧化态约为零)。通过从 Pb L3 边的扩展 X 射线吸收精细结构 (EXAFS) 光谱得出的 R 空间曲线 (图 3b) 进一步了解了化学键合,揭示了 TMD-Pb 样品中存在 Pb-S 键,这与标准 PbS样品一致。没有出现与 Pb-Pb 键相对应的可辨别峰,就像在 Pb 箔中观察到的峰一样,这进一步证实了单原子 Pb 的形成。XRD也证实了原子级分散的Pb (图3c)。小波变换图展示了四种TMD-Pb样品中Pb-S键的位置(图3d-g)。对比四种材料吸附Pb前后的XPS数据发现,电子是从TMD转移到Pb2+上(图3h-l)。 图4. DFT计算分析四种1T/1T'相2D TMDs吸附Pb2+的机理。第一性原理计算(DFT)发现,由于吸附能低得多,Pb2+比其他金属离子更适合吸附在 TMD 表面上(见图4a-c)。只有一个例外,即 Cu2+ 在 1T-TiS2上的吸附趋势比 Pb2+ 略强(见图4d)。这些不同的吸附能值与它们的去除效率高度一致。此外不同吸附位点的吸附能值和Pb-S键的键长值发现1T'-MoS2和WS2的吸附位点1 (M-top) 和2 (M-top) 以及1T-TaS2和TiS2的吸附位点1 (M-top) 是能量最低的最利于Pb2+吸附的 (见图4e-h ),表明过渡金属顶部的位点是最稳定的吸附位点,这与实验观察到的结果一致。对于吸附在金属顶部的 Pb2+,迁移到附近的 S 顶部非常困难,需要克服1.01 -1.51 eV 的能量势垒。此外,对于所有 TMD 表面,我们注意到 S-3p 轨道和 Pb-6s 轨道之间具有良好的匹配性,这证明了由于化学吸附而形成了 Pb-S 键,与 XAS 结果(图 3d-g)非常吻合。此外,还观察到 Pb 和 S 位点之间的 p-p 轨道重叠,支持有效的电子转移。有效的 s-p 和 p-p 耦合保证了稳定的 Pb-S 键形成(见图4i-l)。 图5. MoS2膜作为点式过滤器(POU filter)对Pb2+的过滤去除性能。四种材料中MoS2对Pb2+的吸附性能最好,循环再生实验发现5个循环后MoS2对Pb2+的去除效率仍然保持在94%左右(见图5a-b),表明其可以重复利用。我们继续探究了一下将MoS2制成层状膜作为点式过滤器 (POU)的应用(图5c)。通过压力辅助的过滤实验(图5d),在出口浓度达到10μg L−1 之前(WHO设定的安全值), MoS2膜可以处理浓度0.25mg L−1的Pb2+溶液670ml, 1mg L−1的Pb2+溶液200ml, 并且一个循环之后能保持92% (图5e)。过滤完之后,MoS2膜的截面球差电镜表征到了层间的单原子Pb (图5f-h). 通过对比MoS2膜和之前报道的材料的处理容量,我们所制备的MoS2膜的性能要优于它们(图5i)。图6. 金属 1T/1T′ 相 TMD 纳米片用于超高效去除重金属铅的示意图。基于我们的全面表征和理论计算,图 6 展示了高产率制备具有金属 1T/1T′ 相的单/双层 TMD 纳米片,并强调了其在 Pb2+ 去除中的优越性能。以下是关键因素的简要说明:(1) 精确的锂离子 (Li+) 嵌入:通过电化学锂嵌入和剥离方法,精确控制 Li+ 嵌入量,确保最佳剥离条件,实现了≥ 92%的单/双层 TMD 产率,最大化了平面内 S 原子的暴露,提供丰富的 Pb2+ 吸附位点,从而提高吸附容量。(2) 电子转移诱导相变:插入的锂原子引发的电子转移使 TMD 材料从 2H 相转变为 1T′ 相,促进了电子在 S 位点的均匀分布,增强了 Pb2+ 的吸附动力学。(3) 高效吸附位点:丰富且活化(因额外电子掺杂)的 S 吸附位点使得Pb2+的残留浓度极低。理论计算显示,金属 1T′ 相 MoS2 和WS2 具有六个稳定的吸附位点,其中 S1 和 S2(M-top)的吸附能值最低能有效吸附 Pb2+,而1T相TaS2和TiS2有三个稳定的吸附位点,其中S1(M-top)同样具有最低的吸附能值能有效吸附Pb2+, 这一发现与 HAADF-STEM 观察到的结果一致。 我们的研究通过开发一系列金属 1T/1T′ 相 TMD 纳米片(如 MoS2、WS2、TaS2 和 TiS2),在有效去除 Pb2+ 方面取得显著进展。这些纳米片具有高产量的单层/双层结构和丰富的 S 化学吸附位点,展现出快速的吸附动力学、极低的残留量、高吸附容量、卓越的选择性和超高的去除效率,比已经报道的 Pb2+ 吸附剂性能要好。通过多模态表征和理论计算,我们发现 TMD 纳米片出色的Pb2+去除性能源于 Li+ 插入过程中的电子掺杂激活了 S 化学吸附位点,并提出了 S-Pb 键的单原子吸附机制。此外,我们展示了 MoS2 膜在去除 Pb2+ 作为高效 POU 点式过滤器的潜在应用。这些发现凸显了金属 1T/1T′ 相 TMD 纳米片在减少饮用水中重金属污染方面的巨大潜力,并为改善 HMI 吸附性能提供了调节吸附位点微环境的依据。曾志远,香港城市大学副教授,博士生导师,城大海洋污染国家重点实验室成员。曾在美国劳伦斯伯克利国家实验室,应用材料公司(硅谷)从事博士后研究、半导体芯片工艺(Plasma Etching)研发。现主要从事二维TMDs材料的电化学Li+插层剥离技术、膜分离技术、原位液相透射电镜技术等研究。在Nat. Mater., Nat. Rev. Chem., Nat. Protoc., Nat. Synth.Nat. Commun.等杂志共发表SCI论文160篇,H因子65。2024年获香港大学教育资助委员会(University Grants Committee)新进学者协作研究补助金 (Young Collaborative Research Grant,483万港币),课题组主页:https://www.zeng-lab.com/。