纳米人

这所高校,一天3篇Science!

米测MeLab
2024-10-29


引言

近日,芝加哥大学同一天Science发表三篇论文。这些研究涵盖了生物电子设备、光电材料及微生物生态研究。具体而言,包括水凝胶与聚合物半导体的结合、新型胶体量子点的合成方法以及肠道微生物的基因转移机制。
   
图片
水凝胶是一种具有与生物组织相似的机械性能和化学性质的材料,因其高水含量和良好的生物相容性而广泛应用于生物医学、组织工程和药物递送等领域。与传统的聚合物材料相比,水凝胶不仅能够保持水分,还具备优异的柔韧性和可塑性。然而,水凝胶在赋予半导体功能方面存在挑战,因为大多数聚合物半导体在水中的溶解性较低,这限制了它们在生物应用中的潜力。 
   
为此,芝加哥大学王思泓课题在水凝胶和半导体聚合物复合材料的研究中取得了新进展。该团队开发了一种新型的溶剂亲和力诱导组装方法,将不溶于水的聚合物半导体整合到双网络水凝胶中。通过这一创新方法,研究人员实现了将聚合物半导体p(g2T-T)与水凝胶形成单体丙烯酸结合,从而在紫外光下交联形成双网络结构。经过水的溶剂置换,这种新型半导体水凝胶不仅保持了高的载流子迁移率(高达1.4平方厘米每伏每秒),还具有与组织相近的模量(软至81千帕),并表现出150%的可拉伸性。

这种具有生物相容性的半导体水凝胶在与生物组织接触时,其组织级模量能够显著减轻免疫反应。此外,高孔隙率的水凝胶增强了半导体与生物流体界面上的分子互动,使得光调节的响应性提高,同时体积生物传感的灵敏度也得到了显著改善。该研究成果为开发新型的生物电子设备和传感器奠定了基础,展现了水凝胶和半导体材料结合的广阔前景。    
图片
hydro-SC生物界面的多模应用


图片
胶体量子点是具有可调节光电特性的纳米材料,因其在光电子器件、太阳能电池和生物成像等领域的广泛应用,近年来成为研究热点。然而,重要的III-V族半导体(如胶体砷化镓GaAs)的合成仍然面临许多挑战,现有的方法难以满足高质量和高效率的需求。尤其是,传统合成技术在高温下的操作受限,限制了材料性能的提升。因此,科学家们迫切需要新的合成方法来解决这些问题。    

为此,芝加哥大学Dmitri Talapin研究团队提出了一种高温熔盐胶体合成的新策略,通过利用熔盐的氧化还原化学以及表面活性剂添加剂,成功实现了在熔融无机盐中直接成核和生长胶体量子点。该方法的关键在于能够在超过425°C的高温下进行合成,这一条件对于实现光致发光GaAs量子点至关重要。研究表明,这种新颖的合成方法不仅克服了传统技术的限制,还成功制备出近12种以前未报道的III-V固溶体纳米晶复合物,拓展了材料的设计和应用范围。

图片
在熔盐溶剂中控制氧化还原电位对III-V族纳米晶转化的重要性
   

图片
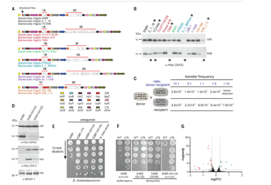
拟杆菌属是肠道微生物组中重要的细菌纲,因其在肠道中的高密度定殖和与宿主的相互作用而成为研究热点。然而,拟杆菌属中的细菌相互作用机制复杂,尤其是其基因转移和拮抗机制尚不完全理解,这给揭示其在微生物生态和宿主健康中的作用带来了挑战。

为此,芝加哥大学Laurie E. Comstock教授团队开展了对拟杆菌属的深入研究,特别是其第六型分泌系统(T6SS)及其与移动遗传元件(ICE)的关系。

研究表明,B. fragilis通过T6SS和共轭DNA转移进行竞争和防御,其中GA1、GA2和GA3是主要的T6SS位点。Sheahan等人发现,GA3的表达受到携带GA1基因的ICE的抑制,这一抑制作用是通过ICE编码的转录调节因子实现的。这一发现揭示了ICE在调节拟杆菌属间相互作用中的重要作用,并暗示了ICE对宿主适应度的影响。

尽管GA3的T6SS被抑制,ICE的获得却显著提高了B. fragilis的适应度,使其能够进行共同防御。这一研究结果不仅为理解拟杆菌属的生态相互作用提供了新视角,也为探讨微生物群落在健康与疾病中的角色奠定了基础。    

图片
GA1 ICE的获取关闭了B. fragilis GA3 T6SS的发射及其对抗能力

【参考文献】  

1.Yahao Dai et al., Soft hydrogel semiconductors with augmented biointeractive functions.Science386,431-439(2024).DOI: 10.1126/science.adp9314
2.Justin C. Ondry et al. ,Reductive pathways in molten inorganic salts enable colloidal synthesis of III-V semiconductor nanocrystals.Science386,401-407(2024).DOI:10.1126/science.ado7088   
3.Madeline L. Sheahan et al. ,A ubiquitous mobile genetic element changes the antagonistic weaponry of a human gut symbiont.Science386,414-420(2024).DOI:10.1126/science.adj9504   



版权声明:

本平台根据相关科技期刊文献、教材以及网站编译整理的内容,仅用于对相关科学作品的介绍、评论以及课堂教学或科学研究,不得作为商业用途。

万言堂

纳米人 见微知著