先获国家杰青资助,再获科学探索奖!他,今年继两篇Science之后,刚刚登上Nature!
纳米技术
2024-11-01

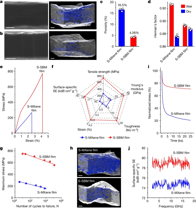
Ti3C2Tx MXene具有优异的机械性能、导电性、光热转换能力、生物相容、骨诱导等能力,因此在航天航空、柔性电子设备、生物医学等领域具有发展前景。如何把MXene片组装为宏观的高性能材料是个巨大挑战。有鉴于此,北京航空航天大学程群峰教授、北京大学口腔医院邓旭亮教授等报道开发了“卷对卷”(roll-to-roll)辅助的刀片涂层,将其记为RBC过程(oll-to-roll-assisted blade coating),随后再进行桥接处理,得到近红外区间具有光热转化能力和成骨能力的宏观材料。首先通过氢键与蚕丝蛋白进行桥接,随后通过RBC工艺过程构筑宏观薄膜,之后再通过离子桥接处理稳定结构。得到的大面积MXene薄膜具有强烈的层间相互作用,实现高度排列和致密化,因此得到高拉伸强度(755MPa)、高韧性(17.4MJ m-3)、高电磁屏蔽能力(78000dB cm2 g-1),得到具有环境稳定韧性、光热转换、骨再生能力。这种策略不仅提供了MXene在EMI电磁屏蔽领域、骨组织领域实用化的方法,而且为开发其他二维材料的高性能的规模化组装提供可能。 首先剥离Ti3C2Tx MXene薄膜得到尺寸为17.5μm、厚度1.5nm的MXene薄片,由于水分子吸附导致MXene薄片的厚度比理论值更厚。XRD表征表明39°对应于Ti3AlC2 MAX的104峰,验证得到剥离的MXene薄片。Ti3C2Tx MXene的层间距离达到1.26nm,比Ti3AlC2 MAX的0.93nm更高,这种层间距增加是因为表面官能团和插层水分子导致。 蚕丝蛋白SS(Silk sericin)是符合可持续发展需求的生物材料,具有优异的生物相容性和丰富的极性氨基酸基团,能够作为与MXene薄片形成氢键,而且能够与金属离子配位。将SS溶液与MXene均匀的混合得到浆料具有流变剪切稀化行为,将这种浆料通过刮涂处理过程担载到PET载体,形成利用氢键桥接MXene的大面积薄膜,记作S-HBM。这种氢键桥接MXene薄膜(S-HBM)浸入ZnCl2溶液,随后通过去离子水清洗,干燥后得到S-SBM薄膜。S-SBM薄膜的厚度能够通过调控刮刀距离PET载体的间距控制,随着厚度的增加,S-SBM薄膜的密度基本没有变化。通过增加SS(丝素蛋白)的含量,合成了四个S-HBM薄膜,分别记作S-HBM-I到S-HBM-IV,其中丝素蛋白的质量为10wt %,得到的H-HBM具有强度最高的薄膜(S-HBM-II)。随后改变ZnCl2的浓度,制备了四个S-SBM,分别为S-SBM-I到S-SBM-IV。此外,制备了离子键桥接MXene对比薄膜(S-IBM)。通过TGA热重分析和EDS元素分布分析,S-HBM、S-IBM、S-SBM薄膜的丝素蛋白(SS)含量和Zn2+含量。
结构表征
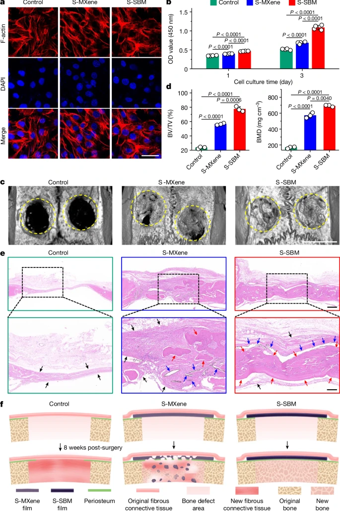
图2. S-MXene和S-SBM的结构表征、机械性能、电学性能MXene-SS复合体作为构筑单元的厚度为2.1nm,这个厚度比MXene薄片更高(1.5nm),由于丝素蛋白分子的亲水性,MXene-SS溶液比MXene溶液在PET载体上具有更低的接触角,这有助于RBC处理过程中形成连续的宏观薄膜。由于加入的丝素蛋白,S-HBM薄膜(1.32nm)具有比S-MXene更大的层间距,但是由于Zn2+和MXene薄片之间的静电吸引作用,S-IBM(1.21nm)和S-SBM(1.27 nm)的层间距小于S-MXene和S-HBM薄膜的的层间距。需要注意的是,过量Zn2+无法与MXene薄片桥接,只能作为杂质导致层间距的扩大,比如加入过量Zn2+的S-IBM-IV(1.23nm)或S-SBM-IV(1.30nm)。XPS表征结果表明S-IBM和S-SBM薄膜产生Zn 2p峰,说明掺杂Zn2+,EDS谱表征结构表明S-SBM内的Zn元素均匀分布。而且S-IBM和S-SBM薄膜的Ti2+ 2p3/2峰和Ti3+ 2p3/2位置不同,相比于S-MXene或S-HBM相比,Ti2+和Ti3+的峰都向高能量区间移动。这是因为Zn2+的电负性比Ti更大,因此降低Ti的电子云密度。S-HBM比S-MXene或S-IBM薄膜相比,产生N 1s峰,验证其中含有丝素蛋白。 UV-Vis表征和FTIR表征结果表明SS丝素蛋白和MXene之间的氢键是因为H-O→Zn2+配位效应。FTIR红外光谱表征结果表明SS丝素蛋白分子的构象从随机卷曲转变为形成β-折叠。在30天存储后,MXene分散液在777 nm的峰强度减少81%,而且MXene分散液的颜色由黑色变为灰白色,MXene-SS(修饰丝素蛋白后的MXene)分散液在777nm的峰强度仅有2%的降低,而且颜色基本上没有改变。结果表明丝素蛋白分子能够保护MXene免于氧化(作者推测是因为β-折叠结构能够屏蔽水分子和氧气分子,而且氢键能够占据MXene上的反应位点)。图3. S-MXene和S-SBM薄膜的氧化稳定性和光热转换性能测试S-MXene、S-HBM、S-IBM、S-SBM的拉伸应力-应变曲线,结果表明S-SBM薄膜具有最强的机械性能,拉伸强度达到755±22MPa,韧性达到17.4±0.5MJ m-3,杨氏模量为32.9±1.9GPa,应变达到4.16±0.05%,分别为S-HBM的1.37, 1.35, 1.76, 1.01倍,是S-IBM的1.64, 2.49, 1.73, 1.48倍,是S-MXene的2.74, 4.65, 2.72, 1.59倍。其耐疲劳性比没有桥连的MXene更高,在495 MPa~555MPa区间内,S-SBM的最高耐疲劳性提高1.2×105倍。S-MXene和S-SBM薄膜的疲劳寿命都随着担载频率和压力幅度的增加而减少。在40 MPa~100MPa区间内拉伸循环5.0±104次后,S-MXene和S-SBM的3D重构多孔和体积都变得更大,表明其中的孔隙能够起到裂纹缓冲的能力。 由于桥接后的MXene具有密集堆积的薄片,以及更强的层间相互作用,能够抑制薄片的滑动,因此比没有桥接处理的MXene表现更高的抗应力松弛性能,S-SBM薄膜在2%应变后松开后的残留应力达到70.6%。此外薄膜具有抗超声波损坏的能力,超声波损坏的能力与机械强度正相关。由于薄膜排列增强,因此虽然绝缘性的键合分子虽然影响MXene的层间电子转移,但是仍然得到8458±194S cm-1导电性。厚度为2.52μm的S-SBM薄膜具有良好的导电性和高度对齐的结构,在2 GHz~18GHz区间内表现57.4±0.6dB的高电磁干扰(EMI)屏蔽效率,稍微低于2.57-μm S-HBM(57.9±0.5 dB)、2.63-μm S-IBM(60.3±0.3 dB)、2.75-μm S-MXene(61.1±0.6 dB)薄膜的EMI屏蔽性能。S-SBM薄膜的比表面积屏蔽效率达到为78000±800dB cm2 g−1,这个数值超过了S-MXene薄膜(75,600±700dB cm2 g−1),也超过了以往报道MXene薄膜材料的性能以及大多数固体屏蔽材料的性能。湿度稳定性。在100 %相对湿度环境下测试S-MXene, S-HBM, S-IBM, S-SBM薄膜的导电性,研究其氧化稳定性。紧凑的结构阻碍了氧气和水分子渗透到薄膜中,氢气和离子键占据了MXene薄片攻击氧气和水的反应位点,因此桥接修饰MXene薄膜具有比其他未桥接MXene薄膜更好的氧化稳定性。S-SBM薄膜具有最高的氧化稳定性,在潮湿空气存储10天后仍然保留89.5%的电导率。而且,S-SBM薄膜比S-MXene薄膜的电磁屏蔽效率的降低更小。光热转换性能。S-SBM和S-MXene薄膜具有相当好的光热转换性能,近红外(NIR)照射下,808nm激光(200mW cm-2光强度)照射导致表面温度可以快速达到101°C和105°C。而且,在储存于潮湿空气的期间,由于S-SBM薄膜具有抗氧化性,因此光热转换性能优于S-MXene。生物兼容性。分别在体内和体外将S-MXene和S-SBM薄膜上的骨源性间充质干细胞(BMSCs)实验,表明S-SBM薄膜具有良好的生物相容性,而且能够促进细胞增值。对心脏、肝脏、脾脏、肺和肾脏的细胞形态和整体结构完整性进行测试,发现基本上没有危害,表明S-SBM的生物安全性。 骨再生性能。根据文献报道,MXene薄片和丝素蛋白分子都能够诱导成骨分化能力,因此具有成骨应用前景。因此,通过大鼠颅骨缺损模型研究了S-SBM薄膜促进成骨能力,结果表明近红外光照射作用下,由于MXene薄片的骨诱导性和光热刺激作用,S-MXene比对照组表现更多的再生骨生长,但是S-MXene在体液环境中容易发生分解。相比的S-SBM在植入颅骨缺损后可以很好地保持结构完整性,能够实现最高的骨组织体积/总组织体积(BV/TV达到77.4±3.5%),这个性能比Gore-Tex或者丝素蛋白的效果更好。Wan, S., Chen, Y., Huang, C. et al. Scalable ultrastrong MXene films with superior osteogenesis. Nature 634, 1103–1110 (2024).DOI: 10.1038/s41586-024-08067-8https://www.nature.com/articles/s41586-024-08067-8