中科大吴宇恩&周煌,Nature Synthesis!
米测MeLab
2024-11-07

研究背景
催化剂的表面结构对电化学CO2还原反应的性能影响显著。然而,施加电压导致的重构会影响表面结构,且难以控制。这里,中国科学技术大学吴宇恩、周煌等人受到具有缓释结构的药物胶囊的启发,在金属氧化物催化剂上构建了水溶性碳酸盐壳。这层壳体作为保护涂层,有效减缓了催化剂在施加电场下从高价态向低价态的表面演变过程。因此,通过调节壳体厚度和溶解速率,可以调控表面重构,促使形成丰富的低配位结构。这一策略能够促进生成具有丰富晶界和小颗粒的Cu(0)。在2.0 A cm−2的电流密度下,C2+法拉第效率达82.8 ± 2.2%,超过了传统CuO催化剂的性能。外部和原位表征表明,这些生成的表面结构增强了*CO中间体的稳定性和C–C耦合。作者调控表面重构的策略可应用于其他催化剂,如ZnO、In2O3、SnO2和Bi2O3,提升它们对CO和甲酸的选择性。
研究亮点
(1)实验首次在金属氧化物催化剂表面构建水溶性碳酸盐壳(K2CO3),实现了对电化学CO2还原反应(CO2RR)催化剂表面重构的调控。这一创新设计灵感来源于药物的缓释胶囊,利用该壳体延缓催化剂的表面演变过程。(2)实验通过调节碳酸盐壳的厚度和溶解速率,成功实现了催化剂表面由高价态向低价态的可控转变,促进了丰富低配位结构的形成,从而提升了催化剂的活性。具体表现为,涂覆有2.0 nm K2CO3的CuO纳米晶体在2.0 A cm−2的电流密度下,达到了82.8 ± 2.2%的C2+法拉第效率,显著超越了传统CuO催化剂。(3)外部电子显微镜和原位光谱表征结果显示,K2CO3涂层延长了催化剂的重构速率,并有助于形成富含晶界和小颗粒的Cu(0)晶体,增强了*CO中间体的稳定性及C–C耦合反应。
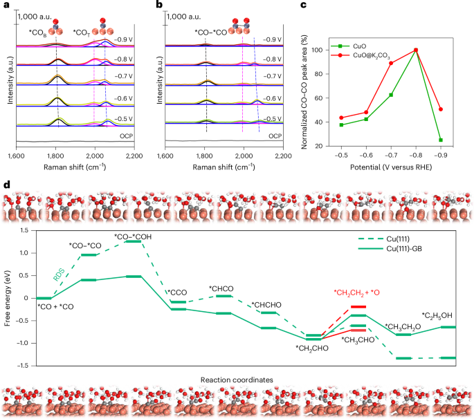
图文解读
图4:CuO@K2CO3催化剂在CO2RR过程中重构的外部和原位表征。图5:增强C2+产物机制的原位拉曼光谱和密度泛函理论(DFT)计算。图6:ZnO@K2CO3和In2O3@K2CO3的表征及其CO2RR性能。
总结展望
受到药物胶囊的启发,本研究开发了一种碳酸盐缓释策略,成功调控了催化剂在二氧化碳电还原中的重构。设计的碳酸盐缓释壳能够减缓金属氧化物的重构速率,从而有效促进低配位金属表面物种的形成,提升二氧化碳电还原的反应活性和选择性。在CuO@K2CO3催化剂中,C2+法拉第效率达到82.8 ± 2.2%,电流密度为2.0A cm−2。这种方法还可扩展到其他催化剂,包括ZnO、In2O3、SnO2和Bi2O3,显著提高了它们对一氧化碳和甲酸的选择性。作者的研究为催化剂表面结构重构的精确调控提供了一种通用策略,并推动了二氧化碳电还原的工业整合。Ma, X., Yang, T., He, D. et al. Carbonate shell regulates CuO surface reconstruction for enhanced CO2 electroreduction. Nat. Synth (2024). https://doi.org/10.1038/s44160-024-00672-9