华中科技大学&东南大学,Nature Nanotechnology!
小奇
2024-11-12

胰腺癌是一种极具侵略性的恶性肿瘤,通常在晚期被诊断出来。全身性化疗是提高总体生存率和生活质量的主要治疗方式,但预后仍然极差,五年生存率低于5%。治疗挑战来自于癌细胞与肿瘤微环境中支持细胞之间的复杂相互作用。针对这些支持细胞的新策略对于增强化疗效果至关重要。近期研究强调了神经系统在推动包括胰腺癌在内的各种癌症的启动和进展中的关键作用。胰腺肿瘤具有神经支配,神经密度与肿瘤大小和存活时间相关,表明神经活动对癌症生物学的影响。神经与癌症相互作用,为肿瘤生长创造有利的微环境。癌细胞可以分泌神经营养因子来招募神经并促进神经发生,而神经则释放刺激癌细胞生长和扩散的神经递质。此外,肿瘤中的免疫细胞,如巨噬细胞,也会影响神经。癌细胞的神经周围侵袭可以吸引巨噬细胞并将其极化为M2样肿瘤相关巨噬细胞(TAMs),最终促进神经生长。此外,交感神经活动影响内皮细胞代谢并诱导肿瘤血管生成。有趣的是,蒽环类化疗药物增加交感神经活动和肿瘤内去甲肾上腺素(NE)含量,从而促进化疗抗性。因此,有效干预肿瘤组织中的神经可能代表了一种增强胰腺癌化疗疗效的潜在策略。Tropomyosin受体激酶(Trk)是在外周和中枢神经系统中表达的受体酪氨酸激酶,对于介导肿瘤微环境中的神经-癌症交叉对话至关重要。Trk被神经营养因子如神经生长因子(NGF)和脑源性神经营养因子激活,促进神经生长和突触可塑性。Trk和神经营养因子的上调与胰腺癌中的交感神经支配和增强的NE含量相关。令人鼓舞的是,Trk抑制减少了神经支配并减缓了正位胰腺癌模型中的肿瘤生长,使Trk成为增强治疗的有希望的靶点。Larotrectinib(Lar)是首个获得食品药品监督管理局批准的Trk抑制剂,对携带神经营养酪氨酸受体激酶(NTRK)基因融合的肿瘤具有高疗效和选择性,可以破坏肿瘤神经支配。然而,Trk抑制剂通常会导致中枢神经系统的副作用,包括共济失调和感觉异常。因此,如何实现Lar到肿瘤内神经的靶向递送以抑制肿瘤神经支配并改善治疗结果仍然是一个巨大的挑战。革兰阴性细菌自然分泌的细菌外膜囊泡(OMVs)直径在30-200 nm之间,通过出芽过程释放。由于其高肿瘤靶向能力、良好的生物相容性和易于制备,OMVs已被用作抗癌药物递送载体。此外,OMVs含有多种病原体相关分子模式,如脂多糖、鞭毛蛋白和肽聚糖,因此能有效激活Toll样受体信号通路,将M2样肿瘤相关巨噬细胞(TAMs)重新极化为M1样表型。鉴于此,华中科技大学甘璐、杨祥良、东南大学滕皋军院士等人从广泛用于临床设置的益生菌大肠杆菌Nissle 1917(EcN)衍生的OMVs,通过神经结合肽NP41进行修饰,以将Lar(Lar@NP-OMVs)递送到肿瘤内的神经。Lar@NP-OMVs不仅通过阻断神经营养因子/Trk信号通路直接抑制神经功能,而且还有效地将M2样TAMs重新极化为M1样表型,以损害神经。因此,Lar@NP-OMVs显著抵消了神经驱动的癌细胞增殖和迁移以及血管生成。值得注意的是,Lar@NP-OMVs大大减轻了吉西他滨(GEM)促进的神经发生,从而增强了其在胰腺癌中的治疗效果。
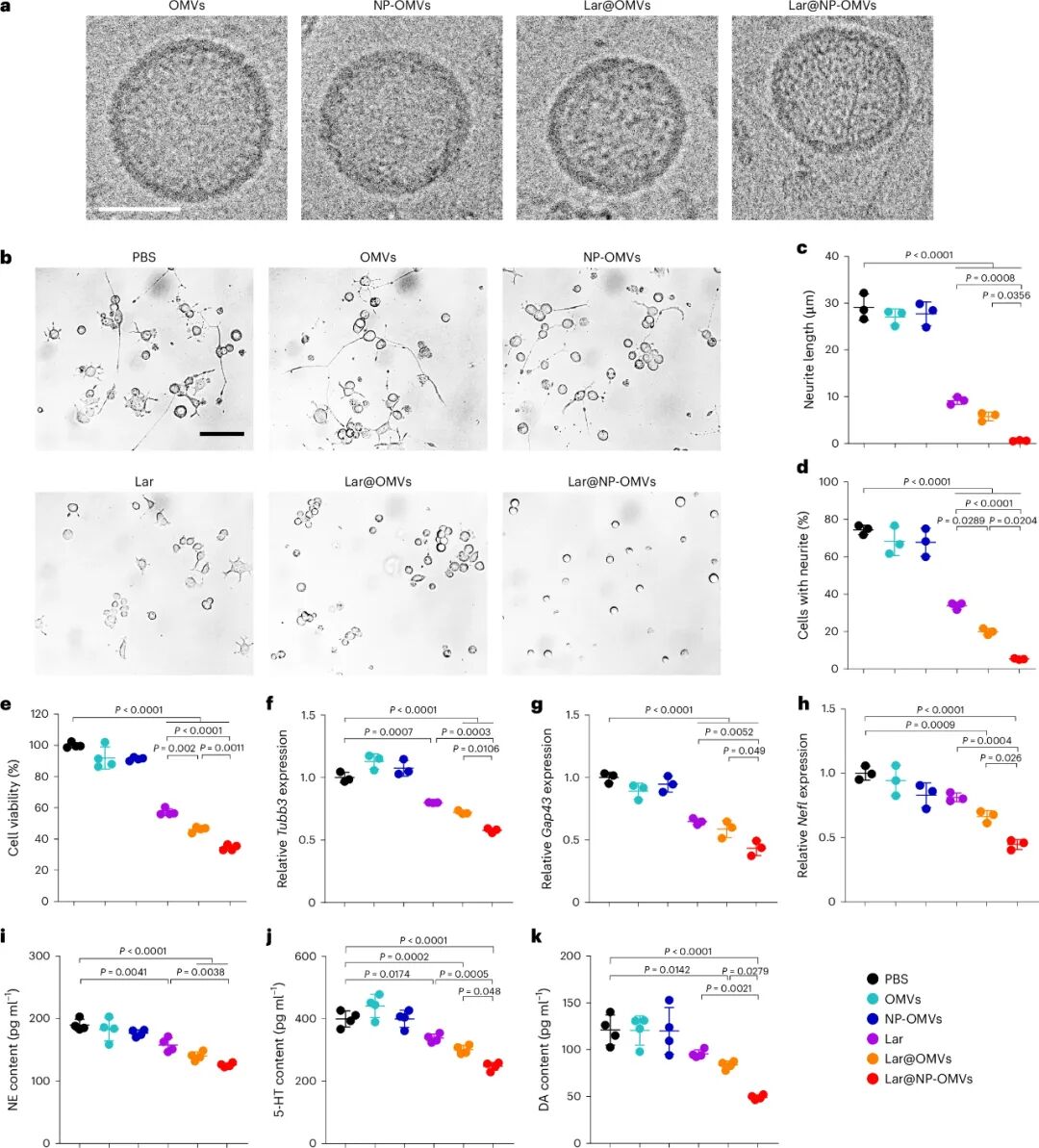
研究表明,胰腺癌的肿瘤微环境中存在神经浸润,这些神经促进了肿瘤的进展。Kaplan-Meier分析显示,与神经相关的基因(如β3-微管蛋白、神经丝重链和酪氨酸羟化酶)表达水平高与胰腺癌患者生存率低相关,揭示了肿瘤相关神经在预后中的作用。在原位Panc02肿瘤携带小鼠和人类胰腺癌组织中检测到典型的神经标记物表达,表明轴突和神经干分布在肿瘤组织中。癌细胞分泌的神经营养因子通过Trk受体促进神经元存活和轴突生长。免疫荧光染色显示,Trk在小鼠和人类胰腺癌组织中显著表达,且Trk表达水平与胰腺癌患者预后呈负相关。回顾性研究也证实了高Trk表达与较短生存时间相关。此外,Trk家族基因与胰腺癌患者肿瘤组织中多种神经标记物表达水平呈正相关,表明Trk对胰腺肿瘤中的神经功能至关重要,Trk的靶向抑制可能阻断神经-癌症交叉串扰,增强治疗效果。为了构建靶向神经的纳米载体,首先通过超速离心从EcN培养上清中分离出OMVs。通过迈克尔加成反应将DSPE-PEG-Mal与神经结合肽NP41偶联,合成DSPE-PEG-NP41。然后将OMVs与DSPE-PEG-NP41孵育,得到NP41修饰的OMVs(NP-OMVs)。接着,OMVs和NP-OMVs与Lar孵育,分别得到Lar@OMVs和Lar@NP-OMVs。这些纳米载体保持了均匀的形态和双层膜结构,尺寸约为150 nm,zeta电位约为-12 mV,且具有良好的pH响应性药物释放特性和稳定性。随后,研究人员通过流式细胞仪检测了DiD标记的OMVs和NP-OMVs在不同细胞类型中的荧光,发现NP-OMVs能特异性地靶向神经细胞。进一步实验显示,Lar@NP-OMVs在神经细胞中的积累比Lar@OMVs和单独的Lar更多。在小鼠模型中,IR780标记的NP-OMVs在肿瘤中的积累显著高于OMVs,且与神经标记物的共定位更多,证明其能有效靶向肿瘤内的神经。此外,Lar@NP-OMVs在血液循环中的时间也比单独的Lar更长。图|Lar@NP-OMVs 在体外有效抑制神经功能
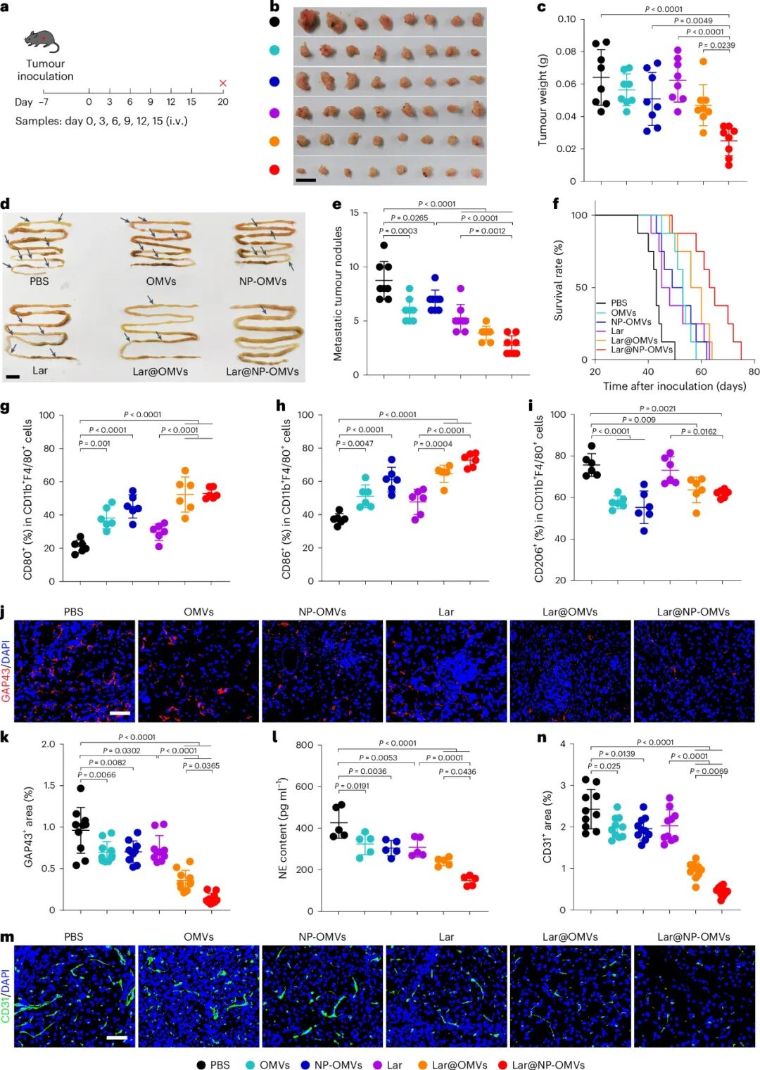
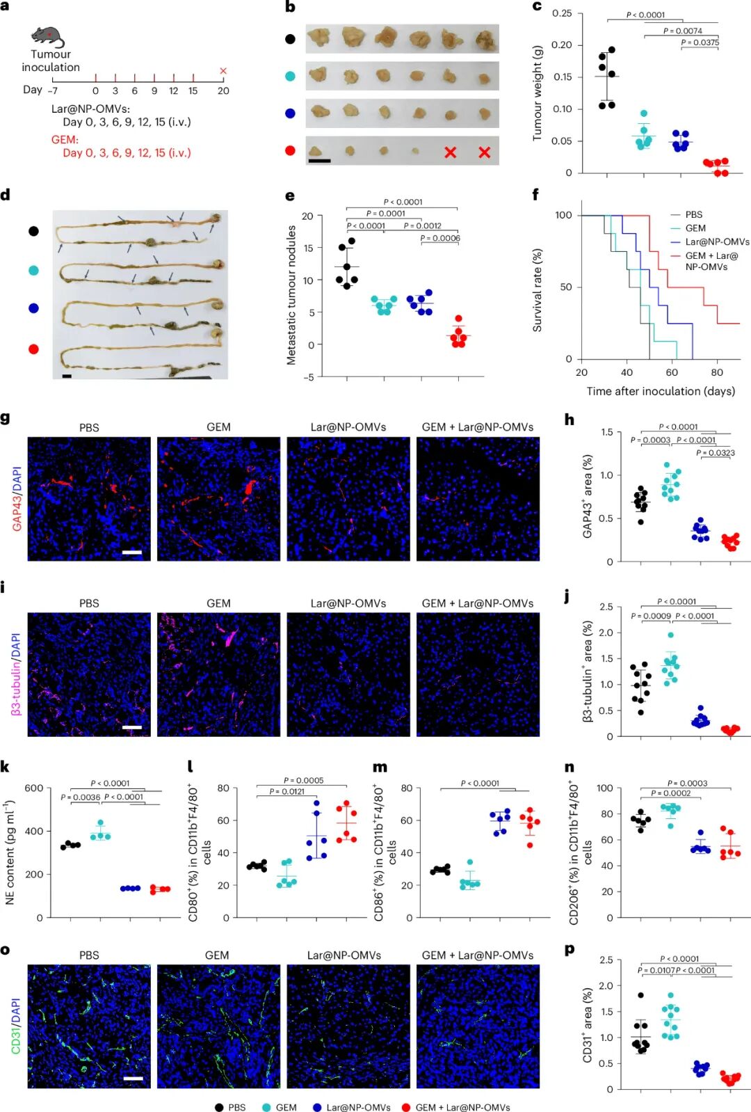
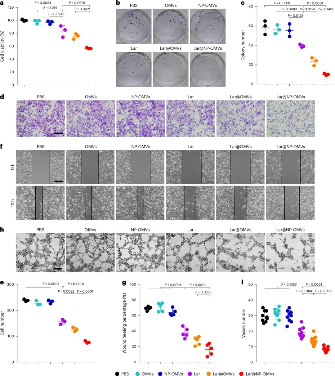
Lar通过与Trk结合,阻断神经营养因子/Trk相互作用,抑制神经功能。在NGF存在下,Lar@NP-OMVs处理的PC12细胞和DRG神经细胞显示出显著的神经突起生长抑制,且对NGF诱导的神经突起生长抑制效果强于单独的Lar。Lar@NP-OMVs还降低了神经标记物的mRNA表达,并减少了NGF刺激下PC12细胞的神经递质分泌。这些数据表明Lar@NP-OMVs能强烈抑制神经功能。神经与癌细胞之间的相互作用通过旁分泌信号影响癌细胞行为。Lar@NP-OMVs处理的PC12细胞上清显著抑制了Panc02细胞的活力和集落形成,减少了Panc02细胞的迁移。Lar@NP-OMVs还显著减少了神经诱导的血管生成,包括抑制HUVECs的迁移和管状结构形成。这些效果可能通过减少PC12细胞中NE的产生和影响HUVECs中β-肾上腺素能受体的激活来实现。总体而言,Lar@NP-OMVs有效地抑制了神经-癌细胞串扰,从而抑制了癌细胞的增殖和迁移,以及神经诱导的血管生成。图|Lar@NP-OMV 处理的神经有效抑制癌细胞生长和迁移以及血管生成Lar@NP-OMVs重极化M2型TAM以阻止神经生长研究发现神经系统与免疫系统之间存在复杂联系,特别是M2样巨噬细胞与神经功能在胰腺癌中的作用。利用TIMER2.0分析,发现神经标记物的表达与胰腺癌患者中M2样巨噬细胞浸润呈正相关,暗示M2样巨噬细胞可能影响胰腺癌中的神经功能。OMVs和NP-OMVs能够被M2样巨噬细胞吞噬,并促使这些巨噬细胞向M1样表型转变,这一过程不因Lar的加入而改变。此外,OMVs和NP-OMVs处理显著增加了促炎细胞因子的分泌,减少了M2样标记物的表达,证实了它们促使M2样巨噬细胞极化为M1样表型的能力。Lar@NP-OMVs处理的M2样巨噬细胞上清能够通过旁分泌机制损害神经功能,而非直接吞噬。TNF抑制剂Etanercept能够减轻由OMV或Lar@NP-OMV处理的M2样巨噬细胞上清引发的神经损伤,表明TNF在这一过程中起到了关键作用。这些发现揭示了Lar@NP-OMVs通过调节巨噬细胞极化和分泌TNF来影响神经功能,进而可能影响肿瘤进展。图|Lar@NP-OMV 复极化的 M2 样巨噬细胞有效抑制神经功能Lar@NP-OMVs在体外实验中显示出抑制癌细胞增殖、迁移和血管生成的能力。在原位Panc02肿瘤小鼠模型中,Lar@NP-OMVs相比Lar或Lar@OMVs处理组展现出更强的体内抗癌活性,肿瘤重量分别减少了59.9%和46.8%。Lar@NP-OMVs处理组的肿瘤细胞和增殖细胞数量最少,且显著抑制了腹膜转移,延长了小鼠生存时间。生物安全性评估显示,Lar@NP-OMVs在健康小鼠中引起的白细胞、血小板减少和脾脏重量增加等副作用在7天内基本恢复正常,表明其相对安全性。Lar@NP-OMVs通过直接作用于神经和间接通过重新极化M2样TAMs来阻断神经-癌症串扰,有效抑制了神经功能,并减少了肿瘤血管密度。此外,Lar@NP-OMVs促进了肿瘤浸润的巨噬细胞、树突细胞、自然杀伤细胞和CD3+CD8+颗粒酶B+ T细胞,可能影响抗肿瘤免疫。使用神经毒素6-羟多巴(6-OHDA)消融交感神经的实验进一步证实了Lar@NP-OMVs诱导的神经干预对抗癌效果的贡献。与NP41偶联脂质体(Lar@NP-LIPs)的对照实验表明,OMVs在重新极化M2样TAMs中发挥关键作用,增强了Lar@NP-OMVs的抗癌活性。图|Lar@NP-OMVs 在原位 Panc02 肿瘤小鼠中具有有效的抗癌活性并改善了肿瘤微环境Lar@NP-OMVs与吉西他滨(GEM)联合治疗显著提高了治疗效果,使33.3%的小鼠肿瘤消失,减少了腹膜转移,并延长了生存时间。GEM治疗增加了肿瘤细胞中的NGF表达和分泌,而Lar@NP-OMVs有效减少了GEM诱导的神经发生,并重新极化M2样TAMs,减少了肿瘤血管生成。这些发现揭示了Lar@NP-OMVs作为化疗辅助剂在多种癌症类型中增强治疗效果的潜力。图|GEM 和 Lar@NP-OMVs 的组合在原位 Panc02 肿瘤小鼠中具有强大的抗癌活性并改善了肿瘤微环境总之,本文构建了Lar@NP-OMVs使用来自益生菌EcN负载Lar的神经结合肽NP41修饰的OMV靶向肿瘤相关神经。Lar@NP-OMVs通过抑制神经营养因子/Trk信号通路直接破坏神经活动。同时,它们有效地将M2样TAM转化为M1样状态,以进一步损伤神经。因此,Lar@NP-OMVs有效消除癌症神经细胞的增殖、迁移和血管生成。重要的是,Lar@NP-OMVs显著减轻胰腺癌症中GEM驱动的神经发生。组合Lar@NP-OMVs协同提高GEM的治疗效果,从而为改善癌症治疗结果提供了一条有前景的途径。Qin, J., Liu, J., Wei, Z. et al. Targeted intervention in nerve–cancer crosstalk enhances pancreatic cancer chemotherapy. Nat. Nanotechnol. (2024).https://doi.org/10.1038/s41565-024-01803-1