四川大学Nature Materials:抗凝血涂层!
小奇
2024-11-20

血液是由多种蛋白质和细胞组成的复杂组织,在广泛调节机制的作用下以达到抗凝和凝血之间的动态平衡,从而保证体内的生理流动。当人工界面暴露于血液中时,凝血的接触途径被激活,最初是通过酶原因子 XII (FXII) 裂解为活性形式触发的。由于 FXII 中表面诱导的构象变化被认为是启动凝血激活的第一个事件,抑制 FXII 表面相互作用是实现抗血栓形成表面最直观的方法。然而,这种策略依赖于一个未经证实的前提,即防污表面不会激活从表面解吸的凝血蛋白。此外,脱落的凝块或在远离防污表面的部位形成凝块会导致更严重的后果。目前还没有完全防止凝血接触激活的抗血栓形成表面的报道。因此,抗凝剂通常与人工装置或植入物联合使用,以防止装置/植入物相关的血栓形成,这本身会增加出血风险。尽管存在各种不确定性,但抗血栓形成表面的主要且可能唯一的设计方法是基于抑制蛋白质-表面相互作用。近日,哥伦比亚大学血液研究和生命科学研究所中心的 Jayachandran N. Kizhakkedathu副教授与四川大学高分子科学与工程学院赵伟锋副研究员,通过优化与凝血因子 XII 的相互作用开发了一种具有屏蔽正电荷的抗血栓聚合物涂层。涂层的抗血栓特性在体外用人血液和体内使用兔颈动脉-颈静脉分流模型得到证明。该涂层与因子 XII 表现出很强的相互作用,降低了接触途径介导的凝块形成。这些发现与通过蛋白质排斥表面接触的抗血栓材料设计策略相矛盾。该聚合物涂层可以使大多数血液接触设备受益。检查具有不同表面特性的表面在血浆中凝血激活的影响,与单独使用血浆相比,它们缩短了血浆凝固时间。然而,唯一例外是带正电的表面,它对血浆凝固的影响很小。这提出了一种使用阳离子表面开发抗血栓形成表面的新方法的可能性。然而,传统的阳离子表面在血液中激活血细胞,引发免疫反应并产生细胞毒性。在作者团队之前的研究中,他们开发了一个生物相容性与带正电荷的大分子 (SPCM) 库。与裸露的带正电荷的大分子相比,这些 SPCM 与目标生物分子保持了很强的相互作用,同时表现出良好的血液相容性。设计一种基于表面共轭 SPCM 的通用基材独立涂层,称为选择性蛋白质相互作用 (SPI) 涂层,以实现对蛋白质相互作用和选择性蛋白质结合与隐藏的正电荷的控制。该 SPCM 由一个超支化聚甘油(HPG)核心组成,核心上装饰着~11个甲基化三(2-氨基乙胺)(R)基团,并由甲氧基-PEG(mPEG350)链的壳层保护。该分子在PEG链末端被大约四种伯胺官能化,用于表面共轭。使用了由 PDA/PEG 与 SPCM 共价偶联的基于聚多巴胺 (PDA) 的涂层,因为这允许其应用于不同的生物医学设备或表面,而无需预处理。通过将涂层暴露在恶劣的条件下,没有厚度变化。光谱特征证实了 SPI 涂层的稳定性。SPI 涂层的水接触角 (~10°) 证实了涂层的高度亲水性。表面 zeta 电位测量值表明 SPI 涂层具有轻微的负电荷 (−7 mV),这与 SPCM 或 PDA/PEG 涂层不同。

由于大多数表面通过接触途径激活凝血,研究 SPI 涂层对人血浆中血液凝固接触途径激活的影响。在血浆中孵育 SPI 包被表面和对照表面后,显色底物 S-2302 对 FXIIa 和激肽释放酶的切割效率被用作接触激活的量度。与未涂层表面相比,SPI 涂层孵育的接触活化显著减少,而其他亲水性对照涂层如 PDA/PEG 和 HPG/PEG 涂层保持表面诱导的接触活化。使用玻璃作为阳性对照,这是一种有效的接触通路激活剂。与其他涂层相比,SPI 涂层显著抑制了缓激肽 (BK) 的生成。SPI 涂层还显着抑制了凝血酶以及凝血酶-抗凝血酶 (TAT) 复合物的形成。此外,与其他涂层基材相比,SPI 涂层显著延长了血浆凝固时间。这些数据提供了 SPI 涂层抗血栓形成特性的初步证据。使用涂层玻璃在再钙化血浆中进行额外的凝血研究。未改性的玻璃表面在 10 分钟内诱导凝块形成,而 SPI 涂层将凝血时间延长至 1 小时以上。在血浆与 SPI 涂层初始孵育 30 分钟后,通过引入肌动蛋白触发凝血。结果表明,在与 SPI 涂层一起孵育的血浆中,凝血没有受到抑制或延迟。此外,即使在长期储存后,SPI 涂层的抗血栓功能仍然很强大,即使在吸附其他血浆蛋白后,其有效性也没有显着降低。

图 SPI 涂层可防止表面诱导的接触激活和血栓形成传统的抗凝材料/疗法可能会因正常止血中断而复杂化,存在出血风险。预计 SPI 涂层不会干扰正常凝血,它旨在减少表面诱导的接触激活。与 SPI 涂层孵育 30 分钟后,血浆中的凝血酶原时间 (PT) 、活化部分凝血活酶时间 (aPTT) 、凝血酶时间 (TT) 和纤维蛋白原浓度与正常值相比没有变化。SPI 涂层也不会激活凝血因子 VII (FVII),从而阻止凝血和纤溶系统的下游激活。蛋白质组学研究确认与 SPI 涂层一起孵育的血浆中不同凝血蛋白的浓度与正常浓度相比没有明显变化,特别是对于参与接触激活的那些蛋白质。激活的 FXII 可以触发下游的凝血激活。为了探讨在没有抗凝剂的情况下 SPI 涂层对凝血系统的潜在影响,将再钙化血浆与 SPI 涂层玻璃一起孵育,并通过重新添加柠檬酸钠。当血浆与玻璃表面一起孵育时,PT、aPTT 和 TT 值显著延长,因为凝血因子,尤其是纤维蛋白原的耗竭。相比之下,SPI 涂层不会影响 PT 或 TT 值,而 aPTT 值略微延长。活化的凝血因子被其他抑制蛋白迅速中和,导致内源性凝血因子耗竭,进而导致 aPTT 的轻微延长。进一步分析显示,玻璃表面共孵育血浆中凝血因子 IX (FIX) 、凝血因子 XI (FXI) 和 FXII 的活性显著升高,而凝血因子 VIII (FVIII) 耗尽。然而,在 SPI 涂层孵育的血浆中,FIX、FXI 和 FXII 的活性仅略有减弱。SPI 涂层还可以抵抗血小板和中性粒细胞的粘附和活化,并显示出良好的细胞兼容性和低补体激活。

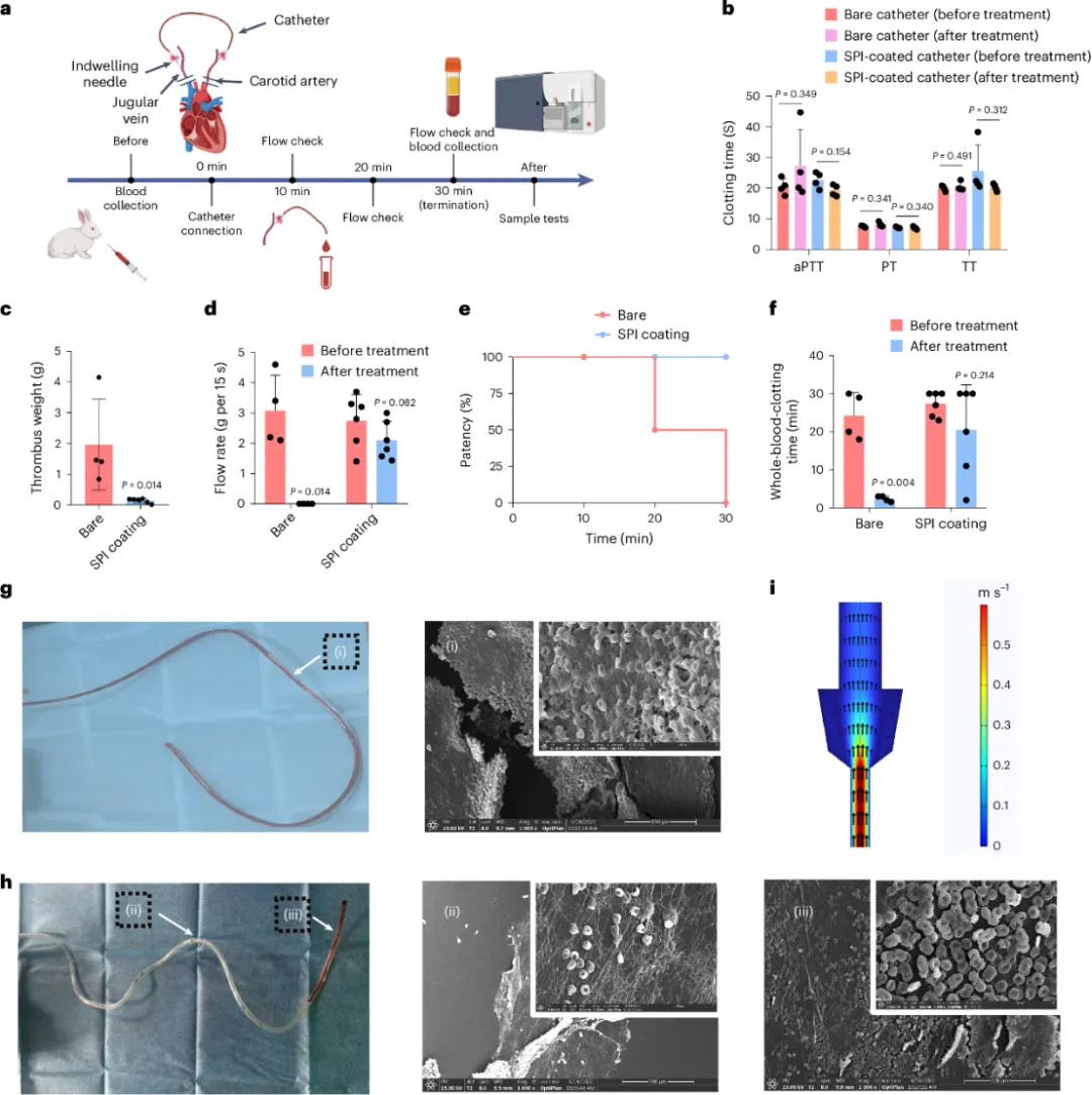
SPI 涂层在动静脉分流模型中具有抗血栓形成作用:使用兔动静脉 (AV) 分流模型研究了 SPI 涂层的抗血栓形成功能,以评估无抗凝剂给药的导管内血栓形成。血流通过连接到聚氯乙烯 (PVC) 导管的留置针从颈动脉流向颈静脉,该导管要么经过 SPI 涂层改性,要么未经改性。30 分钟后,未涂层的导管诱导了严重的导管内血栓形成, 并且通过导管的血流几乎停止。然而,SPI 涂层导管显着减少了表面诱导的血栓形成。与实验开始时的流速相比,在 30 分钟时通过 SPI 涂层导管的血流速没有观察到显着差异。此外,与实验开始时采集的血液相比,手术后从裸露导管采集的血液的凝固时间显着缩短。手术前后从 SPI 涂层导管采集的血液在凝血时间上没有显著差异。此外,血栓对 SPI 涂层导管的依从性显著降低。然而,还是观察到一些凝块沉积在通过窄针连接到动脉的 SPI 涂层导管上,归因于局部血流动力学的剧烈变化。由于 SPI 涂层不具有固有的抗凝特性,因此无法防止由非自身诱导因子引起的凝血激活。

图 SPI 涂层在 AV 分流模型中具有抗血栓形成作用SPI 涂层与 FXII 强相互作用而诱导其激活:尽管 SPI 涂层显着减少了接触活化和血栓形成,但尚不清楚 SPI 涂层如何产生这种活性。分析了血浆 SPI 涂层上吸附的蛋白质电晕,以了解生物界面吸附蛋白的作用及其抗血栓形成功能。设计不同的洗涤步骤,通过蛋白质组学分析分别在玻璃和 SPI 涂层表面上研究松散和紧密结合的蛋白质的组成。轻轻洗涤后,松散结合的蛋白质大部分保留在两个表面上。尽管蛋白质的数量相似,但裸玻璃和 SPI 涂层表面显示出不同的组成。与 SPI 涂层相比,玻璃表面吸附了更多的凝血蛋白和更少的免疫球蛋白。专注于接触激活系统中的蛋白质,发现 SPI 涂层表面比玻璃表面吸附更多的 FXII。SPI 涂层表面的 FXI、前激肽释放酶和激肽原的量低于玻璃表面的量。彻底清洗区分松散结合和紧密结合的蛋白质的组成。玻璃表面比 SPI 涂层吸附更多的免疫球蛋白和凝血蛋白。然而,SPI 涂层表面比玻璃表面具有更多的吸附FXII。数据表明,与玻璃表面相比,SPI 涂层表面与FXII 相互作用强烈。结果表明,FXII 与表面的强烈相互作用可能不是启动表面诱导凝血激活的充分条件。

表面和 FXII 之间的强烈相互作用可能不是其激活和开始凝血接触途径的先决条件。分析包括 SPI 涂层(低血栓形成性)、HPG/PEG 涂层(中性防污表面,中度血栓形成性)和玻璃(高度血栓形成性),以探究 SPI 涂层抑制表面诱导血栓形成的机制。将 FXII-PK 混合物与不同表面孵育后,对底物 S-2302 的切割进行定量。玻璃和 HPG/PEG 涂层的催化活性分别比 SPI 涂层至少高 30 倍和 4 倍。不同表面的 S-2302 切割程度与它们形成血栓形成的倾向相对应。在 C1INH 存在下,与 HPG/PEG 涂层一起孵育的 FXII-PK 混合物的催化活性可以忽略不计。可以观察到这些材料表面不会诱导溶液中 FXII 和 PK 的水解。然而,与玻璃表面孵育的 FXII 可以显着增强与 PK 的相互激活,即使在表面从溶液中去除后也是如此。与玻璃表面不同,在 SPI 涂层的情况下没有看到这种活动。此外,在不同表面孵育后,未观察到 FXIIa、PK 和 KK 的活性发生显著变化。研究表面解离的 FXII 是否发生构象变化,应用改进的靶向蛋白质组学方法和二甲基标记技术。研究表明,赖氨酸对表面解离的 FXII 的标记效率与其天然状态显著不同。然而,与其他表面不同,SPI 涂层的这些结构变化并没有导致 FXII 活性的增强。对于传统的合成表面,FXII 可以发生某些构象变化,无论蛋白质是从表面吸附还是解吸,这些变化都可以启动和增强接触激活。然而,在 SPI 涂层的情况下,即使表面诱导的 FXII 构象变化是不可避免的,也不会发生接触激活启动,这导致 FXIIa 的产生缺乏,材料表面诱导的血栓形成显着减少和正常止血功能的保留。

作者团队展示了通用抗血栓表面设计中的一个新概念,它通过改变 FXII 与表面的结合减少了表面诱导的血栓形成,同时不会干扰正常的止血。SPI 涂层具有遮蔽的带正电的表面,可以防止 FXII-PK 的相互激活。与生成利用蛋白质抗性或防污表面的血液接触表面的传统观点不同,本文提出了一个新的方向——通过产生一种蛋白质结合 SPI 涂层,该涂层与 FXII 积极相互作用,但使其在启动凝血接触途径方面失活。除了为血液接触装置产生通用的抗血栓形成表面外,这项工作还显着增强了对接触途径中蛋白质与表面相互作用的理解。这反过来又为具有改进的血液相容性的下一代血液接触表面提供了新的设计策略。具体而言,(1) FXII-PK 的相互激活在生理条件下已经发生,防污表面可能会增加这种激活。在生理条件下维持受表面相互作用影响的 FXII-PK 复合物的活性对于产生抗血栓形成表面更为重要。(2) 根据蛋白质组学分析,凝血蛋白,尤其是 FXII,几乎被吸附到所有表面上。然而,表面-FXII 相互作用/结合可能不是 FXII 激活的先决条件,并且所有这些表面相互作用可能不会增加 FXII-PK 的相互激活。(3) 表面诱导的凝血激活可能不仅限于生物界面。从表面释放的蛋白质可以激活远离表面的凝血。因此,当前用于开发基于防污表面的抗血栓形成表面的策略需要认真重新考虑。但本研究仍有许多问题需要解决。SPI 涂层比传统的防污表面吸引更多的血液蛋白质。因此,需要回答的一个关键问题是 FXII 的单层还是多层吸附在 SPI 涂层-FXII 相互作用中占主导地位。此外,了解其他血浆蛋白的吸附是否对 SPI 涂层-FXII 相互作用有显著影响也很重要。SPI 涂层的特性与 FXII 的特定结合域之间是否存在任何相关性?它与 SPI 涂层中构象改变的 FXII 的解吸行为有何关系?不同的 FXII 表面结合位点如何影响其构象变化,FXII 的哪些构象容易诱导凝血激活或抑制,血浆中构象改变的 FXII 的稳定性如何?这些基本问题需要在未来得到解答,并可能对 SPI 涂层的作用机制及其作为抗血栓形成表面的功能提供更深入的理解。Haifeng Ji, Kai Yu, Srinivas Abbina, et al. Antithrombotic coating with sheltered positive charges prevents contact activation by controlling factor XII-biointerface binding. Nat Mater. 2024 Nov 12.https://www.nature.com/articles/s41563-024-02046-0