中科大,Science+1!
纳米技术
2024-11-25
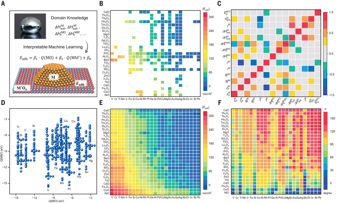
金属载体相互作用MSI(metal-support interaction)是异相催化最重要的概念,但是因为界面的复杂特点,如何开发金属-载体相互作用的理论仍是个巨大挑战。有鉴于此,中国科学技术大学李微雪教授等报道基于实验研究、可解释机器学习、理论推导、第一性原理等进行结合,建立了基于金属-金属(metal-metal)相互作用和金属-氧化物(metal-oxygen)相互作用的金属-氧化物相互作用基本原理。这种原理能够用于氧化物载体担载金属纳米粒子/金属原子以及金属载体表面的氧化物膜。研究发现,后过渡金属催化剂构筑的金属-氧化物载体体系以及金属纳米粒子的表面氧化物封装结构,金属-金属间相互作用起到主导作用。通过对10种金属和16种氧化物的广泛实验,验证强金属-金属相互作用能够导致发生封装现象的原理。这项研究揭示的强金属-载体相互作用能够推动担载金属催化剂的设计。 基于压缩感知原理的数据驱动方法 SISSO (Sure Independence Screening and Sparsifying Operator)研究MSI相互作用。将相关报道出现的25种金属和27种氧化物构成的178个金属-氧化物界面研究MSI的关键参数,吸附能(Eadh)。为了保证数据的可靠性,通过液态金属颗粒滴加在氧化物的润湿实验取得数据。
首先考察了金属氧化物界面物理性质有关的各种物理参数,筛选了14个独立且重要特征。通过简单的数学算符,对超过300亿个数学表达式进行了全面探索,以确保模型的可解释性,而且不损害准确性。通过压缩感知方法,确定了二维模型。

得到的模型对测试的数据集表现优异,准确性达到14meV/Å2,比神经网络模型以及其他描述符更好。Eadh模型含有Q(MO)和Q(MM)项。由于Eadh模型非常准确,因此能够用于预测氧化物载体修饰金属的接触角α,并且能够用于预测这种氧化物载体修饰金属的抗烧结能力。结果表明,当MSI的强度适中(不是太强或者太弱),而且接触角为~90°,具有最大的热稳定性。基于Young–Dupré方程|Eadh|=γM(1+cosα),能够计算得到675种金属-氧化物界面的α接触角。VIII族金属的α角度主要分布在80°~120°之间,这接近最合适的接触角α。但是,币族金属具有较弱的MSI相互作用,大多数α都超过120°,因此容易烧结,需要增强MSI相互作用克服烧结问题。图2. 金属载体相互作用的本质以及用于不同界面体系
由得到的MSI模型发现MSI相互作用由短程MOI和MMI所决定。当假定MSI由界面的临近化学键决定的时候,能够推导得到模型
Eadh = α1•Q(MO) + α2•Q(MM′) + α0
其中,α1和α2对应于界面金属-氧化学键和界面金属-金属化学键的数量,α0表示其他未考虑的影响。通过分别考虑MOI和MMI,能够分析MOI和MMI对MSI的贡献。结果表明MOI明显比MMI的变化范围更大,MSI的整体强度主要由MOI决定,每种不同金属导致MSI的强度不同,表明担载金属产生的影响。同时,MMI项能够区分不同金属氧化物载体修饰的金属,表明载体效应的影响。比如,对于修饰在不同氧化物载体上的Pt金属,虽然MOI的数值达到53meV/Å2,但是MMI的变化区间达到30~120 53 meV/Å2,说明后期过渡金属催化剂的M′亲和性对MSI起到主要作用。 MSI能够拓展用于金属载体表面的氧化物膜。这种氧化物膜能够用于研究SMSI效应和封装金属。结果表明,M′亲和力越强,粘附力越强。Pt、Rh、Ir、Ru和Pd表现出很强的粘附性,超过1.24eV/Fe原子(175meV/Å2),说明载金属M的强M′亲和力在包封中起着至关重要的作用。这种MSI理论能够解释经典SMSI和封装体系。通过分子动力学模拟研究金红石TiO2(011)载体上含有305个原子的Pt、Pd、Rh和Ru簇(直径~3nm)的高温经典SMSI。表面优化的α范围106°~122°,表明MSI比较弱。同时,计算Cu和Ag体系,作为比较。通过引入12.5%的氧空位,模拟还原体系。对于具有强M′亲和力[|Q(MM′)|>10.8eV]的Pt、Pd、Rh和Ru,观察到TiO2-x低价氧化物迁移到金属NP上,而且形成了封装的覆盖层结构,实验测试同样观察到这些体系的封装。对比的M′亲和力较弱[|Q(MM′)|<8.8 eV]的Cu和Ag,没有发生这种封装现象,这与Cu和Ag体系没有封装的实验结果是一致的。
作者研究得到了产生封装现象的标准,当|Q(MM′)|>|Q(M′M′)|能够发生封装。根据Q的定义,能够将其转化为方程

根据这个规律,研究了10种后过渡金属和16种氧化物载体发生封装的可能性,验证了这个理论能够对这些体系研究。比如,对于ZrO2、TiO2、CeO2价态为4价的氧化物,Ir、Pt、Ru、Rh具有更强的M′,因此产生封装。但是Ag具有更弱的M′,因此没有封装的驱动力。对于Pd、Ni、Co、Au、Cu等M′适中的金属,是否封装对于氧化物的性质非常敏感。Pd、Ni、Co、Au能够在CeO2和TiO2上封装,但是Cu在CeO2上封装。但是Pd、Ni、Co、Au、Cu无法对ZrO2发生封装。SiO2和Al2O3具有适中的|Q(M′M′)|,具有不可还原性和弱MSI,因此通常被认为是无法封装的载体,但是作者发现在非常苛刻的反应条件仍可能发生封装。Tairan Wang, Jianyu Hu, Runhai Ouyang, Yutao Wang, Yi Huang, Sulei Hu, and Wei-Xue Li, Nature of metal-support interaction for metal catalysts on oxide supports. Science 386, 915-920(2024) DOI: 10.1126/science.adp6034https://www.science.org/doi/10.1126/science.adp6034