湖南大学,Nature Materials!
奇物论
2024-11-27

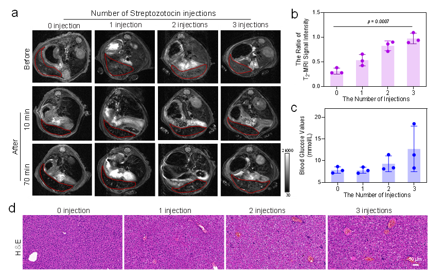
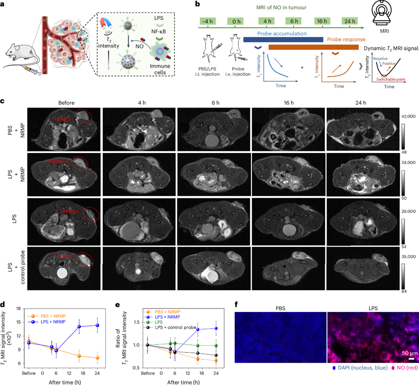
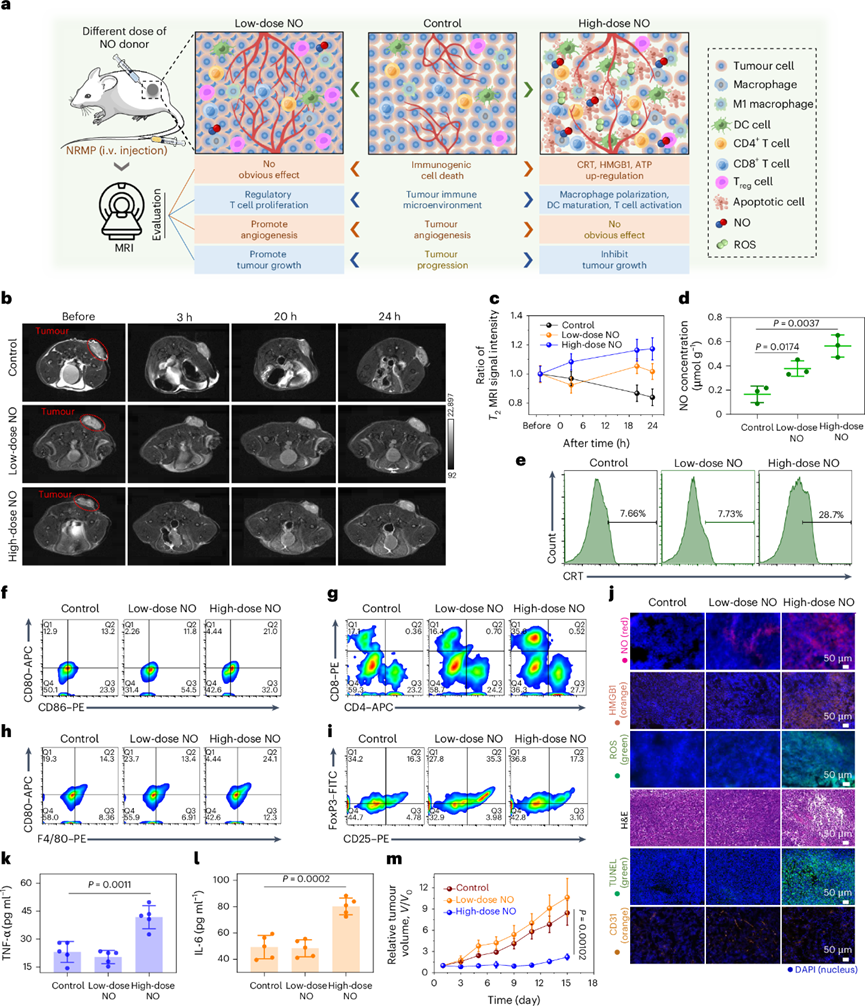
一氧化氮(NO)是一种在人体内发挥重要作用的信号分子,其功能广泛且深远,参与了多种关键的生理过程。在心血管系统中,NO 通过扩张血管和调节血流量,确保组织和器官的充分供氧;在细胞层面,NO 可以维持细胞的活力与正常功能,保护心肌细胞和神经细胞免受损伤。此外,NO 还具有抗炎和抗氧化特性,对维持机体稳态具有重要意义。然而,NO 信号传递的异常与多种重大疾病的发病机制息息相关。例如,在心脑血管疾病中,NO 水平的不足会导致血管收缩、血流受阻,甚至诱发血栓形成;在神经退行性疾病中,NO 的过量生成可能损伤神经元,加速疾病进展。此外,NO 异常也被发现与慢性肝炎、糖尿病及多种癌症的发生密切相关。研究表明,NO 对人体的生理和病理影响高度依赖其浓度。在癌症中,NO 的作用尤为复杂:低浓度的 NO 可以通过促进肿瘤血管生成和细胞转移,加速肿瘤的发展;而高浓度的 NO 则表现出细胞毒性作用,能够抑制肿瘤细胞的生长甚至诱导其凋亡。同样,在肝脏疾病中,NO的双重作用也非常显著:低浓度的 NO 有助于维持肝脏稳态,抑制炎症反应,防止纤维化的发生;但一旦 NO 的生成超过生理范围,就可能引发肝细胞凋亡,促进炎症反应,并最终增加肝癌的风险。因此,准确测定生物组织中 NO 的浓度,对深入理解其在不同病理生理状态下的多重作用具有重要意义。这不仅有助于揭示疾病的发病机制,还为疾病的诊断和治疗提供了潜在的靶点和依据。随着研究的不断深入,NO 在医学领域的应用前景也将更加广阔。在生物体内精确地定量一氧化氮(NO)的水平仍然是一项极具挑战性的任务。这主要是由于 NO 本身的化学性质决定的:其半衰期短、浓度低且在体内环境中易受多种因素影响。目前,传统的检测方法,如基于化学试剂盒的测量手段,难以在复杂的生物体系中提供准确可靠的数据,限制了其在活体研究中的应用。安培法作为一种较为先进的电化学检测技术,因其具有较高的灵敏度和实时监测的能力,成为 NO 定量研究中的重要工具。然而,该方法需要直接插入电极进行检测,具有一定的侵入性。同时,其信号获取范围局限于电极周围的小区域,难以实现对组织或器官的全面评估,限制了其实用价值。近年来,非侵入性成像技术如荧光成像、光声成像和余辉成像,为 NO 的检测提供了新的可能。这些技术能够以较小的干预实现体内信号的捕获,且具有较好的时间和空间分辨率。然而,由于光学信号在生物组织中的穿透深度有限,这些方法主要适用于浅表组织的研究,难以满足全身成像和深层组织检测的需求。此外,电子顺磁共振(EPR)成像作为一种专门用于自由基检测的技术,因其能够提供深层组织的成像能力而备受关注。这种方法在成像深度上具有显著优势,能够突破光学成像技术的限制。然而,EPR 成像的一个主要不足在于其灵敏度较低,难以实现对 NO 浓度变化的动态监测。这一缺陷使其在需要高时间分辨率的应用场景中表现受限。总的来说,目前对体内 NO 的检测手段各有优劣,尚未有一种方法能够在灵敏度、穿透深度和动态监测能力之间取得完美平衡。因此,开发新型的、多功能的 NO 检测技术,或者结合现有技术进行优化,将是未来研究的关键方向。这不仅能够推动对NO 生理和病理作用的深入理解,也将为相关疾病的诊断和治疗提供更加精准的工具和策略。磁共振成像(MRI)是一种强大且广泛应用于医学领域的成像技术,以其高空间分辨率、深部组织穿透能力和非电离辐射的优势,被广泛用于各种临床疾病的诊断和监测。由于 MRI 具备出色的成像特性,它被认为在全身范围内评估一氧化氮(NO)水平方面具有巨大的潜力,尤其是在需要深入了解 NO 的动态变化和空间分布的研究中。目前,用于 NO 检测的 MRI 探针主要基于顺磁性金属离子开发,如铁、锰和钆等,这些金属离子具有显著的磁性,可通过与周围环境的相互作用影响 MRI 的信号强度。这类探针的基本工作原理是通过调节顺磁中心(例如金属离子)与水分子的结合数目或化学环境,响应 NO 的存在从而产生信号变化。然而,这类探针在实际应用中存在显著的局限性:其初始MRI 信号较弱,且在 NO 存在下信号的变化范围有限,这使得它们难以对体内微小的 NO 浓度波动进行敏感检测。这种不足严重制约了探针在生物医学研究中的应用价值,特别是在需要高灵敏度的场景中,例如动态监测 NO 的生成、扩散和代谢过程,或者评估疾病进展中 NO 的作用。因此,用于成像体内NO的 MRI 探针仍需进一步优化,例如提升初始信号强度、扩大信号响应范围,以及改进其对 NO 的特异性识别能力。近日,湖南大学化学生物传感国重室的宋国胜教授与张晓兵教授率领团队报道了一种基于超顺磁性纳米颗粒的NO成像探针,通过NO切割反应调控纳米探针的饱和磁化率,从而实现NO体内高灵敏度的检测。该探针能够检测浓度低至 0.147 μM 的 NO,从而能够在小鼠肿瘤模型中对NO 进行准确成像和定量,并研究其对肿瘤进展和免疫的影响,评估肿瘤相关巨噬细胞对不同免疫治疗剂的反应。此外,将探针分子影像与MRI解剖成像相结合,也有助于识别肝脏的病理变化。总体而言,该探针在活体层面研究 NO 的生理和病理过程中的剂量依赖性具有重要作用。一氧化氮响应性磁性探针 (NRMP) 通过调节超顺磁性氧化铁纳米颗粒的磁化率来实现NO的检测(图 1)。这些磁性探针中含有多个氧化铁纳米颗粒充当微磁体,通过偶极-偶极相互作用影响 MRI 造影剂的弛豫时间。相邻的微磁体通过NO可切割的交联剂相连,该交联剂中的邻苯二胺基团能够与NO发生反应,随后水解导致交联剂发生断裂。当探针与 NO 相互作用时,纳米颗粒发生膨胀,内部微磁体之间的距离增加,偶极-偶极相互作用降低,导致纳米探针的饱和磁化强度降低。最终,纳米探针的T2弛豫时间延长,从而增强了 T2 MRI 信号强度。通过测量不同 NO 浓度孵育后探针的弛豫时间变化可以发现。随着 NO 浓度的增加,NRMP 的 r2 弛豫率显着降低,从 64.3 mM-1s-1降低至27.9 mM-1s-1。此外,选择性测试仅在 NO 存在的情况下观察到 T2 弛豫时间变化比的显着增加,显示出高特异性和抗干扰能力。重要的是,该探针能够肝脏NO浓度的微小变化,检测限为 0.147 μM(图 1)。图1 一氧化氮响应性磁性探针 (NRMP)的合成表征和性能测试NRMP作为 T2 加权成像的 MRI 探针,在与 NO 相互作用之前显示出负对比。静脉给药后,NRMP 在肿瘤中积聚,增强肿瘤区域的负对比度。与瘤内 NO 的相互作用导致 NRMP 肿胀,负对比度减弱, T2信号强度增加,并产生正向对比。这种动态转变反映了两个不同的阶段:初始探针积累和随后探针对 NO 的响应,从而产生可切换的 MRI 信号(图 2)。通过建立 MRI 信号和 NO 浓度之间的相关曲线来实现体内 的NO 定量。在荷瘤小鼠的瘤内注射不同浓度 NO 供体,随后尾静脉注射NRMP进行T2-MRI 成像。在较低剂量的 NO 供体下,肿瘤区域较暗。随着NO供体剂量的提高,肿瘤区域亮度逐渐增加。在 NRMP 注射前和注射后 24 小时计算肿瘤的 T2-MRI 信号强度比值,显示出剂量依赖性增加。随后在NO 供体注射后,切除肿瘤组织,并利用传统试剂盒测试瘤内的NO水平。通过绘制肿瘤的 T2-MRI 信号强度比与测得的 NO 浓度的关系得出的校准曲线(R2=0.957)。这种强线性相关验证了 NRMP 准确定量肿瘤组织中 NO 浓度的能力(图 3)。因此,NRMP 在无创和系统监测NO 相关生理过程、评估疾病进展和评估治疗干预方面具有重要潜力。NO在癌症的不同阶段中具有不同的影响,例如肿瘤免疫微环境、肿瘤血管生成、肿瘤进展、侵袭和转移。研究表明,低剂量 NO 通过直接和间接机制促进血管生成,促进肿瘤血流及营养供给和氧气的供应。此外,低剂量NO 可以增加调节性 T 细胞 (Treg) 的比例, 从而抑制细胞毒性 T 淋巴细胞,抑制抗肿瘤免疫的能力,促进肿瘤进展。另一方面,高剂量的 NO 通过促进树突状细胞 (DC) 的成熟、上调细胞毒性 T 淋巴细胞、诱导肿瘤相关巨噬细胞向 M1 表型的极化,放大氧化应激来发挥抗肿瘤效果。该研究系统地研究了 NO 对肿瘤免疫微环境、肿瘤血管生成和肿瘤生长的影响,通过活体小鼠的 MRI 成像和离体肿瘤组织的免疫分析将肿瘤中的 NO 的作用与其浓度及成像信号相关联(图 4)。图4 NRMP评估低剂量和高剂量NO对肿瘤进程的影响靶向肿瘤相关巨噬细胞 (TAM) 旨在将 TAM 调节成抗肿瘤 M1 表型,被认为是肿瘤免疫治疗的一种有前途的策略。然而,不同的药物在患者中会产生不同的反应效率,评估治疗进展和确定疗效更高的免疫治疗药物对于提高治疗效果是必要的。因此,实时测量免疫反应效率对于充分了解巨噬细胞-癌细胞的相互作用以及区分对不同药物治疗的反应者和无反应者至关重要。NRMP 能够通过量化肿瘤中 NO 成像巨噬细胞M1极化后产生的NO,从而在早期预测肿瘤治疗效果,筛选用于巨噬细胞介导的免疫治疗的药物。与临床实体瘤免疫反应评估标准相比,临床评估标准依赖于肿瘤大小的变化进行治疗评估,可能无法充分反映实体瘤中的免疫反应。免疫疗法可诱导免疫细胞浸润、水肿和出血等早期效应,导致假性进展,仅基于形态变化的评估会产生潜在的误导性解释。使用 NRMP 通过 MRI 对巨噬细胞产生的 NO 进行成像可在可观察到的肿瘤大小变化之前提供早期免疫疗效评估(图 5)。NO及其衍生物在肝脏生理学和病理生理学中起着至关重要的作用。当 NO 与活性氧反应时,会形成活性氮,例如 ·NO2、ONOO-、HNO2 和 NO2+。其中,ONOO-是由 NO 和超氧阴离子反应产生的一种生物氧化剂,可以通过氧化DNA 碱基、蛋白质酪氨酸残基和硫醇基团来诱导细胞和组织毒性,导致肝细胞死亡。因此,肝脏中 NO 含量的实时成像对于理解相关的病理过程至关重要(图 6)。从 LPS 处理小鼠的 MRI 图像来看,肝脏的 T2-MRI 图像在注射后的前 30 分钟内逐渐变暗,证实了 NRMP 在肝脏部位的逐渐积累及其最初的负对比能力。30 分钟后,肝脏的 MRI 图像切换到亮度,MRI 信号增加,表明在转折点(30 分钟)后 MRI 从 NO 触发转换为正对比。因此,NRMP 可以通过 MRI 检测 NO 水平来无创评估肝损伤。考虑到 MRI 技术的解剖成像能力,NRMP还能够将解剖成像和分子成像的优势相结合,通过MRI信号变化识别局部肝损伤。糖尿病表现为胰岛素产生不足(Ⅰ型)或胰岛素敏感性降低(Ⅱ 型),这两种糖尿病都会导致慢性高血糖症。持续升高的血糖水平会通过多种途径通过增加活性氧的产生来促进氧化应激。如果不加以控制,高血糖诱导的肝损伤会发展为严重的疾病,包括纤维化、肝硬化和肝细胞癌。在糖尿病中,NO 代谢异常是疾病发病机制及其相关并发症的关键。G该研究的利用 Ⅰ型糖尿病模型来探索这些破坏对肝损伤的影响。通过施用不同剂量的链脲佐菌素 (STZ) 诱导小鼠糖尿病,并采用NRMP 通过 T2 加权 MRI 可视化肝损伤(图 7)。STZ 注射后的成像结果揭示了明显的剂量依赖性模式:单次注射导致肝脏在 70 分钟内进行变暗,两次注射导致初始变暗,然后亮度适度增加,三次注射导致亮度在 70分钟观察点明显增加。H&E染色的组织病理分析进一步证与对照组相比,STZ 处理的小鼠肝脏的病理变化更严重。这些结果表明糖尿病小鼠的肝损伤程度与 MRI 信号强度比之间存在联系,证实了 NRMP 作为揭示 NO 在糖尿病并发症中复杂生理和病理作用的研究工具的有效性。该研究开发了一种用于体内 NO 检测的 NRMP探针,具有高灵敏度和特异性。能够准确监测NO的水平变化。NRMP 有助于研究NO 的复杂生理和在肿瘤中的病理作用,促进靶向治疗策略的制定。除了肿瘤分析之外,NO的准确评估对肝损伤等疾病的进展预测和治疗方法的选择至关重要。此外,NRMP 为心血管疾病的研究提供了新的成像方法,为未来探究NO 在心脑血管疾病的多方面作用及剂量依赖性研究中提供了分析工具。Lu, C., Liao, S., Chen, B. et al. Responsive probes for in vivo magnetic resonance imaging of nitric oxide. Nat. Mater. (2024). https://doi.org/10.1038/s41563-024-02054-0