天津大学,Nature Materials!

肺炎是一种由病毒和细菌感染引起的广泛性疾病,每年导致近2亿人患病,数百万人死亡。尤其是呼吸道病毒可通过气溶胶和飞沫感染,易引起聚集性感染,对人类健康和社会稳定构成严重威胁。呼吸道病毒通过内吞作用进入细胞,在胞内体中聚集并激活NADPH氧化酶2(Nox2)的活性。Nox2氧化酶的激活导致大量活性氧(ROS)的产生,进而导致促炎的细胞因子的大量产生,进而诱发急性呼吸窘迫综合征、严重心肌损伤和呼吸衰竭。临床上主要根据不同症状给予药物治疗,主要包括激素和免疫调节剂。然而,这些治疗方法往往具有毒性和副作用,导致治疗效果不理想。为了抑制病毒复制,临床治疗通常使用抗病毒药物,包括小分子化合物、多肽和抗体。目前,只有针对病毒DNA/RNA聚合酶的核苷类似物和针对宿主蛋白的化合物可作为针对广泛类别病毒的广谱抗病毒药物。但对于新出现的病毒,其序列可能无法在短时间内确定,这使得快速开发特异性药物和蛋白酶抑制剂更加困难。因此,建立广谱病毒性肺炎治疗策略势在必行。
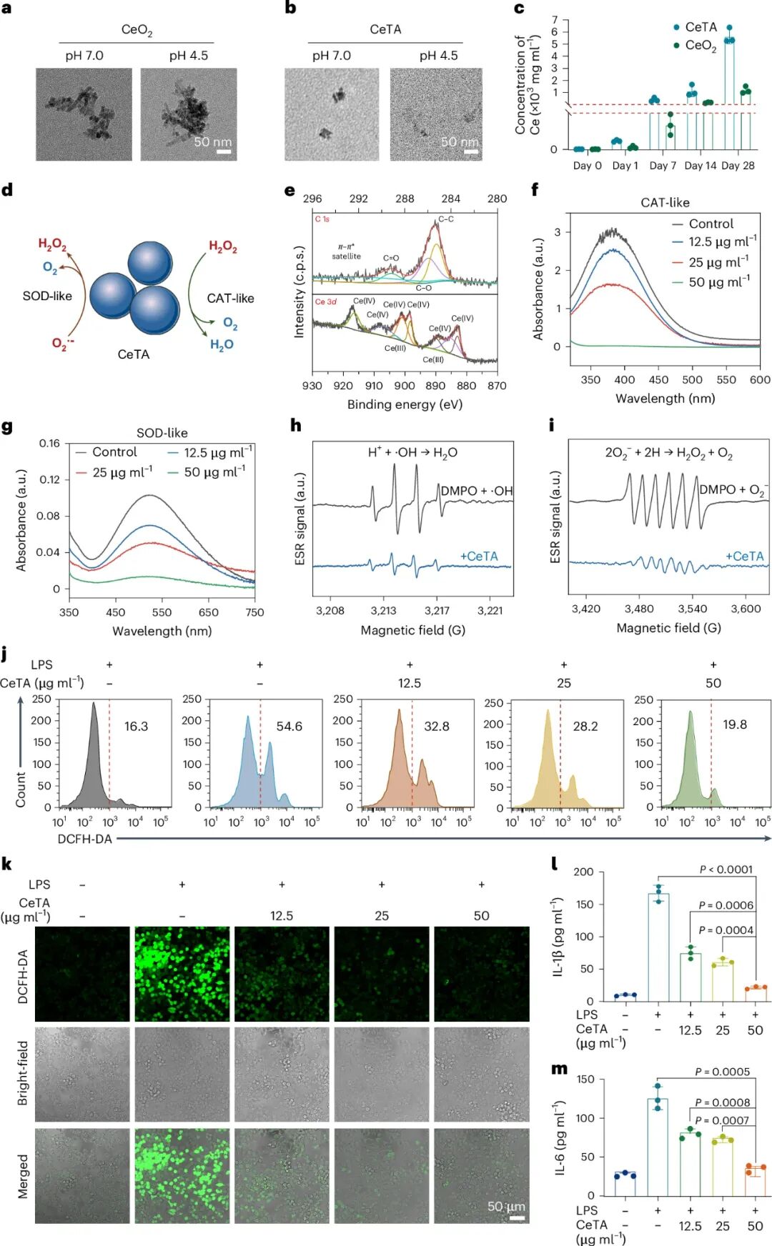
炎症区域ROS水平的下调对于缓解炎症、保护组织免受氧化损伤和抑制病毒复制至关重要。正常细胞中的氧化还原平衡由一系列酶抗氧化剂维持,包括超氧化物歧化酶(SOD)、过氧化氢酶(CAT)、过氧化物酶(POD)、谷胱甘肽过氧化物酶(GSH-Px)等。然而,天然酶在疾病中的应用充满了挑战和制约因素。天然酶通常由蛋白质和RNA分子组成,这些分子易受环境变量影响,在病理条件下容易失去活性。为了解决天然酶抗氧化剂的诸多不足,人们设计和构建了可以替代天然酶抗氧化功能的“纳米酶”。研究报告称,纳米酶可用于治疗许多炎症相关疾病,包括神经炎症、感染性炎症和骨关节炎。然而,由于内部炎症的复杂性,精确地将纳米酶递送和积累到炎症部位以治疗病毒性肺炎具有挑战性。
鉴于此,天津医科大学/天津大学郑斌,清华大学程功和天津中医药大学杨龙等人报道了一种可降解且安全的铈基单宁酸(CeTA)纳米酶,并将其与自组装肽结合,形成一个鼻腔吸入平台(CeTA-GGGKLVFF-tk-PEG,简称为CeTA-K1tkP;tk,硫缩酮连接体;PEG,聚乙二醇)用于治疗病毒性肺炎。
关键技术点
CeTA纳米酶相较于传统的CeO2基纳米酶,在酸性条件下更容易降解,显著提高了其生物安全性,这对于吸入治疗应用尤为重要,因为它减少了在体内的持久性和潜在毒性。 CeTA展现了模拟CAT和SOD的酶活性,能够有效清除细胞内的羟基自由基和超氧阴离子,这对于抗氧化治疗和减少氧化应激具有重要意义。 CeTA-K1tkP纳米平台能够在ROS过量的环境中通过自组装响应,增强在炎症部位的保留和集中,这一特性对于提高治疗效果和减少药物全身分布的副作用具有创新性。 CeTA-K1tkP不仅在体外显示出对H1N1流感病毒的中和效果,还能在体内减轻由病毒引起的肺炎模型中的炎症反应,同时调节巨噬细胞从促炎M1型向抗炎M2型的转变,显示出其在抗病毒和抗炎治疗中的潜力。
在 ROS 水平较高的发炎区域,CeTA-K1tkP上的硫缩酮连接基被裂解,导致 PEG 释放,并且由于肽聚集成 β 折叠,炎症部位出现纤维结构。同时,这些结构中的 CeTA 纳米酶表现出类似酶的功能,可有效消除 ROS 并缓解炎症,同时避免全身免疫抑制。
图|CeTA纳米酶的合成及酶学性质
图|CeTA-K1tkP纳米平台的自组装性能
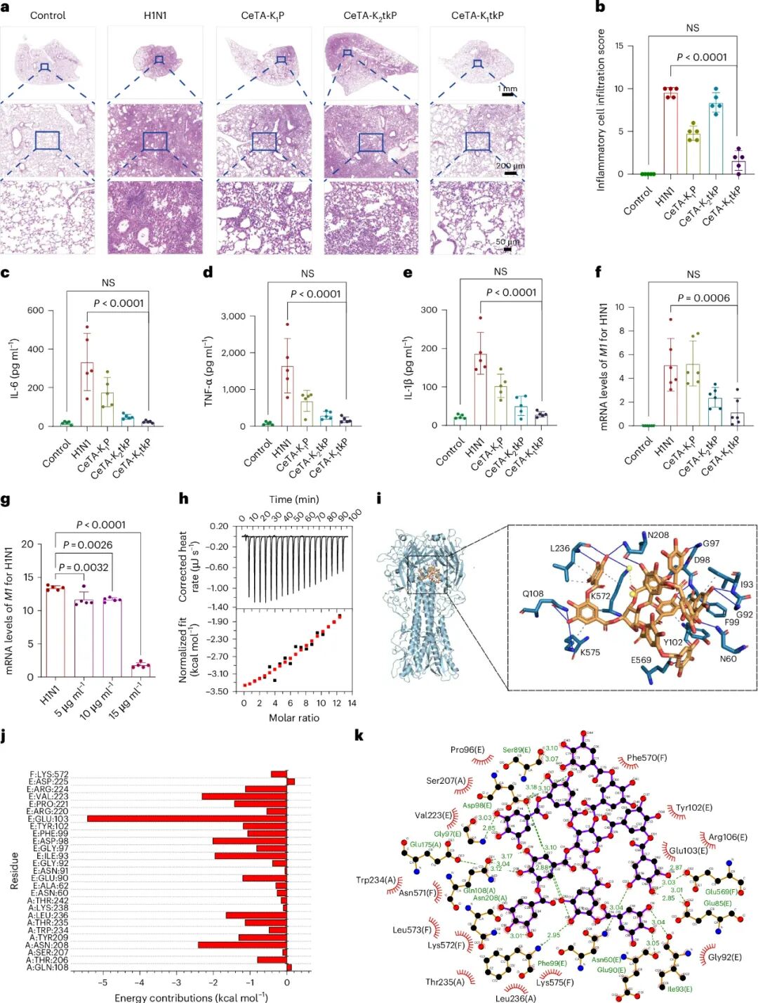
在由甲型流感病毒 (Flu A) 或仙台病毒 (SeV) 介导的病毒性肺炎模型中,CeTA-K1tkP 可以在发炎的肺组织中发生响应性变形,使纳米酶能够有效分解 ROS 并促进巨噬细胞极化进入促愈合 (M2) 表型。
图|CeTA-K1tkP治疗H1N1肺炎的疗效观察
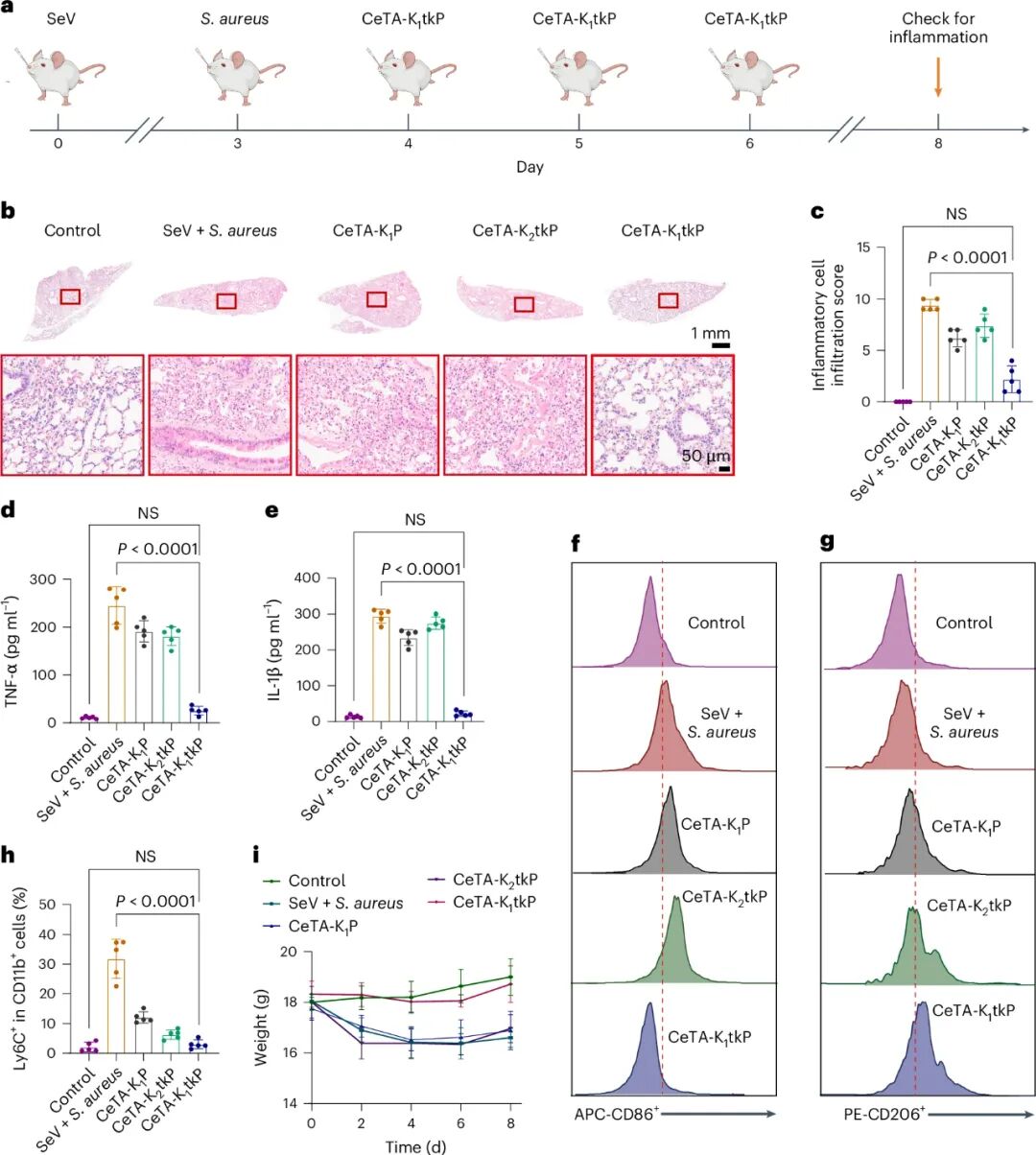
有趣的是,滴定和分子对接实验表明 CeTA-K1tkP 与流感 A 病毒的血凝素 (HA) 和 SeV的血凝素-神经氨酸酶 (HN) 蛋白结合,这可能解释了 CeTA-K1tkP 的病毒中和作用。此外,CeTA-K1tkP减轻了细菌炎症并减少了继发细菌感染的小鼠病毒性肺炎模型中的组织损伤。因此,CeTA-K1tkP 纳米平台为治疗以肺炎为代表的各种深部炎症提供了一种有希望的范例。
图|CeTA-K1tkP纳米平台消除病毒-细菌共感染肺炎模型中的肺部炎症
智能响应纳米技术已成为改善炎症治疗和药物靶向递送研究的重点。研究人员基于肽基生物自组装技术,开发了一种自组装纳米酶炎症响应平台(CeTA-K1tkP),该平台可在ROS大量产生的病理区域响应聚集,从而增强催化活性和清除自由基的能力。CeTA-K1tkP平台对炎症疾病具有广谱作用,并且可以通过多种方式给药,研究人员预计它将对Covid-19、脓毒症、肠炎和关节炎产生治疗作用。此外,这种基于炎症触发肽的可吸入非侵入性纳米递送平台中的CeTA纳米酶也可以替换为具有催化作用的其他纳米颗粒,或其他具有治疗作用的药物,如干扰素、抗生素、激素等,以优化治疗药物的递送靶向性并有效消除其潜在的毒副作用。因此,可吸入炎症引发的自组装纳米酶递送策略为治疗以肺炎为例的各种深部炎症提供了一个有希望的范例。
参考文献:
Peng, W., Tai, W., Li, B. et al. Inhalable nanocatalytic therapeutics for viral pneumonia. Nat. Mater. (2024).
https://doi.org/10.1038/s41563-024-02041-5
版权声明:
本平台根据相关科技期刊文献、教材以及网站编译整理的内容,仅用于对相关科学作品的介绍、评论以及课堂教学或科学研究,不得作为商业用途。