纳米人

这篇Nature Catalysis,给活细胞“穿衣服”!

纳米技术
2024-12-19


均相催化与酶催化群-2:929342001 

图片
图片
细胞膜工程化设计用于催化具有非常大的困难与挑战,这是因为细胞膜非常复杂。
有鉴于此,南丹麦大学吴昌柱教授等报道在细胞膜上修饰催化聚合物(catalytic polymer)的聚合策略,克服细胞膜工程化的困难和挑战,得到稳健、可循环利用的光酶催化剂。通过在大肠杆菌(Escherichia coli)活体细胞的一步原位原子转移自由基聚合反应,在细胞形成具有保护能力的聚合物层,能够保护细胞免于受到环境压力,同时能够通过催化聚合物与细胞内的酶进行协同的化学酶催化合成。
通过蒽醌聚合物、苯甲醛裂合酶(benzaldehyde lyase)构成串联的光酶催化体系,能够将苯甲醇转化为苯偶姻,比对照组的生物转化产率提高15倍。此外,细胞能够作为聚合物的生物骨架,用于大分子催化剂的回收。这种催化体系能够安装有机金属聚合物实现与细胞内的酶,构成可重复利用的化学酶催化体系。这种多功能的直接方法提供了细胞膜工程化的平台,构筑串联合成过程,对合成化学、聚合物化学、生物技术等方面具有广泛的影响。
图片
1. 聚合物修饰细胞的制备过程,以及聚合物修饰细胞在化学酶串联催化中的应用
大肠杆菌修饰聚合物
通过两步将聚合物修饰在大肠杆菌细胞表面。首先,将引发剂共轭连接在细胞表面,在引发剂的N-羟基琥珀酰亚胺(NHS)的酯官能团和细胞表面丰富的一级胺之间形成酰胺化学键。通过修饰荧光染料(Fluor 647)的NHS酯引发剂,验证了引发剂能够与细胞表面形成酰胺化学键。测试发现,修饰荧光染料的情况下,细胞表面展示持续时间达到30 min的红色荧光。
通过这个验证实验,随后在KPI缓冲溶液中,将M1单体分子和ATRP催化剂与修饰引发剂的细胞进行聚合反应,实现了M1分子修饰在细胞表面。通过UV-Vis光谱表征验证形成P1聚合物(在328nm处具有M1单体的UV-Vis吸收峰)。通过加入不同量单体分子,能够控制聚合物的担载量。
通过这种方法,在大肠杆菌表面修饰了数量不同的聚合物催化剂,分别为低含量(L)、中度(M)、大量(H)。吸收峰的强度与聚合物的担载量有关,说明聚合反应的可调性。而且,当体系只有细胞和单体的情况,没有在UV-Vis光吸收曲线中观测发现形成聚合物。
图片
2. 修饰聚合物的表征以及聚合物在细胞表面的分布
通过TGA热重分析验证修饰聚合物产生热重量的变化更大,FTIR红外光谱表征聚合物的特征峰。
聚合物修饰能够影响细胞表面的性质。修饰聚合物导致细胞产生疏水性,接触角从19°增加至78°H聚合样品),说明表面修饰大量的疏水性大分子。测试ζ电势发现,从大肠杆菌的本征值(-42mV)变为-5mV,而且当修饰的是正电荷单体,ζ电势能够达到+10mV总之,这些表征结果表明,聚合反应能够有效的调节细胞表面的性质,也说明聚合物修饰在细胞表面。
Eosin Y染料分子修饰丙烯酸酯官能团得到3号单体(M3),将M3/M11:10的比例共聚修饰在细胞表面,随后进行落射荧光显微镜(epifluorescence microscopy)表征,验证共聚修饰后,细胞产生黄色荧光。这个现象与没有聚合物修饰的细胞明显不同。通过SIMSTED显微成像进一步测试聚合物的分布情况,发现细胞膜具有明显的荧光强度增强,说明聚合反应只在细胞表面进行。而且进一步发现聚合物均匀的分布在细胞膜表面,验证了聚合物确实结合在细胞膜的表面。
此外,作者通过修饰S-S化学键,合成了一种可切断的引发剂,这种引发剂对于TCEP(三(2-羧乙基)膦)不稳定。这种引发剂修饰在细胞表面,并且随后通过加入TCEP将引发剂切断,最后通过透析进行提纯。凝胶渗透色谱法GPCgel permeation chromatography)分析结果表明,修饰的P1聚合物的分子量为11563g mol-1,计算表明P1含有25M1单体。这个结果与对照组PNIPAM(分子量3390g mol-1)中含有27NIPAM的情况非常类似。

修饰聚合物的细胞的生存力和增殖

通过将聚合物修饰在细胞表面,通过Cu(I)催化剂研究ATRP聚合对细胞生存力的影响。通过两种荧光染料化合物SYTO 9(绿色)、碘化丙啶(红色)对活体和死亡的细胞进行选择性染色,因此能够进行活体/死亡测试。分别对没有修饰的大肠杆菌、修饰引发剂的大肠杆菌、修饰聚合物的大肠杆菌比较。
结果表明,没有修饰的细胞都呈现绿色荧光,表明存活率达到100%。修饰引发剂、聚合物的细胞没有明显区别,存活率分别为98%96%。这个表征结果验证了聚合物修饰具有生物相容性,验证了使用低浓度Cu(I)催化剂就能够通过ATRP反应对活体细胞修饰聚合物。
随后,作者通过电子显微镜(SEMcryo-TEM)对聚合物修饰的细胞进行表征。并且,对于液体培养或者固体培养基中的细胞生长和繁殖能力进行测试,结果表明ATRP或者聚合物修饰不影响细胞增殖。而且,研究发现细胞分裂导致细胞表面聚合物层逐渐消失,因此需要使用新制备的聚合物修饰大肠杆菌细胞进行相关研究和测试。
图片
3. 聚合物修饰大肠杆菌细胞的存活率和增殖

光催化、生物催化兼容性

对于合成催化剂和生物催化剂的集成体系而言,主要关心的是集成后有可能导致催化剂失活。作者将蒽醌聚合物(P1)修饰在大肠杆菌表面,能够将蒽醌的光催化性能和生物相容性均衡。实验表征结果表明,P1修饰的大肠杆菌能够将苯甲醇转化为苯甲醛,说明细胞微环境对聚合物催化剂基本上没有影响
图片
4. 光催化、生物催化在聚合物修饰大肠杆菌的兼容性
当增加聚合物的量,从L-聚合物提高至H-聚合物,转化率有一定的增加。从整体的性能和催化剂用量平衡的角度,选择M-聚合物进一步进行催化研究。在大肠杆菌内表达三个不同的酶,随后都按照相同步骤修饰P1聚合物,并研究催化性能。
首先测试了苯甲醛裂合酶(BAL, benzaldehyde lyase)在苯偶姻缩合反应的催化活性,结果表明聚合物修饰后,酶催化活性与本征的酶催化活性基本上没有区别,说明光催化剂没有影响生物催化剂的性能,说明聚合物对细胞内的酶催化活性没有影响。而且通过荧光表征实验,验证了聚合物和细胞在物理性质和生理上都保持稳定和活性。
此外,将南极假丝酵母脂肪酶CalBCandida antarctica lipase B)在大肠杆菌内过度表达,并且在大肠杆菌修饰P1聚合物。测试结果表明,修饰的聚合物光催化剂没有受到影响。
将辅酶依赖性的醇脱氢酶ADH-aRhodococcus ruber,赤红球菌)在大肠杆菌内表达。结果表明聚合物修饰后对ADH-a的酶催化活性基本上没有影响。而且,该反应能够在没有补充NADH的情况进行反应,表明细胞内在代谢完整。
这些结果表明,细胞膜修饰的光催化剂和细胞内的酶催化剂之间没有相互不利的影响,而且反应物能够穿过细胞膜,说明这个体系能够作为一种能够适应各种生物转化应用的普适性策略。

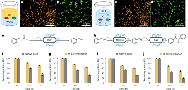
抵御外部压力

图片
5. 聚合物保护细胞抵抗外部应力环境
作者研究了聚合物如何有助细胞在各种工业常见的外部压力环境下改善细胞,分别比较了修饰聚合物的细胞和没有修饰聚合物的细胞。首先,测试含有有害溶剂的甲苯-水溶剂界面张力的环境,测试结果表明修饰聚合物后的细胞存活率达到83%。相比,没有修饰聚合物的细胞在相同环境下存活量基本消失。此外,当细胞暴露在强酸性、紫外线辐照、高温等条件,修饰聚合物的细胞都具有类似的改善存活效果。
此外,修饰聚合物能够改善极端环境下大肠杆菌内的酶催化剂稳定性。在甲苯-水界面处测试CalB酶的稳定性,结果表明修饰聚合物后,CalB酶的活性保持超70%,没有修饰聚合物的CalB酶的活性降低至35%。异丙醇、DMFDMSO等溶剂同样展示了聚合物具有非常好的保护性。此外,在强酸性、UV光辐照、甚至是提高温度,修饰聚合物的细胞内CalB的稳定性都显著改善。
通过一锅酶串联反应,验证极端环境下的两种酶稳定性。将嗜热脂肪芽孢杆菌(Bacillus stearothermophilus)来源醇脱氢酶(ADH-ht)和苯甲醛裂合酶(BAL)两种构成串联酶催化体系,随后苯甲醇通过ADH-ht转化为苯甲醛,苯甲醛通过BAL转化为苯偶姻。在暴露在甲苯-水界面1h后,表面修饰聚合物的细胞活性保留60%,表明聚合物保护的细胞具有优异的稳定性,对比没有修饰聚合物的细胞活性降低至30%。分别在高酸度、UV光辐照、提高温度的条件测试酶的稳定性,结果都表明表面修饰聚合物后,细胞的稳定性得到改善。这个结果说明聚合物修饰能够保证细胞生存率和细胞内的酶催化剂稳定性。
光酶催化剂的循环
图片
6. 聚合物修饰的大肠杆菌进行光酶串联催化
将化学催化剂和生物催化剂集成,构筑串联催化剂体系具有非常大的困难,因为化学催化剂和生物催化剂不同,并且反应条件不同。作者将光催化剂(P1)与细胞内的酶催化剂集成用于光酶催化反应。将BAL在大肠杆菌内过量表达,随后将光催化剂(P1)修饰在细胞膜表面,并且分别修饰不同量(H-聚合物,M-聚合物,L-聚合物)。将这种光酶复合体系用于光酶催化合成不对称R-苯偶姻。
UV光辐照作用下,成功的实现了光酶催化反应,其中M-聚合物得到最高的产量。与没有修饰聚合物的本征酶催化剂进行对比,M-聚合物修饰的细胞生成18 mM苯偶姻,比单体修饰的细胞高9倍,比聚合物+细胞混合物高15倍。
另外,这种光酶串联催化剂体系可以方便的回收。通常化学酶催化剂体系由于体系复杂,含有两种性质不同的催化剂,因此非常难以回收。这个光酶复合催化体系的催化剂回收非常方便,因为细胞的尺寸达到微米量级,因此通过离心和过滤等传统技术就能够回收。而且,在6次循环催化反应测试中,催化活性未见明显降低。此外,通过存活率测试回收的细胞,发现仍然具有绿色荧光,说明在多次催化反应循环过程中,细胞得以存活。
此外,作者研究其他光酶串联催化反应,发现这个体系具有普适性。将表达CalB的大肠杆菌生成苯甲醇,随后通过光催化反应生成苯甲醛,能够生成40mM的苯甲醛。这个结果明显比没有修饰聚合物的体系(2mM)或者修饰单体分子的体系(3mM)更高。此外,在这个两步串联体系的基础上,进一步构筑了三步光酶催化串联催化体系,催化反应结果表明这种三步串联光酶催化体系能够生成10mM产物,对照的没有修饰聚合物的细胞或者修饰单体的细胞生成的量少于2mM。这些研究结果表明结合在细胞膜上的聚合物能够作为稳健、可回收、多步骤的光酶催化剂。
可重复利用的化学酶催化剂
图片
7. 聚合物修饰的大肠杆菌细胞的化学-酶串联催化
基于聚合物修饰细胞体系的成功,作者将Ru和手性配体构成的金属有机化合物单体(M2)修饰在大肠杆菌上,在大肠杆菌中表达胺转氨酶(ATA)。设计将聚合物P2修饰在细胞外,细胞表面实现疏水性,接触角为56°。通过SEMTEMSIM等表征技术验证聚合物修饰到细胞膜上。通过UV-Vis检测细胞膜上的Ru稳定性,结果表明在24 h长时间孵化过程中,Ru基本上没有去掉。通过cryo-TEM表征验证修饰聚合物前后结构没有改变,细胞的结构保持,金属有机聚合物修饰不会导致细胞的存活率降低,不影响细胞的增殖,不影响细胞内的酶催化活性。
金属有机聚合物修饰细胞的串联催化。测试了α-甲基苄胺被转氨酶转化为苯乙酮,随后被有机聚合物催化剂转化为手性醇。结果表明,细胞表面修饰聚合物后,能够生成25mM的产物,明显比对照组更高(<1mM。此外,这种复合催化剂在6次重复性催化反应过程中,催化活性没有明显的降低。

总结

这项研究设计了将生物大分子修饰在大肠杆菌的细胞膜表面策略的概念验证,为开发非天然的新型应用提供帮助。这项工作通过生物兼容的ATRP过程,将聚合物修饰到细胞表面,能够对多种多样的环境应力下的细胞提供保护。从更广泛的角度,这项研究展示了细胞的化学工程化设计策略,为应用其他类型的细胞和聚合物解决生物医药和生物转化领域的挑战提供机会。
这项方法具有简单和保护性的功能,因此聚合物修饰的细胞能够实现化学酶串联催化反应。作者将三个酶在酶中进行过表达,分别与两种聚合物催化剂结合。此外,这种细胞能够作为聚合物催化剂的生物载体,促进催化剂的循环利用。
通过这些成功的结果,作者认为这种聚合工程策略能够进一步开发普适性化学酶催化剂,促进可持续化学的发展和进步。

参考文献

Ning, J., Sun, Z., Hübner, R.et al. Engineering living cells with polymers for recyclable photoenzymatic catalysis. Nat Catal (2024).

DOI: 10.1038/s41929-024-01259-5

https://www.nature.com/articles/s41929-024-01259-5



版权声明:

本平台根据相关科技期刊文献、教材以及网站编译整理的内容,仅用于对相关科学作品的介绍、评论以及课堂教学或科学研究,不得作为商业用途。

万言堂

纳米人 见微知著