纳米人

Nature:储能材料,再获新突破!

米测MeLab
2024-12-23


图片

特别说明:本文由米测技术中心原创撰写,旨在分享相关科研知识。因学识有限,难免有所疏漏和错误,请读者批判性阅读,也恳请大方之家批评指正。

原创丨米测MeLab

编辑丨风云


研究背景

全球摆脱化石燃料的目标要求高效、廉价和可持续的能源储存,以充分利用可再生能源。卡诺电池包含一种低成本、不依赖场地的储能技术,可将电能转换为热能,然后将热能存储在廉价、易得的材料中,以便日后用于再生电能。将热能储存材料与卡诺电池相结合,可以彻底改变能源储存行业。


关键问题

然而,热能储存材料与卡诺电池的联用主要存在以下问题:

1、缺少能够在特定温度范围内吸收和释放热能的材料

热能的吸收和释放必须在相对较窄的温度范围内进行,这对于材料的设计和选择提出了挑战。同时,材料每单位质量可吸收的可逆能量至关重要,这决定了存储的热能量。因此,急需开发能在特定温度范围内高效吸收和释放热能的材料。

2、热能存储材料的高稳定性和存储效率需要同时考虑

热能存储材料需要具有高稳定性,以确保在多年内保持高存储效率。这涉及到材料在反复的充放电周期中不会退化,能够维持其热能存储和释放的性能,这对于长期可靠的能源存储和转换至关重要。  


新思路

有鉴于此,澳洲莫纳什大学Karolina Matuszek、Karolina Matuszek等人首次报告了一种“三模态”材料,它通过整合三种不同的储能模式——潜能、热化学和显能,协同储存大量热能。硼酸和琥珀酸的共晶混合物在150°C左右发生转变,可逆热能吸收创纪录高点394±5%Jg-1。作者表明,转变涉及硼酸成分的熔化,硼酸成分同时脱水成偏硼酸和溶解在液体中的水。保持在液态使偏硼酸在冷却时能够很容易地重新水合以重新形成硼酸。经过 1,000次加热-冷却循环,热稳定性得到证实。该材料成本极低、环保且可持续。这里展示的固液相变和化学反应的结合为高能量容量材料的开发开辟了新途径。


技术方案:

1、提出了三模态热能存储实现过程

作者提出并证实了硼酸-琥珀酸共晶材料在能量吸收过程中涉及相变和化学反应,这在实际应用中,显热会增加这些成分,适用于热能存储。    

2、制备了硼酸和琥珀酸组合物,分析了二元相图

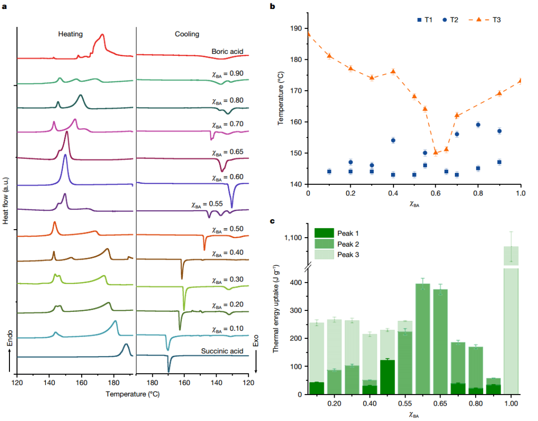
作者制备了硼酸和琥珀酸组合物,并通过DSC测试分析。结果显示,除χBA=0.60的共晶混合物外,其他混合物在加热时有两个吸热峰,分别对应熔化和脱水过程。

3、评价了共晶混合物的长期稳定性、可持续性和成本

作者证实了共晶混合物在1,000次循环后稳定性出色,无化学变化,其成本约1.7美元/千克,能量存储密度394千焦/千克。


技术优势:

1、首次实现了能够整合三种热能存储模式的材料

作者报道了一种“三模态”储能材料,可以在较窄的温度范围内存储非常高的热能,整合了显热存储、潜热存储和热化学存储三种模式。这种整合方式可以释放极高的热能存储容量,是热能存储技术的一个重要创新。

2、所开发的材料能够实现快速响应,提高了储能和释能效率

本工作开发的材料在热化学过程具有高度和快速的可逆性,这种快速可逆性意味着在能量吸收和释放过程中,材料能够快速响应,提高了储能和释能的效率,这对于热能存储材料的应用至关重要。


技术细节

三模态热能储存

硼酸(H3BO3)的脱水过程分为三步,但这些过程不适合短期热能存储,因为逆过程复杂且反应速度慢。然而,硼酸-琥珀酸共晶的热转变在150°C左右,可能涉及硼酸脱水为偏硼酸(HBO2),这是观察到的高转变能量的原因。通过拉曼光谱分析,证实了HBO2的形成。在150°C以上,硼酸成分大量溶解在HBO2中,这有助于快速再水化和原始材料的形成。传统上,硼酸脱水会产生气态H2O,但在实验中没有观察到水蒸气压的增加,而是发现水被保留在液体中,这促进了再水化过程。这种保留水分的特性是硼酸-琥珀酸共晶材料的一个显著特点,与纯硼酸不同。核磁共振(NMR)分析证实了系统的完全可逆性,表明混合物在熔化前后没有化学变化。总的来说,硼酸-琥珀酸共晶材料在能量吸收过程中涉及相变和化学反应,且在实际应用中,显热会增加这些成分。    

图片

图  三模态热能储存


固液相图

为了详细分析该系统,作者制备了一组硼酸和琥珀酸组合物,并使用 DSC 进行了测试。结果 显示了每种组合物的热分析图,显示所有组合物在加热时都会经历几次吸热事件,但 χBA=0.60 时的共晶混合物除外,它仅存在一个吸热峰。非共晶混合物在加热循环中具有至少两个明确的吸热峰。第一个吸热转变发生在143°C 和144°C 之间,第二个吸热峰发生在150°C 和156°C 之间,对应于混合物中共晶部分的熔化和脱水。    

图片

图  硼酸和琥珀酸二元混合物的热行为


长期稳定性和可持续性

为了测试长期化学和热稳定性,将共晶混合物在110°C和165°C之间以10°C min-1的速率进行1,000次加热和冷却循环。结果表明,共晶混合物经过1,000次加热-冷却循环后,熔融峰位置和样品外观无明显变化,显示出卓越的长期化学和热稳定性。热能吸收在前300个循环中略有下降,之后稳定在395±5% J g-1,表明其热性能保持恒定。拉曼和粉末X射线衍射分析证实,混合物在广泛的加热和冷却循环过程中没有发生不可逆的化学变化。此外,该共晶混合物是一种低成本、可持续的材料,采用无溶剂法制备,易于扩展生产。硼酸占混合物的44%,成本低且环境毒性低,可从多种硼矿石中提取。琥珀酸占混合物的56%,是一种成熟的生物基物质,成本低且可生物降解。预计材料的总成本约为1.7 USD kg-1,能量存储密度为394 kJ kg-1,材料存储成本为1.21 USD kWh-1    

图片

图  长期三模态储热材料性能


展望

本研究介绍了一种“三模态”储能材料的开发和研究,该材料协同利用了相变、化学反应和显热存储模式的组合。硼酸和琥珀酸的共晶混合物在其熔点148°C±1°C 时具有高热能吸收 (380 J g-1±5%),并表现出有利的低过冷度。在实际应用的典型温度范围内,显热吸收将总热能存储增加到394 J g-1±5%。该系统的一个创新特点是硼酸可逆脱水为偏硼酸,这与熔化同时发生。此外,该材料在1,000次加热-冷却循环中非常稳定,可持续生产,成本远低于大规模锂电池技术,表明其在可再生能源存储应用中具有巨大的潜力。  

 

参考文献:

Saher, S., Johnston, S., Esther-Kelvin, R. et al. Trimodal thermal energy storage material for renewable energy applications. Nature 636, 622–626 (2024). 

https://doi.org/10.1038/s41586-024-08214-1



版权声明:

本平台根据相关科技期刊文献、教材以及网站编译整理的内容,仅用于对相关科学作品的介绍、评论以及课堂教学或科学研究,不得作为商业用途。

万言堂

纳米人 见微知著